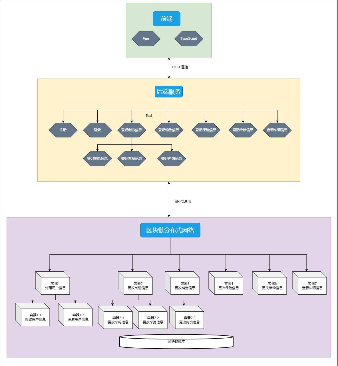
通过对车辆原件供应,制造,销售,保险,维修整个流程的全程记录,让车辆信息全程透明,方便用户使用和维护,同时也可以方便转售
技术栈为:Hyperledger Fabric+golang+Gin+gRPC+Docker+Docker Compose+Vue+TypeScript
整个网络中共分为几个组织:
| 组织 | name | 作用 |
|---|---|---|
| 原件供应 | component_supplier | 供应轮胎,车身,内饰等 |
| 制造 | manufacturer | 使用原件制造车辆 |
| 销售 | store | 售卖车辆 |
| 保险 | insurer | 为车辆提供保险 |
| 维修 | maintenancer | 车辆保养维修 |
| 用户 | consumer | 车主 |
| node | type | g port | a/c port | o port | 作用 |
|---|---|---|---|---|---|
| orderer1 | orderer | 7050 | 8050 | 9050 | 排序 |
| cartire | peer | 7051 | 8051 | 9051 | 提供轮胎 |
| carbody | peer | 7052 | 8052 | 9052 | 提供车身 |
| carinterior | peer | 7053 | 8053 | 9053 | 提供内饰 |
| node | type | g port | a/c port | o port | 作用 |
|---|---|---|---|---|---|
| orderer2 | orderer | 7054 | 8054 | 9054 | 排序 |
| factory1 | peer | 7055 | 8055 | 9055 | 一号工厂 |
| factory2 | peer | 7056 | 8056 | 9056 | 二号工厂 |
| node | type | g port | a/c port | o port | 作用 |
|---|---|---|---|---|---|
| sailer1 | peer | 7057 | 8057 | 9057 | 一号专卖店 |
| sailer2 | peer | 7058 | 8058 | 9058 | 二号专卖店 |
| node | type | g port | a/c port | o port | 作用 |
|---|---|---|---|---|---|
| orderer3 | orderer | 7059 | 8059 | 9059 | 排序 |
| pcompany | peer | 7060 | 8060 | 9060 | 平安保险 |
| rcompany | peer | 7061 | 8061 | 9061 | 人寿保险 |
| node | type | g port | a/c port | o port | 作用 |
|---|---|---|---|---|---|
| fixer1 | peer | 7062 | 8062 | 9062 | 一号维修店 |
| fixer2 | peer | 7063 | 8063 | 9063 | 二号维修店 |
| node | type | g port | a/c port | o port | 作用 |
|---|---|---|---|---|---|
| user1 | peer | 7064 | 8064 | 9064 | 用户1 |
| name | org | s port | o port |
|---|---|---|---|
| ca_tls | tls | 17050 | 18050 |
| ca_component_supplier | component_supplier | 17051 | 18051 |
| ca_manufacturer | manufacturer | 17052 | 18052 |
| ca_store | store | 17053 | 18053 |
| ca_insurer | insurer | 17054 | 18054 |
| ca_maintenancer | maintenancer | 17055 | 18055 |
| ca_consumer | consumer | 17056 | 18056 |
| name | type | usage |
|---|---|---|
| UserID | string | 唯一标识符 |
| UserType | UserType | 类型 |
| Password | string | 密码 |
| CarList | []*Car | 有关的Car列表 |
| name | type | usage |
|---|---|---|
| CarID | string | 唯一标识符,同时也作为溯源码 |
| Tires | CarTires | 四个轮胎的信息 |
| Body | CarBody | 车身信息 |
| Interior | CarInterior | 内饰信息 |
| Manu | CarManu | 制造相关信息 |
| Store | CarStore | 车辆销售信息 |
| Insure | CarInsure | 车辆保险信息 |
| Maint | CarMaint | 车辆维修信息 |
| Owner | *User | 拥有者 |
| Record | CarRecord | 交易记录 |
| name | type | usage |
|---|---|---|
| Time | time | 制造时间 |
| Width | float32 | 轮胎宽度 |
| Radius | float32 | 轮胎半径 |
| Workshop | string | 生产车间 |
| name | type | usage |
|---|---|---|
| Material | string | 车身材料 |
| Time | time | 制造时间 |
| Weight | float32 | 车身重量 |
| Color | string | 车身颜色 |
| Workshop | string | 生产车间 |
| name | type | usage |
|---|---|---|
| Time | time | 制造时间 |
| Color | string | 内饰颜色 |
| Material | string | 内饰材料 |
| WorkShop | string | 生产车间 |
| name | type | usage |
|---|---|---|
| Time | time | 拼装时间 |
| Workshop | string | 生产车间 |
| name | type | usage |
|---|---|---|
| Time | time | 销售时间 |
| Store | string | 门店 |
| Cost | float32 | 费用 |
| User | string | 车主 |
| name | type | usage |
|---|---|---|
| Insures | []Insure | 车辆的保险 |
| Insure |
| name | type | usage |
|---|---|---|
| BeginTime | time | 开始时间 |
| EndTime | time | 结束时间 |
| Name | string | 保险名 |
| Cost | float32 | 花费 |
| name | type | usage |
|---|---|---|
| Part | string | 维修部分 |
| Extent | string | 破损程度 |
| Cost | float32 | 花费 |
| name | type | usage |
|---|---|---|
| Records | []Record | 转手记录 |
| Record |
| name | type | usage |
|---|---|---|
| OldUser | string | 老车主 |
| NewUser | string | 新车主 |
| Cost | string | 转手费用 |
| Time | time | 转手时间 |

