IMPORTANT: This is a pre-released version of the OpenTelemetry Collector. For now, please use the OpenCensus Service.
The OpenTelemetry Collector can collect traces and metrics from processes instrumented by OpenTelemetry or other monitoring/tracing libraries (Jaeger, Prometheus, etc.), handles aggregation and smart sampling, and export traces and metrics to one or more monitoring/tracing backends.
Some frameworks and ecosystems are now providing out-of-the-box instrumentation by using OpenTelemetry, but the user is still expected to register an exporter in order to export data. This is a problem during an incident. Even though our users can benefit from having more diagnostics data coming out of services already instrumented with OpenTelemetry, they have to modify their code to register an exporter and redeploy. Asking our users recompile and redeploy is not an ideal at an incident time. In addition, currently users need to decide which service backend they want to export to, before they distribute their binary instrumented by OpenTelemetry.
The OpenTelemetry Collector is trying to eliminate these requirements. With the OpenTelemetry Collector, users do not need to redeploy or restart their applications as long as it has the OpenTelemetry exporter. All they need to do is just configure and deploy the OpenTelemetry Collector separately. The OpenTelemetry Collector will then automatically collect traces and metrics and export to any backend of users' choice.
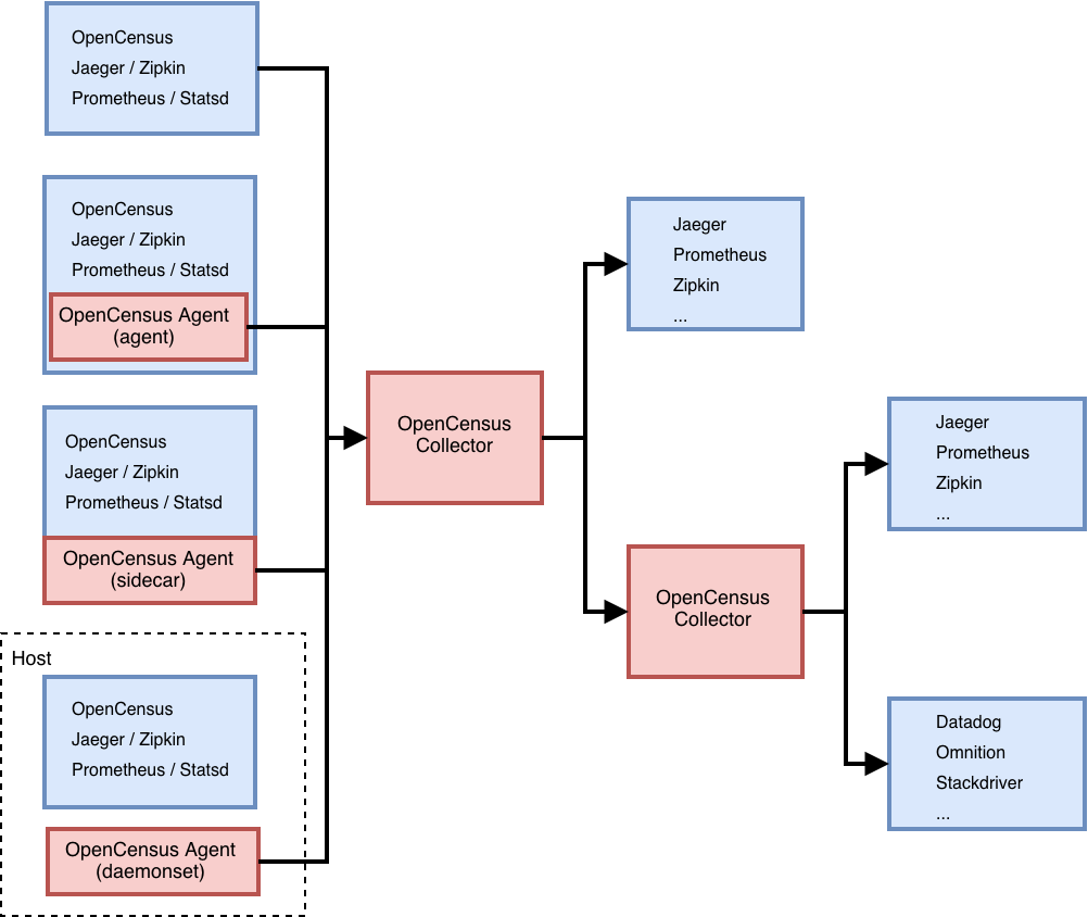
Currently the OpenTelemetry Collector consists of a single binary and two deployment methods:
- Agent running with the application or on the same host as the application
- Collector running as a standalone application
For the detailed design specs, please see design.md.
For OpenTelemetry Collector performance specs, please see performance.md.
For the future vision of OpenTelemetry Collector please see vision.md.
The OpenTelemetry Collector can be deployed in a variety of different ways depending on requirements. The Agent can be deployed with the application either as a separate process, as a sidecar, or via a Kubernetes daemonset. The Collector is deployed as a separate application as either a Docker container, VM, or Kubernetes pod.
While the Agent and Collector share the same binary, the configuration between the two may differ depending on requirements (e.g. queue size and feature-set enabled).
Instructions for setting up an end-to-end demo environment can be found here
Apply the sample YAML file:
$ kubectl apply -f example/k8s.yamlCreate an Agent configuration file based on the options described
below. By default, the Agent has the opencensus receiver enabled, but no
exporters configured.
Build the Agent and start it with the example configuration:
$ ./bin/$(go env GOOS)/otelcol --config ./examples/demo/otel-agent-config.yaml
$ 2018/10/08 21:38:00 Running OpenTelemetry receiver as a gRPC service at "localhost:55678"Create an Collector configuration file based on the options
described below. By default, the Collector has the opencensus receiver
enabled, but no exporters configured.
Build the Collector and start it with the example configuration:
$ make otelcol
$ ./bin/$($GOOS)/otelcol --config ./examples/demo/otel-collector-config.yamlRun the demo application:
$ go run "$(go env GOPATH)/src/github.com/open-telemetry/opentelemetry-collector/examples/main.go"You should be able to see the traces in your exporter(s) of choice. If you stop
the otelcol, the example application will stop exporting. If you run it again,
exporting will resume.
The OpenTelemetry Collector is configured via a YAML file. In general, at least one enabled receiver and one enabled exporter needs to be configured.
Note This documentation is still in progress. For any questions, please reach out in the OpenTelemetry Gitter or refer to the issues page.
There are four main parts to a config:
receivers:
...
exporters:
...
processors:
...
service:
pipelines:
...A receiver is how data gets into OpenTelemetry Collector. One or more receivers must be configured.
A basic example of all available receivers is provided below. For detailed receiver configuration, please see the receiver README.md.
receivers:
opencensus:
address: "localhost:55678"
zipkin:
address: "localhost:9411"
jaeger:
jaeger-thrift-tchannel-port: 14267
jaeger_thrift_http-port: 14268
prometheus:
config:
scrape_configs:
- job_name: 'caching_cluster'
scrape_interval: 5s
static_configs:
- targets: ['localhost:8889']An exporter is how you send data to one or more backends/destinations. One or more exporters can be configured. By default, no exporters are configured on the OpenTelemetry Collector.
A basic example of all available exporters is provided below. For detailed exporter configuration, please see the exporter README.md.
exporters:
opencensus:
headers: {"X-test-header": "test-header"}
compression: "gzip"
cert_pem_file: "server-ca-public.pem" # optional to enable TLS
endpoint: "localhost:55678"
reconnection_delay: 2s
jaeger:
collector_endpoint: "http://localhost:14268/api/traces"
zipkin:
endpoint: "http://localhost:9411/api/v2/spans"Pipelines can be of two types:
- metrics: collects and processes metrics data.
- traces: collects and processes trace data.
A pipeline consists of a set of receivers, processors, and exporters. Each receiver/processor/exporter must be specified in the configuration to be included in a pipeline and each receiver/processor/exporter can be used in more than one pipeline.
Note: For processor(s) referenced in multiple pipelines, each pipeline will get a separate instance of that processor(s). This is in contrast to receiver(s)/exporter(s) referenced in multiple pipelines, one instance of a receiver/exporter is reference by all the pipelines.
The following is an example pipeline configuration. For more information, refer to pipeline documentation
service:
pipelines:
traces:
receivers: [examplereceiver]
processors: [exampleprocessor]
exporters: [exampleexporter]zPages is provided for monitoring running by default on port 55679.
These routes below contain the various diagnostic resources:
| Resource | Route |
|---|---|
| RPC stats | /debug/rpcz |
| Trace information | /debug/tracez |
The zPages configuration can be updated in the config.yaml file with fields:
disabled: if set to true, won't run zPagesport: by default is 55679, otherwise should be set to a value between 0 an 65535
For example:
zpages:
port: 8888 # To override the port from 55679 to 8888To disable zPages, you can use disabled like this:
zpages:
disabled: trueTODO Remove this once processors have been documented since that handles these features now.
The OpenTelemetry Collector also takes some global configurations that modify its behavior for all receivers / exporters. This configuration is typically applied on the Collector, but could also be added to the Agent.
- Add Attributes to all spans passing through this collector. These additional attributes can be configured to either overwrite existing keys if they already exist on the span, or respect the original values.
- The key of each attribute can also be mapped to different strings using the
key-mappingconfiguration. The key matching is case sensitive.
An example using these configurations of this is provided below.
global:
attributes:
overwrite: true
values:
# values are key value pairs where the value can be an int, float, bool, or string
some_string: "hello world"
some_int: 1234
some_float: 3.14159
some_bool: false
key-mapping:
# key-mapping is used to replace the attribute key with different keys
- key: servertracer.http.responsecode
replacement: http.status_code
- key: servertracer.http.responsephrase
replacement: http.message
overwrite: true # replace attribute key even if the replacement string is already a key on the span attributes
keep: true # keep the attribute with the original keySampling can also be configured on the OpenTelemetry Collector. Both head-based and tail-based sampling are supported. Either the Agent or the Collector may enable head-based sampling. Tail sampling must be configured on the Collector as it requires all spans for a given trace to make a sampling decision.
sampling:
# mode indicates if the sampling is head or tail based. For probabilistic the mode is head-based.
mode: head
policies:
# section below defines a probabilistic trace sampler based on hashing the trace ID associated to
# each span and sampling the span according to the given spans.
probabilistic:
configuration:
# sampling_percentage is the percentage of sampling to be applied to all spans, unless their service is specified
# on sampling_percentage.
sampling_percentage: 5
# hash_seed allows choosing the seed for the hash function used in the trace sampling. This is important when
# multiple layers of collectors are being used with head sampling, in such scenarios make sure to
# choose different seeds for each layer.
hash_seed: 1sampling:
mode: tail
# amount of time from seeing the first span in a trace until making the sampling decision
decision_wait: 10s
# maximum number of traces kept in the memory
num_traces: 10000
policies:
# user-defined policy name
my_string_attribute_filter:
# exporters the policy applies to
exporters:
- jaeger
policy: string_attribute_filter
configuration:
key: key1
values:
- value1
- value2
my-numeric_attribute-filter:
exporters:
- zipkin
policy: numeric_attribute-filter
configuration:
key: key1
min_value: 0
max_value: 100Note that an exporter can only have a single sampling policy today.
It is recommended that you use the latest release.
The OpenTelemetry Collector can be run directly from sources, binary, or a Docker
image. If you are planning to run from sources or build on your machine start
by cloning the repo using go get -d github.com/open-telemetry/opentelemetry-collector.
The minimum Go version required for this project is Go 1.12.5.
- Run from sources:
$ GO111MODULE=on go run github.com/open-telemetry/opentelemetry-collector/cmd/otelcol --help- Run from binary (from the root of your repo):
$ make otelcol
$ ./bin/$($GOOS)/otelcol- Build a Docker scratch image and use the appropriate Docker command for your scenario (note: additional ports may be required depending on your receiver configuration):
$ make docker-otelcol
$ docker run \
--rm \
--interactive \
--tty \
--publish 55678:55678 --publish 55679:55679 --publish 8888:8888 \
--volume $(pwd)/otel-collector-config.yaml:/conf/otelcol-config.yaml \
otelcol \
--config=/conf/otelcol-config.yamlIt can be configured via command-line or config file:
OpenTelemetry Collector
Usage:
otelcol [flags]
Flags:
--config string Path to the config file
-h, --help help for otelcol
--log-level string Output level of logs (TRACE, DEBUG, INFO, WARN, ERROR, FATAL) (default "INFO")
--mem-ballast-size-mib uint Flag to specify size of memory (MiB) ballast to set. Ballast is not used when this is not specified. default settings: 0
--metrics-level string Output level of telemetry metrics (NONE, BASIC, NORMAL, DETAILED) (default "BASIC")
--metrics-port uint Port exposing collector telemetry. (default 8888)
Sample configuration file:
log-level: DEBUG
receivers:
opencensus: {} # Runs OpenCensus receiver with default configuration (default behavior).
queued-exporters:
jaeger-sender-test: # A friendly name for the exporter
# num_workers is the number of queue workers that will be dequeuing batches and sending them out (default is 10)
num_workers: 2
# queue_size is the maximum number of batches allowed in the queue at a given time (default is 5000)
queue_size: 100
# retry_on_failure indicates whether queue processor should retry span batches in case of processing failure (default is true)
retry_on_failure: true
# backoff_delay is the amount of time a worker waits after a failed send before retrying (default is 5 seconds)
backoff_delay: 3s
# sender-type is the type of sender used by this processor, the default is an invalid sender so it forces one to be specified
sender-type: jaeger_thrift_http
# configuration of the selected sender-type, in this example Jaeger jaeger_thrift_http. Which supports 3 settings:
# collector-endpoint: address of Jaeger collector jaeger_thrift_http endpoint
# headers: a map of any additional headers to be sent with each batch (e.g.: api keys, etc)
# timeout: the timeout for the sender to consider the operation as failed
jaeger_thrift_http:
collector-endpoint: "http://svc-jaeger-collector:14268/api/traces"
headers: { "x-header-key":"00000000-0000-0000-0000-000000000001" }
timeout: 5s