Skip to content

Conversation

renovate[bot]
Copy link
Contributor

@renovate renovate bot commented Sep 13, 2025

Coming soon: The Renovate bot (GitHub App) will be renamed to Mend. PRs from Renovate will soon appear from 'Mend'. Learn more here.

This PR contains the following updates:

Package Change Age Confidence
tablemark 3.1.0 -> 4.1.0 age confidence

Release Notes

haltcase/tablemark (tablemark)

v4.1.0

Compare Source

4.1.0 (2025-09-19)

  • fix: properly apply column maxWidth (dc443ee)
  • feat: export headerCase options (8910983)
  • feat: export enum-like objects (32ce0db)
  • chore: remove "release" commit type (be6d58e)
  • chore: use conventionalcommits in semantic-release (c8fe5d5)
  • build(deps): bump vite from 7.0.0 to 7.1.5 (0411af9)
  • ci: fix unpinned action (a980032)

v4.0.0

Compare Source

Features
  • support counting ANSI escapes (ee38d57)
  • reduce minimum column width to 3 (75f8337)
  • rewrite with extended text handling support (468e44d)
  • require node v20+ (9f9e74f)
DEPRECATIONS

These deprecated options will be removed in the next major version.

  • options.caseHeaders is deprecated in favor of options.headerCase.
  • options.wrapWidth is deprecated in favor of options.maxWidth.
BREAKING CHANGES
  • Node v20 is now the minimum required version since v18 is officially EOL.
  • tablemark is now a named export instead of the default.
  • If the input iterable is empty, an empty string is returned instead of
    an error.
  • options.align no longer allows uppercase values like LEFT.
  • options.toCellText now receives an object with key (object key)
    and value (cell content) properties, rather than just the string
    value.
  • The minimum column width has been reduced to 3
    characters, which is the narrowest width that still allows for both left and
    right alignment characters and a single hyphen in the divider cell. This is a
    fairly innocuous change, but does change output table layouts.

Configuration

📅 Schedule: Branch creation - At any time (no schedule defined), Automerge - At any time (no schedule defined).

🚦 Automerge: Enabled.

Rebasing: Whenever PR becomes conflicted, or you tick the rebase/retry checkbox.

🔕 Ignore: Close this PR and you won't be reminded about this update again.


  • If you want to rebase/retry this PR, check this box

This PR was generated by Mend Renovate. View the repository job log.

@renovate renovate bot added the dependencies Pull requests that update a dependency file label Sep 13, 2025
Copy link

github-actions bot commented Sep 13, 2025

💻 Website Preview

The latest changes are available as preview in: https://1f8e7384.federation-gateway-benchmark.pages.dev

Copy link
Contributor Author

renovate bot commented Sep 23, 2025

Edited/Blocked Notification

Renovate will not automatically rebase this PR, because it does not recognize the last commit author and assumes somebody else may have edited the PR.

You can manually request rebase by checking the rebase/retry box above.

⚠️ Warning: custom changes will be lost.

Copy link

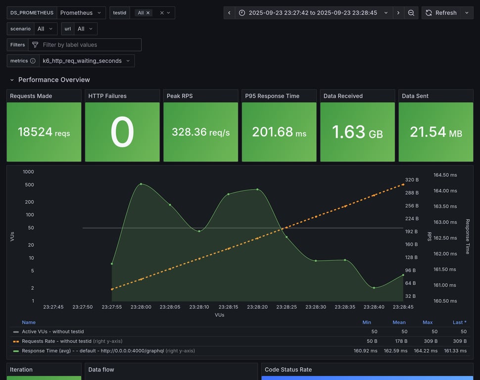
Overview for: ramping-vus

This scenario runs 4 subgraphs and a GraphQL gateway with Federation spec, and runs a heavy query. We are running a heavy load of concurrent VUs to measure response time and other stats, during stress. It measure things like memory usage, CPU usage, response times. It also includes a summary of the entire execution, and metrics information about HTTP execution times.

This scenario was running 500 VUs over 60s

Comparison

Comparison

Gateway RPS ⬇️ Requests Duration Notes
hive-router 1800 111977 total, 0 failed avg: 124ms, p95: 300ms
grafbase 1547 97623 total, 0 failed avg: 143ms, p95: 332ms
cosmo 688 43851 total, 0 failed avg: 320ms, p95: 721ms
apollo-router 405 27099 total, 0 failed avg: 520ms, p95: 1178ms ❌ 22 unexpected GraphQL errors
hive-gateway-bun 272 18978 total, 0 failed avg: 740ms, p95: 1678ms
hive-gateway 263 18170 total, 0 failed avg: 772ms, p95: 1713ms
apollo-gateway 159 10859 total, 0 failed avg: 1209ms, p95: 2577ms
Summary for: `hive-router`

K6 Output

     ✓ response code was 200
     ✓ no graphql errors
     ✓ valid response structure

     checks.........................: 100.00% ✓ 332931      ✗ 0     
     data_received..................: 9.8 GB  158 MB/s
     data_sent......................: 130 MB  2.1 MB/s
     http_req_blocked...............: avg=531.76µs min=1.11µs  med=2.53µs   max=386.57ms p(90)=3.92µs   p(95)=4.6µs    p(99.9)=182.72ms
     http_req_connecting............: avg=528.38µs min=0s      med=0s       max=386.54ms p(90)=0s       p(95)=0s       p(99.9)=182.64ms
     http_req_duration..............: avg=124.28ms min=1.7ms   med=111.99ms max=447.51ms p(90)=252.12ms p(95)=300.17ms p(99.9)=405.44ms
       { expected_response:true }...: avg=124.28ms min=1.7ms   med=111.99ms max=447.51ms p(90)=252.12ms p(95)=300.17ms p(99.9)=405.44ms
     http_req_failed................: 0.00%   ✓ 0           ✗ 111977
     http_req_receiving.............: avg=565.62µs min=22.02µs med=42.79µs  max=167.21ms p(90)=117.75µs p(95)=405.55µs p(99.9)=78.4ms  
     http_req_sending...............: avg=470.21µs min=5.11µs  med=10.35µs  max=129.83ms p(90)=25.98µs  p(95)=132.31µs p(99.9)=71.11ms 
     http_req_tls_handshaking.......: avg=0s       min=0s      med=0s       max=0s       p(90)=0s       p(95)=0s       p(99.9)=0s      
     http_req_waiting...............: avg=123.25ms min=1.67ms  med=110.84ms max=434.06ms p(90)=250.28ms p(95)=298.01ms p(99.9)=402.45ms
     http_reqs......................: 111977  1800.097497/s
     iteration_duration.............: avg=126.23ms min=1.86ms  med=113.7ms  max=837.28ms p(90)=254.39ms p(95)=302.98ms p(99.9)=429.57ms
     iterations.....................: 110977  1784.021897/s
     success_rate...................: 100.00% ✓ 110977      ✗ 0     
     vus............................: 70      min=0         max=495 
     vus_max........................: 500     min=500       max=500 

Performance Overview

Performance Overview

HTTP Overview

HTTP Overview
Summary for: `grafbase`

K6 Output

     ✓ response code was 200
     ✓ no graphql errors
     ✓ valid response structure

     checks.........................: 100.00% ✓ 289869      ✗ 0    
     data_received..................: 8.6 GB  136 MB/s
     data_sent......................: 114 MB  1.8 MB/s
     http_req_blocked...............: avg=703.15µs min=1.16µs  med=2.95µs   max=409.37ms p(90)=4.31µs   p(95)=5.33µs   p(99.9)=220.44ms
     http_req_connecting............: avg=698.94µs min=0s      med=0s       max=409.31ms p(90)=0s       p(95)=0s       p(99.9)=220.38ms
     http_req_duration..............: avg=142.5ms  min=2.51ms  med=132.27ms max=487.13ms p(90)=284.05ms p(95)=332.44ms p(99.9)=421.62ms
       { expected_response:true }...: avg=142.5ms  min=2.51ms  med=132.27ms max=487.13ms p(90)=284.05ms p(95)=332.44ms p(99.9)=421.62ms
     http_req_failed................: 0.00%   ✓ 0           ✗ 97623
     http_req_receiving.............: avg=646.5µs  min=24.48µs med=47µs     max=148.7ms  p(90)=109.48µs p(95)=425.54µs p(99.9)=84.92ms 
     http_req_sending...............: avg=586.04µs min=5.33µs  med=11.72µs  max=148.27ms p(90)=30.56µs  p(95)=137.35µs p(99.9)=84.08ms 
     http_req_tls_handshaking.......: avg=0s       min=0s      med=0s       max=0s       p(90)=0s       p(95)=0s       p(99.9)=0s      
     http_req_waiting...............: avg=141.27ms min=2.47ms  med=130.87ms max=439.08ms p(90)=281.14ms p(95)=330.33ms p(99.9)=417.15ms
     http_reqs......................: 97623   1547.033702/s
     iteration_duration.............: avg=145.05ms min=2.75ms  med=134.54ms max=884.31ms p(90)=287.42ms p(95)=335.57ms p(99.9)=519.09ms
     iterations.....................: 96623   1531.186681/s
     success_rate...................: 100.00% ✓ 96623       ✗ 0    
     vus............................: 62      min=0         max=496
     vus_max........................: 500     min=500       max=500

Performance Overview

Performance Overview

HTTP Overview

HTTP Overview
Summary for: `cosmo`

K6 Output

     ✓ response code was 200
     ✓ no graphql errors
     ✓ valid response structure

     checks.........................: 100.00% ✓ 128553     ✗ 0    
     data_received..................: 3.8 GB  60 MB/s
     data_sent......................: 51 MB   802 kB/s
     http_req_blocked...............: avg=132.56µs min=1.24µs  med=2.83µs   max=148.37ms p(90)=4.34µs   p(95)=6.34µs   p(99.9)=47.9ms 
     http_req_connecting............: avg=127.27µs min=0s      med=0s       max=148.2ms  p(90)=0s       p(95)=0s       p(99.9)=47.83ms
     http_req_duration..............: avg=320.2ms  min=2.79ms  med=300.89ms max=1.23s    p(90)=637.73ms p(95)=720.51ms p(99.9)=1.03s  
       { expected_response:true }...: avg=320.2ms  min=2.79ms  med=300.89ms max=1.23s    p(90)=637.73ms p(95)=720.51ms p(99.9)=1.03s  
     http_req_failed................: 0.00%   ✓ 0          ✗ 43851
     http_req_receiving.............: avg=615.77µs min=26.43µs med=60.09µs  max=239.66ms p(90)=220.96µs p(95)=499.69µs p(99.9)=83.58ms
     http_req_sending...............: avg=203.44µs min=5.43µs  med=11.39µs  max=113.41ms p(90)=32.97µs  p(95)=137.69µs p(99.9)=40.75ms
     http_req_tls_handshaking.......: avg=0s       min=0s      med=0s       max=0s       p(90)=0s       p(95)=0s       p(99.9)=0s     
     http_req_waiting...............: avg=319.38ms min=2.65ms  med=300.42ms max=1.23s    p(90)=636.24ms p(95)=718.04ms p(99.9)=1.03s  
     http_reqs......................: 43851   688.426052/s
     iteration_duration.............: avg=328.24ms min=3.03ms  med=310.46ms max=1.23s    p(90)=641.84ms p(95)=723.7ms  p(99.9)=1.04s  
     iterations.....................: 42851   672.726843/s
     success_rate...................: 100.00% ✓ 42851      ✗ 0    
     vus............................: 94      min=0        max=500
     vus_max........................: 500     min=500      max=500

Performance Overview

Performance Overview

HTTP Overview

HTTP Overview
Summary for: `apollo-router`

K6 Output

     ✓ response code was 200
     ✗ no graphql errors
      ↳  99% — ✓ 26077 / ✗ 22
     ✓ valid response structure

     checks.........................: 99.97% ✓ 78275      ✗ 22   
     data_received..................: 2.4 GB 36 MB/s
     data_sent......................: 32 MB  472 kB/s
     http_req_blocked...............: avg=103.18µs min=1.34µs  med=2.89µs   max=123.32ms p(90)=4.52µs  p(95)=6.49µs   p(99.9)=27.94ms
     http_req_connecting............: avg=97.43µs  min=0s      med=0s       max=123.11ms p(90)=0s      p(95)=0s       p(99.9)=27.85ms
     http_req_duration..............: avg=520.17ms min=6.01ms  med=481.68ms max=2.2s     p(90)=1.06s   p(95)=1.17s    p(99.9)=1.54s  
       { expected_response:true }...: avg=520.17ms min=6.01ms  med=481.68ms max=2.2s     p(90)=1.06s   p(95)=1.17s    p(99.9)=1.54s  
     http_req_failed................: 0.00%  ✓ 0          ✗ 27099
     http_req_receiving.............: avg=122.8µs  min=29.03µs med=51.02µs  max=115.09ms p(90)=99.44µs p(95)=186.95µs p(99.9)=8.39ms 
     http_req_sending...............: avg=131.07µs min=6.02µs  med=11.33µs  max=93.52ms  p(90)=29.65µs p(95)=121.86µs p(99.9)=23.62ms
     http_req_tls_handshaking.......: avg=0s       min=0s      med=0s       max=0s       p(90)=0s      p(95)=0s       p(99.9)=0s     
     http_req_waiting...............: avg=519.91ms min=5.94ms  med=481.42ms max=2.2s     p(90)=1.06s   p(95)=1.17s    p(99.9)=1.54s  
     http_reqs......................: 27099  405.114722/s
     iteration_duration.............: avg=540.63ms min=6.17ms  med=508.66ms max=2.2s     p(90)=1.07s   p(95)=1.18s    p(99.9)=1.56s  
     iterations.....................: 26099  390.165288/s
     success_rate...................: 99.91% ✓ 26077      ✗ 22   
     vus............................: 58     min=0        max=499
     vus_max........................: 500    min=500      max=500

Performance Overview

Performance Overview

HTTP Overview

HTTP Overview
Summary for: `hive-gateway-bun`

K6 Output

     ✓ response code was 200
     ✓ no graphql errors
     ✓ valid response structure

     checks.........................: 100.00% ✓ 53934      ✗ 0    
     data_received..................: 1.7 GB  24 MB/s
     data_sent......................: 22 MB   319 kB/s
     http_req_blocked...............: avg=145.69µs min=1.18µs  med=2.85µs   max=109.89ms p(90)=5.34µs   p(95)=8.33µs   p(99.9)=41.02ms
     http_req_connecting............: avg=137µs    min=0s      med=0s       max=109.83ms p(90)=0s       p(95)=0s       p(99.9)=40.78ms
     http_req_duration..............: avg=739.94ms min=7.12ms  med=704.32ms max=4.35s    p(90)=1.45s    p(95)=1.67s    p(99.9)=3.66s  
       { expected_response:true }...: avg=739.94ms min=7.12ms  med=704.32ms max=4.35s    p(90)=1.45s    p(95)=1.67s    p(99.9)=3.66s  
     http_req_failed................: 0.00%   ✓ 0          ✗ 18978
     http_req_receiving.............: avg=193.2µs  min=27.53µs med=47.95µs  max=92.94ms  p(90)=101.42µs p(95)=214.03µs p(99.9)=29.83ms
     http_req_sending...............: avg=210.13µs min=5.79µs  med=11.44µs  max=106.52ms p(90)=32.51µs  p(95)=127.88µs p(99.9)=38.01ms
     http_req_tls_handshaking.......: avg=0s       min=0s      med=0s       max=0s       p(90)=0s       p(95)=0s       p(99.9)=0s     
     http_req_waiting...............: avg=739.54ms min=7.01ms  med=704.02ms max=4.35s    p(90)=1.45s    p(95)=1.67s    p(99.9)=3.66s  
     http_reqs......................: 18978   272.280834/s
     iteration_duration.............: avg=781.55ms min=7.89ms  med=744.82ms max=4.37s    p(90)=1.46s    p(95)=1.69s    p(99.9)=3.71s  
     iterations.....................: 17978   257.933651/s
     success_rate...................: 100.00% ✓ 17978      ✗ 0    
     vus............................: 100     min=0        max=500
     vus_max........................: 500     min=500      max=500

Performance Overview

Performance Overview

HTTP Overview

HTTP Overview
Summary for: `hive-gateway`

K6 Output

     ✓ response code was 200
     ✓ no graphql errors
     ✓ valid response structure

     checks.........................: 100.00% ✓ 51510      ✗ 0    
     data_received..................: 1.6 GB  23 MB/s
     data_sent......................: 21 MB   309 kB/s
     http_req_blocked...............: avg=127.54µs min=1.28µs  med=2.98µs   max=129.08ms p(90)=5.13µs  p(95)=7.9µs    p(99.9)=29.73ms
     http_req_connecting............: avg=121.3µs  min=0s      med=0s       max=129ms    p(90)=0s      p(95)=0s       p(99.9)=29.68ms
     http_req_duration..............: avg=771.78ms min=6.58ms  med=725.63ms max=5.19s    p(90)=1.52s   p(95)=1.71s    p(99.9)=4.18s  
       { expected_response:true }...: avg=771.78ms min=6.58ms  med=725.63ms max=5.19s    p(90)=1.52s   p(95)=1.71s    p(99.9)=4.18s  
     http_req_failed................: 0.00%   ✓ 0          ✗ 18170
     http_req_receiving.............: avg=181.83µs min=26.24µs med=46.17µs  max=123.38ms p(90)=97.82µs p(95)=229.88µs p(99.9)=22.7ms 
     http_req_sending...............: avg=215.56µs min=5.82µs  med=11.38µs  max=129.29ms p(90)=31.39µs p(95)=121.85µs p(99.9)=33.97ms
     http_req_tls_handshaking.......: avg=0s       min=0s      med=0s       max=0s       p(90)=0s      p(95)=0s       p(99.9)=0s     
     http_req_waiting...............: avg=771.38ms min=6.52ms  med=725.55ms max=5.19s    p(90)=1.52s   p(95)=1.71s    p(99.9)=4.18s  
     http_reqs......................: 18170   263.555172/s
     iteration_duration.............: avg=817.15ms min=8.29ms  med=772.97ms max=5.24s    p(90)=1.53s   p(95)=1.72s    p(99.9)=4.24s  
     iterations.....................: 17170   249.05021/s
     success_rate...................: 100.00% ✓ 17170      ✗ 0    
     vus............................: 61      min=0        max=499
     vus_max........................: 500     min=500      max=500

Performance Overview

Performance Overview

HTTP Overview

HTTP Overview
Summary for: `apollo-gateway`

K6 Output

     ✓ response code was 200
     ✓ no graphql errors
     ✓ valid response structure

     checks.........................: 100.00% ✓ 29577      ✗ 0    
     data_received..................: 954 MB  14 MB/s
     data_sent......................: 13 MB   190 kB/s
     http_req_blocked...............: avg=36.01µs min=1.24µs  med=3.08µs  max=23.04ms p(90)=4.89µs  p(95)=11.59µs  p(99.9)=8.51ms 
     http_req_connecting............: avg=30.12µs min=0s      med=0s      max=22.93ms p(90)=0s      p(95)=0s       p(99.9)=8.45ms 
     http_req_duration..............: avg=1.2s    min=7.12ms  med=1.14s   max=15.2s   p(90)=2.25s   p(95)=2.57s    p(99.9)=13.7s  
       { expected_response:true }...: avg=1.2s    min=7.12ms  med=1.14s   max=15.2s   p(90)=2.25s   p(95)=2.57s    p(99.9)=13.7s  
     http_req_failed................: 0.00%   ✓ 0          ✗ 10859
     http_req_receiving.............: avg=73.5µs  min=27.58µs med=50.49µs max=15.01ms p(90)=94.82µs p(95)=118.52µs p(99.9)=2.04ms 
     http_req_sending...............: avg=52.35µs min=6.12µs  med=12.15µs max=28ms    p(90)=27.88µs p(95)=43.91µs  p(99.9)=10.16ms
     http_req_tls_handshaking.......: avg=0s      min=0s      med=0s      max=0s      p(90)=0s      p(95)=0s       p(99.9)=0s     
     http_req_waiting...............: avg=1.2s    min=7.07ms  med=1.14s   max=15.2s   p(90)=2.25s   p(95)=2.57s    p(99.9)=13.7s  
     http_reqs......................: 10859   159.241103/s
     iteration_duration.............: avg=1.33s   min=7.93ms  med=1.3s    max=15.21s  p(90)=2.3s    p(95)=2.62s    p(99.9)=13.85s 
     iterations.....................: 9859    144.576668/s
     success_rate...................: 100.00% ✓ 9859       ✗ 0    
     vus............................: 80      min=0        max=500
     vus_max........................: 500     min=500      max=500

Performance Overview

Performance Overview

HTTP Overview

HTTP Overview

Copy link

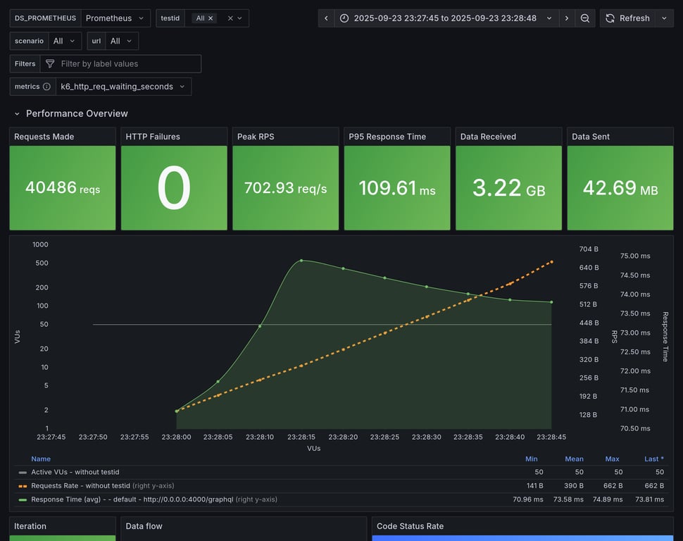
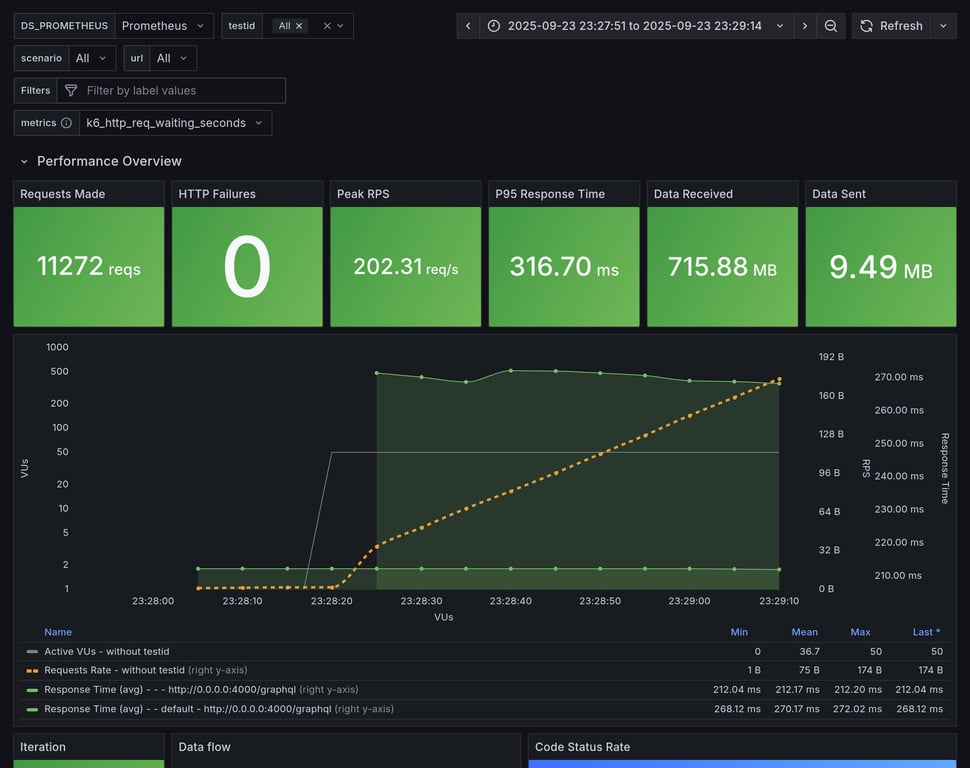
Overview for: constant-vus-over-time

This scenario runs 4 subgraphs and a GraphQL gateway with Federation spec, and runs a heavy query. It's being executed with a constant amount of VUs over a fixed amount of time. It measure things like memory usage, CPU usage, average RPS. It also includes a summary of the entire execution, and metrics information about HTTP execution times.

This scenario was running 50 VUs over 60s

Comparison

Comparison

Gateway RPS ⬇️ Requests Duration Notes
hive-router 1967 118514 total, 0 failed avg: 25ms, p95: 45ms
grafbase 1584 95586 total, 0 failed avg: 31ms, p95: 55ms
cosmo 669 40486 total, 0 failed avg: 74ms, p95: 109ms
apollo-router 371 22570 total, 0 failed avg: 133ms, p95: 172ms
hive-gateway 304 18524 total, 0 failed avg: 162ms, p95: 204ms
hive-gateway-bun 287 17669 total, 0 failed avg: 170ms, p95: 255ms
apollo-gateway 123 7576 total, 0 failed avg: 397ms, p95: 465ms
Summary for: `hive-router`

K6 Output

     ✓ response code was 200
     ✓ no graphql errors
     ✓ valid response structure

     checks.........................: 100.00% ✓ 355242      ✗ 0     
     data_received..................: 10 GB   173 MB/s
     data_sent......................: 138 MB  2.3 MB/s
     http_req_blocked...............: avg=4.34µs   min=952ns   med=2.53µs  max=6.51ms   p(90)=3.84µs  p(95)=4.42µs   p(99.9)=74µs   
     http_req_connecting............: avg=1.38µs   min=0s      med=0s      max=6.48ms   p(90)=0s      p(95)=0s       p(99.9)=0s     
     http_req_duration..............: avg=25.1ms   min=1.67ms  med=22.52ms max=391.03ms p(90)=39.48ms p(95)=45.47ms  p(99.9)=75.12ms
       { expected_response:true }...: avg=25.1ms   min=1.67ms  med=22.52ms max=391.03ms p(90)=39.48ms p(95)=45.47ms  p(99.9)=75.12ms
     http_req_failed................: 0.00%   ✓ 0           ✗ 118514
     http_req_receiving.............: avg=112.27µs min=21.06µs med=41.55µs max=47.6ms   p(90)=98.31µs p(95)=322.2µs  p(99.9)=12.19ms
     http_req_sending...............: avg=93.72µs  min=4.11µs  med=9.29µs  max=355.02ms p(90)=21.34µs p(95)=120.51µs p(99.9)=13.62ms
     http_req_tls_handshaking.......: avg=0s       min=0s      med=0s      max=0s       p(90)=0s      p(95)=0s       p(99.9)=0s     
     http_req_waiting...............: avg=24.89ms  min=1.63ms  med=22.37ms max=390.35ms p(90)=39.11ms p(95)=45.02ms  p(99.9)=72.71ms
     http_reqs......................: 118514  1967.548128/s
     iteration_duration.............: avg=25.33ms  min=3.46ms  med=22.73ms max=430.14ms p(90)=39.69ms p(95)=45.69ms  p(99.9)=75.78ms
     iterations.....................: 118414  1965.887946/s
     success_rate...................: 100.00% ✓ 118414      ✗ 0     
     vus............................: 50      min=50        max=50  
     vus_max........................: 50      min=50        max=50  

Performance Overview

Performance Overview

HTTP Overview

HTTP Overview
Summary for: `grafbase`

K6 Output

     ✓ response code was 200
     ✓ no graphql errors
     ✓ valid response structure

     checks.........................: 100.00% ✓ 286458      ✗ 0    
     data_received..................: 8.4 GB  139 MB/s
     data_sent......................: 111 MB  1.8 MB/s
     http_req_blocked...............: avg=6.14µs   min=1.26µs  med=3.09µs  max=9.07ms   p(90)=4.37µs   p(95)=5.23µs   p(99.9)=121.06µs
     http_req_connecting............: avg=2.41µs   min=0s      med=0s      max=9.04ms   p(90)=0s       p(95)=0s       p(99.9)=0s      
     http_req_duration..............: avg=31.08ms  min=2.53ms  med=27.72ms max=447.32ms p(90)=48.09ms  p(95)=54.85ms  p(99.9)=88.66ms 
       { expected_response:true }...: avg=31.08ms  min=2.53ms  med=27.72ms max=447.32ms p(90)=48.09ms  p(95)=54.85ms  p(99.9)=88.66ms 
     http_req_failed................: 0.00%   ✓ 0           ✗ 95586
     http_req_receiving.............: avg=160.41µs min=26.14µs med=48.38µs max=60.52ms  p(90)=154.16µs p(95)=409.16µs p(99.9)=17.37ms 
     http_req_sending...............: avg=126.32µs min=5.38µs  med=11.8µs  max=373.05ms p(90)=38.93µs  p(95)=142.86µs p(99.9)=19.03ms 
     http_req_tls_handshaking.......: avg=0s       min=0s      med=0s      max=0s       p(90)=0s       p(95)=0s       p(99.9)=0s      
     http_req_waiting...............: avg=30.79ms  min=2.48ms  med=27.51ms max=432.51ms p(90)=47.58ms  p(95)=54.22ms  p(99.9)=85.41ms 
     http_reqs......................: 95586   1584.636226/s
     iteration_duration.............: avg=31.4ms   min=7.28ms  med=28.01ms max=507.55ms p(90)=48.38ms  p(95)=55.14ms  p(99.9)=89.59ms 
     iterations.....................: 95486   1582.978414/s
     success_rate...................: 100.00% ✓ 95486       ✗ 0    
     vus............................: 50      min=50        max=50 
     vus_max........................: 50      min=50        max=50 

Performance Overview

Performance Overview

HTTP Overview

HTTP Overview
Summary for: `cosmo`

K6 Output

     ✓ response code was 200
     ✓ no graphql errors
     ✓ valid response structure

     checks.........................: 100.00% ✓ 121158     ✗ 0    
     data_received..................: 3.6 GB  59 MB/s
     data_sent......................: 47 MB   779 kB/s
     http_req_blocked...............: avg=9.52µs   min=1.29µs  med=2.86µs  max=10.25ms  p(90)=4.13µs   p(95)=5.07µs   p(99.9)=1.64ms  
     http_req_connecting............: avg=5.97µs   min=0s      med=0s      max=10.21ms  p(90)=0s       p(95)=0s       p(99.9)=1.61ms  
     http_req_duration..............: avg=73.82ms  min=2.78ms  med=72.54ms max=515.84ms p(90)=100.53ms p(95)=109.16ms p(99.9)=296.56ms
       { expected_response:true }...: avg=73.82ms  min=2.78ms  med=72.54ms max=515.84ms p(90)=100.53ms p(95)=109.16ms p(99.9)=296.56ms
     http_req_failed................: 0.00%   ✓ 0          ✗ 40486
     http_req_receiving.............: avg=165.81µs min=27.64µs med=70.77µs max=255.87ms p(90)=145.53µs p(95)=382.85µs p(99.9)=16.04ms 
     http_req_sending...............: avg=69.82µs  min=5.84µs  med=11.45µs max=273.94ms p(90)=29.78µs  p(95)=125.21µs p(99.9)=3.81ms  
     http_req_tls_handshaking.......: avg=0s       min=0s      med=0s      max=0s       p(90)=0s       p(95)=0s       p(99.9)=0s      
     http_req_waiting...............: avg=73.58ms  min=2.72ms  med=72.33ms max=495.33ms p(90)=100.21ms p(95)=108.92ms p(99.9)=278.89ms
     http_reqs......................: 40486   669.930433/s
     iteration_duration.............: avg=74.31ms  min=8.9ms   med=72.89ms max=555.75ms p(90)=100.89ms p(95)=109.5ms  p(99.9)=314.13ms
     iterations.....................: 40386   668.275711/s
     success_rate...................: 100.00% ✓ 40386      ✗ 0    
     vus............................: 50      min=50       max=50 
     vus_max........................: 50      min=50       max=50 

Performance Overview

Performance Overview

HTTP Overview

HTTP Overview
Summary for: `apollo-router`

K6 Output

     ✓ response code was 200
     ✓ no graphql errors
     ✓ valid response structure

     checks.........................: 100.00% ✓ 67410      ✗ 0    
     data_received..................: 2.0 GB  33 MB/s
     data_sent......................: 26 MB   432 kB/s
     http_req_blocked...............: avg=10.24µs  min=1.94µs  med=3.19µs   max=6.11ms   p(90)=4.69µs   p(95)=5.41µs   p(99.9)=3.06ms  
     http_req_connecting............: avg=6.39µs   min=0s      med=0s       max=6.08ms   p(90)=0s       p(95)=0s       p(99.9)=3.04ms  
     http_req_duration..............: avg=132.81ms min=6.2ms   med=132.36ms max=567.25ms p(90)=163.15ms p(95)=171.9ms  p(99.9)=403.89ms
       { expected_response:true }...: avg=132.81ms min=6.2ms   med=132.36ms max=567.25ms p(90)=163.15ms p(95)=171.9ms  p(99.9)=403.89ms
     http_req_failed................: 0.00%   ✓ 0          ✗ 22570
     http_req_receiving.............: avg=75.61µs  min=36.47µs med=55.43µs  max=8.39ms   p(90)=95.82µs  p(95)=115.72µs p(99.9)=1.66ms  
     http_req_sending...............: avg=58.45µs  min=7.54µs  med=11.85µs  max=343.16ms p(90)=19.18µs  p(95)=25.61µs  p(99.9)=1.99ms  
     http_req_tls_handshaking.......: avg=0s       min=0s      med=0s       max=0s       p(90)=0s       p(95)=0s       p(99.9)=0s      
     http_req_waiting...............: avg=132.67ms min=6.1ms   med=132.26ms max=566.33ms p(90)=163.04ms p(95)=171.79ms p(99.9)=403.51ms
     http_reqs......................: 22570   371.117099/s
     iteration_duration.............: avg=133.66ms min=27.8ms  med=132.71ms max=593.23ms p(90)=163.45ms p(95)=172.23ms p(99.9)=418.18ms
     iterations.....................: 22470   369.472805/s
     success_rate...................: 100.00% ✓ 22470      ✗ 0    
     vus............................: 50      min=50       max=50 
     vus_max........................: 50      min=50       max=50 

Performance Overview

Performance Overview

HTTP Overview

HTTP Overview
Summary for: `hive-gateway`

K6 Output

     ✓ response code was 200
     ✓ no graphql errors
     ✓ valid response structure

     checks.........................: 100.00% ✓ 55272      ✗ 0    
     data_received..................: 1.6 GB  27 MB/s
     data_sent......................: 22 MB   354 kB/s
     http_req_blocked...............: avg=19.2µs   min=1.25µs  med=2.73µs   max=11.19ms  p(90)=4.46µs   p(95)=5.58µs   p(99.9)=7.09ms  
     http_req_connecting............: avg=15.5µs   min=0s      med=0s       max=11.15ms  p(90)=0s       p(95)=0s       p(99.9)=7.06ms  
     http_req_duration..............: avg=161.66ms min=6.65ms  med=150.26ms max=668.43ms p(90)=180.64ms p(95)=204.31ms p(99.9)=534.59ms
       { expected_response:true }...: avg=161.66ms min=6.65ms  med=150.26ms max=668.43ms p(90)=180.64ms p(95)=204.31ms p(99.9)=534.59ms
     http_req_failed................: 0.00%   ✓ 0          ✗ 18524
     http_req_receiving.............: avg=119.47µs min=24.27µs med=48.65µs  max=336.96ms p(90)=112.25µs p(95)=184.12µs p(99.9)=6.46ms  
     http_req_sending...............: avg=154.1µs  min=5.62µs  med=11.24µs  max=465.6ms  p(90)=32.16µs  p(95)=128.87µs p(99.9)=5.9ms   
     http_req_tls_handshaking.......: avg=0s       min=0s      med=0s       max=0s       p(90)=0s       p(95)=0s       p(99.9)=0s      
     http_req_waiting...............: avg=161.39ms min=6.56ms  med=150.1ms  max=668.25ms p(90)=180.4ms  p(95)=203.63ms p(99.9)=534.07ms
     http_reqs......................: 18524   304.051704/s
     iteration_duration.............: avg=162.89ms min=40.59ms med=150.67ms max=704.55ms p(90)=181.09ms p(95)=205.12ms p(99.9)=536.78ms
     iterations.....................: 18424   302.41031/s
     success_rate...................: 100.00% ✓ 18424      ✗ 0    
     vus............................: 50      min=50       max=50 
     vus_max........................: 50      min=50       max=50 

Performance Overview

Performance Overview

HTTP Overview

HTTP Overview
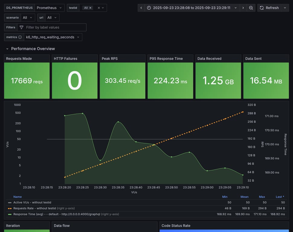
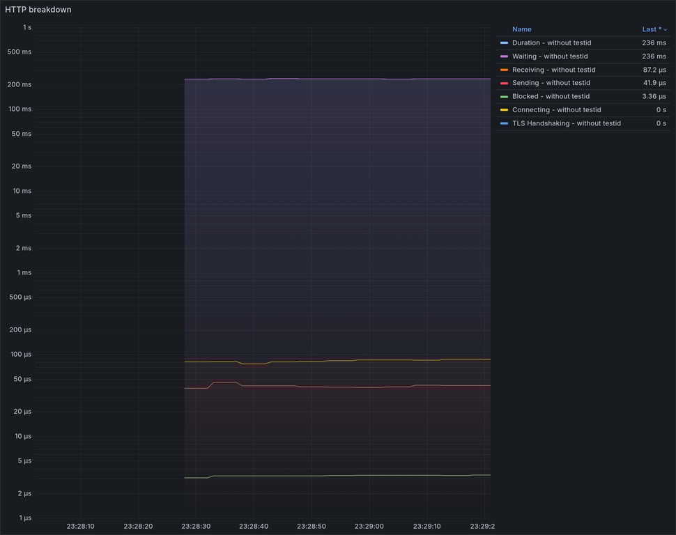
Summary for: `hive-gateway-bun`

K6 Output

     ✓ response code was 200
     ✓ no graphql errors
     ✓ valid response structure

     checks.........................: 100.00% ✓ 52707      ✗ 0    
     data_received..................: 1.6 GB  25 MB/s
     data_sent......................: 21 MB   334 kB/s
     http_req_blocked...............: avg=21.07µs  min=1.26µs  med=2.84µs   max=11.65ms  p(90)=4.74µs   p(95)=5.98µs   p(99.9)=7.53ms  
     http_req_connecting............: avg=16.67µs  min=0s      med=0s       max=11.61ms  p(90)=0s       p(95)=0s       p(99.9)=7.18ms  
     http_req_duration..............: avg=169.63ms min=7.62ms  med=157.38ms max=712.28ms p(90)=192.7ms  p(95)=255.23ms p(99.9)=593.59ms
       { expected_response:true }...: avg=169.63ms min=7.62ms  med=157.38ms max=712.28ms p(90)=192.7ms  p(95)=255.23ms p(99.9)=593.59ms
     http_req_failed................: 0.00%   ✓ 0          ✗ 17669
     http_req_receiving.............: avg=99.43µs  min=27.61µs med=51.23µs  max=14.58ms  p(90)=115.06µs p(95)=278.66µs p(99.9)=4.8ms   
     http_req_sending...............: avg=107.56µs min=5.72µs  med=11.53µs  max=329.04ms p(90)=33.53µs  p(95)=134.36µs p(99.9)=6.75ms  
     http_req_tls_handshaking.......: avg=0s       min=0s      med=0s       max=0s       p(90)=0s       p(95)=0s       p(99.9)=0s      
     http_req_waiting...............: avg=169.42ms min=7.55ms  med=157.19ms max=711.63ms p(90)=192.37ms p(95)=254.46ms p(99.9)=593.54ms
     http_reqs......................: 17669   287.028285/s
     iteration_duration.............: avg=170.95ms min=32.92ms med=157.81ms max=747.89ms p(90)=193.32ms p(95)=256.59ms p(99.9)=596.18ms
     iterations.....................: 17569   285.403811/s
     success_rate...................: 100.00% ✓ 17569      ✗ 0    
     vus............................: 50      min=0        max=50 
     vus_max........................: 50      min=50       max=50 

Performance Overview

Performance Overview

HTTP Overview

HTTP Overview
Summary for: `apollo-gateway`

K6 Output

     ✓ response code was 200
     ✓ no graphql errors
     ✓ valid response structure

     checks.........................: 100.00% ✓ 22428      ✗ 0   
     data_received..................: 665 MB  11 MB/s
     data_sent......................: 8.8 MB  144 kB/s
     http_req_blocked...............: avg=41.58µs  min=1.22µs   med=2.79µs   max=11.49ms  p(90)=3.98µs   p(95)=4.79µs   p(99.9)=9.98ms  
     http_req_connecting............: avg=38.43µs  min=0s       med=0s       max=11.44ms  p(90)=0s       p(95)=0s       p(99.9)=9.96ms  
     http_req_duration..............: avg=396.94ms min=7.27ms   med=397.04ms max=710.81ms p(90)=449.1ms  p(95)=465.32ms p(99.9)=628.12ms
       { expected_response:true }...: avg=396.94ms min=7.27ms   med=397.04ms max=710.81ms p(90)=449.1ms  p(95)=465.32ms p(99.9)=628.12ms
     http_req_failed................: 0.00%   ✓ 0          ✗ 7576
     http_req_receiving.............: avg=58.99µs  min=26.12µs  med=48.76µs  max=16.73ms  p(90)=85.17µs  p(95)=98.37µs  p(99.9)=330.69µs
     http_req_sending...............: avg=98.13µs  min=6.21µs   med=11.61µs  max=200.78ms p(90)=16.45µs  p(95)=21.22µs  p(99.9)=5.6ms   
     http_req_tls_handshaking.......: avg=0s       min=0s       med=0s       max=0s       p(90)=0s       p(95)=0s       p(99.9)=0s      
     http_req_waiting...............: avg=396.78ms min=7.22ms   med=396.96ms max=709.98ms p(90)=449.02ms p(95)=465.25ms p(99.9)=627.36ms
     http_reqs......................: 7576    123.914445/s
     iteration_duration.............: avg=402.46ms min=161.44ms med=397.59ms max=730.81ms p(90)=449.9ms  p(95)=465.8ms  p(99.9)=643.38ms
     iterations.....................: 7476    122.278826/s
     success_rate...................: 100.00% ✓ 7476       ✗ 0   
     vus............................: 35      min=35       max=50
     vus_max........................: 50      min=50       max=50

Performance Overview

Performance Overview

HTTP Overview

HTTP Overview

Copy link

Overview for: constant-vus-subgraphs-delay-resources

This scenario runs 4 subgraphs and a GraphQL gateway with Federation spec, and runs a heavy query. It's being executed with a constant amount of VUs over a fixed amount of time. It measure things like memory usage, CPU usage, average RPS. It also includes a summary of the entire execution, and metrics information about HTTP execution times.

This scenario was running 50 VUs over 60s

Comparison

Comparison

Gateway RPS ⬇️ Requests Duration Notes
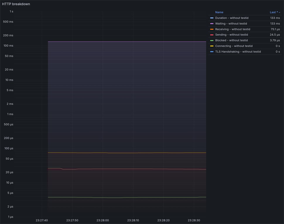
grafbase 173 14088 total, 0 failed avg: 215ms, p95: 226ms
hive-router 170 13792 total, 0 failed avg: 219ms, p95: 230ms
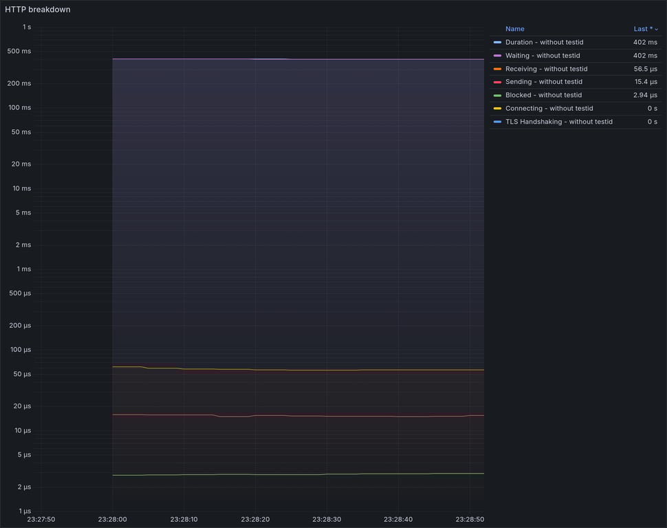
hive-gateway 166 12762 total, 0 failed avg: 237ms, p95: 259ms
cosmo 165 13446 total, 0 failed avg: 225ms, p95: 250ms
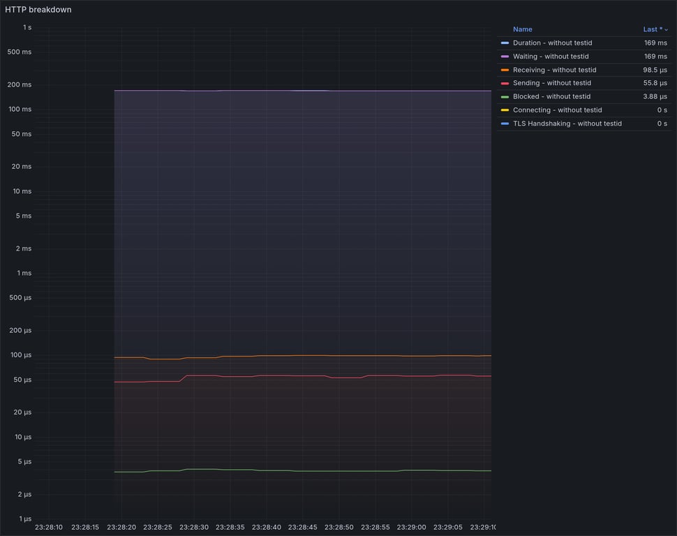
hive-gateway-bun 141 10809 total, 0 failed avg: 279ms, p95: 445ms
apollo-router 138 11272 total, 0 failed avg: 268ms, p95: 312ms ❌ 1 unexpected GraphQL errors
apollo-gateway 126 10320 total, 0 failed avg: 293ms, p95: 324ms
Summary for: `grafbase`

K6 Output

     ✓ response code was 200
     ✓ no graphql errors
     ✓ valid response structure

     checks.........................: 100.00% ✓ 41964      ✗ 0    
     data_received..................: 1.2 GB  15 MB/s
     data_sent......................: 16 MB   202 kB/s
     http_req_blocked...............: avg=18.54µs  min=1.22µs   med=1.88µs   max=8.86ms   p(90)=3.28µs   p(95)=4.71µs   p(99.9)=6.52ms  
     http_req_connecting............: avg=16.03µs  min=0s       med=0s       max=8.83ms   p(90)=0s       p(95)=0s       p(99.9)=6.49ms  
     http_req_duration..............: avg=214.76ms min=159.18ms med=214.02ms max=609.25ms p(90)=223.29ms p(95)=225.83ms p(99.9)=511.19ms
       { expected_response:true }...: avg=214.76ms min=159.18ms med=214.02ms max=609.25ms p(90)=223.29ms p(95)=225.83ms p(99.9)=511.19ms
     http_req_failed................: 0.00%   ✓ 0          ✗ 14088
     http_req_receiving.............: avg=80.44µs  min=27.57µs  med=44.48µs  max=14.78ms  p(90)=85.56µs  p(95)=247.74µs p(99.9)=4.53ms  
     http_req_sending...............: avg=146.12µs min=5.62µs   med=8.31µs   max=381.53ms p(90)=23.98µs  p(95)=95.46µs  p(99.9)=7.69ms  
     http_req_tls_handshaking.......: avg=0s       min=0s       med=0s       max=0s       p(90)=0s       p(95)=0s       p(99.9)=0s      
     http_req_waiting...............: avg=214.53ms min=159.11ms med=213.92ms max=608.23ms p(90)=223.14ms p(95)=225.63ms p(99.9)=492.26ms
     http_reqs......................: 14088   173.879216/s
     iteration_duration.............: avg=215.07ms min=159.53ms med=214.28ms max=623.53ms p(90)=223.5ms  p(95)=226.02ms p(99.9)=528.54ms
     iterations.....................: 13988   172.644979/s
     success_rate...................: 100.00% ✓ 13988      ✗ 0    
     vus............................: 50      min=0        max=50 
     vus_max........................: 50      min=50       max=50 

Performance Overview

Performance Overview

HTTP Overview

HTTP Overview
Summary for: `hive-router`

K6 Output

     ✓ response code was 200
     ✓ no graphql errors
     ✓ valid response structure

     checks.........................: 100.00% ✓ 41076      ✗ 0    
     data_received..................: 1.2 GB  15 MB/s
     data_sent......................: 16 MB   198 kB/s
     http_req_blocked...............: avg=18.62µs  min=1.18µs   med=1.96µs   max=8.81ms   p(90)=3.09µs   p(95)=3.97µs   p(99.9)=6.49ms  
     http_req_connecting............: avg=16.19µs  min=0s       med=0s       max=8.77ms   p(90)=0s       p(95)=0s       p(99.9)=6.47ms  
     http_req_duration..............: avg=219.36ms min=157.43ms med=218.4ms  max=594.59ms p(90)=226.89ms p(95)=229.73ms p(99.9)=501.03ms
       { expected_response:true }...: avg=219.36ms min=157.43ms med=218.4ms  max=594.59ms p(90)=226.89ms p(95)=229.73ms p(99.9)=501.03ms
     http_req_failed................: 0.00%   ✓ 0          ✗ 13792
     http_req_receiving.............: avg=67.77µs  min=24.94µs  med=41.27µs  max=7.37ms   p(90)=79.14µs  p(95)=258.53µs p(99.9)=1.22ms  
     http_req_sending...............: avg=100.31µs min=5.43µs   med=8.07µs   max=357.94ms p(90)=28.58µs  p(95)=97.84µs  p(99.9)=7.57ms  
     http_req_tls_handshaking.......: avg=0s       min=0s       med=0s       max=0s       p(90)=0s       p(95)=0s       p(99.9)=0s      
     http_req_waiting...............: avg=219.19ms min=157.39ms med=218.31ms max=593.94ms p(90)=226.77ms p(95)=229.56ms p(99.9)=489.2ms 
     http_reqs......................: 13792   170.478253/s
     iteration_duration.............: avg=219.69ms min=157.72ms med=218.65ms max=607.97ms p(90)=227.09ms p(95)=229.92ms p(99.9)=518.06ms
     iterations.....................: 13692   169.242187/s
     success_rate...................: 100.00% ✓ 13692      ✗ 0    
     vus............................: 50      min=0        max=50 
     vus_max........................: 50      min=50       max=50 

Performance Overview

Performance Overview

HTTP Overview

HTTP Overview
Summary for: `hive-gateway`

K6 Output

     ✓ response code was 200
     ✓ no graphql errors
     ✓ valid response structure

     checks.........................: 100.00% ✓ 37986      ✗ 0    
     data_received..................: 1.1 GB  15 MB/s
     data_sent......................: 15 MB   194 kB/s
     http_req_blocked...............: avg=24.24µs  min=1.14µs   med=2.65µs   max=10.59ms  p(90)=4.35µs   p(95)=5.73µs   p(99.9)=7.77ms  
     http_req_connecting............: avg=20.38µs  min=0s       med=0s       max=10.55ms  p(90)=0s       p(95)=0s       p(99.9)=7.75ms  
     http_req_duration..............: avg=236.57ms min=160.65ms med=228.82ms max=716.75ms p(90)=248.56ms p(95)=259.29ms p(99.9)=586.22ms
       { expected_response:true }...: avg=236.57ms min=160.65ms med=228.82ms max=716.75ms p(90)=248.56ms p(95)=259.29ms p(99.9)=586.22ms
     http_req_failed................: 0.00%   ✓ 0          ✗ 12762
     http_req_receiving.............: avg=86.87µs  min=23.76µs  med=46.11µs  max=17.82ms  p(90)=100.52µs p(95)=214.55µs p(99.9)=3.78ms  
     http_req_sending...............: avg=104.86µs min=5.5µs    med=10.88µs  max=276.56ms p(90)=33.58µs  p(95)=128.56µs p(99.9)=5.56ms  
     http_req_tls_handshaking.......: avg=0s       min=0s       med=0s       max=0s       p(90)=0s       p(95)=0s       p(99.9)=0s      
     http_req_waiting...............: avg=236.38ms min=160.57ms med=228.69ms max=715.76ms p(90)=248.42ms p(95)=259.14ms p(99.9)=584.87ms
     http_reqs......................: 12762   166.895612/s
     iteration_duration.............: avg=237.49ms min=162.16ms med=229.2ms  max=737.09ms p(90)=248.93ms p(95)=259.8ms  p(99.9)=605.19ms
     iterations.....................: 12662   165.587858/s
     success_rate...................: 100.00% ✓ 12662      ✗ 0    
     vus............................: 50      min=0        max=50 
     vus_max........................: 50      min=50       max=50 

Performance Overview

Performance Overview

HTTP Overview

HTTP Overview
Summary for: `cosmo`

K6 Output

     ✓ response code was 200
     ✓ no graphql errors
     ✓ valid response structure

     checks.........................: 100.00% ✓ 40038      ✗ 0    
     data_received..................: 1.2 GB  15 MB/s
     data_sent......................: 16 MB   193 kB/s
     http_req_blocked...............: avg=20.73µs  min=1.28µs   med=2.82µs   max=9.19ms   p(90)=4.28µs   p(95)=5.49µs   p(99.9)=6.78ms  
     http_req_connecting............: avg=17.11µs  min=0s       med=0s       max=9.15ms   p(90)=0s       p(95)=0s       p(99.9)=6.76ms  
     http_req_duration..............: avg=224.53ms min=160.43ms med=223.43ms max=648.54ms p(90)=243.96ms p(95)=249.79ms p(99.9)=528.49ms
       { expected_response:true }...: avg=224.53ms min=160.43ms med=223.43ms max=648.54ms p(90)=243.96ms p(95)=249.79ms p(99.9)=528.49ms
     http_req_failed................: 0.00%   ✓ 0          ✗ 13446
     http_req_receiving.............: avg=590.02µs min=31.16µs  med=64.87µs  max=39.69ms  p(90)=395.9µs  p(95)=1.08ms   p(99.9)=31.88ms 
     http_req_sending...............: avg=75.65µs  min=6.16µs   med=11.36µs  max=137.51ms p(90)=34.66µs  p(95)=132.94µs p(99.9)=5.24ms  
     http_req_tls_handshaking.......: avg=0s       min=0s       med=0s       max=0s       p(90)=0s       p(95)=0s       p(99.9)=0s      
     http_req_waiting...............: avg=223.87ms min=160.35ms med=222.77ms max=647.39ms p(90)=243.18ms p(95)=248.92ms p(99.9)=527.55ms
     http_reqs......................: 13446   165.971378/s
     iteration_duration.............: avg=225.02ms min=160.66ms med=223.88ms max=678.43ms p(90)=244.3ms  p(95)=250.14ms p(99.9)=574.36ms
     iterations.....................: 13346   164.737023/s
     success_rate...................: 100.00% ✓ 13346      ✗ 0    
     vus............................: 50      min=0        max=50 
     vus_max........................: 50      min=50       max=50 

Performance Overview

Performance Overview

HTTP Overview

HTTP Overview
Summary for: `hive-gateway-bun`

K6 Output

     ✓ response code was 200
     ✓ no graphql errors
     ✓ valid response structure

     checks.........................: 100.00% ✓ 32127      ✗ 0    
     data_received..................: 949 MB  12 MB/s
     data_sent......................: 13 MB   164 kB/s
     http_req_blocked...............: avg=27.57µs  min=1.15µs   med=2.68µs   max=10.6ms   p(90)=4.44µs   p(95)=5.66µs   p(99.9)=8.25ms  
     http_req_connecting............: avg=23.78µs  min=0s       med=0s       max=10.56ms  p(90)=0s       p(95)=0s       p(99.9)=8.2ms   
     http_req_duration..............: avg=278.85ms min=160.53ms med=297.02ms max=778.38ms p(90)=330.67ms p(95)=445.16ms p(99.9)=684.28ms
       { expected_response:true }...: avg=278.85ms min=160.53ms med=297.02ms max=778.38ms p(90)=330.67ms p(95)=445.16ms p(99.9)=684.28ms
     http_req_failed................: 0.00%   ✓ 0          ✗ 10809
     http_req_receiving.............: avg=102.16µs min=25.69µs  med=45.84µs  max=12.57ms  p(90)=139.61µs p(95)=384.6µs  p(99.9)=4.16ms  
     http_req_sending...............: avg=129.14µs min=5.21µs   med=10.94µs  max=233.39ms p(90)=79.11µs  p(95)=145.25µs p(99.9)=10.85ms 
     http_req_tls_handshaking.......: avg=0s       min=0s       med=0s       max=0s       p(90)=0s       p(95)=0s       p(99.9)=0s      
     http_req_waiting...............: avg=278.62ms min=160.4ms  med=296.84ms max=777.31ms p(90)=330.4ms  p(95)=441.11ms p(99.9)=683.28ms
     http_reqs......................: 10809   141.386595/s
     iteration_duration.............: avg=280.32ms min=166.34ms med=297.61ms max=799.44ms p(90)=331.08ms p(95)=460.02ms p(99.9)=739.44ms
     iterations.....................: 10709   140.07855/s
     success_rate...................: 100.00% ✓ 10709      ✗ 0    
     vus............................: 50      min=0        max=50 
     vus_max........................: 50      min=50       max=50 

Performance Overview

Performance Overview

HTTP Overview

HTTP Overview
Summary for: `apollo-router`

K6 Output

     ✓ response code was 200
     ✗ no graphql errors
      ↳  99% — ✓ 11171 / ✗ 1
     ✓ valid response structure

     checks.........................: 99.99% ✓ 33515      ✗ 1    
     data_received..................: 989 MB 12 MB/s
     data_sent......................: 13 MB  161 kB/s
     http_req_blocked...............: avg=24.84µs  min=1.59µs   med=2.78µs   max=9.27ms   p(90)=4.17µs   p(95)=5.16µs   p(99.9)=7.27ms  
     http_req_connecting............: avg=21.02µs  min=0s       med=0s       max=9.23ms   p(90)=0s       p(95)=0s       p(99.9)=7.25ms  
     http_req_duration..............: avg=267.96ms min=163.27ms med=268.01ms max=687.04ms p(90)=302.24ms p(95)=312.03ms p(99.9)=593.64ms
       { expected_response:true }...: avg=267.96ms min=163.27ms med=268.01ms max=687.04ms p(90)=302.24ms p(95)=312.03ms p(99.9)=593.64ms
     http_req_failed................: 0.00%  ✓ 0          ✗ 11272
     http_req_receiving.............: avg=118.36µs min=31.43µs  med=52.05µs  max=14.67ms  p(90)=143.3µs  p(95)=395.78µs p(99.9)=5.2ms   
     http_req_sending...............: avg=102.93µs min=5.84µs   med=11.03µs  max=362.41ms p(90)=36.6µs   p(95)=140.06µs p(99.9)=4.83ms  
     http_req_tls_handshaking.......: avg=0s       min=0s       med=0s       max=0s       p(90)=0s       p(95)=0s       p(99.9)=0s      
     http_req_waiting...............: avg=267.74ms min=163.22ms med=267.84ms max=685.46ms p(90)=302.11ms p(95)=311.73ms p(99.9)=588.08ms
     http_reqs......................: 11272  138.579311/s
     iteration_duration.............: avg=268.84ms min=163.49ms med=268.62ms max=700.36ms p(90)=302.75ms p(95)=312.42ms p(99.9)=612.08ms
     iterations.....................: 11172  137.349899/s
     success_rate...................: 99.99% ✓ 11171      ✗ 1    
     vus............................: 50     min=0        max=50 
     vus_max........................: 50     min=50       max=50 

Performance Overview

Performance Overview

HTTP Overview

HTTP Overview
Summary for: `apollo-gateway`

K6 Output

     ✓ response code was 200
     ✓ no graphql errors
     ✓ valid response structure

     checks.........................: 100.00% ✓ 30660      ✗ 0    
     data_received..................: 906 MB  11 MB/s
     data_sent......................: 12 MB   147 kB/s
     http_req_blocked...............: avg=29.14µs  min=1.32µs   med=3.1µs    max=10.81ms  p(90)=4.5µs    p(95)=5.41µs   p(99.9)=8.62ms  
     http_req_connecting............: avg=25.07µs  min=0s       med=0s       max=10.78ms  p(90)=0s       p(95)=0s       p(99.9)=8.58ms  
     http_req_duration..............: avg=292.83ms min=209.51ms med=290.82ms max=797.81ms p(90)=314.05ms p(95)=324.44ms p(99.9)=713.22ms
       { expected_response:true }...: avg=292.83ms min=209.51ms med=290.82ms max=797.81ms p(90)=314.05ms p(95)=324.44ms p(99.9)=713.22ms
     http_req_failed................: 0.00%   ✓ 0          ✗ 10320
     http_req_receiving.............: avg=76.78µs  min=29.17µs  med=54µs     max=4.75ms   p(90)=102.84µs p(95)=127.18µs p(99.9)=1.87ms  
     http_req_sending...............: avg=133.71µs min=6.12µs   med=12.32µs  max=197.94ms p(90)=19.93µs  p(95)=35.81µs  p(99.9)=5.56ms  
     http_req_tls_handshaking.......: avg=0s       min=0s       med=0s       max=0s       p(90)=0s       p(95)=0s       p(99.9)=0s      
     http_req_waiting...............: avg=292.62ms min=209.4ms  med=290.68ms max=796.59ms p(90)=313.83ms p(95)=324.18ms p(99.9)=711.97ms
     http_reqs......................: 10320   126.633388/s
     iteration_duration.............: avg=294.05ms min=229.3ms  med=291.28ms max=859.6ms  p(90)=314.4ms  p(95)=324.83ms p(99.9)=735.93ms
     iterations.....................: 10220   125.40632/s
     success_rate...................: 100.00% ✓ 10220      ✗ 0    
     vus............................: 50      min=0        max=50 
     vus_max........................: 50      min=50       max=50 

Performance Overview

Performance Overview

HTTP Overview

HTTP Overview

Copy link

Overview for: constant-vus-subgraphs-delay

This scenario runs 4 subgraphs and a GraphQL gateway with Federation spec, and runs a heavy query. It's being executed with a constant amount of VUs over a fixed amount of time. It measure things like memory usage, CPU usage, average RPS. It also includes a summary of the entire execution, and metrics information about HTTP execution times.

This scenario was running 50 VUs over 60s

Comparison

Comparison

Gateway RPS ⬇️ Requests Duration Notes
grafbase 172 13993 total, 0 failed avg: 216ms, p95: 228ms
hive-router 167 13542 total, 0 failed avg: 223ms, p95: 235ms
cosmo 158 12793 total, 0 failed avg: 236ms, p95: 261ms
hive-gateway 150 11514 total, 0 failed avg: 263ms, p95: 386ms
hive-gateway-bun 147 11285 total, 0 failed avg: 267ms, p95: 410ms
apollo-router 123 10068 total, 0 failed avg: 301ms, p95: 344ms
apollo-gateway 86 7099 total, 0 failed avg: 427ms, p95: 465ms
Summary for: `grafbase`

K6 Output

     ✓ response code was 200
     ✓ no graphql errors
     ✓ valid response structure

     checks.........................: 100.00% ✓ 41679      ✗ 0    
     data_received..................: 1.2 GB  15 MB/s
     data_sent......................: 16 MB   201 kB/s
     http_req_blocked...............: avg=19.49µs  min=1.23µs   med=1.93µs   max=10.22ms  p(90)=3.37µs   p(95)=4.84µs   p(99.9)=6.67ms  
     http_req_connecting............: avg=16.84µs  min=0s       med=0s       max=10.15ms  p(90)=0s       p(95)=0s       p(99.9)=6.63ms  
     http_req_duration..............: avg=215.97ms min=118.43ms med=215.12ms max=625.45ms p(90)=224.82ms p(95)=227.67ms p(99.9)=531.77ms
       { expected_response:true }...: avg=215.97ms min=118.43ms med=215.12ms max=625.45ms p(90)=224.82ms p(95)=227.67ms p(99.9)=531.77ms
     http_req_failed................: 0.00%   ✓ 0          ✗ 13993
     http_req_receiving.............: avg=80.27µs  min=25.89µs  med=45.5µs   max=49.52ms  p(90)=90.06µs  p(95)=236.3µs  p(99.9)=2.93ms  
     http_req_sending...............: avg=133.64µs min=6.04µs   med=8.65µs   max=365.33ms p(90)=30.89µs  p(95)=95.12µs  p(99.9)=8.55ms  
     http_req_tls_handshaking.......: avg=0s       min=0s       med=0s       max=0s       p(90)=0s       p(95)=0s       p(99.9)=0s      
     http_req_waiting...............: avg=215.76ms min=114.97ms med=215.01ms max=611.41ms p(90)=224.64ms p(95)=227.51ms p(99.9)=509.56ms
     http_reqs......................: 13993   172.829106/s
     iteration_duration.............: avg=216.29ms min=118.7ms  med=215.38ms max=637.01ms p(90)=225.01ms p(95)=227.88ms p(99.9)=544.74ms
     iterations.....................: 13893   171.593995/s
     success_rate...................: 100.00% ✓ 13893      ✗ 0    
     vus............................: 50      min=0        max=50 
     vus_max........................: 50      min=50       max=50 

Performance Overview

Performance Overview

HTTP Overview

HTTP Overview
Summary for: `hive-router`

K6 Output

     ✓ response code was 200
     ✓ no graphql errors
     ✓ valid response structure

     checks.........................: 100.00% ✓ 40326      ✗ 0    
     data_received..................: 1.2 GB  15 MB/s
     data_sent......................: 16 MB   195 kB/s
     http_req_blocked...............: avg=19.13µs  min=1.22µs   med=2.17µs   max=8.94ms   p(90)=3.13µs   p(95)=4.26µs   p(99.9)=6.58ms  
     http_req_connecting............: avg=16.57µs  min=0s       med=0s       max=8.9ms    p(90)=0s       p(95)=0s       p(99.9)=6.57ms  
     http_req_duration..............: avg=223.13ms min=161.05ms med=221.93ms max=603.95ms p(90)=232.13ms p(95)=235.22ms p(99.9)=524.06ms
       { expected_response:true }...: avg=223.13ms min=161.05ms med=221.93ms max=603.95ms p(90)=232.13ms p(95)=235.22ms p(99.9)=524.06ms
     http_req_failed................: 0.00%   ✓ 0          ✗ 13542
     http_req_receiving.............: avg=79.39µs  min=24.6µs   med=42.44µs  max=12.97ms  p(90)=88.35µs  p(95)=250.11µs p(99.9)=4.15ms  
     http_req_sending...............: avg=136.92µs min=5.55µs   med=9.14µs   max=365.38ms p(90)=28.06µs  p(95)=97.47µs  p(99.9)=4.76ms  
     http_req_tls_handshaking.......: avg=0s       min=0s       med=0s       max=0s       p(90)=0s       p(95)=0s       p(99.9)=0s      
     http_req_waiting...............: avg=222.92ms min=161.01ms med=221.82ms max=603.22ms p(90)=231.94ms p(95)=234.98ms p(99.9)=496.39ms
     http_reqs......................: 13542   167.378446/s
     iteration_duration.............: avg=223.53ms min=161.3ms  med=222.19ms max=625.79ms p(90)=232.34ms p(95)=235.44ms p(99.9)=541.79ms
     iterations.....................: 13442   166.14245/s
     success_rate...................: 100.00% ✓ 13442      ✗ 0    
     vus............................: 50      min=0        max=50 
     vus_max........................: 50      min=50       max=50 

Performance Overview

Performance Overview

HTTP Overview

HTTP Overview
Summary for: `cosmo`

K6 Output

     ✓ response code was 200
     ✓ no graphql errors
     ✓ valid response structure

     checks.........................: 100.00% ✓ 38079      ✗ 0    
     data_received..................: 1.1 GB  14 MB/s
     data_sent......................: 15 MB   184 kB/s
     http_req_blocked...............: avg=21.72µs  min=1.47µs   med=2.61µs   max=9.43ms   p(90)=3.78µs   p(95)=4.79µs   p(99.9)=7.09ms  
     http_req_connecting............: avg=18.49µs  min=0s       med=0s       max=9.4ms    p(90)=0s       p(95)=0s       p(99.9)=7.08ms  
     http_req_duration..............: avg=236.02ms min=158.96ms med=234.95ms max=645.52ms p(90)=255.27ms p(95)=260.87ms p(99.9)=539.36ms
       { expected_response:true }...: avg=236.02ms min=158.96ms med=234.95ms max=645.52ms p(90)=255.27ms p(95)=260.87ms p(99.9)=539.36ms
     http_req_failed................: 0.00%   ✓ 0          ✗ 12793
     http_req_receiving.............: avg=277.93µs min=24.57µs  med=56.9µs   max=35.49ms  p(90)=153.04µs p(95)=477.79µs p(99.9)=25.73ms 
     http_req_sending...............: avg=126.25µs min=5.99µs   med=10.62µs  max=302.04ms p(90)=28.92µs  p(95)=122.8µs  p(99.9)=4.92ms  
     http_req_tls_handshaking.......: avg=0s       min=0s       med=0s       max=0s       p(90)=0s       p(95)=0s       p(99.9)=0s      
     http_req_waiting...............: avg=235.62ms min=153.3ms  med=234.64ms max=644.4ms  p(90)=254.79ms p(95)=260.31ms p(99.9)=538.3ms 
     http_reqs......................: 12793   158.07393/s
     iteration_duration.............: avg=236.57ms min=159.14ms med=235.33ms max=670.84ms p(90)=255.61ms p(95)=261.17ms p(99.9)=554.94ms
     iterations.....................: 12693   156.838302/s
     success_rate...................: 100.00% ✓ 12693      ✗ 0    
     vus............................: 50      min=0        max=50 
     vus_max........................: 50      min=50       max=50 

Performance Overview

Performance Overview

HTTP Overview

HTTP Overview
Summary for: `hive-gateway`

K6 Output

     ✓ response code was 200
     ✓ no graphql errors
     ✓ valid response structure

     checks.........................: 100.00% ✓ 34242      ✗ 0    
     data_received..................: 1.0 GB  13 MB/s
     data_sent......................: 13 MB   175 kB/s
     http_req_blocked...............: avg=23.48µs  min=948ns    med=2.66µs   max=9.13ms   p(90)=4.55µs   p(95)=6.3µs    p(99.9)=7.16ms  
     http_req_connecting............: avg=19.86µs  min=0s       med=0s       max=9.07ms   p(90)=0s       p(95)=0s       p(99.9)=7.13ms  
     http_req_duration..............: avg=262.56ms min=160.84ms med=253.84ms max=829.21ms p(90)=272.25ms p(95)=385.73ms p(99.9)=714.77ms
       { expected_response:true }...: avg=262.56ms min=160.84ms med=253.84ms max=829.21ms p(90)=272.25ms p(95)=385.73ms p(99.9)=714.77ms
     http_req_failed................: 0.00%   ✓ 0          ✗ 11514
     http_req_receiving.............: avg=87.93µs  min=22.52µs  med=48.06µs  max=14.5ms   p(90)=102.52µs p(95)=341.27µs p(99.9)=1.99ms  
     http_req_sending...............: avg=131.86µs min=4.41µs   med=10.12µs  max=226.45ms p(90)=25.35µs  p(95)=142.64µs p(99.9)=7.76ms  
     http_req_tls_handshaking.......: avg=0s       min=0s       med=0s       max=0s       p(90)=0s       p(95)=0s       p(99.9)=0s      
     http_req_waiting...............: avg=262.34ms min=160.21ms med=253.72ms max=828.41ms p(90)=271.97ms p(95)=384.71ms p(99.9)=713.92ms
     http_reqs......................: 11514   150.288132/s
     iteration_duration.............: avg=263.78ms min=165.69ms med=254.16ms max=851.09ms p(90)=272.72ms p(95)=387.83ms p(99.9)=745.5ms 
     iterations.....................: 11414   148.982868/s
     success_rate...................: 100.00% ✓ 11414      ✗ 0    
     vus............................: 50      min=0        max=50 
     vus_max........................: 50      min=50       max=50 

Performance Overview

Performance Overview

HTTP Overview

HTTP Overview
Summary for: `hive-gateway-bun`

K6 Output

     ✓ response code was 200
     ✓ no graphql errors
     ✓ valid response structure

     checks.........................: 100.00% ✓ 33555      ✗ 0    
     data_received..................: 991 MB  13 MB/s
     data_sent......................: 13 MB   172 kB/s
     http_req_blocked...............: avg=29.21µs  min=1.22µs   med=2.73µs   max=11.5ms   p(90)=4.28µs   p(95)=5.65µs   p(99.9)=9.26ms  
     http_req_connecting............: avg=25.66µs  min=0s       med=0s       max=11.46ms  p(90)=0s       p(95)=0s       p(99.9)=9.23ms  
     http_req_duration..............: avg=267.25ms min=159.48ms med=256.81ms max=777.69ms p(90)=276.92ms p(95)=410.32ms p(99.9)=653.79ms
       { expected_response:true }...: avg=267.25ms min=159.48ms med=256.81ms max=777.69ms p(90)=276.92ms p(95)=410.32ms p(99.9)=653.79ms
     http_req_failed................: 0.00%   ✓ 0          ✗ 11285
     http_req_receiving.............: avg=95.01µs  min=26.14µs  med=46.46µs  max=11.22ms  p(90)=114.29µs p(95)=400.57µs p(99.9)=2.33ms  
     http_req_sending...............: avg=169.15µs min=5.63µs   med=11.22µs  max=272.18ms p(90)=39.37µs  p(95)=160.02µs p(99.9)=8.67ms  
     http_req_tls_handshaking.......: avg=0s       min=0s       med=0s       max=0s       p(90)=0s       p(95)=0s       p(99.9)=0s      
     http_req_waiting...............: avg=266.99ms min=159.37ms med=256.65ms max=776.91ms p(90)=276.73ms p(95)=409.92ms p(99.9)=652.75ms
     http_reqs......................: 11285   147.618856/s
     iteration_duration.............: avg=268.58ms min=180.6ms  med=257.18ms max=812.37ms p(90)=277.37ms p(95)=411.14ms p(99.9)=686.6ms 
     iterations.....................: 11185   146.310758/s
     success_rate...................: 100.00% ✓ 11185      ✗ 0    
     vus............................: 50      min=0        max=50 
     vus_max........................: 50      min=50       max=50 

Performance Overview

Performance Overview

HTTP Overview

HTTP Overview
Summary for: `apollo-router`

K6 Output

     ✓ response code was 200
     ✓ no graphql errors
     ✓ valid response structure

     checks.........................: 100.00% ✓ 29904      ✗ 0    
     data_received..................: 883 MB  11 MB/s
     data_sent......................: 12 MB   144 kB/s
     http_req_blocked...............: avg=27.97µs  min=1.72µs   med=2.89µs   max=9.5ms    p(90)=4.33µs   p(95)=5.32µs   p(99.9)=7.87ms  
     http_req_connecting............: avg=24.4µs   min=0s       med=0s       max=9.44ms   p(90)=0s       p(95)=0s       p(99.9)=7.85ms  
     http_req_duration..............: avg=301.02ms min=177.21ms med=302.29ms max=716.29ms p(90)=335ms    p(95)=344.35ms p(99.9)=630.04ms
       { expected_response:true }...: avg=301.02ms min=177.21ms med=302.29ms max=716.29ms p(90)=335ms    p(95)=344.35ms p(99.9)=630.04ms
     http_req_failed................: 0.00%   ✓ 0          ✗ 10068
     http_req_receiving.............: avg=86.73µs  min=36.29µs  med=52.77µs  max=1.92ms   p(90)=106.88µs p(95)=236.4µs  p(99.9)=1.44ms  
     http_req_sending...............: avg=134.23µs min=7.69µs   med=11.23µs  max=337.88ms p(90)=28.38µs  p(95)=139µs    p(99.9)=3.37ms  
     http_req_tls_handshaking.......: avg=0s       min=0s       med=0s       max=0s       p(90)=0s       p(95)=0s       p(99.9)=0s      
     http_req_waiting...............: avg=300.8ms  min=177.14ms med=302.16ms max=715.35ms p(90)=334.86ms p(95)=344.18ms p(99.9)=628.55ms
     http_reqs......................: 10068   123.416599/s
     iteration_duration.............: avg=302.3ms  min=177.47ms med=302.87ms max=734.48ms p(90)=335.45ms p(95)=344.82ms p(99.9)=649.81ms
     iterations.....................: 9968    122.190769/s
     success_rate...................: 100.00% ✓ 9968       ✗ 0    
     vus............................: 50      min=0        max=50 
     vus_max........................: 50      min=50       max=50 

Performance Overview

Performance Overview

HTTP Overview

HTTP Overview
Summary for: `apollo-gateway`

K6 Output

     ✓ response code was 200
     ✓ no graphql errors
     ✓ valid response structure

     checks.........................: 100.00% ✓ 20997     ✗ 0   
     data_received..................: 624 MB  7.6 MB/s
     data_sent......................: 8.3 MB  101 kB/s
     http_req_blocked...............: avg=47.39µs  min=1.39µs   med=3.16µs   max=12.5ms   p(90)=4.66µs   p(95)=5.43µs   p(99.9)=10.92ms 
     http_req_connecting............: avg=43.69µs  min=0s       med=0s       max=12.47ms  p(90)=0s       p(95)=0s       p(99.9)=10.88ms 
     http_req_duration..............: avg=426.84ms min=210.68ms med=429.42ms max=934.71ms p(90)=454.44ms p(95)=465.18ms p(99.9)=864.24ms
       { expected_response:true }...: avg=426.84ms min=210.68ms med=429.42ms max=934.71ms p(90)=454.44ms p(95)=465.18ms p(99.9)=864.24ms
     http_req_failed................: 0.00%   ✓ 0         ✗ 7099
     http_req_receiving.............: avg=96.07µs  min=31.43µs  med=53.99µs  max=220.54ms p(90)=95.76µs  p(95)=112.23µs p(99.9)=571.66µs
     http_req_sending...............: avg=115.94µs min=6.14µs   med=12.61µs  max=284.08ms p(90)=19.47µs  p(95)=29.22µs  p(99.9)=2.1ms   
     http_req_tls_handshaking.......: avg=0s       min=0s       med=0s       max=0s       p(90)=0s       p(95)=0s       p(99.9)=0s      
     http_req_waiting...............: avg=426.63ms min=210.59ms med=429.34ms max=933.24ms p(90)=454.31ms p(95)=464.9ms  p(99.9)=851.32ms
     http_reqs......................: 7099    86.914191/s
     iteration_duration.............: avg=430.49ms min=286.76ms med=429.91ms max=967.3ms  p(90)=455.16ms p(95)=465.71ms p(99.9)=935.99ms
     iterations.....................: 6999    85.689875/s
     success_rate...................: 100.00% ✓ 6999      ✗ 0   
     vus............................: 50      min=0       max=50
     vus_max........................: 50      min=50      max=50

Performance Overview

Performance Overview

HTTP Overview

HTTP Overview

@ardatan ardatan merged commit 544a2de into main Sep 23, 2025
34 checks passed
@ardatan ardatan deleted the renovate/tablemark-4.x branch September 23, 2025 23:31
Sign up for free to join this conversation on GitHub. Already have an account? Sign in to comment

Labels

dependencies Pull requests that update a dependency file

Projects

None yet

Development

Successfully merging this pull request may close these issues.

1 participant