Skip to content

Conversation

renovate[bot]
Copy link
Contributor

@renovate renovate bot commented Sep 21, 2025

Coming soon: The Renovate bot (GitHub App) will be renamed to Mend. PRs from Renovate will soon appear from 'Mend'. Learn more here.

This PR contains the following updates:

Package Update Change
prom/prometheus minor v3.5.0 -> v3.6.0

Release Notes

prometheus/prometheus (prom/prometheus)

v3.6.0

Compare Source


Configuration

📅 Schedule: Branch creation - At any time (no schedule defined), Automerge - At any time (no schedule defined).

🚦 Automerge: Enabled.

Rebasing: Whenever PR becomes conflicted, or you tick the rebase/retry checkbox.

🔕 Ignore: Close this PR and you won't be reminded about this update again.


  • If you want to rebase/retry this PR, check this box

This PR was generated by Mend Renovate. View the repository job log.

@renovate renovate bot added the dependencies Pull requests that update a dependency file label Sep 21, 2025
Copy link

💻 Website Preview

The latest changes are available as preview in: https://0f8e2ffb.federation-gateway-benchmark.pages.dev

Copy link

Overview for: constant-vus-over-time

This scenario runs 4 subgraphs and a GraphQL gateway with Federation spec, and runs a heavy query. It's being executed with a constant amount of VUs over a fixed amount of time. It measure things like memory usage, CPU usage, average RPS. It also includes a summary of the entire execution, and metrics information about HTTP execution times.

This scenario was running 50 VUs over 60s

Comparison

Comparison

Gateway RPS ⬇️ Requests Duration Notes
hive-router 1890 113890 total, 0 failed avg: 26ms, p95: 47ms
grafbase 1665 100478 total, 0 failed avg: 30ms, p95: 52ms
cosmo 665 40227 total, 0 failed avg: 74ms, p95: 109ms
apollo-router 375 22829 total, 0 failed avg: 131ms, p95: 171ms
hive-gateway-bun 290 17916 total, 0 failed avg: 167ms, p95: 225ms
hive-gateway 286 17635 total, 0 failed avg: 170ms, p95: 218ms
apollo-gateway 116 7152 total, 0 failed avg: 420ms, p95: 494ms
Summary for: `hive-router`

K6 Output

     ✓ response code was 200
     ✓ no graphql errors
     ✓ valid response structure

     checks.........................: 100.00% ✓ 341370      ✗ 0     
     data_received..................: 10 GB   166 MB/s
     data_sent......................: 133 MB  2.2 MB/s
     http_req_blocked...............: avg=4.92µs   min=1.08µs  med=2.52µs  max=8.71ms   p(90)=3.65µs   p(95)=4.3µs    p(99.9)=58.37µs
     http_req_connecting............: avg=1.93µs   min=0s      med=0s      max=8.68ms   p(90)=0s       p(95)=0s       p(99.9)=0s     
     http_req_duration..............: avg=26.13ms  min=1.9ms   med=23.57ms max=426.34ms p(90)=40.59ms  p(95)=47.07ms  p(99.9)=83.32ms
       { expected_response:true }...: avg=26.13ms  min=1.9ms   med=23.57ms max=426.34ms p(90)=40.59ms  p(95)=47.07ms  p(99.9)=83.32ms
     http_req_failed................: 0.00%   ✓ 0           ✗ 113890
     http_req_receiving.............: avg=105.69µs min=22.27µs med=41.95µs max=211.75ms p(90)=102.82µs p(95)=320.23µs p(99.9)=8.87ms 
     http_req_sending...............: avg=75.68µs  min=5.07µs  med=9.99µs  max=275.79ms p(90)=28.84µs  p(95)=118.14µs p(99.9)=9.69ms 
     http_req_tls_handshaking.......: avg=0s       min=0s      med=0s      max=0s       p(90)=0s       p(95)=0s       p(99.9)=0s     
     http_req_waiting...............: avg=25.95ms  min=1.86ms  med=23.43ms max=416.65ms p(90)=40.26ms  p(95)=46.72ms  p(99.9)=82.17ms
     http_reqs......................: 113890  1890.430096/s
     iteration_duration.............: avg=26.35ms  min=5.41ms  med=23.77ms max=442.97ms p(90)=40.79ms  p(95)=47.27ms  p(99.9)=84.04ms
     iterations.....................: 113790  1888.770223/s
     success_rate...................: 100.00% ✓ 113790      ✗ 0     
     vus............................: 50      min=50        max=50  
     vus_max........................: 50      min=50        max=50  

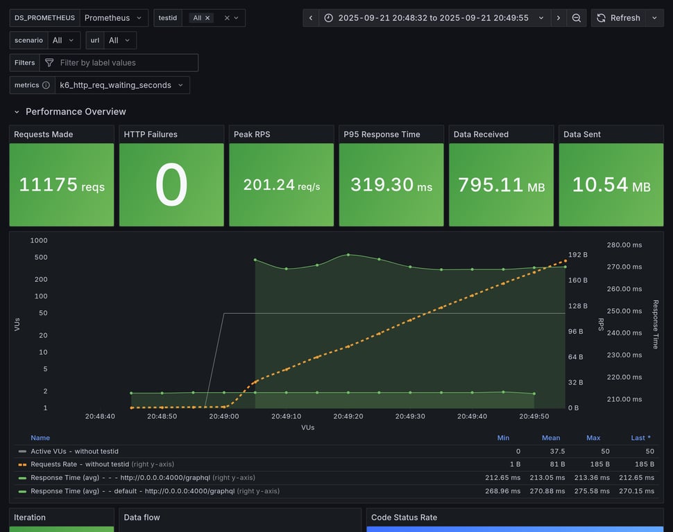
Performance Overview

Performance Overview

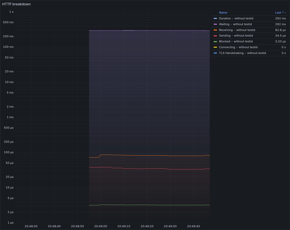
HTTP Overview

HTTP Overview
Summary for: `grafbase`

K6 Output

     ✓ response code was 200
     ✓ no graphql errors
     ✓ valid response structure

     checks.........................: 100.00% ✓ 301134      ✗ 0     
     data_received..................: 8.8 GB  146 MB/s
     data_sent......................: 117 MB  1.9 MB/s
     http_req_blocked...............: avg=6.13µs   min=1.19µs med=3.03µs  max=9.68ms   p(90)=4.2µs    p(95)=5.14µs   p(99.9)=114.17µs
     http_req_connecting............: avg=2.38µs   min=0s     med=0s      max=9.65ms   p(90)=0s       p(95)=0s       p(99.9)=0s      
     http_req_duration..............: avg=29.62ms  min=2.57ms med=26.47ms max=472.79ms p(90)=45.35ms  p(95)=52.23ms  p(99.9)=94.17ms 
       { expected_response:true }...: avg=29.62ms  min=2.57ms med=26.47ms max=472.79ms p(90)=45.35ms  p(95)=52.23ms  p(99.9)=94.17ms 
     http_req_failed................: 0.00%   ✓ 0           ✗ 100478
     http_req_receiving.............: avg=135.82µs min=25µs   med=48.65µs max=43.88ms  p(90)=144.85µs p(95)=387.11µs p(99.9)=13.83ms 
     http_req_sending...............: avg=100.47µs min=5.35µs med=11.9µs  max=422.34ms p(90)=37.54µs  p(95)=134.93µs p(99.9)=13.55ms 
     http_req_tls_handshaking.......: avg=0s       min=0s     med=0s      max=0s       p(90)=0s       p(95)=0s       p(99.9)=0s      
     http_req_waiting...............: avg=29.38ms  min=2.52ms med=26.3ms  max=471.74ms p(90)=44.94ms  p(95)=51.76ms  p(99.9)=90.58ms 
     http_reqs......................: 100478  1665.396104/s
     iteration_duration.............: avg=29.87ms  min=7.1ms  med=26.69ms max=491.97ms p(90)=45.59ms  p(95)=52.47ms  p(99.9)=97.84ms 
     iterations.....................: 100378  1663.73863/s
     success_rate...................: 100.00% ✓ 100378      ✗ 0     
     vus............................: 50      min=50        max=50  
     vus_max........................: 50      min=50        max=50  

Performance Overview

Performance Overview

HTTP Overview

HTTP Overview
Summary for: `cosmo`

K6 Output

     ✓ response code was 200
     ✓ no graphql errors
     ✓ valid response structure

     checks.........................: 100.00% ✓ 120381     ✗ 0    
     data_received..................: 3.5 GB  58 MB/s
     data_sent......................: 47 MB   774 kB/s
     http_req_blocked...............: avg=10.88µs  min=1.42µs med=2.83µs  max=10.89ms  p(90)=4.07µs   p(95)=4.83µs   p(99.9)=2.52ms  
     http_req_connecting............: avg=7.16µs   min=0s     med=0s      max=10.84ms  p(90)=0s       p(95)=0s       p(99.9)=2.3ms   
     http_req_duration..............: avg=74.34ms  min=2.93ms med=73.24ms max=522.33ms p(90)=100.62ms p(95)=108.88ms p(99.9)=271.76ms
       { expected_response:true }...: avg=74.34ms  min=2.93ms med=73.24ms max=522.33ms p(90)=100.62ms p(95)=108.88ms p(99.9)=271.76ms
     http_req_failed................: 0.00%   ✓ 0          ✗ 40227
     http_req_receiving.............: avg=180.61µs min=29.1µs med=75.5µs  max=200.76ms p(90)=150.29µs p(95)=371.77µs p(99.9)=16.84ms 
     http_req_sending...............: avg=54.7µs   min=6.38µs med=11.33µs max=244.75ms p(90)=28.68µs  p(95)=119.87µs p(99.9)=3.05ms  
     http_req_tls_handshaking.......: avg=0s       min=0s     med=0s      max=0s       p(90)=0s       p(95)=0s       p(99.9)=0s      
     http_req_waiting...............: avg=74.11ms  min=2.81ms med=73.03ms max=521.48ms p(90)=100.39ms p(95)=108.58ms p(99.9)=247.51ms
     http_reqs......................: 40227   665.766792/s
     iteration_duration.............: avg=74.77ms  min=7.72ms med=73.53ms max=552.44ms p(90)=100.88ms p(95)=109.12ms p(99.9)=285.16ms
     iterations.....................: 40127   664.111767/s
     success_rate...................: 100.00% ✓ 40127      ✗ 0    
     vus............................: 50      min=50       max=50 
     vus_max........................: 50      min=50       max=50 

Performance Overview

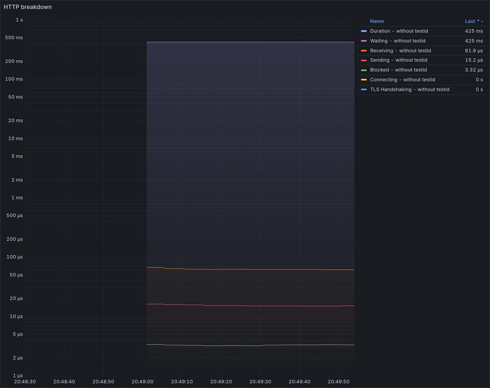
Performance Overview

HTTP Overview

HTTP Overview
Summary for: `apollo-router`

K6 Output

     ✓ response code was 200
     ✓ no graphql errors
     ✓ valid response structure

     checks.........................: 100.00% ✓ 68187      ✗ 0    
     data_received..................: 2.0 GB  33 MB/s
     data_sent......................: 27 MB   437 kB/s
     http_req_blocked...............: avg=22.08µs  min=1.85µs  med=2.85µs   max=15.59ms  p(90)=4.22µs   p(95)=4.93µs   p(99.9)=9ms     
     http_req_connecting............: avg=18.56µs  min=0s      med=0s       max=15.44ms  p(90)=0s       p(95)=0s       p(99.9)=8.98ms  
     http_req_duration..............: avg=131.25ms min=5.96ms  med=130.71ms max=567.94ms p(90)=161.38ms p(95)=170.51ms p(99.9)=415.08ms
       { expected_response:true }...: avg=131.25ms min=5.96ms  med=130.71ms max=567.94ms p(90)=161.38ms p(95)=170.51ms p(99.9)=415.08ms
     http_req_failed................: 0.00%   ✓ 0          ✗ 22829
     http_req_receiving.............: avg=76.06µs  min=35.27µs med=52.67µs  max=9.32ms   p(90)=101.37µs p(95)=129.41µs p(99.9)=1.41ms  
     http_req_sending...............: avg=100.31µs min=7.39µs  med=11.57µs  max=384.46ms p(90)=19.79µs  p(95)=36.28µs  p(99.9)=8.38ms  
     http_req_tls_handshaking.......: avg=0s       min=0s      med=0s       max=0s       p(90)=0s       p(95)=0s       p(99.9)=0s      
     http_req_waiting...............: avg=131.07ms min=5.9ms   med=130.59ms max=559.56ms p(90)=161.22ms p(95)=170.41ms p(99.9)=406.25ms
     http_reqs......................: 22829   375.747514/s
     iteration_duration.............: avg=132.07ms min=32.43ms med=131.06ms max=616.77ms p(90)=161.65ms p(95)=170.75ms p(99.9)=421.5ms 
     iterations.....................: 22729   374.101592/s
     success_rate...................: 100.00% ✓ 22729      ✗ 0    
     vus............................: 50      min=50       max=50 
     vus_max........................: 50      min=50       max=50 

Performance Overview

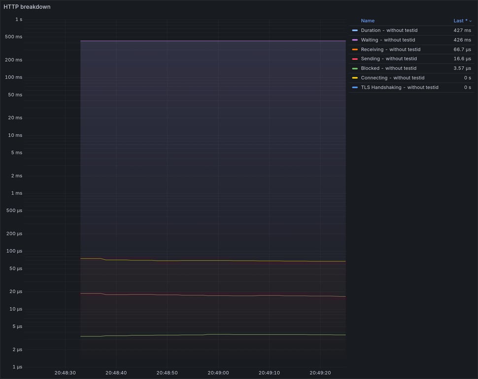
Performance Overview

HTTP Overview

HTTP Overview
Summary for: `hive-gateway-bun`

K6 Output

     ✓ response code was 200
     ✓ no graphql errors
     ✓ valid response structure

     checks.........................: 100.00% ✓ 53448      ✗ 0    
     data_received..................: 1.6 GB  26 MB/s
     data_sent......................: 21 MB   338 kB/s
     http_req_blocked...............: avg=20.8µs   min=1.29µs  med=2.81µs   max=11.52ms  p(90)=4.69µs   p(95)=5.87µs   p(99.9)=7.82ms
     http_req_connecting............: avg=16.81µs  min=0s      med=0s       max=11.48ms  p(90)=0s       p(95)=0s       p(99.9)=7.79ms
     http_req_duration..............: avg=167.43ms min=7.64ms  med=154.38ms max=1.17s    p(90)=184.25ms p(95)=224.69ms p(99.9)=1.09s 
       { expected_response:true }...: avg=167.43ms min=7.64ms  med=154.38ms max=1.17s    p(90)=184.25ms p(95)=224.69ms p(99.9)=1.09s 
     http_req_failed................: 0.00%   ✓ 0          ✗ 17916
     http_req_receiving.............: avg=90.64µs  min=25.81µs med=48.23µs  max=18.4ms   p(90)=106.85µs p(95)=177.25µs p(99.9)=3.54ms
     http_req_sending...............: avg=108.38µs min=5.79µs  med=11.36µs  max=290.51ms p(90)=33.11µs  p(95)=121.7µs  p(99.9)=5.08ms
     http_req_tls_handshaking.......: avg=0s       min=0s      med=0s       max=0s       p(90)=0s       p(95)=0s       p(99.9)=0s    
     http_req_waiting...............: avg=167.23ms min=7.59ms  med=154.26ms max=1.17s    p(90)=184.08ms p(95)=224.04ms p(99.9)=1.09s 
     http_reqs......................: 17916   290.968139/s
     iteration_duration.............: avg=168.61ms min=45.66ms med=154.76ms max=1.17s    p(90)=184.54ms p(95)=225.66ms p(99.9)=1.09s 
     iterations.....................: 17816   289.34407/s
     success_rate...................: 100.00% ✓ 17816      ✗ 0    
     vus............................: 50      min=0        max=50 
     vus_max........................: 50      min=50       max=50 

Performance Overview

Performance Overview

HTTP Overview

HTTP Overview
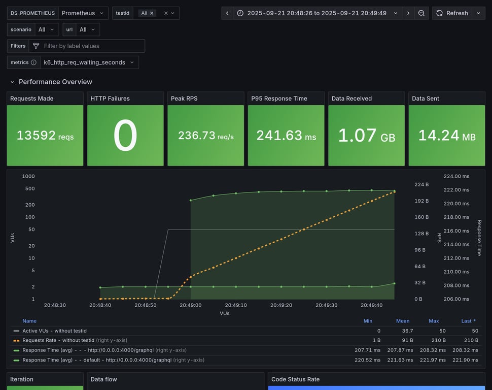
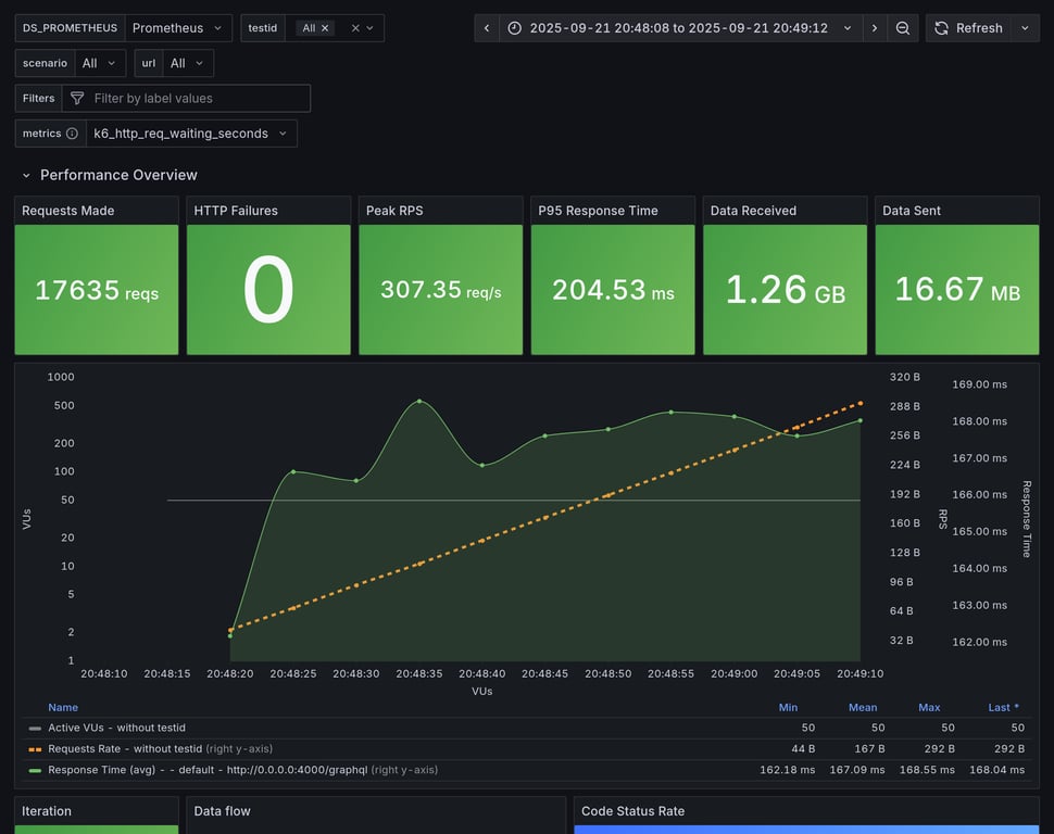
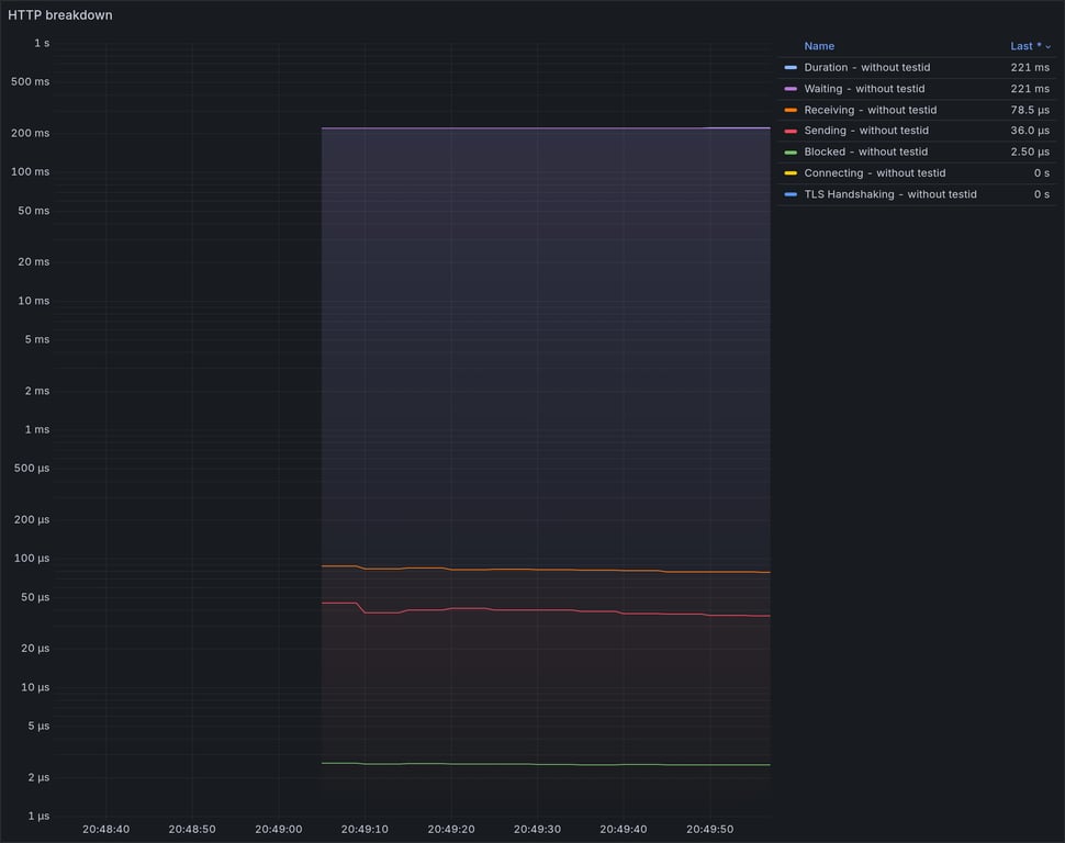
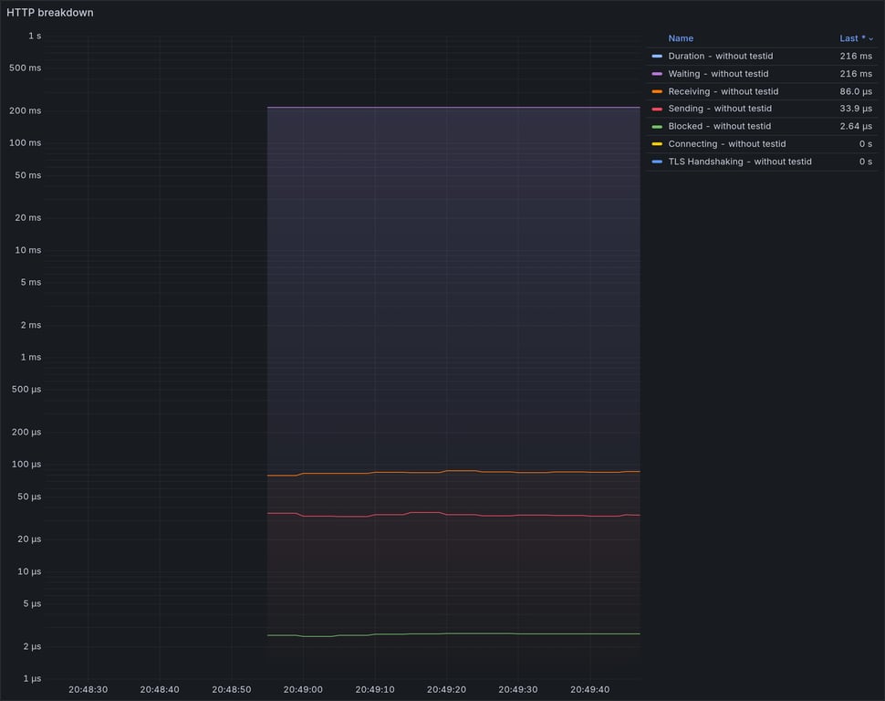
Summary for: `hive-gateway`

K6 Output

     ✓ response code was 200
     ✓ no graphql errors
     ✓ valid response structure

     checks.........................: 100.00% ✓ 52605      ✗ 0    
     data_received..................: 1.5 GB  25 MB/s
     data_sent......................: 21 MB   333 kB/s
     http_req_blocked...............: avg=20.93µs  min=1.14µs  med=3.01µs   max=11.64ms  p(90)=5.04µs   p(95)=6.53µs   p(99.9)=7.71ms
     http_req_connecting............: avg=16.23µs  min=0s      med=0s       max=11.61ms  p(90)=0s       p(95)=0s       p(99.9)=7.39ms
     http_req_duration..............: avg=170.44ms min=7.07ms  med=156.96ms max=1.14s    p(90)=184.11ms p(95)=218.23ms p(99.9)=1.05s 
       { expected_response:true }...: avg=170.44ms min=7.07ms  med=156.96ms max=1.14s    p(90)=184.11ms p(95)=218.23ms p(99.9)=1.05s 
     http_req_failed................: 0.00%   ✓ 0          ✗ 17635
     http_req_receiving.............: avg=98.46µs  min=25.96µs med=51.44µs  max=14.34ms  p(90)=112.21µs p(95)=242.47µs p(99.9)=4.05ms
     http_req_sending...............: avg=105.66µs min=5.79µs  med=11.74µs  max=246.51ms p(90)=33.09µs  p(95)=127.46µs p(99.9)=4.6ms 
     http_req_tls_handshaking.......: avg=0s       min=0s      med=0s       max=0s       p(90)=0s       p(95)=0s       p(99.9)=0s    
     http_req_waiting...............: avg=170.23ms min=7.01ms  med=156.83ms max=1.14s    p(90)=183.89ms p(95)=217.72ms p(99.9)=1.05s 
     http_reqs......................: 17635   286.691502/s
     iteration_duration.............: avg=171.71ms min=17.24ms med=157.34ms max=1.14s    p(90)=184.46ms p(95)=219.32ms p(99.9)=1.05s 
     iterations.....................: 17535   285.065806/s
     success_rate...................: 100.00% ✓ 17535      ✗ 0    
     vus............................: 50      min=0        max=50 
     vus_max........................: 50      min=50       max=50 

Performance Overview

Performance Overview

HTTP Overview

HTTP Overview
Summary for: `apollo-gateway`

K6 Output

     ✓ response code was 200
     ✓ no graphql errors
     ✓ valid response structure

     checks.........................: 100.00% ✓ 21156      ✗ 0   
     data_received..................: 628 MB  10 MB/s
     data_sent......................: 8.3 MB  136 kB/s
     http_req_blocked...............: avg=87.9µs   min=1.37µs  med=3.29µs   max=28.6ms   p(90)=5.15µs   p(95)=5.95µs   p(99.9)=18.08ms 
     http_req_connecting............: avg=84.01µs  min=0s      med=0s       max=28.57ms  p(90)=0s       p(95)=0s       p(99.9)=18.03ms 
     http_req_duration..............: avg=420.28ms min=7.54ms  med=420.29ms max=714.8ms  p(90)=477.46ms p(95)=494.06ms p(99.9)=662.81ms
       { expected_response:true }...: avg=420.28ms min=7.54ms  med=420.29ms max=714.8ms  p(90)=477.46ms p(95)=494.06ms p(99.9)=662.81ms
     http_req_failed................: 0.00%   ✓ 0          ✗ 7152
     http_req_receiving.............: avg=91.38µs  min=29.81µs med=56.39µs  max=117.7ms  p(90)=100.76µs p(95)=117.04µs p(99.9)=784.9µs 
     http_req_sending...............: avg=103.99µs min=6.43µs  med=13.32µs  max=106.01ms p(90)=21.61µs  p(95)=25.67µs  p(99.9)=9.24ms  
     http_req_tls_handshaking.......: avg=0s       min=0s      med=0s       max=0s       p(90)=0s       p(95)=0s       p(99.9)=0s      
     http_req_waiting...............: avg=420.08ms min=7.48ms  med=420.19ms max=697.2ms  p(90)=477.38ms p(95)=493.89ms p(99.9)=650.11ms
     http_reqs......................: 7152    116.961929/s
     iteration_duration.............: avg=426.54ms min=39.97ms med=421ms    max=766.03ms p(90)=478.11ms p(95)=494.48ms p(99.9)=707.24ms
     iterations.....................: 7052    115.326555/s
     success_rate...................: 100.00% ✓ 7052       ✗ 0   
     vus............................: 29      min=29       max=50
     vus_max........................: 50      min=50       max=50

Performance Overview

Performance Overview

HTTP Overview

HTTP Overview

Copy link

Overview for: ramping-vus

This scenario runs 4 subgraphs and a GraphQL gateway with Federation spec, and runs a heavy query. We are running a heavy load of concurrent VUs to measure response time and other stats, during stress. It measure things like memory usage, CPU usage, response times. It also includes a summary of the entire execution, and metrics information about HTTP execution times.

This scenario was running 500 VUs over 60s

Comparison

Comparison

Gateway RPS ⬇️ Requests Duration Notes
hive-router 1997 124439 total, 0 failed avg: 112ms, p95: 272ms
grafbase 1674 106255 total, 0 failed avg: 131ms, p95: 311ms
cosmo 704 44938 total, 0 failed avg: 313ms, p95: 692ms
apollo-router 401 26892 total, 0 failed avg: 524ms, p95: 1206ms ❌ 20 unexpected GraphQL errors
hive-gateway-bun 255 17740 total, 0 failed avg: 789ms, p95: 1682ms
hive-gateway 253 17802 total, 0 failed avg: 787ms, p95: 1693ms
apollo-gateway 156 10687 total, 0 failed avg: 1223ms, p95: 2647ms
Summary for: `hive-router`

K6 Output

     ✓ response code was 200
     ✓ no graphql errors
     ✓ valid response structure

     checks.........................: 100.00% ✓ 370317      ✗ 0     
     data_received..................: 11 GB   175 MB/s
     data_sent......................: 145 MB  2.3 MB/s
     http_req_blocked...............: avg=389.41µs min=1.13µs  med=2.51µs   max=314.1ms  p(90)=3.9µs    p(95)=4.62µs   p(99.9)=144.76ms
     http_req_connecting............: avg=386.07µs min=0s      med=0s       max=314.03ms p(90)=0s       p(95)=0s       p(99.9)=144.71ms
     http_req_duration..............: avg=111.95ms min=1.77ms  med=100.43ms max=438.24ms p(90)=230.21ms p(95)=271.56ms p(99.9)=376.85ms
       { expected_response:true }...: avg=111.95ms min=1.77ms  med=100.43ms max=438.24ms p(90)=230.21ms p(95)=271.56ms p(99.9)=376.85ms
     http_req_failed................: 0.00%   ✓ 0           ✗ 124439
     http_req_receiving.............: avg=471.27µs min=22.29µs med=41.19µs  max=125.87ms p(90)=155.21µs p(95)=385.23µs p(99.9)=68.1ms  
     http_req_sending...............: avg=354.6µs  min=5.3µs   med=10.12µs  max=160.07ms p(90)=25.66µs  p(95)=125.48µs p(99.9)=63.15ms 
     http_req_tls_handshaking.......: avg=0s       min=0s      med=0s       max=0s       p(90)=0s       p(95)=0s       p(99.9)=0s      
     http_req_waiting...............: avg=111.12ms min=1.7ms   med=99.57ms  max=416.29ms p(90)=228.34ms p(95)=269.51ms p(99.9)=375.86ms
     http_reqs......................: 124439  1997.418414/s
     iteration_duration.............: avg=113.48ms min=1.9ms   med=101.69ms max=671.81ms p(90)=232.19ms p(95)=273.66ms p(99.9)=397.59ms
     iterations.....................: 123439  1981.367029/s
     success_rate...................: 100.00% ✓ 123439      ✗ 0     
     vus............................: 74      min=0         max=494 
     vus_max........................: 500     min=500       max=500 

Performance Overview

Performance Overview

HTTP Overview

HTTP Overview
Summary for: `grafbase`

K6 Output

     ✓ response code was 200
     ✓ no graphql errors
     ✓ valid response structure

     checks.........................: 100.00% ✓ 315765      ✗ 0     
     data_received..................: 9.3 GB  147 MB/s
     data_sent......................: 124 MB  1.9 MB/s
     http_req_blocked...............: avg=520.18µs min=1.17µs  med=2.95µs   max=344.14ms p(90)=4.27µs   p(95)=5.24µs   p(99.9)=175.39ms
     http_req_connecting............: avg=515.89µs min=0s      med=0s       max=344.08ms p(90)=0s       p(95)=0s       p(99.9)=175.32ms
     http_req_duration..............: avg=131.04ms min=2.57ms  med=119.66ms max=495.87ms p(90)=262.57ms p(95)=310.79ms p(99.9)=417.15ms
       { expected_response:true }...: avg=131.04ms min=2.57ms  med=119.66ms max=495.87ms p(90)=262.57ms p(95)=310.79ms p(99.9)=417.15ms
     http_req_failed................: 0.00%   ✓ 0           ✗ 106255
     http_req_receiving.............: avg=582.56µs min=24.12µs med=47.23µs  max=255.83ms p(90)=183.9µs  p(95)=425.95µs p(99.9)=84.32ms 
     http_req_sending...............: avg=462.86µs min=5.28µs  med=11.55µs  max=143.42ms p(90)=32.51µs  p(95)=135.57µs p(99.9)=72.53ms 
     http_req_tls_handshaking.......: avg=0s       min=0s      med=0s       max=0s       p(90)=0s       p(95)=0s       p(99.9)=0s      
     http_req_waiting...............: avg=130ms    min=2.52ms  med=118.79ms max=467.51ms p(90)=260.18ms p(95)=308.44ms p(99.9)=413.16ms
     http_reqs......................: 106255  1674.594082/s
     iteration_duration.............: avg=133.13ms min=3.07ms  med=121.29ms max=803.74ms p(90)=265.06ms p(95)=314.2ms  p(99.9)=460.09ms
     iterations.....................: 105255  1658.833939/s
     success_rate...................: 100.00% ✓ 105255      ✗ 0     
     vus............................: 79      min=0         max=498 
     vus_max........................: 500     min=500       max=500 

Performance Overview

Performance Overview

HTTP Overview

HTTP Overview
Summary for: `cosmo`

K6 Output

     ✓ response code was 200
     ✓ no graphql errors
     ✓ valid response structure

     checks.........................: 100.00% ✓ 131814     ✗ 0    
     data_received..................: 3.9 GB  62 MB/s
     data_sent......................: 52 MB   821 kB/s
     http_req_blocked...............: avg=92.95µs  min=1.17µs  med=2.77µs   max=139.02ms p(90)=4.1µs    p(95)=5.65µs   p(99.9)=28.37ms
     http_req_connecting............: avg=88.36µs  min=0s      med=0s       max=138.86ms p(90)=0s       p(95)=0s       p(99.9)=28.27ms
     http_req_duration..............: avg=312.54ms min=2.81ms  med=292.87ms max=1.2s     p(90)=611.73ms p(95)=692.41ms p(99.9)=1.03s  
       { expected_response:true }...: avg=312.54ms min=2.81ms  med=292.87ms max=1.2s     p(90)=611.73ms p(95)=692.41ms p(99.9)=1.03s  
     http_req_failed................: 0.00%   ✓ 0          ✗ 44938
     http_req_receiving.............: avg=674.91µs min=27.31µs med=60.44µs  max=154.34ms p(90)=199.94µs p(95)=493.13µs p(99.9)=99.95ms
     http_req_sending...............: avg=144.05µs min=5.47µs  med=11.26µs  max=119.03ms p(90)=30.2µs   p(95)=127.94µs p(99.9)=28.5ms 
     http_req_tls_handshaking.......: avg=0s       min=0s      med=0s       max=0s       p(90)=0s       p(95)=0s       p(99.9)=0s     
     http_req_waiting...............: avg=311.72ms min=2.73ms  med=291.85ms max=1.2s     p(90)=610.38ms p(95)=691.42ms p(99.9)=1.03s  
     http_reqs......................: 44938   704.863639/s
     iteration_duration.............: avg=320.08ms min=2.98ms  med=300.33ms max=1.2s     p(90)=615.13ms p(95)=695.77ms p(99.9)=1.04s  
     iterations.....................: 43938   689.178392/s
     success_rate...................: 100.00% ✓ 43938      ✗ 0    
     vus............................: 95      min=0        max=500
     vus_max........................: 500     min=500      max=500

Performance Overview

Performance Overview

HTTP Overview

HTTP Overview
Summary for: `apollo-router`

K6 Output

     ✓ response code was 200
     ✗ no graphql errors
      ↳  99% — ✓ 25872 / ✗ 20
     ✓ valid response structure

     checks.........................: 99.97% ✓ 77656      ✗ 20   
     data_received..................: 2.4 GB 35 MB/s
     data_sent......................: 31 MB  468 kB/s
     http_req_blocked...............: avg=97.01µs  min=1.65µs  med=2.93µs   max=130.5ms  p(90)=4.66µs  p(95)=6.98µs   p(99.9)=27.91ms
     http_req_connecting............: avg=90.28µs  min=0s      med=0s       max=130.31ms p(90)=0s      p(95)=0s       p(99.9)=27.48ms
     http_req_duration..............: avg=524.09ms min=6.18ms  med=494.49ms max=2.03s    p(90)=1.05s   p(95)=1.2s     p(99.9)=1.66s  
       { expected_response:true }...: avg=524.09ms min=6.18ms  med=494.49ms max=2.03s    p(90)=1.05s   p(95)=1.2s     p(99.9)=1.66s  
     http_req_failed................: 0.00%  ✓ 0          ✗ 26892
     http_req_receiving.............: avg=145.34µs min=32.11µs med=51.37µs  max=129.2ms  p(90)=109.9µs p(95)=350.32µs p(99.9)=12.41ms
     http_req_sending...............: avg=119.4µs  min=7.31µs  med=11.59µs  max=117.29ms p(90)=32.13µs p(95)=128.47µs p(99.9)=22.51ms
     http_req_tls_handshaking.......: avg=0s       min=0s      med=0s       max=0s       p(90)=0s      p(95)=0s       p(99.9)=0s     
     http_req_waiting...............: avg=523.82ms min=6.08ms  med=494.31ms max=2.03s    p(90)=1.05s   p(95)=1.2s     p(99.9)=1.66s  
     http_reqs......................: 26892  401.089744/s
     iteration_duration.............: avg=544.74ms min=6.64ms  med=517.66ms max=2.03s    p(90)=1.06s   p(95)=1.21s    p(99.9)=1.67s  
     iterations.....................: 25892  386.174909/s
     success_rate...................: 99.92% ✓ 25872      ✗ 20   
     vus............................: 63     min=0        max=497
     vus_max........................: 500    min=500      max=500

Performance Overview

Performance Overview

HTTP Overview

HTTP Overview
Summary for: `hive-gateway-bun`

K6 Output

     ✓ response code was 200
     ✓ no graphql errors
     ✓ valid response structure

     checks.........................: 100.00% ✓ 50220      ✗ 0    
     data_received..................: 1.6 GB  22 MB/s
     data_sent......................: 21 MB   299 kB/s
     http_req_blocked...............: avg=116.63µs min=1.18µs  med=2.71µs   max=145.94ms p(90)=4.8µs   p(95)=7.31µs   p(99.9)=31.74ms
     http_req_connecting............: avg=110.54µs min=0s      med=0s       max=145.88ms p(90)=0s      p(95)=0s       p(99.9)=30.42ms
     http_req_duration..............: avg=789.34ms min=7.14ms  med=734.61ms max=5.12s    p(90)=1.56s   p(95)=1.68s    p(99.9)=4.33s  
       { expected_response:true }...: avg=789.34ms min=7.14ms  med=734.61ms max=5.12s    p(90)=1.56s   p(95)=1.68s    p(99.9)=4.33s  
     http_req_failed................: 0.00%   ✓ 0          ✗ 17740
     http_req_receiving.............: avg=173.97µs min=26.12µs med=44.16µs  max=130.91ms p(90)=96.13µs p(95)=181.5µs  p(99.9)=23.86ms
     http_req_sending...............: avg=182.6µs  min=5.57µs  med=10.92µs  max=131.18ms p(90)=30.98µs p(95)=111.55µs p(99.9)=38.02ms
     http_req_tls_handshaking.......: avg=0s       min=0s      med=0s       max=0s       p(90)=0s      p(95)=0s       p(99.9)=0s     
     http_req_waiting...............: avg=788.98ms min=7.09ms  med=734.09ms max=5.12s    p(90)=1.56s   p(95)=1.68s    p(99.9)=4.33s  
     http_reqs......................: 17740   255.318421/s
     iteration_duration.............: avg=836.79ms min=8.43ms  med=787.1ms  max=5.13s    p(90)=1.58s   p(95)=1.68s    p(99.9)=4.38s  
     iterations.....................: 16740   240.926177/s
     success_rate...................: 100.00% ✓ 16740      ✗ 0    
     vus............................: 91      min=0        max=500
     vus_max........................: 500     min=500      max=500

Performance Overview

Performance Overview

HTTP Overview

HTTP Overview
Summary for: `hive-gateway`

K6 Output

     ✓ response code was 200
     ✓ no graphql errors
     ✓ valid response structure

     checks.........................: 100.00% ✓ 50406      ✗ 0    
     data_received..................: 1.6 GB  22 MB/s
     data_sent......................: 21 MB   297 kB/s
     http_req_blocked...............: avg=93.62µs  min=1.3µs   med=2.97µs   max=82.81ms p(90)=5.48µs   p(95)=9.14µs   p(99.9)=28.35ms
     http_req_connecting............: avg=83.81µs  min=0s      med=0s       max=82.64ms p(90)=0s       p(95)=0s       p(99.9)=27.47ms
     http_req_duration..............: avg=786.73ms min=7.3ms   med=742.37ms max=5.39s   p(90)=1.52s    p(95)=1.69s    p(99.9)=4.39s  
       { expected_response:true }...: avg=786.73ms min=7.3ms   med=742.37ms max=5.39s   p(90)=1.52s    p(95)=1.69s    p(99.9)=4.39s  
     http_req_failed................: 0.00%   ✓ 0          ✗ 17802
     http_req_receiving.............: avg=176.03µs min=27.21µs med=47.55µs  max=79.84ms p(90)=107.55µs p(95)=292.3µs  p(99.9)=23.88ms
     http_req_sending...............: avg=168.53µs min=6.15µs  med=11.52µs  max=75.32ms p(90)=34.06µs  p(95)=129.05µs p(99.9)=32.28ms
     http_req_tls_handshaking.......: avg=0s       min=0s      med=0s       max=0s      p(90)=0s       p(95)=0s       p(99.9)=0s     
     http_req_waiting...............: avg=786.39ms min=7.23ms  med=742.18ms max=5.39s   p(90)=1.52s    p(95)=1.69s    p(99.9)=4.39s  
     http_reqs......................: 17802   253.121999/s
     iteration_duration.............: avg=833.74ms min=7.93ms  med=800.3ms  max=5.4s    p(90)=1.55s    p(95)=1.69s    p(99.9)=4.44s  
     iterations.....................: 16802   238.90326/s
     success_rate...................: 100.00% ✓ 16802      ✗ 0    
     vus............................: 80      min=0        max=500
     vus_max........................: 500     min=500      max=500

Performance Overview

Performance Overview

HTTP Overview

HTTP Overview
Summary for: `apollo-gateway`

K6 Output

     ✓ response code was 200
     ✓ no graphql errors
     ✓ valid response structure

     checks.........................: 100.00% ✓ 29061      ✗ 0    
     data_received..................: 939 MB  14 MB/s
     data_sent......................: 13 MB   187 kB/s
     http_req_blocked...............: avg=33.73µs min=1.37µs  med=3.15µs  max=24.62ms p(90)=4.83µs  p(95)=9.42µs   p(99.9)=8.91ms
     http_req_connecting............: avg=28.19µs min=0s      med=0s      max=24.58ms p(90)=0s      p(95)=0s       p(99.9)=8.86ms
     http_req_duration..............: avg=1.22s   min=7.23ms  med=1.17s   max=15.46s  p(90)=2.19s   p(95)=2.64s    p(99.9)=14.04s
       { expected_response:true }...: avg=1.22s   min=7.23ms  med=1.17s   max=15.46s  p(90)=2.19s   p(95)=2.64s    p(99.9)=14.04s
     http_req_failed................: 0.00%   ✓ 0          ✗ 10687
     http_req_receiving.............: avg=67.98µs min=28.17µs med=50.59µs max=3.84ms  p(90)=91.51µs p(95)=112.07µs p(99.9)=1.15ms
     http_req_sending...............: avg=37.4µs  min=6.24µs  med=12.37µs max=22.46ms p(90)=23.37µs p(95)=39.96µs  p(99.9)=6.78ms
     http_req_tls_handshaking.......: avg=0s      min=0s      med=0s      max=0s      p(90)=0s      p(95)=0s       p(99.9)=0s    
     http_req_waiting...............: avg=1.22s   min=7.18ms  med=1.17s   max=15.46s  p(90)=2.19s   p(95)=2.64s    p(99.9)=14.04s
     http_reqs......................: 10687   156.630882/s
     iteration_duration.............: avg=1.34s   min=7.77ms  med=1.31s   max=15.48s  p(90)=2.24s   p(95)=2.72s    p(99.9)=14.12s
     iterations.....................: 9687    141.974675/s
     success_rate...................: 100.00% ✓ 9687       ✗ 0    
     vus............................: 83      min=0        max=500
     vus_max........................: 500     min=500      max=500

Performance Overview

Performance Overview

HTTP Overview

HTTP Overview

Copy link

Overview for: constant-vus-subgraphs-delay

This scenario runs 4 subgraphs and a GraphQL gateway with Federation spec, and runs a heavy query. It's being executed with a constant amount of VUs over a fixed amount of time. It measure things like memory usage, CPU usage, average RPS. It also includes a summary of the entire execution, and metrics information about HTTP execution times.

This scenario was running 50 VUs over 60s

Comparison

Comparison

Gateway RPS ⬇️ Requests Duration Notes
grafbase 172 13980 total, 0 failed avg: 216ms, p95: 228ms
hive-router 168 13592 total, 0 failed avg: 222ms, p95: 233ms
cosmo 157 12742 total, 0 failed avg: 237ms, p95: 263ms
hive-gateway 147 11293 total, 0 failed avg: 267ms, p95: 308ms
hive-gateway-bun 143 11017 total, 0 failed avg: 274ms, p95: 348ms
apollo-router 127 10363 total, 0 failed avg: 292ms, p95: 336ms
apollo-gateway 87 7154 total, 0 failed avg: 424ms, p95: 464ms
Summary for: `grafbase`

K6 Output

     ✓ response code was 200
     ✓ no graphql errors
     ✓ valid response structure

     checks.........................: 100.00% ✓ 41640      ✗ 0    
     data_received..................: 1.2 GB  15 MB/s
     data_sent......................: 16 MB   201 kB/s
     http_req_blocked...............: avg=46.8µs   min=1.25µs   med=2.05µs   max=17.55ms  p(90)=3.67µs   p(95)=5.18µs   p(99.9)=14.32ms 
     http_req_connecting............: avg=43.93µs  min=0s       med=0s       max=17.29ms  p(90)=0s       p(95)=0s       p(99.9)=14.22ms 
     http_req_duration..............: avg=216.49ms min=115.68ms med=215.9ms  max=595.2ms  p(90)=225.29ms p(95)=228.16ms p(99.9)=494.6ms 
       { expected_response:true }...: avg=216.49ms min=115.68ms med=215.9ms  max=595.2ms  p(90)=225.29ms p(95)=228.16ms p(99.9)=494.6ms 
     http_req_failed................: 0.00%   ✓ 0          ✗ 13980
     http_req_receiving.............: avg=86.09µs  min=27.82µs  med=47.17µs  max=13.46ms  p(90)=99.36µs  p(95)=274.7µs  p(99.9)=4.54ms  
     http_req_sending...............: avg=127.73µs min=6µs      med=8.72µs   max=355.99ms p(90)=34.26µs  p(95)=95.64µs  p(99.9)=6.48ms  
     http_req_tls_handshaking.......: avg=0s       min=0s       med=0s       max=0s       p(90)=0s       p(95)=0s       p(99.9)=0s      
     http_req_waiting...............: avg=216.27ms min=115.44ms med=215.78ms max=590.12ms p(90)=225.13ms p(95)=227.96ms p(99.9)=480.72ms
     http_reqs......................: 13980   172.434835/s
     iteration_duration.............: avg=216.79ms min=115.82ms med=216.12ms max=613.4ms  p(90)=225.5ms  p(95)=228.35ms p(99.9)=517.09ms
     iterations.....................: 13880   171.201395/s
     success_rate...................: 100.00% ✓ 13880      ✗ 0    
     vus............................: 48      min=0        max=50 
     vus_max........................: 50      min=50       max=50 

Performance Overview

Performance Overview

HTTP Overview

HTTP Overview
Summary for: `hive-router`

K6 Output

     ✓ response code was 200
     ✓ no graphql errors
     ✓ valid response structure

     checks.........................: 100.00% ✓ 40476      ✗ 0    
     data_received..................: 1.2 GB  15 MB/s
     data_sent......................: 16 MB   196 kB/s
     http_req_blocked...............: avg=18.9µs   min=1.16µs   med=2.28µs   max=8.73ms   p(90)=3.27µs   p(95)=4.72µs   p(99.9)=6.41ms  
     http_req_connecting............: avg=16.13µs  min=0s       med=0s       max=8.66ms   p(90)=0s       p(95)=0s       p(99.9)=6.4ms   
     http_req_duration..............: avg=222.18ms min=163.51ms med=221.59ms max=617.78ms p(90)=230.17ms p(95)=232.81ms p(99.9)=516.29ms
       { expected_response:true }...: avg=222.18ms min=163.51ms med=221.59ms max=617.78ms p(90)=230.17ms p(95)=232.81ms p(99.9)=516.29ms
     http_req_failed................: 0.00%   ✓ 0          ✗ 13592
     http_req_receiving.............: avg=80.01µs  min=23.46µs  med=42.39µs  max=72.95ms  p(90)=87.87µs  p(95)=253.16µs p(99.9)=1.81ms  
     http_req_sending...............: avg=106.9µs  min=5.55µs   med=9.43µs   max=337.27ms p(90)=29.59µs  p(95)=95.83µs  p(99.9)=4.29ms  
     http_req_tls_handshaking.......: avg=0s       min=0s       med=0s       max=0s       p(90)=0s       p(95)=0s       p(99.9)=0s      
     http_req_waiting...............: avg=222ms    min=163.43ms med=221.5ms  max=604.6ms  p(90)=230.03ms p(95)=232.63ms p(99.9)=506.9ms 
     http_reqs......................: 13592   168.122159/s
     iteration_duration.............: avg=222.5ms  min=163.7ms  med=221.81ms max=629.97ms p(90)=230.35ms p(95)=232.99ms p(99.9)=524.71ms
     iterations.....................: 13492   166.885239/s
     success_rate...................: 100.00% ✓ 13492      ✗ 0    
     vus............................: 50      min=0        max=50 
     vus_max........................: 50      min=50       max=50 

Performance Overview

Performance Overview

HTTP Overview

HTTP Overview
Summary for: `cosmo`

K6 Output

     ✓ response code was 200
     ✓ no graphql errors
     ✓ valid response structure

     checks.........................: 100.00% ✓ 37926      ✗ 0    
     data_received..................: 1.1 GB  14 MB/s
     data_sent......................: 15 MB   183 kB/s
     http_req_blocked...............: avg=22.58µs  min=1.5µs    med=2.63µs   max=9.82ms   p(90)=3.82µs   p(95)=4.78µs   p(99.9)=7.5ms   
     http_req_connecting............: avg=19.3µs   min=0s       med=0s       max=9.78ms   p(90)=0s       p(95)=0s       p(99.9)=7.48ms  
     http_req_duration..............: avg=237.04ms min=134.56ms med=236.71ms max=639.36ms p(90)=256.98ms p(95)=262.83ms p(99.9)=535.75ms
       { expected_response:true }...: avg=237.04ms min=134.56ms med=236.71ms max=639.36ms p(90)=256.98ms p(95)=262.83ms p(99.9)=535.75ms
     http_req_failed................: 0.00%   ✓ 0          ✗ 12742
     http_req_receiving.............: avg=382.54µs min=31.61µs  med=63.29µs  max=35.06ms  p(90)=198.6µs  p(95)=493.53µs p(99.9)=28.73ms 
     http_req_sending...............: avg=93.33µs  min=6.72µs   med=11.01µs  max=265.07ms p(90)=29.53µs  p(95)=121.61µs p(99.9)=3.86ms  
     http_req_tls_handshaking.......: avg=0s       min=0s       med=0s       max=0s       p(90)=0s       p(95)=0s       p(99.9)=0s      
     http_req_waiting...............: avg=236.57ms min=134.46ms med=236.33ms max=638.22ms p(90)=256.47ms p(95)=262.36ms p(99.9)=534.94ms
     http_reqs......................: 12742   157.341967/s
     iteration_duration.............: avg=237.56ms min=134.77ms med=237.06ms max=663.72ms p(90)=257.31ms p(95)=263.11ms p(99.9)=559ms   
     iterations.....................: 12642   156.107137/s
     success_rate...................: 100.00% ✓ 12642      ✗ 0    
     vus............................: 4       min=0        max=50 
     vus_max........................: 50      min=50       max=50 

Performance Overview

Performance Overview

HTTP Overview

HTTP Overview
Summary for: `hive-gateway`

K6 Output

     ✓ response code was 200
     ✓ no graphql errors
     ✓ valid response structure

     checks.........................: 100.00% ✓ 33579      ✗ 0    
     data_received..................: 992 MB  13 MB/s
     data_sent......................: 13 MB   172 kB/s
     http_req_blocked...............: avg=34.37µs  min=1.15µs   med=2.66µs   max=12.86ms  p(90)=4.22µs   p(95)=5.65µs   p(99.9)=10.18ms 
     http_req_connecting............: avg=30.83µs  min=0s       med=0s       max=12.83ms  p(90)=0s       p(95)=0s       p(99.9)=10.16ms 
     http_req_duration..............: avg=267.27ms min=133.22ms med=256.41ms max=710.28ms p(90)=278.33ms p(95)=307.71ms p(99.9)=631.29ms
       { expected_response:true }...: avg=267.27ms min=133.22ms med=256.41ms max=710.28ms p(90)=278.33ms p(95)=307.71ms p(99.9)=631.29ms
     http_req_failed................: 0.00%   ✓ 0          ✗ 11293
     http_req_receiving.............: avg=93.16µs  min=26.01µs  med=46.65µs  max=11.79ms  p(90)=107.09µs p(95)=390.56µs p(99.9)=3.12ms  
     http_req_sending...............: avg=187.75µs min=5.63µs   med=10.97µs  max=254.03ms p(90)=37.59µs  p(95)=142.33µs p(99.9)=13.17ms 
     http_req_tls_handshaking.......: avg=0s       min=0s       med=0s       max=0s       p(90)=0s       p(95)=0s       p(99.9)=0s      
     http_req_waiting...............: avg=266.99ms min=128.66ms med=256.26ms max=703.08ms p(90)=277.89ms p(95)=307.08ms p(99.9)=630ms   
     http_reqs......................: 11293   147.530943/s
     iteration_duration.............: avg=268.51ms min=133.45ms med=256.71ms max=742.42ms p(90)=278.77ms p(95)=308.37ms p(99.9)=656.97ms
     iterations.....................: 11193   146.22455/s
     success_rate...................: 100.00% ✓ 11193      ✗ 0    
     vus............................: 50      min=0        max=50 
     vus_max........................: 50      min=50       max=50 

Performance Overview

Performance Overview

HTTP Overview

HTTP Overview
Summary for: `hive-gateway-bun`

K6 Output

     ✓ response code was 200
     ✓ no graphql errors
     ✓ valid response structure

     checks.........................: 100.00% ✓ 32751      ✗ 0    
     data_received..................: 968 MB  13 MB/s
     data_sent......................: 13 MB   167 kB/s
     http_req_blocked...............: avg=31.7µs   min=1.17µs   med=2.65µs   max=12.19ms  p(90)=4.36µs   p(95)=5.96µs   p(99.9)=9.48ms
     http_req_connecting............: avg=28.08µs  min=0s       med=0s       max=12.13ms  p(90)=0s       p(95)=0s       p(99.9)=9.43ms
     http_req_duration..............: avg=274.38ms min=139.51ms med=261.56ms max=1.07s    p(90)=279.3ms  p(95)=347.77ms p(99.9)=1.06s 
       { expected_response:true }...: avg=274.38ms min=139.51ms med=261.56ms max=1.07s    p(90)=279.3ms  p(95)=347.77ms p(99.9)=1.06s 
     http_req_failed................: 0.00%   ✓ 0          ✗ 11017
     http_req_receiving.............: avg=100.33µs min=24.96µs  med=47.39µs  max=82.92ms  p(90)=118.58µs p(95)=381.71µs p(99.9)=1.97ms
     http_req_sending...............: avg=126.64µs min=5.78µs   med=11.16µs  max=282.99ms p(90)=37.57µs  p(95)=142.02µs p(99.9)=7.98ms
     http_req_tls_handshaking.......: avg=0s       min=0s       med=0s       max=0s       p(90)=0s       p(95)=0s       p(99.9)=0s    
     http_req_waiting...............: avg=274.15ms min=139.46ms med=261.45ms max=1.07s    p(90)=279.16ms p(95)=345.3ms  p(99.9)=1.06s 
     http_reqs......................: 11017   143.846885/s
     iteration_duration.............: avg=275.8ms  min=139.7ms  med=261.86ms max=1.07s    p(90)=279.7ms  p(95)=350.42ms p(99.9)=1.07s 
     iterations.....................: 10917   142.541204/s
     success_rate...................: 100.00% ✓ 10917      ✗ 0    
     vus............................: 50      min=0        max=50 
     vus_max........................: 50      min=50       max=50 

Performance Overview

Performance Overview

HTTP Overview

HTTP Overview
Summary for: `apollo-router`

K6 Output

     ✓ response code was 200
     ✓ no graphql errors
     ✓ valid response structure

     checks.........................: 100.00% ✓ 30789      ✗ 0    
     data_received..................: 909 MB  11 MB/s
     data_sent......................: 12 MB   148 kB/s
     http_req_blocked...............: avg=25.36µs  min=1.54µs   med=2.69µs   max=9.18ms   p(90)=3.91µs   p(95)=4.64µs   p(99.9)=7.31ms  
     http_req_connecting............: avg=21.97µs  min=0s       med=0s       max=9.12ms   p(90)=0s       p(95)=0s       p(99.9)=7.29ms  
     http_req_duration..............: avg=291.89ms min=156.75ms med=293.42ms max=703.3ms  p(90)=326.76ms p(95)=335.53ms p(99.9)=596.18ms
       { expected_response:true }...: avg=291.89ms min=156.75ms med=293.42ms max=703.3ms  p(90)=326.76ms p(95)=335.53ms p(99.9)=596.18ms
     http_req_failed................: 0.00%   ✓ 0          ✗ 10363
     http_req_receiving.............: avg=102.98µs min=35.63µs  med=49.18µs  max=147.93ms p(90)=102.94µs p(95)=228.45µs p(99.9)=1.71ms  
     http_req_sending...............: avg=100.25µs min=6.42µs   med=10.84µs  max=158.64ms p(90)=22.99µs  p(95)=126.51µs p(99.9)=3.48ms  
     http_req_tls_handshaking.......: avg=0s       min=0s       med=0s       max=0s       p(90)=0s       p(95)=0s       p(99.9)=0s      
     http_req_waiting...............: avg=291.68ms min=156.64ms med=293.26ms max=693.57ms p(90)=326.58ms p(95)=335.19ms p(99.9)=594.71ms
     http_reqs......................: 10363   127.302386/s
     iteration_duration.............: avg=293.01ms min=157.01ms med=293.92ms max=718.83ms p(90)=327.09ms p(95)=335.81ms p(99.9)=654.32ms
     iterations.....................: 10263   126.073954/s
     success_rate...................: 100.00% ✓ 10263      ✗ 0    
     vus............................: 50      min=0        max=50 
     vus_max........................: 50      min=50       max=50 

Performance Overview

Performance Overview

HTTP Overview

HTTP Overview
Summary for: `apollo-gateway`

K6 Output

     ✓ response code was 200
     ✓ no graphql errors
     ✓ valid response structure

     checks.........................: 100.00% ✓ 21162     ✗ 0   
     data_received..................: 628 MB  7.7 MB/s
     data_sent......................: 8.3 MB  102 kB/s
     http_req_blocked...............: avg=83.69µs  min=1.42µs   med=3.12µs   max=19.01ms  p(90)=4.51µs   p(95)=5.24µs   p(99.9)=18.1ms  
     http_req_connecting............: avg=79.53µs  min=0s       med=0s       max=18.97ms  p(90)=0s       p(95)=0s       p(99.9)=18.05ms 
     http_req_duration..............: avg=423.8ms  min=210.75ms med=425.27ms max=973.87ms p(90)=453.19ms p(95)=463.56ms p(99.9)=885.08ms
       { expected_response:true }...: avg=423.8ms  min=210.75ms med=425.27ms max=973.87ms p(90)=453.19ms p(95)=463.56ms p(99.9)=885.08ms
     http_req_failed................: 0.00%   ✓ 0         ✗ 7154
     http_req_receiving.............: avg=63.72µs  min=31.76µs  med=52.36µs  max=5.92ms   p(90)=93.19µs  p(95)=109.64µs p(99.9)=322.66µs
     http_req_sending...............: avg=103.78µs min=6.27µs   med=12.39µs  max=261.97ms p(90)=18.79µs  p(95)=24.12µs  p(99.9)=1.98ms  
     http_req_tls_handshaking.......: avg=0s       min=0s       med=0s       max=0s       p(90)=0s       p(95)=0s       p(99.9)=0s      
     http_req_waiting...............: avg=423.63ms min=210.67ms med=425.19ms max=973.55ms p(90)=452.97ms p(95)=463.36ms p(99.9)=884.63ms
     http_reqs......................: 7154    87.502746/s
     iteration_duration.............: avg=427.43ms min=247.4ms  med=425.67ms max=1.01s    p(90)=453.62ms p(95)=464.15ms p(99.9)=997.26ms
     iterations.....................: 7054    86.279616/s
     success_rate...................: 100.00% ✓ 7054      ✗ 0   
     vus............................: 50      min=0       max=50
     vus_max........................: 50      min=50      max=50

Performance Overview

Performance Overview

HTTP Overview

HTTP Overview

Copy link

Overview for: constant-vus-subgraphs-delay-resources

This scenario runs 4 subgraphs and a GraphQL gateway with Federation spec, and runs a heavy query. It's being executed with a constant amount of VUs over a fixed amount of time. It measure things like memory usage, CPU usage, average RPS. It also includes a summary of the entire execution, and metrics information about HTTP execution times.

This scenario was running 50 VUs over 60s

Comparison

Comparison

Gateway RPS ⬇️ Requests Duration Notes
grafbase 173 14042 total, 0 failed avg: 215ms, p95: 226ms
hive-router 168 13640 total, 0 failed avg: 221ms, p95: 232ms
cosmo 165 13433 total, 0 failed avg: 225ms, p95: 250ms
hive-gateway-bun 165 12658 total, 0 failed avg: 239ms, p95: 259ms
hive-gateway 162 12407 total, 0 failed avg: 243ms, p95: 271ms
apollo-router 137 11175 total, 0 failed avg: 271ms, p95: 318ms ❌ 1 unexpected GraphQL errors
apollo-gateway 125 10262 total, 0 failed avg: 295ms, p95: 334ms
Summary for: `grafbase`

K6 Output

     ✓ response code was 200
     ✓ no graphql errors
     ✓ valid response structure

     checks.........................: 100.00% ✓ 41826      ✗ 0    
     data_received..................: 1.2 GB  15 MB/s
     data_sent......................: 16 MB   202 kB/s
     http_req_blocked...............: avg=18.82µs  min=1.15µs   med=1.94µs   max=8.98ms   p(90)=3.58µs   p(95)=5.15µs   p(99.9)=6.6ms   
     http_req_connecting............: avg=16.2µs   min=0s       med=0s       max=8.95ms   p(90)=0s       p(95)=0s       p(99.9)=6.58ms  
     http_req_duration..............: avg=214.99ms min=157.07ms med=214.18ms max=599.06ms p(90)=222.95ms p(95)=225.58ms p(99.9)=502.48ms
       { expected_response:true }...: avg=214.99ms min=157.07ms med=214.18ms max=599.06ms p(90)=222.95ms p(95)=225.58ms p(99.9)=502.48ms
     http_req_failed................: 0.00%   ✓ 0          ✗ 14042
     http_req_receiving.............: avg=78.48µs  min=25.47µs  med=45.43µs  max=17.48ms  p(90)=93.85µs  p(95)=265.42µs p(99.9)=2.96ms  
     http_req_sending...............: avg=92.51µs  min=5.41µs   med=8.44µs   max=376.98ms p(90)=30.67µs  p(95)=93.98µs  p(99.9)=5.52ms  
     http_req_tls_handshaking.......: avg=0s       min=0s       med=0s       max=0s       p(90)=0s       p(95)=0s       p(99.9)=0s      
     http_req_waiting...............: avg=214.82ms min=157.02ms med=214.08ms max=598.2ms  p(90)=222.83ms p(95)=225.4ms  p(99.9)=491.04ms
     http_reqs......................: 14042   173.639094/s
     iteration_duration.............: avg=215.24ms min=157.24ms med=214.4ms  max=621.72ms p(90)=223.13ms p(95)=225.77ms p(99.9)=510.12ms
     iterations.....................: 13942   172.402524/s
     success_rate...................: 100.00% ✓ 13942      ✗ 0    
     vus............................: 50      min=0        max=50 
     vus_max........................: 50      min=50       max=50 

Performance Overview

Performance Overview

HTTP Overview

HTTP Overview
Summary for: `hive-router`

K6 Output

     ✓ response code was 200
     ✓ no graphql errors
     ✓ valid response structure

     checks.........................: 100.00% ✓ 40620      ✗ 0    
     data_received..................: 1.2 GB  15 MB/s
     data_sent......................: 16 MB   196 kB/s
     http_req_blocked...............: avg=47.77µs  min=1.17µs   med=2.09µs   max=17.84ms  p(90)=3.28µs   p(95)=4.62µs   p(99.9)=15.13ms 
     http_req_connecting............: avg=44.89µs  min=0s       med=0s       max=17.8ms   p(90)=0s       p(95)=0s       p(99.9)=15.1ms  
     http_req_duration..............: avg=221.26ms min=157.43ms med=220.2ms  max=638.52ms p(90)=228.68ms p(95)=231.55ms p(99.9)=527.46ms
       { expected_response:true }...: avg=221.26ms min=157.43ms med=220.2ms  max=638.52ms p(90)=228.68ms p(95)=231.55ms p(99.9)=527.46ms
     http_req_failed................: 0.00%   ✓ 0          ✗ 13640
     http_req_receiving.............: avg=79.33µs  min=27.03µs  med=44µs     max=11.16ms  p(90)=99.13µs  p(95)=271.12µs p(99.9)=2.16ms  
     http_req_sending...............: avg=126.66µs min=5.68µs   med=9.02µs   max=364.74ms p(90)=29.95µs  p(95)=100.98µs p(99.9)=5.44ms  
     http_req_tls_handshaking.......: avg=0s       min=0s       med=0s       max=0s       p(90)=0s       p(95)=0s       p(99.9)=0s      
     http_req_waiting...............: avg=221.06ms min=157.39ms med=220.12ms max=636.49ms p(90)=228.53ms p(95)=231.38ms p(99.9)=513.91ms
     http_reqs......................: 13640   168.664779/s
     iteration_duration.............: avg=221.64ms min=157.62ms med=220.41ms max=660.66ms p(90)=228.87ms p(95)=231.74ms p(99.9)=558.64ms
     iterations.....................: 13540   167.428233/s
     success_rate...................: 100.00% ✓ 13540      ✗ 0    
     vus............................: 50      min=0        max=50 
     vus_max........................: 50      min=50       max=50 

Performance Overview

Performance Overview

HTTP Overview

HTTP Overview
Summary for: `cosmo`

K6 Output

     ✓ response code was 200
     ✓ no graphql errors
     ✓ valid response structure

     checks.........................: 100.00% ✓ 39999      ✗ 0    
     data_received..................: 1.2 GB  15 MB/s
     data_sent......................: 16 MB   193 kB/s
     http_req_blocked...............: avg=46.97µs  min=1.31µs  med=2.55µs   max=16.41ms  p(90)=3.66µs   p(95)=4.56µs   p(99.9)=13.56ms 
     http_req_connecting............: avg=43.64µs  min=0s      med=0s       max=16.37ms  p(90)=0s       p(95)=0s       p(99.9)=13.46ms 
     http_req_duration..............: avg=225.22ms min=74.72ms med=224.44ms max=600.13ms p(90)=244.84ms p(95)=250.4ms  p(99.9)=512.61ms
       { expected_response:true }...: avg=225.22ms min=74.72ms med=224.44ms max=600.13ms p(90)=244.84ms p(95)=250.4ms  p(99.9)=512.61ms
     http_req_failed................: 0.00%   ✓ 0          ✗ 13433
     http_req_receiving.............: avg=530.78µs min=31.34µs med=61.08µs  max=37.33ms  p(90)=359.68µs p(95)=822.04µs p(99.9)=27.29ms 
     http_req_sending...............: avg=106.11µs min=5.86µs  med=10.57µs  max=327.79ms p(90)=31.49µs  p(95)=120.11µs p(99.9)=5.15ms  
     http_req_tls_handshaking.......: avg=0s       min=0s      med=0s       max=0s       p(90)=0s       p(95)=0s       p(99.9)=0s      
     http_req_waiting...............: avg=224.59ms min=74.51ms med=223.87ms max=597.12ms p(90)=244.26ms p(95)=249.73ms p(99.9)=485.58ms
     http_reqs......................: 13433   165.661767/s
     iteration_duration.............: avg=225.63ms min=74.93ms med=224.77ms max=625.21ms p(90)=245.14ms p(95)=250.67ms p(99.9)=533.64ms
     iterations.....................: 13333   164.428523/s
     success_rate...................: 100.00% ✓ 13333      ✗ 0    
     vus............................: 50      min=0        max=50 
     vus_max........................: 50      min=50       max=50 

Performance Overview

Performance Overview

HTTP Overview

HTTP Overview
Summary for: `hive-gateway-bun`

K6 Output

     ✓ response code was 200
     ✓ no graphql errors
     ✓ valid response structure

     checks.........................: 100.00% ✓ 37674      ✗ 0    
     data_received..................: 1.1 GB  15 MB/s
     data_sent......................: 15 MB   193 kB/s
     http_req_blocked...............: avg=22.33µs  min=1.12µs   med=2.46µs   max=10.16ms  p(90)=4.06µs   p(95)=5.17µs   p(99.9)=7.46ms  
     http_req_connecting............: avg=19.06µs  min=0s       med=0s       max=10.13ms  p(90)=0s       p(95)=0s       p(99.9)=7.44ms  
     http_req_duration..............: avg=238.5ms  min=160.49ms med=230.79ms max=725.12ms p(90)=250.03ms p(95)=259.41ms p(99.9)=616.14ms
       { expected_response:true }...: avg=238.5ms  min=160.49ms med=230.79ms max=725.12ms p(90)=250.03ms p(95)=259.41ms p(99.9)=616.14ms
     http_req_failed................: 0.00%   ✓ 0          ✗ 12658
     http_req_receiving.............: avg=81.21µs  min=24.71µs  med=43.88µs  max=9.17ms   p(90)=98.27µs  p(95)=170.3µs  p(99.9)=2.9ms   
     http_req_sending...............: avg=95.58µs  min=5.28µs   med=10.43µs  max=272.91ms p(90)=32.03µs  p(95)=117.78µs p(99.9)=4.55ms  
     http_req_tls_handshaking.......: avg=0s       min=0s       med=0s       max=0s       p(90)=0s       p(95)=0s       p(99.9)=0s      
     http_req_waiting...............: avg=238.33ms min=160.38ms med=230.68ms max=724.5ms  p(90)=249.87ms p(95)=259.27ms p(99.9)=614.92ms
     http_reqs......................: 12658   165.565097/s
     iteration_duration.............: avg=239.5ms  min=169.97ms med=231.09ms max=743.22ms p(90)=250.34ms p(95)=259.78ms p(99.9)=650.96ms
     iterations.....................: 12558   164.257109/s
     success_rate...................: 100.00% ✓ 12558      ✗ 0    
     vus............................: 50      min=0        max=50 
     vus_max........................: 50      min=50       max=50 

Performance Overview

Performance Overview

HTTP Overview

HTTP Overview
Summary for: `hive-gateway`

K6 Output

     ✓ response code was 200
     ✓ no graphql errors
     ✓ valid response structure

     checks.........................: 100.00% ✓ 36921      ✗ 0    
     data_received..................: 1.1 GB  14 MB/s
     data_sent......................: 14 MB   189 kB/s
     http_req_blocked...............: avg=23.36µs  min=1.16µs   med=2.62µs   max=10.21ms  p(90)=4.43µs   p(95)=5.84µs   p(99.9)=7.65ms  
     http_req_connecting............: avg=19.68µs  min=0s       med=0s       max=10.17ms  p(90)=0s       p(95)=0s       p(99.9)=7.62ms  
     http_req_duration..............: avg=243.19ms min=151.37ms med=234.85ms max=783.02ms p(90)=260.2ms  p(95)=271.42ms p(99.9)=658.76ms
       { expected_response:true }...: avg=243.19ms min=151.37ms med=234.85ms max=783.02ms p(90)=260.2ms  p(95)=271.42ms p(99.9)=658.76ms
     http_req_failed................: 0.00%   ✓ 0          ✗ 12407
     http_req_receiving.............: avg=94.81µs  min=26.95µs  med=46.77µs  max=51.3ms   p(90)=107.64µs p(95)=240.25µs p(99.9)=3.13ms  
     http_req_sending...............: avg=71.99µs  min=5.43µs   med=10.99µs  max=243.4ms  p(90)=33.32µs  p(95)=125.33µs p(99.9)=4.84ms  
     http_req_tls_handshaking.......: avg=0s       min=0s       med=0s       max=0s       p(90)=0s       p(95)=0s       p(99.9)=0s      
     http_req_waiting...............: avg=243.02ms min=151.28ms med=234.75ms max=782.21ms p(90)=259.99ms p(95)=271.22ms p(99.9)=658.21ms
     http_reqs......................: 12407   162.041186/s
     iteration_duration.............: avg=244.19ms min=151.58ms med=235.2ms  max=806.73ms p(90)=260.49ms p(95)=271.78ms p(99.9)=716.1ms 
     iterations.....................: 12307   160.73514/s
     success_rate...................: 100.00% ✓ 12307      ✗ 0    
     vus............................: 50      min=0        max=50 
     vus_max........................: 50      min=50       max=50 

Performance Overview

Performance Overview

HTTP Overview

HTTP Overview
Summary for: `apollo-router`

K6 Output

     ✓ response code was 200
     ✗ no graphql errors
      ↳  99% — ✓ 11074 / ✗ 1
     ✓ valid response structure

     checks.........................: 99.99% ✓ 33224      ✗ 1    
     data_received..................: 981 MB 12 MB/s
     data_sent......................: 13 MB  160 kB/s
     http_req_blocked...............: avg=22.37µs  min=1.75µs   med=3.04µs   max=7.91ms   p(90)=4.61µs   p(95)=5.65µs   p(99.9)=6.22ms  
     http_req_connecting............: avg=18.17µs  min=0s       med=0s       max=7.87ms   p(90)=0s       p(95)=0s       p(99.9)=6.18ms  
     http_req_duration..............: avg=270.77ms min=175.97ms med=269.27ms max=690.4ms  p(90)=306.8ms  p(95)=317.59ms p(99.9)=580.3ms 
       { expected_response:true }...: avg=270.77ms min=175.97ms med=269.27ms max=690.4ms  p(90)=306.8ms  p(95)=317.59ms p(99.9)=580.3ms 
     http_req_failed................: 0.00%  ✓ 0          ✗ 11175
     http_req_receiving.............: avg=143.09µs min=34.22µs  med=56.12µs  max=142.94ms p(90)=156.67µs p(95)=453.12µs p(99.9)=6.2ms   
     http_req_sending...............: avg=105.43µs min=7.87µs   med=11.87µs  max=229.55ms p(90)=42.87µs  p(95)=143.4µs  p(99.9)=5.33ms  
     http_req_tls_handshaking.......: avg=0s       min=0s       med=0s       max=0s       p(90)=0s       p(95)=0s       p(99.9)=0s      
     http_req_waiting...............: avg=270.52ms min=175.88ms med=269.05ms max=688.83ms p(90)=306.49ms p(95)=317.36ms p(99.9)=578.88ms
     http_reqs......................: 11175  137.113536/s
     iteration_duration.............: avg=271.65ms min=176.18ms med=269.84ms max=712.24ms p(90)=307.16ms p(95)=318.04ms p(99.9)=634.51ms
     iterations.....................: 11075  135.88657/s
     success_rate...................: 99.99% ✓ 11074      ✗ 1    
     vus............................: 50     min=0        max=50 
     vus_max........................: 50     min=50       max=50 

Performance Overview

Performance Overview

HTTP Overview

HTTP Overview
Summary for: `apollo-gateway`

K6 Output

     ✓ response code was 200
     ✓ no graphql errors
     ✓ valid response structure

     checks.........................: 100.00% ✓ 30486      ✗ 0    
     data_received..................: 901 MB  11 MB/s
     data_sent......................: 12 MB   146 kB/s
     http_req_blocked...............: avg=66.42µs  min=1.35µs   med=3.41µs   max=16.98ms  p(90)=4.93µs   p(95)=5.78µs   p(99.9)=15.23ms 
     http_req_connecting............: avg=61.23µs  min=0s       med=0s       max=16.83ms  p(90)=0s       p(95)=0s       p(99.9)=15.12ms 
     http_req_duration..............: avg=294.72ms min=210.39ms med=294.62ms max=790.61ms p(90)=325.59ms p(95)=333.62ms p(99.9)=697.35ms
       { expected_response:true }...: avg=294.72ms min=210.39ms med=294.62ms max=790.61ms p(90)=325.59ms p(95)=333.62ms p(99.9)=697.35ms
     http_req_failed................: 0.00%   ✓ 0          ✗ 10262
     http_req_receiving.............: avg=86.01µs  min=29.09µs  med=59.91µs  max=38.14ms  p(90)=108.32µs p(95)=130.47µs p(99.9)=2.52ms  
     http_req_sending...............: avg=130.29µs min=5.93µs   med=13.01µs  max=303.62ms p(90)=21.7µs   p(95)=37.91µs  p(99.9)=3.59ms  
     http_req_tls_handshaking.......: avg=0s       min=0s       med=0s       max=0s       p(90)=0s       p(95)=0s       p(99.9)=0s      
     http_req_waiting...............: avg=294.5ms  min=210.26ms med=294.52ms max=790.21ms p(90)=325.41ms p(95)=333.47ms p(99.9)=695.14ms
     http_reqs......................: 10262   125.773011/s
     iteration_duration.............: avg=295.93ms min=217.83ms med=295.35ms max=826.63ms p(90)=325.99ms p(95)=334.17ms p(99.9)=754.56ms
     iterations.....................: 10162   124.547392/s
     success_rate...................: 100.00% ✓ 10162      ✗ 0    
     vus............................: 50      min=0        max=50 
     vus_max........................: 50      min=50       max=50 

Performance Overview

Performance Overview

HTTP Overview

HTTP Overview

@ardatan ardatan merged commit 6cec189 into main Sep 21, 2025
34 checks passed
@ardatan ardatan deleted the renovate/prom-prometheus-3.x branch September 21, 2025 20:53
Sign up for free to join this conversation on GitHub. Already have an account? Sign in to comment

Labels

dependencies Pull requests that update a dependency file

Projects

None yet

Development

Successfully merging this pull request may close these issues.

1 participant