Skip to content

Conversation

renovate[bot]
Copy link
Contributor

@renovate renovate bot commented Sep 22, 2025

Coming soon: The Renovate bot (GitHub App) will be renamed to Mend. PRs from Renovate will soon appear from 'Mend'. Learn more here.

This PR contains the following updates:

Update Change
lockFileMaintenance All locks refreshed

🔧 This Pull Request updates lock files to use the latest dependency versions.


Configuration

📅 Schedule: Branch creation - "before 4am on monday" (UTC), Automerge - At any time (no schedule defined).

🚦 Automerge: Enabled.

Rebasing: Whenever PR becomes conflicted, or you tick the rebase/retry checkbox.

👻 Immortal: This PR will be recreated if closed unmerged. Get config help if that's undesired.


  • If you want to rebase/retry this PR, check this box

This PR was generated by Mend Renovate. View the repository job log.

@renovate renovate bot added the dependencies Pull requests that update a dependency file label Sep 22, 2025
Copy link

💻 Website Preview

The latest changes are available as preview in: https://ff9f8856.federation-gateway-benchmark.pages.dev

Copy link

Overview for: constant-vus-over-time

This scenario runs 4 subgraphs and a GraphQL gateway with Federation spec, and runs a heavy query. It's being executed with a constant amount of VUs over a fixed amount of time. It measure things like memory usage, CPU usage, average RPS. It also includes a summary of the entire execution, and metrics information about HTTP execution times.

This scenario was running 50 VUs over 60s

Comparison

Comparison

Gateway RPS ⬇️ Requests Duration Notes
hive-router 1862 112215 total, 0 failed avg: 27ms, p95: 46ms
grafbase 1672 100897 total, 0 failed avg: 30ms, p95: 51ms
cosmo 655 39616 total, 0 failed avg: 76ms, p95: 111ms
apollo-router 386 23460 total, 0 failed avg: 128ms, p95: 166ms
hive-gateway-bun 305 18607 total, 0 failed avg: 161ms, p95: 254ms
hive-gateway 302 18448 total, 0 failed avg: 162ms, p95: 207ms
apollo-gateway 118 7224 total, 0 failed avg: 416ms, p95: 490ms
Summary for: `hive-router`

K6 Output

     ✓ response code was 200
     ✓ no graphql errors
     ✓ valid response structure

     checks.........................: 100.00% ✓ 336345      ✗ 0     
     data_received..................: 9.8 GB  163 MB/s
     data_sent......................: 131 MB  2.2 MB/s
     http_req_blocked...............: avg=4.95µs   min=1.12µs  med=2.45µs  max=9.03ms   p(90)=3.59µs   p(95)=4.25µs   p(99.9)=81.26µs
     http_req_connecting............: avg=2.02µs   min=0s      med=0s      max=8.99ms   p(90)=0s       p(95)=0s       p(99.9)=0s     
     http_req_duration..............: avg=26.53ms  min=1.85ms  med=24.22ms max=435.63ms p(90)=40.54ms  p(95)=46.41ms  p(99.9)=79.93ms
       { expected_response:true }...: avg=26.53ms  min=1.85ms  med=24.22ms max=435.63ms p(90)=40.54ms  p(95)=46.41ms  p(99.9)=79.93ms
     http_req_failed................: 0.00%   ✓ 0           ✗ 112215
     http_req_receiving.............: avg=111.19µs min=23.29µs med=42.59µs max=163.58ms p(90)=113.18µs p(95)=335.48µs p(99.9)=10.24ms
     http_req_sending...............: avg=84.57µs  min=5.29µs  med=10.18µs max=299ms    p(90)=31.78µs  p(95)=120.87µs p(99.9)=10.45ms
     http_req_tls_handshaking.......: avg=0s       min=0s      med=0s      max=0s       p(90)=0s       p(95)=0s       p(99.9)=0s     
     http_req_waiting...............: avg=26.34ms  min=1.81ms  med=24.07ms max=434.34ms p(90)=40.18ms  p(95)=46.02ms  p(99.9)=79.03ms
     http_reqs......................: 112215  1862.491512/s
     iteration_duration.............: avg=26.75ms  min=3.49ms  med=24.41ms max=447.33ms p(90)=40.74ms  p(95)=46.61ms  p(99.9)=80.49ms
     iterations.....................: 112115  1860.831759/s
     success_rate...................: 100.00% ✓ 112115      ✗ 0     
     vus............................: 50      min=50        max=50  
     vus_max........................: 50      min=50        max=50  

Performance Overview

Performance Overview

HTTP Overview

HTTP Overview
Summary for: `grafbase`

K6 Output

     ✓ response code was 200
     ✓ no graphql errors
     ✓ valid response structure

     checks.........................: 100.00% ✓ 302391      ✗ 0     
     data_received..................: 8.9 GB  147 MB/s
     data_sent......................: 117 MB  1.9 MB/s
     http_req_blocked...............: avg=5.95µs   min=1.18µs  med=3.09µs  max=8.91ms   p(90)=4.35µs   p(95)=5.43µs   p(99.9)=111.64µs
     http_req_connecting............: avg=2.19µs   min=0s      med=0s      max=8.85ms   p(90)=0s       p(95)=0s       p(99.9)=0s      
     http_req_duration..............: avg=29.5ms   min=2.51ms  med=26.61ms max=448.89ms p(90)=44.6ms   p(95)=51.21ms  p(99.9)=89.34ms 
       { expected_response:true }...: avg=29.5ms   min=2.51ms  med=26.61ms max=448.89ms p(90)=44.6ms   p(95)=51.21ms  p(99.9)=89.34ms 
     http_req_failed................: 0.00%   ✓ 0           ✗ 100897
     http_req_receiving.............: avg=143.05µs min=26.11µs med=49.02µs max=119.54ms p(90)=152.57µs p(95)=382.64µs p(99.9)=14.37ms 
     http_req_sending...............: avg=94.58µs  min=5.54µs  med=11.79µs max=269.8ms  p(90)=36.94µs  p(95)=133.38µs p(99.9)=12.49ms 
     http_req_tls_handshaking.......: avg=0s       min=0s      med=0s      max=0s       p(90)=0s       p(95)=0s       p(99.9)=0s      
     http_req_waiting...............: avg=29.26ms  min=2.44ms  med=26.45ms max=435.81ms p(90)=44.18ms  p(95)=50.72ms  p(99.9)=86.22ms 
     http_reqs......................: 100897  1672.644377/s
     iteration_duration.............: avg=29.75ms  min=7.87ms  med=26.83ms max=462.36ms p(90)=44.83ms  p(95)=51.43ms  p(99.9)=90.94ms 
     iterations.....................: 100797  1670.986603/s
     success_rate...................: 100.00% ✓ 100797      ✗ 0     
     vus............................: 50      min=50        max=50  
     vus_max........................: 50      min=50        max=50  

Performance Overview

Performance Overview

HTTP Overview

HTTP Overview
Summary for: `cosmo`

K6 Output

     ✓ response code was 200
     ✓ no graphql errors
     ✓ valid response structure

     checks.........................: 100.00% ✓ 118548     ✗ 0    
     data_received..................: 3.5 GB  58 MB/s
     data_sent......................: 46 MB   762 kB/s
     http_req_blocked...............: avg=15.28µs  min=1.41µs  med=2.81µs  max=16.59ms  p(90)=4.21µs   p(95)=5.07µs   p(99.9)=4.59ms  
     http_req_connecting............: avg=11.7µs   min=0s      med=0s      max=16.38ms  p(90)=0s       p(95)=0s       p(99.9)=4.57ms  
     http_req_duration..............: avg=75.5ms   min=2.97ms  med=74.36ms max=499.88ms p(90)=102.29ms p(95)=110.78ms p(99.9)=294.21ms
       { expected_response:true }...: avg=75.5ms   min=2.97ms  med=74.36ms max=499.88ms p(90)=102.29ms p(95)=110.78ms p(99.9)=294.21ms
     http_req_failed................: 0.00%   ✓ 0          ✗ 39616
     http_req_receiving.............: avg=162.84µs min=31.05µs med=76.3µs  max=33.7ms   p(90)=157.03µs p(95)=370.01µs p(99.9)=15.52ms 
     http_req_sending...............: avg=77.56µs  min=6.51µs  med=11.35µs max=294.64ms p(90)=29.25µs  p(95)=120.13µs p(99.9)=8.1ms   
     http_req_tls_handshaking.......: avg=0s       min=0s      med=0s      max=0s       p(90)=0s       p(95)=0s       p(99.9)=0s      
     http_req_waiting...............: avg=75.26ms  min=2.89ms  med=74.15ms max=490.22ms p(90)=102.03ms p(95)=110.44ms p(99.9)=283.05ms
     http_reqs......................: 39616   655.442149/s
     iteration_duration.............: avg=75.95ms  min=6.4ms   med=74.64ms max=544.26ms p(90)=102.54ms p(95)=111.04ms p(99.9)=323.2ms 
     iterations.....................: 39516   653.78766/s
     success_rate...................: 100.00% ✓ 39516      ✗ 0    
     vus............................: 50      min=50       max=50 
     vus_max........................: 50      min=50       max=50 

Performance Overview

Performance Overview

HTTP Overview

HTTP Overview
Summary for: `apollo-router`

K6 Output

     ✓ response code was 200
     ✓ no graphql errors
     ✓ valid response structure

     checks.........................: 100.00% ✓ 70080      ✗ 0    
     data_received..................: 2.1 GB  34 MB/s
     data_sent......................: 27 MB   449 kB/s
     http_req_blocked...............: avg=23.08µs  min=1.97µs  med=2.96µs   max=14.82ms  p(90)=4.2µs    p(95)=4.98µs   p(99.9)=9.48ms  
     http_req_connecting............: avg=19.46µs  min=0s      med=0s       max=14.59ms  p(90)=0s       p(95)=0s       p(99.9)=9.46ms  
     http_req_duration..............: avg=127.68ms min=5.83ms  med=126.71ms max=560.92ms p(90)=157.46ms p(95)=166.31ms p(99.9)=391.61ms
       { expected_response:true }...: avg=127.68ms min=5.83ms  med=126.71ms max=560.92ms p(90)=157.46ms p(95)=166.31ms p(99.9)=391.61ms
     http_req_failed................: 0.00%   ✓ 0          ✗ 23460
     http_req_receiving.............: avg=85.66µs  min=30µs    med=51.65µs  max=262.06ms p(90)=95.95µs  p(95)=120.7µs  p(99.9)=1.63ms  
     http_req_sending...............: avg=75.7µs   min=7.38µs  med=11.63µs  max=333.88ms p(90)=19.18µs  p(95)=34.49µs  p(99.9)=7.21ms  
     http_req_tls_handshaking.......: avg=0s       min=0s      med=0s       max=0s       p(90)=0s       p(95)=0s       p(99.9)=0s      
     http_req_waiting...............: avg=127.52ms min=5.78ms  med=126.59ms max=537.41ms p(90)=157.38ms p(95)=166.18ms p(99.9)=371.25ms
     http_reqs......................: 23460   386.294134/s
     iteration_duration.............: avg=128.49ms min=40.35ms med=127.07ms max=604.7ms  p(90)=157.69ms p(95)=166.62ms p(99.9)=419.23ms
     iterations.....................: 23360   384.647526/s
     success_rate...................: 100.00% ✓ 23360      ✗ 0    
     vus............................: 50      min=50       max=50 
     vus_max........................: 50      min=50       max=50 

Performance Overview

Performance Overview

HTTP Overview

HTTP Overview
Summary for: `hive-gateway-bun`

K6 Output

     ✓ response code was 200
     ✓ no graphql errors
     ✓ valid response structure

     checks.........................: 100.00% ✓ 55521      ✗ 0    
     data_received..................: 1.6 GB  27 MB/s
     data_sent......................: 22 MB   355 kB/s
     http_req_blocked...............: avg=19.16µs  min=1.21µs  med=2.71µs   max=11.11ms  p(90)=4.41µs   p(95)=5.4µs    p(99.9)=7.26ms  
     http_req_connecting............: avg=15.59µs  min=0s      med=0s       max=11.08ms  p(90)=0s       p(95)=0s       p(99.9)=7.22ms  
     http_req_duration..............: avg=161.1ms  min=7.08ms  med=150.18ms max=622.5ms  p(90)=179.31ms p(95)=253.64ms p(99.9)=476.69ms
       { expected_response:true }...: avg=161.1ms  min=7.08ms  med=150.18ms max=622.5ms  p(90)=179.31ms p(95)=253.64ms p(99.9)=476.69ms
     http_req_failed................: 0.00%   ✓ 0          ✗ 18607
     http_req_receiving.............: avg=94.21µs  min=25.42µs med=46.22µs  max=88.47ms  p(90)=102.01µs p(95)=194.64µs p(99.9)=3.52ms  
     http_req_sending...............: avg=68.09µs  min=5.58µs  med=11.17µs  max=294.87ms p(90)=31.81µs  p(95)=120.26µs p(99.9)=4.99ms  
     http_req_tls_handshaking.......: avg=0s       min=0s      med=0s       max=0s       p(90)=0s       p(95)=0s       p(99.9)=0s      
     http_req_waiting...............: avg=160.94ms min=7.02ms  med=150.06ms max=622.32ms p(90)=179.17ms p(95)=252.25ms p(99.9)=476.62ms
     http_reqs......................: 18607   305.24521/s
     iteration_duration.............: avg=162.24ms min=29.91ms med=150.53ms max=651.47ms p(90)=179.71ms p(95)=257.64ms p(99.9)=486.92ms
     iterations.....................: 18507   303.604724/s
     success_rate...................: 100.00% ✓ 18507      ✗ 0    
     vus............................: 50      min=50       max=50 
     vus_max........................: 50      min=50       max=50 

Performance Overview

Performance Overview

HTTP Overview

HTTP Overview
Summary for: `hive-gateway`

K6 Output

     ✓ response code was 200
     ✓ no graphql errors
     ✓ valid response structure

     checks.........................: 100.00% ✓ 55044      ✗ 0    
     data_received..................: 1.6 GB  27 MB/s
     data_sent......................: 22 MB   352 kB/s
     http_req_blocked...............: avg=28.9µs   min=1.2µs   med=2.78µs   max=16.72ms  p(90)=4.63µs   p(95)=5.79µs   p(99.9)=11.4ms  
     http_req_connecting............: avg=24.91µs  min=0s      med=0s       max=16.69ms  p(90)=0s       p(95)=0s       p(99.9)=11.36ms 
     http_req_duration..............: avg=162.39ms min=6.75ms  med=150.26ms max=664.85ms p(90)=180.92ms p(95)=207.38ms p(99.9)=549.52ms
       { expected_response:true }...: avg=162.39ms min=6.75ms  med=150.26ms max=664.85ms p(90)=180.92ms p(95)=207.38ms p(99.9)=549.52ms
     http_req_failed................: 0.00%   ✓ 0          ✗ 18448
     http_req_receiving.............: avg=91.03µs  min=26.14µs med=46.41µs  max=14.23ms  p(90)=104.49µs p(95)=169.65µs p(99.9)=3.55ms  
     http_req_sending...............: avg=90.82µs  min=5.71µs  med=11.04µs  max=232.79ms p(90)=31.24µs  p(95)=121.68µs p(99.9)=8.65ms  
     http_req_tls_handshaking.......: avg=0s       min=0s      med=0s       max=0s       p(90)=0s       p(95)=0s       p(99.9)=0s      
     http_req_waiting...............: avg=162.21ms min=6.67ms  med=150.14ms max=658.98ms p(90)=180.75ms p(95)=206.52ms p(99.9)=547.39ms
     http_reqs......................: 18448   302.732756/s
     iteration_duration.............: avg=163.64ms min=33.32ms med=150.59ms max=702.22ms p(90)=181.31ms p(95)=208.78ms p(99.9)=555.3ms 
     iterations.....................: 18348   301.09175/s
     success_rate...................: 100.00% ✓ 18348      ✗ 0    
     vus............................: 50      min=50       max=50 
     vus_max........................: 50      min=50       max=50 

Performance Overview

Performance Overview

HTTP Overview

HTTP Overview
Summary for: `apollo-gateway`

K6 Output

     ✓ response code was 200
     ✓ no graphql errors
     ✓ valid response structure

     checks.........................: 100.00% ✓ 21372      ✗ 0   
     data_received..................: 635 MB  10 MB/s
     data_sent......................: 8.4 MB  137 kB/s
     http_req_blocked...............: avg=86.73µs  min=1.4µs   med=3.12µs   max=189.67ms p(90)=5.02µs   p(95)=5.66µs   p(99.9)=14.66ms 
     http_req_connecting............: avg=56.75µs  min=0s      med=0s       max=16.63ms  p(90)=0s       p(95)=0s       p(99.9)=14.31ms 
     http_req_duration..............: avg=416.04ms min=7.36ms  med=416.01ms max=716.41ms p(90)=472.67ms p(95)=489.76ms p(99.9)=675.19ms
       { expected_response:true }...: avg=416.04ms min=7.36ms  med=416.01ms max=716.41ms p(90)=472.67ms p(95)=489.76ms p(99.9)=675.19ms
     http_req_failed................: 0.00%   ✓ 0          ✗ 7224
     http_req_receiving.............: avg=68.34µs  min=27.56µs med=54.21µs  max=7.06ms   p(90)=103.63µs p(95)=124.36µs p(99.9)=582.28µs
     http_req_sending...............: avg=128.37µs min=6.47µs  med=12.61µs  max=134.75ms p(90)=20.92µs  p(95)=24.19µs  p(99.9)=9.17ms  
     http_req_tls_handshaking.......: avg=0s       min=0s      med=0s       max=0s       p(90)=0s       p(95)=0s       p(99.9)=0s      
     http_req_waiting...............: avg=415.84ms min=7.27ms  med=415.9ms  max=707.33ms p(90)=472.53ms p(95)=489.57ms p(99.9)=666.77ms
     http_reqs......................: 7224    118.169314/s
     iteration_duration.............: avg=422.16ms min=141.9ms med=416.56ms max=754.67ms p(90)=473.52ms p(95)=490.32ms p(99.9)=701.2ms 
     iterations.....................: 7124    116.533526/s
     success_rate...................: 100.00% ✓ 7124       ✗ 0   
     vus............................: 31      min=31       max=50
     vus_max........................: 50      min=50       max=50

Performance Overview

Performance Overview

HTTP Overview

HTTP Overview

Copy link

Overview for: ramping-vus

This scenario runs 4 subgraphs and a GraphQL gateway with Federation spec, and runs a heavy query. We are running a heavy load of concurrent VUs to measure response time and other stats, during stress. It measure things like memory usage, CPU usage, response times. It also includes a summary of the entire execution, and metrics information about HTTP execution times.

This scenario was running 500 VUs over 60s

Comparison

Comparison

Gateway RPS ⬇️ Requests Duration Notes
hive-router 1971 122887 total, 0 failed avg: 113ms, p95: 278ms
grafbase 1688 106676 total, 0 failed avg: 131ms, p95: 307ms
cosmo 707 45122 total, 0 failed avg: 311ms, p95: 691ms
apollo-router 404 27114 total, 0 failed avg: 521ms, p95: 1178ms ❌ 19 unexpected GraphQL errors, non-compatible response structure (1)
hive-gateway 286 19670 total, 0 failed avg: 715ms, p95: 1549ms
hive-gateway-bun 251 17668 total, 0 failed avg: 792ms, p95: 1700ms
apollo-gateway 154 10616 total, 0 failed avg: 1224ms, p95: 2563ms
Summary for: `hive-router`

K6 Output

     ✓ response code was 200
     ✓ no graphql errors
     ✓ valid response structure

     checks.........................: 100.00% ✓ 365661      ✗ 0     
     data_received..................: 11 GB   173 MB/s
     data_sent......................: 143 MB  2.3 MB/s
     http_req_blocked...............: avg=367.34µs min=1.09µs  med=2.39µs   max=308.8ms  p(90)=3.86µs   p(95)=4.75µs   p(99.9)=139.46ms
     http_req_connecting............: avg=363.76µs min=0s      med=0s       max=308.77ms p(90)=0s       p(95)=0s       p(99.9)=139.4ms 
     http_req_duration..............: avg=113.36ms min=1.81ms  med=102.06ms max=442.69ms p(90)=232.09ms p(95)=278.39ms p(99.9)=374.44ms
       { expected_response:true }...: avg=113.36ms min=1.81ms  med=102.06ms max=442.69ms p(90)=232.09ms p(95)=278.39ms p(99.9)=374.44ms
     http_req_failed................: 0.00%   ✓ 0           ✗ 122887
     http_req_receiving.............: avg=467.55µs min=22.99µs med=41.14µs  max=144.2ms  p(90)=174.49µs p(95)=387.41µs p(99.9)=70.92ms 
     http_req_sending...............: avg=342.02µs min=5.21µs  med=9.91µs   max=145.18ms p(90)=28.49µs  p(95)=124.74µs p(99.9)=59.82ms 
     http_req_tls_handshaking.......: avg=0s       min=0s      med=0s       max=0s       p(90)=0s       p(95)=0s       p(99.9)=0s      
     http_req_waiting...............: avg=112.55ms min=1.75ms  med=101.4ms  max=423.23ms p(90)=230.25ms p(95)=276.47ms p(99.9)=372.74ms
     http_reqs......................: 122887  1971.18898/s
     iteration_duration.............: avg=114.91ms min=1.92ms  med=103.47ms max=917.51ms p(90)=233.98ms p(95)=280.78ms p(99.9)=395.41ms
     iterations.....................: 121887  1955.148317/s
     success_rate...................: 100.00% ✓ 121887      ✗ 0     
     vus............................: 74      min=0         max=494 
     vus_max........................: 500     min=500       max=500 

Performance Overview

Performance Overview

HTTP Overview

HTTP Overview
Summary for: `grafbase`

K6 Output

     ✓ response code was 200
     ✓ no graphql errors
     ✓ valid response structure

     checks.........................: 100.00% ✓ 317028      ✗ 0     
     data_received..................: 9.4 GB  148 MB/s
     data_sent......................: 124 MB  2.0 MB/s
     http_req_blocked...............: avg=517.14µs min=1.22µs  med=2.9µs    max=365.92ms p(90)=4.21µs   p(95)=5.35µs   p(99.9)=174.31ms
     http_req_connecting............: avg=512.49µs min=0s      med=0s       max=365.86ms p(90)=0s       p(95)=0s       p(99.9)=174.25ms
     http_req_duration..............: avg=130.55ms min=2.56ms  med=119.06ms max=458.83ms p(90)=262.22ms p(95)=307.03ms p(99.9)=401.18ms
       { expected_response:true }...: avg=130.55ms min=2.56ms  med=119.06ms max=458.83ms p(90)=262.22ms p(95)=307.03ms p(99.9)=401.18ms
     http_req_failed................: 0.00%   ✓ 0           ✗ 106676
     http_req_receiving.............: avg=556.42µs min=24.36µs med=46.64µs  max=148.6ms  p(90)=164.4µs  p(95)=411.46µs p(99.9)=74.75ms 
     http_req_sending...............: avg=435.54µs min=5.18µs  med=11.56µs  max=151.49ms p(90)=32.57µs  p(95)=132.23µs p(99.9)=73.01ms 
     http_req_tls_handshaking.......: avg=0s       min=0s      med=0s       max=0s       p(90)=0s       p(95)=0s       p(99.9)=0s      
     http_req_waiting...............: avg=129.56ms min=2.52ms  med=118.07ms max=427.95ms p(90)=260.1ms  p(95)=305.14ms p(99.9)=398.05ms
     http_reqs......................: 106676  1688.366023/s
     iteration_duration.............: avg=132.6ms  min=3.24ms  med=120.93ms max=838.8ms  p(90)=264.44ms p(95)=309.59ms p(99.9)=446.33ms
     iterations.....................: 105676  1672.538977/s
     success_rate...................: 100.00% ✓ 105676      ✗ 0     
     vus............................: 70      min=0         max=496 
     vus_max........................: 500     min=500       max=500 

Performance Overview

Performance Overview

HTTP Overview

HTTP Overview
Summary for: `cosmo`

K6 Output

     ✓ response code was 200
     ✓ no graphql errors
     ✓ valid response structure

     checks.........................: 100.00% ✓ 132366     ✗ 0    
     data_received..................: 4.0 GB  62 MB/s
     data_sent......................: 53 MB   824 kB/s
     http_req_blocked...............: avg=97.91µs  min=1.24µs  med=2.8µs    max=158.3ms  p(90)=4.22µs   p(95)=5.74µs   p(99.9)=28.62ms 
     http_req_connecting............: avg=92.67µs  min=0s      med=0s       max=158.11ms p(90)=0s       p(95)=0s       p(99.9)=26.87ms 
     http_req_duration..............: avg=311.33ms min=2.81ms  med=294.77ms max=1.13s    p(90)=612.39ms p(95)=690.78ms p(99.9)=946.6ms 
       { expected_response:true }...: avg=311.33ms min=2.81ms  med=294.77ms max=1.13s    p(90)=612.39ms p(95)=690.78ms p(99.9)=946.6ms 
     http_req_failed................: 0.00%   ✓ 0          ✗ 45122
     http_req_receiving.............: avg=743.64µs min=27.46µs med=59.22µs  max=263.47ms p(90)=182.74µs p(95)=462.19µs p(99.9)=94.8ms  
     http_req_sending...............: avg=143.19µs min=5.7µs   med=11.14µs  max=77.71ms  p(90)=29.17µs  p(95)=123.54µs p(99.9)=32.77ms 
     http_req_tls_handshaking.......: avg=0s       min=0s      med=0s       max=0s       p(90)=0s       p(95)=0s       p(99.9)=0s      
     http_req_waiting...............: avg=310.44ms min=2.72ms  med=294.01ms max=1.11s    p(90)=611.31ms p(95)=690ms    p(99.9)=944.1ms 
     http_reqs......................: 45122   707.755759/s
     iteration_duration.............: avg=318.83ms min=3.09ms  med=302.88ms max=1.13s    p(90)=616.07ms p(95)=694ms    p(99.9)=947.95ms
     iterations.....................: 44122   692.070378/s
     success_rate...................: 100.00% ✓ 44122      ✗ 0    
     vus............................: 98      min=0        max=500
     vus_max........................: 500     min=500      max=500

Performance Overview

Performance Overview

HTTP Overview

HTTP Overview
Summary for: `apollo-router`

K6 Output

     ✓ response code was 200
     ✗ no graphql errors
      ↳  99% — ✓ 26095 / ✗ 19
     ✗ valid response structure
      ↳  99% — ✓ 26113 / ✗ 1

     checks.........................: 99.97% ✓ 78322      ✗ 20   
     data_received..................: 2.4 GB 36 MB/s
     data_sent......................: 32 MB  472 kB/s
     http_req_blocked...............: avg=75.69µs  min=1.45µs  med=2.94µs   max=92.17ms p(90)=4.61µs  p(95)=6.55µs   p(99.9)=21.22ms
     http_req_connecting............: avg=70.49µs  min=0s      med=0s       max=92.02ms p(90)=0s      p(95)=0s       p(99.9)=21.04ms
     http_req_duration..............: avg=520.51ms min=6.06ms  med=490.33ms max=1.82s   p(90)=1.05s   p(95)=1.17s    p(99.9)=1.64s  
       { expected_response:true }...: avg=520.51ms min=6.06ms  med=490.33ms max=1.82s   p(90)=1.05s   p(95)=1.17s    p(99.9)=1.64s  
     http_req_failed................: 0.00%  ✓ 0          ✗ 27114
     http_req_receiving.............: avg=114.89µs min=30.27µs med=50.9µs   max=71.55ms p(90)=97.03µs p(95)=179.93µs p(99.9)=7.63ms 
     http_req_sending...............: avg=110.17µs min=6.82µs  med=11.67µs  max=87.07ms p(90)=29.82µs p(95)=117.45µs p(99.9)=20.53ms
     http_req_tls_handshaking.......: avg=0s       min=0s      med=0s       max=0s      p(90)=0s      p(95)=0s       p(99.9)=0s     
     http_req_waiting...............: avg=520.28ms min=5.99ms  med=489.92ms max=1.82s   p(90)=1.05s   p(95)=1.17s    p(99.9)=1.64s  
     http_reqs......................: 27114  404.48093/s
     iteration_duration.............: avg=540.82ms min=6.48ms  med=514.25ms max=1.82s   p(90)=1.06s   p(95)=1.18s    p(99.9)=1.64s  
     iterations.....................: 26114  389.563141/s
     success_rate...................: 99.92% ✓ 26095      ✗ 19   
     vus............................: 64     min=0        max=497
     vus_max........................: 500    min=500      max=500

Performance Overview

Performance Overview

HTTP Overview

HTTP Overview
Summary for: `hive-gateway`

K6 Output

     ✓ response code was 200
     ✓ no graphql errors
     ✓ valid response structure

     checks.........................: 100.00% ✓ 56010      ✗ 0    
     data_received..................: 1.7 GB  25 MB/s
     data_sent......................: 23 MB   335 kB/s
     http_req_blocked...............: avg=97.89µs  min=1.29µs  med=2.6µs    max=212.74ms p(90)=4.6µs   p(95)=6.95µs   p(99.9)=20.33ms
     http_req_connecting............: avg=92.69µs  min=0s      med=0s       max=212.59ms p(90)=0s      p(95)=0s       p(99.9)=20.27ms
     http_req_duration..............: avg=714.76ms min=6.46ms  med=662.3ms  max=4.53s    p(90)=1.42s   p(95)=1.54s    p(99.9)=3.72s  
       { expected_response:true }...: avg=714.76ms min=6.46ms  med=662.3ms  max=4.53s    p(90)=1.42s   p(95)=1.54s    p(99.9)=3.72s  
     http_req_failed................: 0.00%   ✓ 0          ✗ 19670
     http_req_receiving.............: avg=155.46µs min=26.84µs med=43.91µs  max=88.8ms   p(90)=92.47µs p(95)=159.71µs p(99.9)=20.15ms
     http_req_sending...............: avg=151.25µs min=5.68µs  med=10.78µs  max=85.29ms  p(90)=29.36µs p(95)=91.9µs   p(99.9)=23.87ms
     http_req_tls_handshaking.......: avg=0s       min=0s      med=0s       max=0s       p(90)=0s      p(95)=0s       p(99.9)=0s     
     http_req_waiting...............: avg=714.45ms min=6.41ms  med=661.88ms max=4.52s    p(90)=1.42s   p(95)=1.54s    p(99.9)=3.72s  
     http_reqs......................: 19670   286.081701/s
     iteration_duration.............: avg=753.35ms min=7.16ms  med=712.27ms max=4.67s    p(90)=1.43s   p(95)=1.55s    p(99.9)=3.77s  
     iterations.....................: 18670   271.537639/s
     success_rate...................: 100.00% ✓ 18670      ✗ 0    
     vus............................: 98      min=0        max=500
     vus_max........................: 500     min=500      max=500

Performance Overview

Performance Overview

HTTP Overview

HTTP Overview
Summary for: `hive-gateway-bun`

K6 Output

     ✓ response code was 200
     ✓ no graphql errors
     ✓ valid response structure

     checks.........................: 100.00% ✓ 50004      ✗ 0    
     data_received..................: 1.6 GB  22 MB/s
     data_sent......................: 21 MB   295 kB/s
     http_req_blocked...............: avg=129.59µs min=1.26µs  med=2.97µs   max=130.67ms p(90)=5.19µs   p(95)=8.05µs   p(99.9)=36.88ms
     http_req_connecting............: avg=122.78µs min=0s      med=0s       max=130.59ms p(90)=0s       p(95)=0s       p(99.9)=36.82ms
     http_req_duration..............: avg=791.69ms min=7.3ms   med=734.87ms max=5.48s    p(90)=1.52s    p(95)=1.7s     p(99.9)=4.48s  
       { expected_response:true }...: avg=791.69ms min=7.3ms   med=734.87ms max=5.48s    p(90)=1.52s    p(95)=1.7s     p(99.9)=4.48s  
     http_req_failed................: 0.00%   ✓ 0          ✗ 17668
     http_req_receiving.............: avg=186.2µs  min=25.79µs med=46.42µs  max=109.76ms p(90)=100.59µs p(95)=282.96µs p(99.9)=25.1ms 
     http_req_sending...............: avg=169.41µs min=5.68µs  med=11.36µs  max=121.53ms p(90)=33.67µs  p(95)=123.45µs p(99.9)=32.07ms
     http_req_tls_handshaking.......: avg=0s       min=0s      med=0s       max=0s       p(90)=0s       p(95)=0s       p(99.9)=0s     
     http_req_waiting...............: avg=791.33ms min=7.24ms  med=734.21ms max=5.48s    p(90)=1.52s    p(95)=1.69s    p(99.9)=4.48s  
     http_reqs......................: 17668   251.731145/s
     iteration_duration.............: avg=839.45ms min=7.86ms  med=778.78ms max=5.5s     p(90)=1.54s    p(95)=1.7s     p(99.9)=4.59s  
     iterations.....................: 16668   237.483288/s
     success_rate...................: 100.00% ✓ 16668      ✗ 0    
     vus............................: 75      min=0        max=500
     vus_max........................: 500     min=500      max=500

Performance Overview

Performance Overview

HTTP Overview

HTTP Overview
Summary for: `apollo-gateway`

K6 Output

     ✓ response code was 200
     ✓ no graphql errors
     ✓ valid response structure

     checks.........................: 100.00% ✓ 28848      ✗ 0    
     data_received..................: 933 MB  14 MB/s
     data_sent......................: 13 MB   185 kB/s
     http_req_blocked...............: avg=34.71µs min=1.4µs   med=3.43µs  max=17.9ms  p(90)=5.8µs    p(95)=16.47µs  p(99.9)=6.76ms
     http_req_connecting............: avg=28.46µs min=0s      med=0s      max=17.83ms p(90)=0s       p(95)=0s       p(99.9)=6.71ms
     http_req_duration..............: avg=1.22s   min=7.43ms  med=1.17s   max=15.51s  p(90)=2.25s    p(95)=2.56s    p(99.9)=14.57s
       { expected_response:true }...: avg=1.22s   min=7.43ms  med=1.17s   max=15.51s  p(90)=2.25s    p(95)=2.56s    p(99.9)=14.57s
     http_req_failed................: 0.00%   ✓ 0          ✗ 10616
     http_req_receiving.............: avg=79.77µs min=28.95µs med=57.13µs max=11.22ms p(90)=106.68µs p(95)=135.47µs p(99.9)=1.87ms
     http_req_sending...............: avg=41.07µs min=6.08µs  med=13.03µs max=29.75ms p(90)=31.35µs  p(95)=48.79µs  p(99.9)=5.69ms
     http_req_tls_handshaking.......: avg=0s      min=0s      med=0s      max=0s      p(90)=0s       p(95)=0s       p(99.9)=0s    
     http_req_waiting...............: avg=1.22s   min=7.39ms  med=1.17s   max=15.51s  p(90)=2.25s    p(95)=2.56s    p(99.9)=14.57s
     http_reqs......................: 10616   154.455938/s
     iteration_duration.............: avg=1.35s   min=8.06ms  med=1.32s   max=15.52s  p(90)=2.29s    p(95)=2.62s    p(99.9)=14.67s
     iterations.....................: 9616    139.906585/s
     success_rate...................: 100.00% ✓ 9616       ✗ 0    
     vus............................: 111     min=0        max=500
     vus_max........................: 500     min=500      max=500

Performance Overview

Performance Overview

HTTP Overview

HTTP Overview

Copy link

Overview for: constant-vus-subgraphs-delay-resources

This scenario runs 4 subgraphs and a GraphQL gateway with Federation spec, and runs a heavy query. It's being executed with a constant amount of VUs over a fixed amount of time. It measure things like memory usage, CPU usage, average RPS. It also includes a summary of the entire execution, and metrics information about HTTP execution times.

This scenario was running 50 VUs over 60s

Comparison

Comparison

Gateway RPS ⬇️ Requests Duration Notes
grafbase 173 14043 total, 0 failed avg: 215ms, p95: 226ms
cosmo 170 13829 total, 0 failed avg: 218ms, p95: 231ms
hive-router 170 13790 total, 0 failed avg: 220ms, p95: 230ms
hive-gateway 167 12824 total, 0 failed avg: 235ms, p95: 260ms
hive-gateway-bun 164 12595 total, 0 failed avg: 239ms, p95: 272ms
apollo-router 135 11088 total, 0 failed avg: 273ms, p95: 317ms ❌ 2 unexpected GraphQL errors
apollo-gateway 124 10121 total, 0 failed avg: 299ms, p95: 330ms
Summary for: `grafbase`

K6 Output

     ✓ response code was 200
     ✓ no graphql errors
     ✓ valid response structure

     checks.........................: 100.00% ✓ 41829      ✗ 0    
     data_received..................: 1.2 GB  15 MB/s
     data_sent......................: 16 MB   202 kB/s
     http_req_blocked...............: avg=18.41µs  min=1.14µs   med=1.94µs   max=8.56ms   p(90)=3.58µs   p(95)=5.1µs    p(99.9)=6.32ms  
     http_req_connecting............: avg=15.79µs  min=0s       med=0s       max=8.53ms   p(90)=0s       p(95)=0s       p(99.9)=6.3ms   
     http_req_duration..............: avg=215.19ms min=155.98ms med=214.49ms max=600.5ms  p(90)=223.08ms p(95)=225.69ms p(99.9)=503.56ms
       { expected_response:true }...: avg=215.19ms min=155.98ms med=214.49ms max=600.5ms  p(90)=223.08ms p(95)=225.69ms p(99.9)=503.56ms
     http_req_failed................: 0.00%   ✓ 0          ✗ 14043
     http_req_receiving.............: avg=80.78µs  min=26.4µs   med=46.15µs  max=13.71ms  p(90)=95.23µs  p(95)=261.46µs p(99.9)=3.97ms  
     http_req_sending...............: avg=96.73µs  min=5.63µs   med=8.52µs   max=374.83ms p(90)=27.15µs  p(95)=95.04µs  p(99.9)=6.96ms  
     http_req_tls_handshaking.......: avg=0s       min=0s       med=0s       max=0s       p(90)=0s       p(95)=0s       p(99.9)=0s      
     http_req_waiting...............: avg=215.01ms min=155.93ms med=214.39ms max=599.33ms p(90)=222.91ms p(95)=225.48ms p(99.9)=492.36ms
     http_reqs......................: 14043   173.493474/s
     iteration_duration.............: avg=215.45ms min=156.12ms med=214.69ms max=616.07ms p(90)=223.27ms p(95)=225.87ms p(99.9)=521.17ms
     iterations.....................: 13943   172.25803/s
     success_rate...................: 100.00% ✓ 13943      ✗ 0    
     vus............................: 50      min=0        max=50 
     vus_max........................: 50      min=50       max=50 

Performance Overview

Performance Overview

HTTP Overview

HTTP Overview
Summary for: `cosmo`

K6 Output

     ✓ response code was 200
     ✓ no graphql errors
     ✓ valid response structure

     checks.........................: 100.00% ✓ 41187      ✗ 0    
     data_received..................: 1.2 GB  15 MB/s
     data_sent......................: 16 MB   198 kB/s
     http_req_blocked...............: avg=48.29µs  min=1.21µs   med=2.65µs   max=19.8ms   p(90)=3.91µs   p(95)=4.69µs   p(99.9)=15.61ms 
     http_req_connecting............: avg=43.5µs   min=0s       med=0s       max=18.73ms  p(90)=0s       p(95)=0s       p(99.9)=15.37ms 
     http_req_duration..............: avg=218.48ms min=160.65ms med=217.42ms max=604.57ms p(90)=227.43ms p(95)=230.85ms p(99.9)=494.67ms
       { expected_response:true }...: avg=218.48ms min=160.65ms med=217.42ms max=604.57ms p(90)=227.43ms p(95)=230.85ms p(99.9)=494.67ms
     http_req_failed................: 0.00%   ✓ 0          ✗ 13829
     http_req_receiving.............: avg=317.32µs min=30.66µs  med=63.29µs  max=20.84ms  p(90)=378.26µs p(95)=880.71µs p(99.9)=13.44ms 
     http_req_sending...............: avg=111.72µs min=6.11µs   med=11.14µs  max=263.1ms  p(90)=32.86µs  p(95)=112.52µs p(99.9)=3.86ms  
     http_req_tls_handshaking.......: avg=0s       min=0s       med=0s       max=0s       p(90)=0s       p(95)=0s       p(99.9)=0s      
     http_req_waiting...............: avg=218.05ms min=160ms    med=217.06ms max=591.38ms p(90)=227.08ms p(95)=230.54ms p(99.9)=493.73ms
     http_reqs......................: 13829   170.611626/s
     iteration_duration.............: avg=218.85ms min=160.82ms med=217.7ms  max=645.85ms p(90)=227.68ms p(95)=231.11ms p(99.9)=527.78ms
     iterations.....................: 13729   169.377903/s
     success_rate...................: 100.00% ✓ 13729      ✗ 0    
     vus............................: 24      min=0        max=50 
     vus_max........................: 50      min=50       max=50 

Performance Overview

Performance Overview

HTTP Overview

HTTP Overview
Summary for: `hive-router`

K6 Output

     ✓ response code was 200
     ✓ no graphql errors
     ✓ valid response structure

     checks.........................: 100.00% ✓ 41070      ✗ 0    
     data_received..................: 1.2 GB  15 MB/s
     data_sent......................: 16 MB   198 kB/s
     http_req_blocked...............: avg=38.27µs  min=1.14µs   med=1.99µs   max=17.98ms  p(90)=3.04µs   p(95)=4.17µs   p(99.9)=12.29ms 
     http_req_connecting............: avg=34.99µs  min=0s       med=0s       max=17.8ms   p(90)=0s       p(95)=0s       p(99.9)=12.27ms 
     http_req_duration..............: avg=219.52ms min=161.89ms med=218.65ms max=569.99ms p(90)=226.89ms p(95)=229.54ms p(99.9)=487.18ms
       { expected_response:true }...: avg=219.52ms min=161.89ms med=218.65ms max=569.99ms p(90)=226.89ms p(95)=229.54ms p(99.9)=487.18ms
     http_req_failed................: 0.00%   ✓ 0          ✗ 13790
     http_req_receiving.............: avg=70.76µs  min=23.37µs  med=41.01µs  max=16.3ms   p(90)=82.36µs  p(95)=237.33µs p(99.9)=1.65ms  
     http_req_sending...............: avg=136.7µs  min=5.37µs   med=8.34µs   max=336.06ms p(90)=28.25µs  p(95)=90.34µs  p(99.9)=5.32ms  
     http_req_tls_handshaking.......: avg=0s       min=0s       med=0s       max=0s       p(90)=0s       p(95)=0s       p(99.9)=0s      
     http_req_waiting...............: avg=219.32ms min=161.82ms med=218.58ms max=569.29ms p(90)=226.74ms p(95)=229.34ms p(99.9)=469.56ms
     http_reqs......................: 13790   170.305468/s
     iteration_duration.............: avg=219.83ms min=162.01ms med=218.87ms max=586.55ms p(90)=227.09ms p(95)=229.7ms  p(99.9)=510.93ms
     iterations.....................: 13690   169.070475/s
     success_rate...................: 100.00% ✓ 13690      ✗ 0    
     vus............................: 50      min=0        max=50 
     vus_max........................: 50      min=50       max=50 

Performance Overview

Performance Overview

HTTP Overview

HTTP Overview
Summary for: `hive-gateway`

K6 Output

     ✓ response code was 200
     ✓ no graphql errors
     ✓ valid response structure

     checks.........................: 100.00% ✓ 38172     ✗ 0    
     data_received..................: 1.1 GB  15 MB/s
     data_sent......................: 15 MB   195 kB/s
     http_req_blocked...............: avg=25.51µs  min=1.13µs   med=2.5µs    max=11ms     p(90)=4.02µs   p(95)=5.11µs   p(99.9)=8.53ms  
     http_req_connecting............: avg=22.26µs  min=0s       med=0s       max=10.97ms  p(90)=0s       p(95)=0s       p(99.9)=8.51ms  
     http_req_duration..............: avg=235.24ms min=158.87ms med=227.55ms max=735.17ms p(90)=248.43ms p(95)=260.16ms p(99.9)=629.18ms
       { expected_response:true }...: avg=235.24ms min=158.87ms med=227.55ms max=735.17ms p(90)=248.43ms p(95)=260.16ms p(99.9)=629.18ms
     http_req_failed................: 0.00%   ✓ 0         ✗ 12824
     http_req_receiving.............: avg=86.69µs  min=25.58µs  med=43.05µs  max=96.86ms  p(90)=96.24µs  p(95)=212.99µs p(99.9)=2.37ms  
     http_req_sending...............: avg=87.77µs  min=5.5µs    med=10.35µs  max=189ms    p(90)=32.73µs  p(95)=118.58µs p(99.9)=4.1ms   
     http_req_tls_handshaking.......: avg=0s       min=0s       med=0s       max=0s       p(90)=0s       p(95)=0s       p(99.9)=0s      
     http_req_waiting...............: avg=235.07ms min=157.37ms med=227.44ms max=734.51ms p(90)=248.22ms p(95)=259.98ms p(99.9)=628.9ms 
     http_reqs......................: 12824   167.711/s
     iteration_duration.............: avg=236.18ms min=160.22ms med=227.88ms max=763.9ms  p(90)=248.84ms p(95)=260.61ms p(99.9)=656.92ms
     iterations.....................: 12724   166.40321/s
     success_rate...................: 100.00% ✓ 12724     ✗ 0    
     vus............................: 50      min=0       max=50 
     vus_max........................: 50      min=50      max=50 

Performance Overview

Performance Overview

HTTP Overview

HTTP Overview
Summary for: `hive-gateway-bun`

K6 Output

     ✓ response code was 200
     ✓ no graphql errors
     ✓ valid response structure

     checks.........................: 100.00% ✓ 37485      ✗ 0    
     data_received..................: 1.1 GB  15 MB/s
     data_sent......................: 15 MB   192 kB/s
     http_req_blocked...............: avg=27.18µs  min=1.14µs   med=2.58µs   max=11.42ms  p(90)=4.16µs   p(95)=5.31µs   p(99.9)=8.89ms  
     http_req_connecting............: avg=23.67µs  min=0s       med=0s       max=11.39ms  p(90)=0s       p(95)=0s       p(99.9)=8.87ms  
     http_req_duration..............: avg=239.44ms min=138.05ms med=232.18ms max=737.35ms p(90)=257.65ms p(95)=272.45ms p(99.9)=629.28ms
       { expected_response:true }...: avg=239.44ms min=138.05ms med=232.18ms max=737.35ms p(90)=257.65ms p(95)=272.45ms p(99.9)=629.28ms
     http_req_failed................: 0.00%   ✓ 0          ✗ 12595
     http_req_receiving.............: avg=86.22µs  min=25.78µs  med=45.8µs   max=12.21ms  p(90)=107.61µs p(95)=206.83µs p(99.9)=2.42ms  
     http_req_sending...............: avg=95.33µs  min=5.54µs   med=10.67µs  max=138.75ms p(90)=32.33µs  p(95)=122.35µs p(99.9)=4.13ms  
     http_req_tls_handshaking.......: avg=0s       min=0s       med=0s       max=0s       p(90)=0s       p(95)=0s       p(99.9)=0s      
     http_req_waiting...............: avg=239.26ms min=137.97ms med=232.06ms max=736.68ms p(90)=257.46ms p(95)=272.11ms p(99.9)=629.15ms
     http_reqs......................: 12595   164.837338/s
     iteration_duration.............: avg=240.38ms min=138.28ms med=232.58ms max=768.74ms p(90)=258.01ms p(95)=272.78ms p(99.9)=652.79ms
     iterations.....................: 12495   163.528585/s
     success_rate...................: 100.00% ✓ 12495      ✗ 0    
     vus............................: 50      min=0        max=50 
     vus_max........................: 50      min=50       max=50 

Performance Overview

Performance Overview

HTTP Overview

HTTP Overview
Summary for: `apollo-router`

K6 Output

     ✓ response code was 200
     ✗ no graphql errors
      ↳  99% — ✓ 10986 / ✗ 2
     ✓ valid response structure

     checks.........................: 99.99% ✓ 32962      ✗ 2    
     data_received..................: 973 MB 12 MB/s
     data_sent......................: 13 MB  158 kB/s
     http_req_blocked...............: avg=22.54µs  min=1.34µs   med=2.91µs   max=7.84ms   p(90)=4.4µs    p(95)=5.47µs   p(99.9)=6.2ms   
     http_req_connecting............: avg=17.9µs   min=0s       med=0s       max=7.8ms    p(90)=0s       p(95)=0s       p(99.9)=6.19ms  
     http_req_duration..............: avg=273.14ms min=170.14ms med=274.08ms max=685.95ms p(90)=307.74ms p(95)=316.98ms p(99.9)=582.77ms
       { expected_response:true }...: avg=273.14ms min=170.14ms med=274.08ms max=685.95ms p(90)=307.74ms p(95)=316.98ms p(99.9)=582.77ms
     http_req_failed................: 0.00%  ✓ 0          ✗ 11088
     http_req_receiving.............: avg=133.01µs min=30.32µs  med=55.42µs  max=25.76ms  p(90)=162.17µs p(95)=488.75µs p(99.9)=5.4ms   
     http_req_sending...............: avg=151.12µs min=6µs      med=11.71µs  max=188.5ms  p(90)=58.49µs  p(95)=141.37µs p(99.9)=5.92ms  
     http_req_tls_handshaking.......: avg=0s       min=0s       med=0s       max=0s       p(90)=0s       p(95)=0s       p(99.9)=0s      
     http_req_waiting...............: avg=272.86ms min=170.08ms med=273.9ms  max=684.85ms p(90)=307.48ms p(95)=316.73ms p(99.9)=581.59ms
     http_reqs......................: 11088  135.872823/s
     iteration_duration.............: avg=274.03ms min=170.32ms med=274.66ms max=701.85ms p(90)=308.19ms p(95)=317.4ms  p(99.9)=629.02ms
     iterations.....................: 10988  134.647419/s
     success_rate...................: 99.98% ✓ 10986      ✗ 2    
     vus............................: 50     min=0        max=50 
     vus_max........................: 50     min=50       max=50 

Performance Overview

Performance Overview

HTTP Overview

HTTP Overview
Summary for: `apollo-gateway`

K6 Output

     ✓ response code was 200
     ✓ no graphql errors
     ✓ valid response structure

     checks.........................: 100.00% ✓ 30063      ✗ 0    
     data_received..................: 889 MB  11 MB/s
     data_sent......................: 12 MB   144 kB/s
     http_req_blocked...............: avg=70.64µs  min=1.43µs   med=3.38µs   max=19.73ms  p(90)=5.28µs   p(95)=6.17µs   p(99.9)=16.14ms 
     http_req_connecting............: avg=65.79µs  min=0s       med=0s       max=19.7ms   p(90)=0s       p(95)=0s       p(99.9)=16.09ms 
     http_req_duration..............: avg=298.59ms min=210.68ms med=296.53ms max=813.15ms p(90)=320.67ms p(95)=329.58ms p(99.9)=708.59ms
       { expected_response:true }...: avg=298.59ms min=210.68ms med=296.53ms max=813.15ms p(90)=320.67ms p(95)=329.58ms p(99.9)=708.59ms
     http_req_failed................: 0.00%   ✓ 0          ✗ 10121
     http_req_receiving.............: avg=86.26µs  min=30.83µs  med=66.26µs  max=12.67ms  p(90)=118.53µs p(95)=146.99µs p(99.9)=2.11ms  
     http_req_sending...............: avg=90.42µs  min=6.29µs   med=13.38µs  max=330.87ms p(90)=23.49µs  p(95)=39.1µs   p(99.9)=5.07ms  
     http_req_tls_handshaking.......: avg=0s       min=0s       med=0s       max=0s       p(90)=0s       p(95)=0s       p(99.9)=0s      
     http_req_waiting...............: avg=298.42ms min=210.54ms med=296.42ms max=812.49ms p(90)=320.47ms p(95)=329.48ms p(99.9)=706.53ms
     http_reqs......................: 10121   124.044236/s
     iteration_duration.............: avg=299.95ms min=217.36ms med=297.05ms max=857.63ms p(90)=321.08ms p(95)=330ms    p(99.9)=769.43ms
     iterations.....................: 10021   122.818624/s
     success_rate...................: 100.00% ✓ 10021      ✗ 0    
     vus............................: 50      min=0        max=50 
     vus_max........................: 50      min=50       max=50 

Performance Overview

Performance Overview

HTTP Overview

HTTP Overview

Copy link

Overview for: constant-vus-subgraphs-delay

This scenario runs 4 subgraphs and a GraphQL gateway with Federation spec, and runs a heavy query. It's being executed with a constant amount of VUs over a fixed amount of time. It measure things like memory usage, CPU usage, average RPS. It also includes a summary of the entire execution, and metrics information about HTTP execution times.

This scenario was running 50 VUs over 60s

Comparison

Comparison

Gateway RPS ⬇️ Requests Duration Notes
grafbase 172 13986 total, 0 failed avg: 216ms, p95: 228ms
hive-router 166 13484 total, 0 failed avg: 224ms, p95: 235ms
cosmo 158 12842 total, 0 failed avg: 235ms, p95: 260ms
hive-gateway 152 11655 total, 0 failed avg: 259ms, p95: 358ms
hive-gateway-bun 143 11032 total, 0 failed avg: 273ms, p95: 356ms
apollo-router 127 10383 total, 0 failed avg: 292ms, p95: 338ms
apollo-gateway 86 7093 total, 0 failed avg: 427ms, p95: 470ms
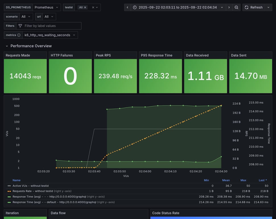
Summary for: `grafbase`

K6 Output

     ✓ response code was 200
     ✓ no graphql errors
     ✓ valid response structure

     checks.........................: 100.00% ✓ 41658      ✗ 0    
     data_received..................: 1.2 GB  15 MB/s
     data_sent......................: 16 MB   201 kB/s
     http_req_blocked...............: avg=44.69µs  min=1.35µs   med=2.07µs   max=15.77ms  p(90)=3.75µs   p(95)=5.36µs   p(99.9)=13.33ms 
     http_req_connecting............: avg=41.72µs  min=0s       med=0s       max=15.73ms  p(90)=0s       p(95)=0s       p(99.9)=13.3ms  
     http_req_duration..............: avg=216.42ms min=158.07ms med=215.7ms  max=574.22ms p(90)=224.91ms p(95)=227.72ms p(99.9)=487.07ms
       { expected_response:true }...: avg=216.42ms min=158.07ms med=215.7ms  max=574.22ms p(90)=224.91ms p(95)=227.72ms p(99.9)=487.07ms
     http_req_failed................: 0.00%   ✓ 0          ✗ 13986
     http_req_receiving.............: avg=83.94µs  min=27.41µs  med=46.38µs  max=19.16ms  p(90)=99.52µs  p(95)=282.69µs p(99.9)=4.34ms  
     http_req_sending...............: avg=146.89µs min=5.96µs   med=8.94µs   max=346.26ms p(90)=34.61µs  p(95)=98.71µs  p(99.9)=7.06ms  
     http_req_tls_handshaking.......: avg=0s       min=0s       med=0s       max=0s       p(90)=0s       p(95)=0s       p(99.9)=0s      
     http_req_waiting...............: avg=216.19ms min=158.02ms med=215.6ms  max=573.68ms p(90)=224.76ms p(95)=227.49ms p(99.9)=470.82ms
     http_reqs......................: 13986   172.595748/s
     iteration_duration.............: avg=216.72ms min=158.26ms med=215.93ms max=607.73ms p(90)=225.1ms  p(95)=227.92ms p(99.9)=510.31ms
     iterations.....................: 13886   171.361687/s
     success_rate...................: 100.00% ✓ 13886      ✗ 0    
     vus............................: 50      min=0        max=50 
     vus_max........................: 50      min=50       max=50 

Performance Overview

Performance Overview

HTTP Overview

HTTP Overview
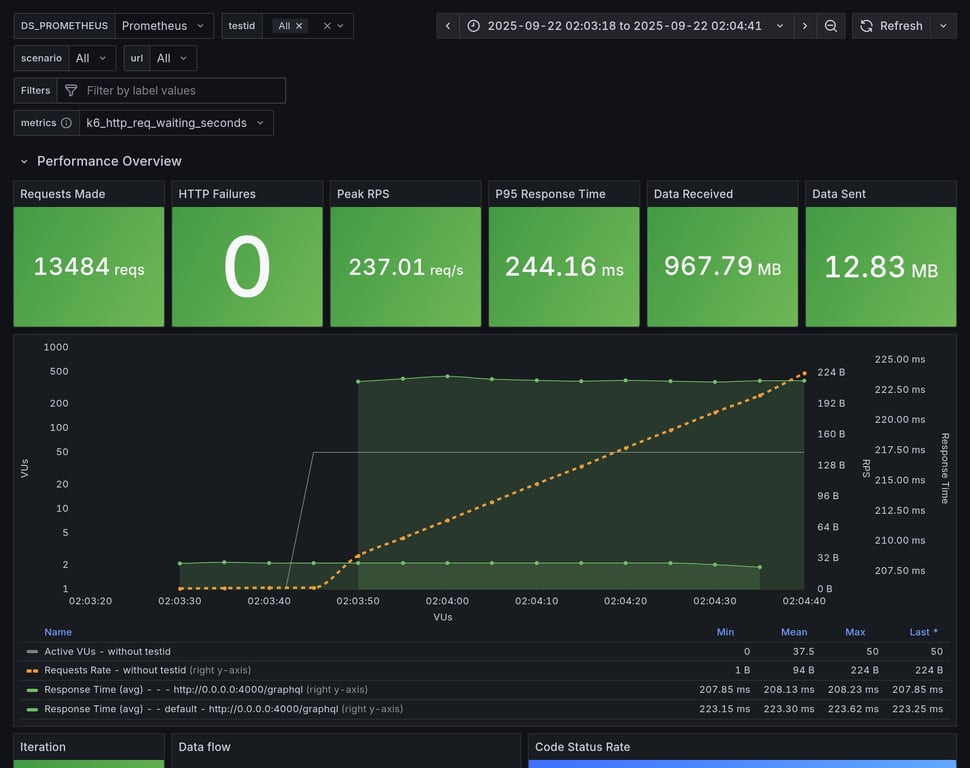
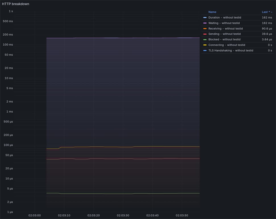
Summary for: `hive-router`

K6 Output

     ✓ response code was 200
     ✓ no graphql errors
     ✓ valid response structure

     checks.........................: 100.00% ✓ 40152      ✗ 0    
     data_received..................: 1.2 GB  15 MB/s
     data_sent......................: 16 MB   194 kB/s
     http_req_blocked...............: avg=48.07µs  min=1.25µs   med=2.31µs   max=18.21ms  p(90)=3.4µs    p(95)=4.48µs   p(99.9)=15.72ms 
     http_req_connecting............: avg=43.57µs  min=0s       med=0s       max=17.51ms  p(90)=0s       p(95)=0s       p(99.9)=15.54ms 
     http_req_duration..............: avg=223.86ms min=127.34ms med=222.98ms max=634.88ms p(90)=232.41ms p(95)=235.13ms p(99.9)=530.69ms
       { expected_response:true }...: avg=223.86ms min=127.34ms med=222.98ms max=634.88ms p(90)=232.41ms p(95)=235.13ms p(99.9)=530.69ms
     http_req_failed................: 0.00%   ✓ 0          ✗ 13484
     http_req_receiving.............: avg=80.24µs  min=27.38µs  med=46.35µs  max=8.5ms    p(90)=91.96µs  p(95)=293.06µs p(99.9)=1.52ms  
     http_req_sending...............: avg=159.77µs min=5.53µs   med=9.76µs   max=403.4ms  p(90)=30.38µs  p(95)=111.21µs p(99.9)=7.69ms  
     http_req_tls_handshaking.......: avg=0s       min=0s       med=0s       max=0s       p(90)=0s       p(95)=0s       p(99.9)=0s      
     http_req_waiting...............: avg=223.62ms min=118.83ms med=222.89ms max=633.51ms p(90)=232.26ms p(95)=234.94ms p(99.9)=516.39ms
     http_reqs......................: 13484   166.737492/s
     iteration_duration.............: avg=224.24ms min=127.57ms med=223.23ms max=655.57ms p(90)=232.6ms  p(95)=235.33ms p(99.9)=545.28ms
     iterations.....................: 13384   165.500934/s
     success_rate...................: 100.00% ✓ 13384      ✗ 0    
     vus............................: 50      min=0        max=50 
     vus_max........................: 50      min=50       max=50 

Performance Overview

Performance Overview

HTTP Overview

HTTP Overview
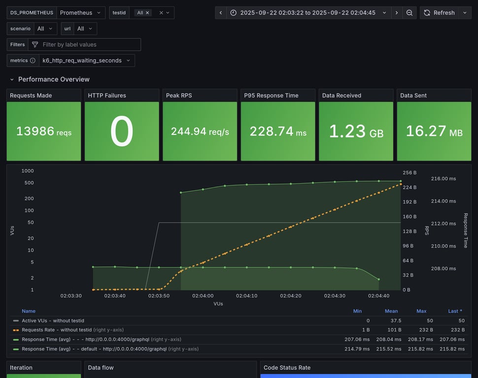
Summary for: `cosmo`

K6 Output

     ✓ response code was 200
     ✓ no graphql errors
     ✓ valid response structure

     checks.........................: 100.00% ✓ 38226      ✗ 0    
     data_received..................: 1.1 GB  14 MB/s
     data_sent......................: 15 MB   185 kB/s
     http_req_blocked...............: avg=19.88µs  min=1.24µs   med=2.58µs   max=8.57ms   p(90)=3.82µs   p(95)=5.01µs   p(99.9)=6.37ms  
     http_req_connecting............: avg=16.63µs  min=0s       med=0s       max=8.54ms   p(90)=0s       p(95)=0s       p(99.9)=6.36ms  
     http_req_duration..............: avg=235.27ms min=120.75ms med=234.65ms max=622.82ms p(90)=254.37ms p(95)=260.46ms p(99.9)=519.12ms
       { expected_response:true }...: avg=235.27ms min=120.75ms med=234.65ms max=622.82ms p(90)=254.37ms p(95)=260.46ms p(99.9)=519.12ms
     http_req_failed................: 0.00%   ✓ 0          ✗ 12842
     http_req_receiving.............: avg=237.03µs min=25.54µs  med=60.87µs  max=46.76ms  p(90)=179.59µs p(95)=440.79µs p(99.9)=23.07ms 
     http_req_sending...............: avg=101.27µs min=6.13µs   med=10.7µs   max=239.1ms  p(90)=29.05µs  p(95)=117.73µs p(99.9)=3.49ms  
     http_req_tls_handshaking.......: avg=0s       min=0s       med=0s       max=0s       p(90)=0s       p(95)=0s       p(99.9)=0s      
     http_req_waiting...............: avg=234.93ms min=116.71ms med=234.44ms max=621.59ms p(90)=254.07ms p(95)=259.91ms p(99.9)=517.97ms
     http_reqs......................: 12842   158.671653/s
     iteration_duration.............: avg=235.75ms min=120.96ms med=235.03ms max=648.26ms p(90)=254.66ms p(95)=260.77ms p(99.9)=535.05ms
     iterations.....................: 12742   157.436085/s
     success_rate...................: 100.00% ✓ 12742      ✗ 0    
     vus............................: 50      min=0        max=50 
     vus_max........................: 50      min=50       max=50 

Performance Overview

Performance Overview

HTTP Overview

HTTP Overview
Summary for: `hive-gateway`

K6 Output

     ✓ response code was 200
     ✓ no graphql errors
     ✓ valid response structure

     checks.........................: 100.00% ✓ 34665      ✗ 0    
     data_received..................: 1.0 GB  13 MB/s
     data_sent......................: 14 MB   177 kB/s
     http_req_blocked...............: avg=28.91µs  min=1.16µs   med=2.62µs   max=12.98ms  p(90)=4.07µs   p(95)=5.51µs   p(99.9)=9.08ms  
     http_req_connecting............: avg=25.41µs  min=0s       med=0s       max=12.93ms  p(90)=0s       p(95)=0s       p(99.9)=9.04ms  
     http_req_duration..............: avg=259.28ms min=155.65ms med=250.55ms max=714.95ms p(90)=272.25ms p(95)=358.14ms p(99.9)=600.68ms
       { expected_response:true }...: avg=259.28ms min=155.65ms med=250.55ms max=714.95ms p(90)=272.25ms p(95)=358.14ms p(99.9)=600.68ms
     http_req_failed................: 0.00%   ✓ 0          ✗ 11655
     http_req_receiving.............: avg=115.63µs min=24.35µs  med=44.42µs  max=251.77ms p(90)=105.14µs p(95)=357.1µs  p(99.9)=6.03ms  
     http_req_sending...............: avg=136.21µs min=5.47µs   med=10.88µs  max=272.78ms p(90)=35.73µs  p(95)=135.09µs p(99.9)=12.72ms 
     http_req_tls_handshaking.......: avg=0s       min=0s       med=0s       max=0s       p(90)=0s       p(95)=0s       p(99.9)=0s      
     http_req_waiting...............: avg=259.03ms min=155.6ms  med=250.39ms max=711.59ms p(90)=272.13ms p(95)=348.22ms p(99.9)=579.09ms
     http_reqs......................: 11655   152.435992/s
     iteration_duration.............: avg=260.49ms min=155.82ms med=250.86ms max=742.91ms p(90)=272.63ms p(95)=387.78ms p(99.9)=673.34ms
     iterations.....................: 11555   151.12809/s
     success_rate...................: 100.00% ✓ 11555      ✗ 0    
     vus............................: 50      min=0        max=50 
     vus_max........................: 50      min=50       max=50 

Performance Overview

Performance Overview

HTTP Overview

HTTP Overview
Summary for: `hive-gateway-bun`

K6 Output

     ✓ response code was 200
     ✓ no graphql errors
     ✓ valid response structure

     checks.........................: 100.00% ✓ 32796      ✗ 0    
     data_received..................: 969 MB  13 MB/s
     data_sent......................: 13 MB   167 kB/s
     http_req_blocked...............: avg=29.82µs  min=1.11µs   med=2.7µs    max=11.93ms  p(90)=4.25µs   p(95)=5.71µs   p(99.9)=9.38ms  
     http_req_connecting............: avg=26.33µs  min=0s       med=0s       max=11.89ms  p(90)=0s       p(95)=0s       p(99.9)=9.33ms  
     http_req_duration..............: avg=273.39ms min=136.24ms med=266.43ms max=789.2ms  p(90)=295.03ms p(95)=355.89ms p(99.9)=684.63ms
       { expected_response:true }...: avg=273.39ms min=136.24ms med=266.43ms max=789.2ms  p(90)=295.03ms p(95)=355.89ms p(99.9)=684.63ms
     http_req_failed................: 0.00%   ✓ 0          ✗ 11032
     http_req_receiving.............: avg=93.35µs  min=26.94µs  med=47.84µs  max=13.63ms  p(90)=116.75µs p(95)=328.93µs p(99.9)=2.47ms  
     http_req_sending...............: avg=119.18µs min=5.74µs   med=11.27µs  max=304.47ms p(90)=35.67µs  p(95)=137.43µs p(99.9)=6.46ms  
     http_req_tls_handshaking.......: avg=0s       min=0s       med=0s       max=0s       p(90)=0s       p(95)=0s       p(99.9)=0s      
     http_req_waiting...............: avg=273.17ms min=129.69ms med=266.26ms max=788.37ms p(90)=294.78ms p(95)=355.45ms p(99.9)=683.47ms
     http_reqs......................: 11032   143.67434/s
     iteration_duration.............: avg=274.72ms min=136.48ms med=266.93ms max=823.13ms p(90)=295.47ms p(95)=358.81ms p(99.9)=709.97ms
     iterations.....................: 10932   142.371999/s
     success_rate...................: 100.00% ✓ 10932      ✗ 0    
     vus............................: 50      min=0        max=50 
     vus_max........................: 50      min=50       max=50 

Performance Overview

Performance Overview

HTTP Overview

HTTP Overview
Summary for: `apollo-router`

K6 Output

     ✓ response code was 200
     ✓ no graphql errors
     ✓ valid response structure

     checks.........................: 100.00% ✓ 30849      ✗ 0    
     data_received..................: 911 MB  11 MB/s
     data_sent......................: 12 MB   148 kB/s
     http_req_blocked...............: avg=62.43µs  min=1.73µs   med=2.7µs    max=17.18ms  p(90)=4.01µs   p(95)=4.9µs    p(99.9)=14.97ms 
     http_req_connecting............: avg=58.8µs   min=0s       med=0s       max=16.94ms  p(90)=0s       p(95)=0s       p(99.9)=14.93ms 
     http_req_duration..............: avg=291.55ms min=174.51ms med=293.11ms max=692.56ms p(90)=328.3ms  p(95)=338.17ms p(99.9)=615.4ms 
       { expected_response:true }...: avg=291.55ms min=174.51ms med=293.11ms max=692.56ms p(90)=328.3ms  p(95)=338.17ms p(99.9)=615.4ms 
     http_req_failed................: 0.00%   ✓ 0          ✗ 10383
     http_req_receiving.............: avg=81.53µs  min=34.65µs  med=50.88µs  max=3.44ms   p(90)=97.26µs  p(95)=171.97µs p(99.9)=1.64ms  
     http_req_sending...............: avg=82.7µs   min=7.64µs   med=10.97µs  max=190.73ms p(90)=22.03µs  p(95)=123.31µs p(99.9)=5.15ms  
     http_req_tls_handshaking.......: avg=0s       min=0s       med=0s       max=0s       p(90)=0s       p(95)=0s       p(99.9)=0s      
     http_req_waiting...............: avg=291.38ms min=174.44ms med=293ms    max=692.01ms p(90)=328.12ms p(95)=337.9ms  p(99.9)=612.08ms
     http_reqs......................: 10383   127.530566/s
     iteration_duration.............: avg=292.69ms min=174.7ms  med=293.76ms max=736.19ms p(90)=328.65ms p(95)=338.76ms p(99.9)=659.63ms
     iterations.....................: 10283   126.302303/s
     success_rate...................: 100.00% ✓ 10283      ✗ 0    
     vus............................: 50      min=0        max=50 
     vus_max........................: 50      min=50       max=50 

Performance Overview

Performance Overview

HTTP Overview

HTTP Overview
Summary for: `apollo-gateway`

K6 Output

     ✓ response code was 200
     ✓ no graphql errors
     ✓ valid response structure

     checks.........................: 100.00% ✓ 20979     ✗ 0   
     data_received..................: 623 MB  7.6 MB/s
     data_sent......................: 8.2 MB  101 kB/s
     http_req_blocked...............: avg=42.91µs  min=1.25µs   med=3.04µs   max=11.39ms  p(90)=4.29µs   p(95)=5.04µs   p(99.9)=9.87ms  
     http_req_connecting............: avg=39.41µs  min=0s       med=0s       max=11.35ms  p(90)=0s       p(95)=0s       p(99.9)=9.83ms  
     http_req_duration..............: avg=426.68ms min=210.87ms med=428.97ms max=945.67ms p(90)=453.16ms p(95)=469.54ms p(99.9)=862.88ms
       { expected_response:true }...: avg=426.68ms min=210.87ms med=428.97ms max=945.67ms p(90)=453.16ms p(95)=469.54ms p(99.9)=862.88ms
     http_req_failed................: 0.00%   ✓ 0         ✗ 7093
     http_req_receiving.............: avg=70.03µs  min=26.3µs   med=50.57µs  max=68.85ms  p(90)=88.18µs  p(95)=103.39µs p(99.9)=425.05µs
     http_req_sending...............: avg=107.9µs  min=5.79µs   med=12.18µs  max=246.7ms  p(90)=17.79µs  p(95)=23.76µs  p(99.9)=4.92ms  
     http_req_tls_handshaking.......: avg=0s       min=0s       med=0s       max=0s       p(90)=0s       p(95)=0s       p(99.9)=0s      
     http_req_waiting...............: avg=426.5ms  min=210.79ms med=428.88ms max=944.48ms p(90)=453.05ms p(95)=469.27ms p(99.9)=861.36ms
     http_reqs......................: 7093    86.893008/s
     iteration_duration.............: avg=430.29ms min=245.78ms med=429.35ms max=967.52ms p(90)=453.96ms p(95)=469.99ms p(99.9)=942.53ms
     iterations.....................: 6993    85.667955/s
     success_rate...................: 100.00% ✓ 6993      ✗ 0   
     vus............................: 50      min=0       max=50
     vus_max........................: 50      min=50      max=50

Performance Overview

Performance Overview

HTTP Overview

HTTP Overview

@ardatan ardatan merged commit 330566e into main Sep 22, 2025
34 checks passed
@ardatan ardatan deleted the renovate/lock-file-maintenance branch September 22, 2025 02:16
Sign up for free to join this conversation on GitHub. Already have an account? Sign in to comment

Labels

dependencies Pull requests that update a dependency file

Projects

None yet

Development

Successfully merging this pull request may close these issues.

1 participant