Skip to content

Conversation

renovate[bot]
Copy link
Contributor

@renovate renovate bot commented Sep 23, 2025

Coming soon: The Renovate bot (GitHub App) will be renamed to Mend. PRs from Renovate will soon appear from 'Mend'. Learn more here.

This PR contains the following updates:

Package Change Age Confidence
@graphql-hive/gateway (source) 2.1.6 -> 2.1.7 age confidence

Release Notes

graphql-hive/gateway (@​graphql-hive/gateway)

v2.1.7

Compare Source

Patch Changes

Configuration

📅 Schedule: Branch creation - At any time (no schedule defined), Automerge - At any time (no schedule defined).

🚦 Automerge: Enabled.

Rebasing: Whenever PR becomes conflicted, or you tick the rebase/retry checkbox.

🔕 Ignore: Close this PR and you won't be reminded about this update again.


  • If you want to rebase/retry this PR, check this box

This PR was generated by Mend Renovate. View the repository job log.

@renovate renovate bot added the dependencies Pull requests that update a dependency file label Sep 23, 2025
Copy link

💻 Website Preview

The latest changes are available as preview in: https://4388caf1.federation-gateway-benchmark.pages.dev

Copy link

Overview for: constant-vus-over-time

This scenario runs 4 subgraphs and a GraphQL gateway with Federation spec, and runs a heavy query. It's being executed with a constant amount of VUs over a fixed amount of time. It measure things like memory usage, CPU usage, average RPS. It also includes a summary of the entire execution, and metrics information about HTTP execution times.

This scenario was running 50 VUs over 60s

Comparison

Comparison

Gateway RPS ⬇️ Requests Duration Notes
hive-router 1877 113072 total, 0 failed avg: 26ms, p95: 47ms
grafbase 1678 101300 total, 0 failed avg: 29ms, p95: 51ms
cosmo 703 42467 total, 0 failed avg: 70ms, p95: 103ms
apollo-router 372 22652 total, 0 failed avg: 132ms, p95: 173ms
hive-gateway 299 18361 total, 0 failed avg: 163ms, p95: 213ms
hive-gateway-bun 290 17752 total, 0 failed avg: 169ms, p95: 355ms
apollo-gateway 120 7366 total, 0 failed avg: 408ms, p95: 479ms
Summary for: `hive-router`

K6 Output

     ✓ response code was 200
     ✓ no graphql errors
     ✓ valid response structure

     checks.........................: 100.00% ✓ 338916      ✗ 0     
     data_received..................: 9.9 GB  165 MB/s
     data_sent......................: 132 MB  2.2 MB/s
     http_req_blocked...............: avg=5.32µs   min=1.13µs med=2.57µs  max=10.96ms  p(90)=3.71µs   p(95)=4.41µs   p(99.9)=71.33µs
     http_req_connecting............: avg=2.27µs   min=0s     med=0s      max=10.93ms  p(90)=0s       p(95)=0s       p(99.9)=0s     
     http_req_duration..............: avg=26.33ms  min=1.84ms med=24.03ms max=408.26ms p(90)=40.61ms  p(95)=46.85ms  p(99.9)=80.75ms
       { expected_response:true }...: avg=26.33ms  min=1.84ms med=24.03ms max=408.26ms p(90)=40.61ms  p(95)=46.85ms  p(99.9)=80.75ms
     http_req_failed................: 0.00%   ✓ 0           ✗ 113072
     http_req_receiving.............: avg=116.04µs min=23.1µs med=42.72µs max=170.29ms p(90)=113.84µs p(95)=339.23µs p(99.9)=11.5ms 
     http_req_sending...............: avg=86.86µs  min=5µs    med=10.08µs max=228.15ms p(90)=30.86µs  p(95)=122.03µs p(99.9)=11.69ms
     http_req_tls_handshaking.......: avg=0s       min=0s     med=0s      max=0s       p(90)=0s       p(95)=0s       p(99.9)=0s     
     http_req_waiting...............: avg=26.13ms  min=1.79ms med=23.88ms max=391.88ms p(90)=40.25ms  p(95)=46.46ms  p(99.9)=78.26ms
     http_reqs......................: 113072  1877.163565/s
     iteration_duration.............: avg=26.54ms  min=2.98ms med=24.22ms max=443.09ms p(90)=40.8ms   p(95)=47.05ms  p(99.9)=81.23ms
     iterations.....................: 112972  1875.503416/s
     success_rate...................: 100.00% ✓ 112972      ✗ 0     
     vus............................: 50      min=50        max=50  
     vus_max........................: 50      min=50        max=50  

Performance Overview

Performance Overview

HTTP Overview

HTTP Overview
Summary for: `grafbase`

K6 Output

     ✓ response code was 200
     ✓ no graphql errors
     ✓ valid response structure

     checks.........................: 100.00% ✓ 303600      ✗ 0     
     data_received..................: 8.9 GB  148 MB/s
     data_sent......................: 118 MB  2.0 MB/s
     http_req_blocked...............: avg=8.71µs   min=1.21µs  med=3µs     max=17.34ms  p(90)=4.22µs   p(95)=5.15µs   p(99.9)=109.27µs
     http_req_connecting............: avg=5.06µs   min=0s      med=0s      max=17.13ms  p(90)=0s       p(95)=0s       p(99.9)=0s      
     http_req_duration..............: avg=29.39ms  min=2.59ms  med=26.37ms max=457.23ms p(90)=44.76ms  p(95)=51.15ms  p(99.9)=87.9ms  
       { expected_response:true }...: avg=29.39ms  min=2.59ms  med=26.37ms max=457.23ms p(90)=44.76ms  p(95)=51.15ms  p(99.9)=87.9ms  
     http_req_failed................: 0.00%   ✓ 0           ✗ 101300
     http_req_receiving.............: avg=138.29µs min=23.64µs med=48.26µs max=50.92ms  p(90)=160.75µs p(95)=388.11µs p(99.9)=13.96ms 
     http_req_sending...............: avg=109.23µs min=5.48µs  med=11.84µs max=362.94ms p(90)=39.59µs  p(95)=134.91µs p(99.9)=13.91ms 
     http_req_tls_handshaking.......: avg=0s       min=0s      med=0s      max=0s       p(90)=0s       p(95)=0s       p(99.9)=0s      
     http_req_waiting...............: avg=29.14ms  min=2.55ms  med=26.21ms max=449.76ms p(90)=44.32ms  p(95)=50.66ms  p(99.9)=82.74ms 
     http_reqs......................: 101300  1678.739671/s
     iteration_duration.............: avg=29.64ms  min=6.49ms  med=26.6ms  max=472.41ms p(90)=44.99ms  p(95)=51.39ms  p(99.9)=91.44ms 
     iterations.....................: 101200  1677.082475/s
     success_rate...................: 100.00% ✓ 101200      ✗ 0     
     vus............................: 50      min=50        max=50  
     vus_max........................: 50      min=50        max=50  

Performance Overview

Performance Overview

HTTP Overview

HTTP Overview
Summary for: `cosmo`

K6 Output

     ✓ response code was 200
     ✓ no graphql errors
     ✓ valid response structure

     checks.........................: 100.00% ✓ 127101     ✗ 0    
     data_received..................: 3.7 GB  62 MB/s
     data_sent......................: 49 MB   818 kB/s
     http_req_blocked...............: avg=8.6µs    min=1.28µs  med=2.71µs  max=9.2ms    p(90)=3.69µs   p(95)=4.22µs   p(99.9)=1.18ms  
     http_req_connecting............: avg=5.34µs   min=0s      med=0s      max=9.17ms   p(90)=0s       p(95)=0s       p(99.9)=1.16ms  
     http_req_duration..............: avg=70.41ms  min=2.82ms  med=69.34ms max=506.02ms p(90)=95.37ms  p(95)=103.03ms p(99.9)=277.02ms
       { expected_response:true }...: avg=70.41ms  min=2.82ms  med=69.34ms max=506.02ms p(90)=95.37ms  p(95)=103.03ms p(99.9)=277.02ms
     http_req_failed................: 0.00%   ✓ 0          ✗ 42467
     http_req_receiving.............: avg=160.72µs min=28.75µs med=70.98µs max=33.64ms  p(90)=147.31µs p(95)=364.1µs  p(99.9)=14.63ms 
     http_req_sending...............: avg=50.56µs  min=5.58µs  med=10.98µs max=224.96ms p(90)=28.51µs  p(95)=115.91µs p(99.9)=3.21ms  
     http_req_tls_handshaking.......: avg=0s       min=0s      med=0s      max=0s       p(90)=0s       p(95)=0s       p(99.9)=0s      
     http_req_waiting...............: avg=70.2ms   min=2.7ms   med=69.12ms max=504.57ms p(90)=95.14ms  p(95)=102.84ms p(99.9)=273.17ms
     http_reqs......................: 42467   703.041202/s
     iteration_duration.............: avg=70.82ms  min=4.47ms  med=69.6ms  max=551.47ms p(90)=95.62ms  p(95)=103.29ms p(99.9)=300.35ms
     iterations.....................: 42367   701.385702/s
     success_rate...................: 100.00% ✓ 42367      ✗ 0    
     vus............................: 50      min=50       max=50 
     vus_max........................: 50      min=50       max=50 

Performance Overview

Performance Overview

HTTP Overview

HTTP Overview
Summary for: `apollo-router`

K6 Output

     ✓ response code was 200
     ✓ no graphql errors
     ✓ valid response structure

     checks.........................: 100.00% ✓ 67656      ✗ 0    
     data_received..................: 2.0 GB  33 MB/s
     data_sent......................: 26 MB   434 kB/s
     http_req_blocked...............: avg=13.9µs   min=1.66µs  med=3.04µs   max=9.21ms   p(90)=4.57µs   p(95)=5.39µs   p(99.9)=5.02ms  
     http_req_connecting............: avg=10.19µs  min=0s      med=0s       max=9.18ms   p(90)=0s       p(95)=0s       p(99.9)=5ms     
     http_req_duration..............: avg=132.26ms min=5.91ms  med=131.24ms max=571.58ms p(90)=162.67ms p(95)=173.4ms  p(99.9)=422.81ms
       { expected_response:true }...: avg=132.26ms min=5.91ms  med=131.24ms max=571.58ms p(90)=162.67ms p(95)=173.4ms  p(99.9)=422.81ms
     http_req_failed................: 0.00%   ✓ 0          ✗ 22652
     http_req_receiving.............: avg=77.39µs  min=29.69µs med=53.66µs  max=10.59ms  p(90)=101.69µs p(95)=129.75µs p(99.9)=1.33ms  
     http_req_sending...............: avg=62.47µs  min=6.6µs   med=11.68µs  max=207.37ms p(90)=19.9µs   p(95)=35.11µs  p(99.9)=1.98ms  
     http_req_tls_handshaking.......: avg=0s       min=0s      med=0s       max=0s       p(90)=0s       p(95)=0s       p(99.9)=0s      
     http_req_waiting...............: avg=132.12ms min=5.86ms  med=131.14ms max=569.86ms p(90)=162.57ms p(95)=173.24ms p(99.9)=420.14ms
     http_reqs......................: 22652   372.836146/s
     iteration_duration.............: avg=133.1ms  min=22.02ms med=131.63ms max=606.61ms p(90)=162.98ms p(95)=173.71ms p(99.9)=454.82ms
     iterations.....................: 22552   371.190215/s
     success_rate...................: 100.00% ✓ 22552      ✗ 0    
     vus............................: 50      min=50       max=50 
     vus_max........................: 50      min=50       max=50 

Performance Overview

Performance Overview

HTTP Overview

HTTP Overview
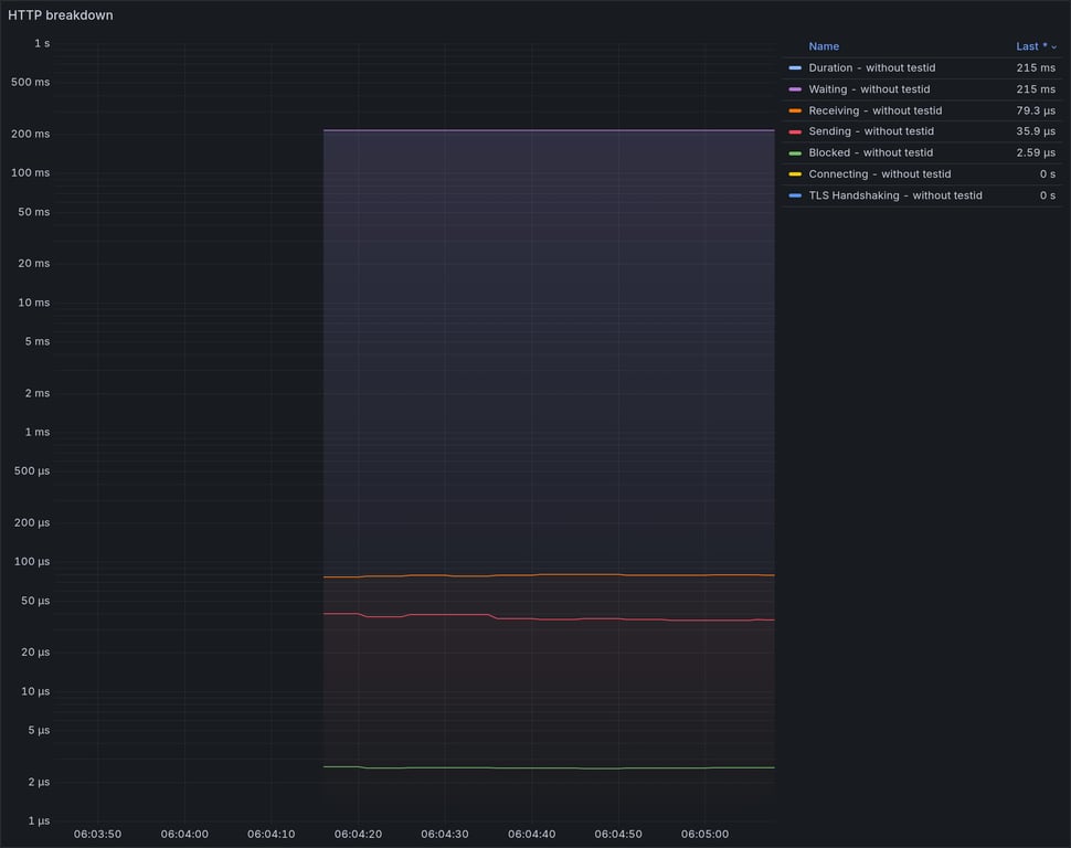
Summary for: `hive-gateway`

K6 Output

     ✓ response code was 200
     ✓ no graphql errors
     ✓ valid response structure

     checks.........................: 100.00% ✓ 54783      ✗ 0    
     data_received..................: 1.6 GB  26 MB/s
     data_sent......................: 21 MB   349 kB/s
     http_req_blocked...............: avg=18.96µs  min=1.23µs  med=2.72µs   max=11.44ms  p(90)=4.54µs   p(95)=5.54µs   p(99.9)=6.95ms  
     http_req_connecting............: avg=15.24µs  min=0s      med=0s       max=11.41ms  p(90)=0s       p(95)=0s       p(99.9)=6.92ms  
     http_req_duration..............: avg=163.31ms min=6.68ms  med=151.57ms max=753.48ms p(90)=179.62ms p(95)=212.9ms  p(99.9)=563.68ms
       { expected_response:true }...: avg=163.31ms min=6.68ms  med=151.57ms max=753.48ms p(90)=179.62ms p(95)=212.9ms  p(99.9)=563.68ms
     http_req_failed................: 0.00%   ✓ 0          ✗ 18361
     http_req_receiving.............: avg=88.27µs  min=26.35µs med=46.56µs  max=6.74ms   p(90)=106.52µs p(95)=196.71µs p(99.9)=2.8ms   
     http_req_sending...............: avg=72.73µs  min=5.84µs  med=11.06µs  max=280.86ms p(90)=32.3µs   p(95)=121.65µs p(99.9)=3.8ms   
     http_req_tls_handshaking.......: avg=0s       min=0s      med=0s       max=0s       p(90)=0s       p(95)=0s       p(99.9)=0s      
     http_req_waiting...............: avg=163.15ms min=6.62ms  med=151.42ms max=752.12ms p(90)=179.44ms p(95)=212.47ms p(99.9)=563.62ms
     http_reqs......................: 18361   299.941705/s
     iteration_duration.............: avg=164.53ms min=26.7ms  med=151.91ms max=788.27ms p(90)=179.91ms p(95)=214.82ms p(99.9)=602.19ms
     iterations.....................: 18261   298.308125/s
     success_rate...................: 100.00% ✓ 18261      ✗ 0    
     vus............................: 50      min=0        max=50 
     vus_max........................: 50      min=50       max=50 

Performance Overview

Performance Overview

HTTP Overview

HTTP Overview
Summary for: `hive-gateway-bun`

K6 Output

     ✓ response code was 200
     ✓ no graphql errors
     ✓ valid response structure

     checks.........................: 100.00% ✓ 52956      ✗ 0    
     data_received..................: 1.6 GB  26 MB/s
     data_sent......................: 21 MB   337 kB/s
     http_req_blocked...............: avg=40.09µs  min=1.22µs  med=2.98µs   max=19.67ms  p(90)=4.93µs   p(95)=6.33µs   p(99.9)=14.1ms  
     http_req_connecting............: avg=34.8µs   min=0s      med=0s       max=19.53ms  p(90)=0s       p(95)=0s       p(99.9)=13.71ms 
     http_req_duration..............: avg=168.79ms min=6.97ms  med=157.17ms max=636.47ms p(90)=187.37ms p(95)=354.54ms p(99.9)=514.77ms
       { expected_response:true }...: avg=168.79ms min=6.97ms  med=157.17ms max=636.47ms p(90)=187.37ms p(95)=354.54ms p(99.9)=514.77ms
     http_req_failed................: 0.00%   ✓ 0          ✗ 17752
     http_req_receiving.............: avg=108.57µs min=26.9µs  med=56.63µs  max=17.06ms  p(90)=126.02µs p(95)=287.38µs p(99.9)=5.27ms  
     http_req_sending...............: avg=88.65µs  min=5.8µs   med=11.67µs  max=262.29ms p(90)=33.33µs  p(95)=129.49µs p(99.9)=4.72ms  
     http_req_tls_handshaking.......: avg=0s       min=0s      med=0s       max=0s       p(90)=0s       p(95)=0s       p(99.9)=0s      
     http_req_waiting...............: avg=168.59ms min=6.89ms  med=157.02ms max=634.01ms p(90)=187.09ms p(95)=354.1ms  p(99.9)=514.38ms
     http_reqs......................: 17752   290.048728/s
     iteration_duration.............: avg=170.1ms  min=32.44ms med=157.51ms max=689.11ms p(90)=187.75ms p(95)=356.34ms p(99.9)=520.93ms
     iterations.....................: 17652   288.414835/s
     success_rate...................: 100.00% ✓ 17652      ✗ 0    
     vus............................: 50      min=0        max=50 
     vus_max........................: 50      min=50       max=50 

Performance Overview

Performance Overview

HTTP Overview

HTTP Overview
Summary for: `apollo-gateway`

K6 Output

     ✓ response code was 200
     ✓ no graphql errors
     ✓ valid response structure

     checks.........................: 100.00% ✓ 21798      ✗ 0   
     data_received..................: 647 MB  11 MB/s
     data_sent......................: 8.6 MB  140 kB/s
     http_req_blocked...............: avg=97.92µs  min=1.46µs   med=2.93µs   max=19.75ms  p(90)=4.12µs   p(95)=4.96µs   p(99.9)=17.97ms 
     http_req_connecting............: avg=92.52µs  min=0s       med=0s       max=19.45ms  p(90)=0s       p(95)=0s       p(99.9)=17.89ms 
     http_req_duration..............: avg=408.2ms  min=7.4ms    med=408.15ms max=790.23ms p(90)=462.39ms p(95)=478.5ms  p(99.9)=714.89ms
       { expected_response:true }...: avg=408.2ms  min=7.4ms    med=408.15ms max=790.23ms p(90)=462.39ms p(95)=478.5ms  p(99.9)=714.89ms
     http_req_failed................: 0.00%   ✓ 0          ✗ 7366
     http_req_receiving.............: avg=60.33µs  min=30.93µs  med=50.03µs  max=3.66ms   p(90)=87.45µs  p(95)=101.64µs p(99.9)=839.94µs
     http_req_sending...............: avg=54.09µs  min=6.28µs   med=11.91µs  max=61.82ms  p(90)=17.53µs  p(95)=22.12µs  p(99.9)=4.24ms  
     http_req_tls_handshaking.......: avg=0s       min=0s       med=0s       max=0s       p(90)=0s       p(95)=0s       p(99.9)=0s      
     http_req_waiting...............: avg=408.09ms min=7.36ms   med=408.07ms max=789.91ms p(90)=462.32ms p(95)=478.43ms p(99.9)=714.28ms
     http_reqs......................: 7366    120.436612/s
     iteration_duration.............: avg=414.3ms  min=122.61ms med=408.72ms max=836.28ms p(90)=463.17ms p(95)=479.17ms p(99.9)=814.57ms
     iterations.....................: 7266    118.801578/s
     success_rate...................: 100.00% ✓ 7266       ✗ 0   
     vus............................: 41      min=41       max=50
     vus_max........................: 50      min=50       max=50

Performance Overview

Performance Overview

HTTP Overview

HTTP Overview

Copy link

Overview for: ramping-vus

This scenario runs 4 subgraphs and a GraphQL gateway with Federation spec, and runs a heavy query. We are running a heavy load of concurrent VUs to measure response time and other stats, during stress. It measure things like memory usage, CPU usage, response times. It also includes a summary of the entire execution, and metrics information about HTTP execution times.

This scenario was running 500 VUs over 60s

Comparison

Comparison

Gateway RPS ⬇️ Requests Duration Notes
hive-router 1983 123535 total, 0 failed avg: 113ms, p95: 276ms
grafbase 1609 101796 total, 0 failed avg: 137ms, p95: 329ms
cosmo 706 45024 total, 0 failed avg: 312ms, p95: 690ms
apollo-router 396 26679 total, 0 failed avg: 529ms, p95: 1189ms ❌ 18 unexpected GraphQL errors
hive-gateway 268 18623 total, 0 failed avg: 754ms, p95: 1599ms
hive-gateway-bun 245 17100 total, 0 failed avg: 817ms, p95: 1733ms
apollo-gateway 159 10848 total, 0 failed avg: 1205ms, p95: 2438ms
Summary for: `hive-router`

K6 Output

     ✓ response code was 200
     ✓ no graphql errors
     ✓ valid response structure

     checks.........................: 100.00% ✓ 367605      ✗ 0     
     data_received..................: 11 GB   174 MB/s
     data_sent......................: 144 MB  2.3 MB/s
     http_req_blocked...............: avg=366.45µs min=1.12µs  med=2.45µs   max=317.47ms p(90)=3.84µs   p(95)=4.59µs   p(99.9)=131.7ms 
     http_req_connecting............: avg=360.07µs min=0s      med=0s       max=312.22ms p(90)=0s       p(95)=0s       p(99.9)=130.89ms
     http_req_duration..............: avg=112.78ms min=1.83ms  med=100.65ms max=423.77ms p(90)=231.83ms p(95)=275.65ms p(99.9)=366.43ms
       { expected_response:true }...: avg=112.78ms min=1.83ms  med=100.65ms max=423.77ms p(90)=231.83ms p(95)=275.65ms p(99.9)=366.43ms
     http_req_failed................: 0.00%   ✓ 0           ✗ 123535
     http_req_receiving.............: avg=462.8µs  min=23.03µs med=41.28µs  max=133.4ms  p(90)=176.81µs p(95)=382.13µs p(99.9)=68.77ms 
     http_req_sending...............: avg=336.09µs min=5.2µs   med=10.02µs  max=147.21ms p(90)=29.28µs  p(95)=124.07µs p(99.9)=62.6ms  
     http_req_tls_handshaking.......: avg=0s       min=0s      med=0s       max=0s       p(90)=0s       p(95)=0s       p(99.9)=0s      
     http_req_waiting...............: avg=111.98ms min=1.79ms  med=99.98ms  max=399.85ms p(90)=229.94ms p(95)=274.06ms p(99.9)=364.02ms
     http_reqs......................: 123535  1983.05358/s
     iteration_duration.............: avg=114.31ms min=1.98ms  med=101.9ms  max=668.07ms p(90)=233.89ms p(95)=277.85ms p(99.9)=384.59ms
     iterations.....................: 122535  1967.001015/s
     success_rate...................: 100.00% ✓ 122535      ✗ 0     
     vus............................: 73      min=0         max=495 
     vus_max........................: 500     min=500       max=500 

Performance Overview

Performance Overview

HTTP Overview

HTTP Overview
Summary for: `grafbase`

K6 Output

     ✓ response code was 200
     ✓ no graphql errors
     ✓ valid response structure

     checks.........................: 100.00% ✓ 302388      ✗ 0     
     data_received..................: 8.9 GB  142 MB/s
     data_sent......................: 118 MB  1.9 MB/s
     http_req_blocked...............: avg=558.75µs min=1.22µs  med=3.02µs   max=371.19ms p(90)=4.63µs   p(95)=5.98µs   p(99.9)=191.3ms 
     http_req_connecting............: avg=552.57µs min=0s      med=0s       max=371.15ms p(90)=0s       p(95)=0s       p(99.9)=190.76ms
     http_req_duration..............: avg=136.78ms min=2.58ms  med=123.68ms max=468.03ms p(90)=278.45ms p(95)=329.28ms p(99.9)=423.16ms
       { expected_response:true }...: avg=136.78ms min=2.58ms  med=123.68ms max=468.03ms p(90)=278.45ms p(95)=329.28ms p(99.9)=423.16ms
     http_req_failed................: 0.00%   ✓ 0           ✗ 101796
     http_req_receiving.............: avg=590.02µs min=25.89µs med=48µs     max=206.07ms p(90)=199.56µs p(95)=458.84µs p(99.9)=84.69ms 
     http_req_sending...............: avg=496.63µs min=5.55µs  med=11.91µs  max=171.22ms p(90)=33.32µs  p(95)=146.86µs p(99.9)=77.42ms 
     http_req_tls_handshaking.......: avg=0s       min=0s      med=0s       max=0s       p(90)=0s       p(95)=0s       p(99.9)=0s      
     http_req_waiting...............: avg=135.69ms min=2.51ms  med=122.74ms max=439.24ms p(90)=276.16ms p(95)=327.1ms  p(99.9)=418.05ms
     http_reqs......................: 101796  1609.994545/s
     iteration_duration.............: avg=139.03ms min=2.78ms  med=125.61ms max=834.52ms p(90)=281.46ms p(95)=332.38ms p(99.9)=474.07ms
     iterations.....................: 100796  1594.178653/s
     success_rate...................: 100.00% ✓ 100796      ✗ 0     
     vus............................: 71      min=0         max=495 
     vus_max........................: 500     min=500       max=500 

Performance Overview

Performance Overview

HTTP Overview

HTTP Overview
Summary for: `cosmo`

K6 Output

     ✓ response code was 200
     ✓ no graphql errors
     ✓ valid response structure

     checks.........................: 100.00% ✓ 132072     ✗ 0    
     data_received..................: 4.0 GB  62 MB/s
     data_sent......................: 52 MB   822 kB/s
     http_req_blocked...............: avg=90.87µs  min=1.29µs  med=2.84µs   max=133.58ms p(90)=4.19µs   p(95)=5.68µs   p(99.9)=30.33ms
     http_req_connecting............: avg=85.41µs  min=0s      med=0s       max=133.39ms p(90)=0s       p(95)=0s       p(99.9)=29.6ms 
     http_req_duration..............: avg=311.99ms min=2.82ms  med=295.69ms max=1.19s    p(90)=605.82ms p(95)=689.58ms p(99.9)=1.01s  
       { expected_response:true }...: avg=311.99ms min=2.82ms  med=295.69ms max=1.19s    p(90)=605.82ms p(95)=689.58ms p(99.9)=1.01s  
     http_req_failed................: 0.00%   ✓ 0          ✗ 45024
     http_req_receiving.............: avg=654.95µs min=26.54µs med=59.43µs  max=171.49ms p(90)=173.56µs p(95)=471.86µs p(99.9)=85.9ms 
     http_req_sending...............: avg=131.08µs min=5.73µs  med=11.21µs  max=100.27ms p(90)=27.98µs  p(95)=123.29µs p(99.9)=24.06ms
     http_req_tls_handshaking.......: avg=0s       min=0s      med=0s       max=0s       p(90)=0s       p(95)=0s       p(99.9)=0s     
     http_req_waiting...............: avg=311.2ms  min=2.75ms  med=294.71ms max=1.19s    p(90)=604.79ms p(95)=687.04ms p(99.9)=1.01s  
     http_reqs......................: 45024   706.294774/s
     iteration_duration.............: avg=319.52ms min=3.02ms  med=305.74ms max=1.19s    p(90)=609.27ms p(95)=692.46ms p(99.9)=1.01s  
     iterations.....................: 44024   690.607701/s
     success_rate...................: 100.00% ✓ 44024      ✗ 0    
     vus............................: 98      min=0        max=500
     vus_max........................: 500     min=500      max=500

Performance Overview

Performance Overview

HTTP Overview

HTTP Overview
Summary for: `apollo-router`

K6 Output

     ✓ response code was 200
     ✗ no graphql errors
      ↳  99% — ✓ 25661 / ✗ 18
     ✓ valid response structure

     checks.........................: 99.97% ✓ 77019      ✗ 18   
     data_received..................: 2.3 GB 35 MB/s
     data_sent......................: 31 MB  462 kB/s
     http_req_blocked...............: avg=93.16µs  min=1.45µs  med=3.05µs   max=94.72ms p(90)=5µs      p(95)=7.72µs   p(99.9)=33.17ms
     http_req_connecting............: avg=87.59µs  min=0s      med=0s       max=94.65ms p(90)=0s       p(95)=0s       p(99.9)=33.12ms
     http_req_duration..............: avg=528.79ms min=6.16ms  med=494.12ms max=1.98s   p(90)=1.05s    p(95)=1.18s    p(99.9)=1.64s  
       { expected_response:true }...: avg=528.79ms min=6.16ms  med=494.12ms max=1.98s   p(90)=1.05s    p(95)=1.18s    p(99.9)=1.64s  
     http_req_failed................: 0.00%  ✓ 0          ✗ 26679
     http_req_receiving.............: avg=156.04µs min=29.37µs med=53.53µs  max=59.13ms p(90)=112.29µs p(95)=334.07µs p(99.9)=26.56ms
     http_req_sending...............: avg=146.74µs min=6.41µs  med=11.83µs  max=83.81ms p(90)=32.7µs   p(95)=127.71µs p(99.9)=36.13ms
     http_req_tls_handshaking.......: avg=0s       min=0s      med=0s       max=0s      p(90)=0s       p(95)=0s       p(99.9)=0s     
     http_req_waiting...............: avg=528.49ms min=6.07ms  med=493.45ms max=1.98s   p(90)=1.05s    p(95)=1.18s    p(99.9)=1.64s  
     http_reqs......................: 26679  396.669907/s
     iteration_duration.............: avg=549.78ms min=6.51ms  med=514.42ms max=1.98s   p(90)=1.06s    p(95)=1.19s    p(99.9)=1.64s  
     iterations.....................: 25679  381.801662/s
     success_rate...................: 99.92% ✓ 25661      ✗ 18   
     vus............................: 77     min=0        max=497
     vus_max........................: 500    min=500      max=500

Performance Overview

Performance Overview

HTTP Overview

HTTP Overview
Summary for: `hive-gateway`

K6 Output

     ✓ response code was 200
     ✓ no graphql errors
     ✓ valid response structure

     checks.........................: 100.00% ✓ 52869      ✗ 0    
     data_received..................: 1.6 GB  24 MB/s
     data_sent......................: 22 MB   314 kB/s
     http_req_blocked...............: avg=108.45µs min=1.34µs med=2.83µs   max=155.04ms p(90)=4.83µs  p(95)=8.25µs   p(99.9)=25.7ms 
     http_req_connecting............: avg=100.92µs min=0s     med=0s       max=155ms    p(90)=0s      p(95)=0s       p(99.9)=22.51ms
     http_req_duration..............: avg=753.88ms min=6.89ms med=707.65ms max=4.5s     p(90)=1.48s   p(95)=1.59s    p(99.9)=3.7s   
       { expected_response:true }...: avg=753.88ms min=6.89ms med=707.65ms max=4.5s     p(90)=1.48s   p(95)=1.59s    p(99.9)=3.7s   
     http_req_failed................: 0.00%   ✓ 0          ✗ 18623
     http_req_receiving.............: avg=178.64µs min=25.9µs med=43.82µs  max=105.36ms p(90)=91.22µs p(95)=191.33µs p(99.9)=30.51ms
     http_req_sending...............: avg=179.87µs min=5.78µs med=11.04µs  max=117.97ms p(90)=31.07µs p(95)=118.6µs  p(99.9)=30.06ms
     http_req_tls_handshaking.......: avg=0s       min=0s     med=0s       max=0s       p(90)=0s      p(95)=0s       p(99.9)=0s     
     http_req_waiting...............: avg=753.52ms min=6.84ms med=707.33ms max=4.5s     p(90)=1.48s   p(95)=1.59s    p(99.9)=3.7s   
     http_reqs......................: 18623   268.089391/s
     iteration_duration.............: avg=796.93ms min=7.19ms med=761.48ms max=4.54s    p(90)=1.49s   p(95)=1.61s    p(99.9)=3.79s  
     iterations.....................: 17623   253.693783/s
     success_rate...................: 100.00% ✓ 17623      ✗ 0    
     vus............................: 86      min=0        max=500
     vus_max........................: 500     min=500      max=500

Performance Overview

Performance Overview

HTTP Overview

HTTP Overview
Summary for: `hive-gateway-bun`

K6 Output

     ✓ response code was 200
     ✓ no graphql errors
     ✓ valid response structure

     checks.........................: 100.00% ✓ 48300      ✗ 0    
     data_received..................: 1.5 GB  22 MB/s
     data_sent......................: 20 MB   289 kB/s
     http_req_blocked...............: avg=114.38µs min=1.28µs  med=2.88µs   max=178.02ms p(90)=5.14µs  p(95)=8.66µs   p(99.9)=26.13ms
     http_req_connecting............: avg=107.91µs min=0s      med=0s       max=177.96ms p(90)=0s      p(95)=0s       p(99.9)=25.78ms
     http_req_duration..............: avg=817.32ms min=7.19ms  med=794.83ms max=5.62s    p(90)=1.59s   p(95)=1.73s    p(99.9)=4.6s   
       { expected_response:true }...: avg=817.32ms min=7.19ms  med=794.83ms max=5.62s    p(90)=1.59s   p(95)=1.73s    p(99.9)=4.6s   
     http_req_failed................: 0.00%   ✓ 0          ✗ 17100
     http_req_receiving.............: avg=159.65µs min=26.89µs med=45.89µs  max=71.63ms  p(90)=95.7µs  p(95)=168.91µs p(99.9)=21.11ms
     http_req_sending...............: avg=166.26µs min=5.65µs  med=11.2µs   max=95.96ms  p(90)=31.92µs p(95)=120.11µs p(99.9)=27.26ms
     http_req_tls_handshaking.......: avg=0s       min=0s      med=0s       max=0s       p(90)=0s      p(95)=0s       p(99.9)=0s     
     http_req_waiting...............: avg=816.99ms min=7.13ms  med=794.6ms  max=5.62s    p(90)=1.59s   p(95)=1.73s    p(99.9)=4.6s   
     http_reqs......................: 17100   245.980638/s
     iteration_duration.............: avg=868.34ms min=9.04ms  med=849.96ms max=5.63s    p(90)=1.6s    p(95)=1.74s    p(99.9)=4.71s  
     iterations.....................: 16100   231.595805/s
     success_rate...................: 100.00% ✓ 16100      ✗ 0    
     vus............................: 85      min=0        max=500
     vus_max........................: 500     min=500      max=500

Performance Overview

Performance Overview

HTTP Overview

HTTP Overview
Summary for: `apollo-gateway`

K6 Output

     ✓ response code was 200
     ✓ no graphql errors
     ✓ valid response structure

     checks.........................: 100.00% ✓ 29544      ✗ 0    
     data_received..................: 953 MB  14 MB/s
     data_sent......................: 13 MB   190 kB/s
     http_req_blocked...............: avg=42.52µs min=1.29µs  med=3.07µs  max=31.22ms p(90)=4.91µs  p(95)=13.37µs  p(99.9)=10.37ms
     http_req_connecting............: avg=35.92µs min=0s      med=0s      max=31.16ms p(90)=0s      p(95)=0s       p(99.9)=10.31ms
     http_req_duration..............: avg=1.2s    min=7.13ms  med=1.18s   max=15.54s  p(90)=2.16s   p(95)=2.43s    p(99.9)=14s    
       { expected_response:true }...: avg=1.2s    min=7.13ms  med=1.18s   max=15.54s  p(90)=2.16s   p(95)=2.43s    p(99.9)=14s    
     http_req_failed................: 0.00%   ✓ 0          ✗ 10848
     http_req_receiving.............: avg=76.09µs min=27.02µs med=49.61µs max=33.16ms p(90)=93.73µs p(95)=120.41µs p(99.9)=1.92ms 
     http_req_sending...............: avg=41.27µs min=5.81µs  med=12.19µs max=20.06ms p(90)=26.9µs  p(95)=43.66µs  p(99.9)=7.14ms 
     http_req_tls_handshaking.......: avg=0s      min=0s      med=0s      max=0s      p(90)=0s      p(95)=0s       p(99.9)=0s     
     http_req_waiting...............: avg=1.2s    min=7.09ms  med=1.17s   max=15.54s  p(90)=2.16s   p(95)=2.43s    p(99.9)=14s    
     http_reqs......................: 10848   159.174955/s
     iteration_duration.............: avg=1.32s   min=8.25ms  med=1.33s   max=15.54s  p(90)=2.2s    p(95)=2.49s    p(99.9)=14.04s 
     iterations.....................: 9848    144.501747/s
     success_rate...................: 100.00% ✓ 9848       ✗ 0    
     vus............................: 80      min=0        max=500
     vus_max........................: 500     min=500      max=500

Performance Overview

Performance Overview

HTTP Overview

HTTP Overview

Copy link

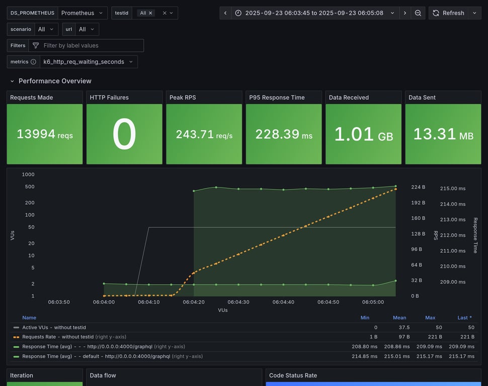
Overview for: constant-vus-subgraphs-delay-resources

This scenario runs 4 subgraphs and a GraphQL gateway with Federation spec, and runs a heavy query. It's being executed with a constant amount of VUs over a fixed amount of time. It measure things like memory usage, CPU usage, average RPS. It also includes a summary of the entire execution, and metrics information about HTTP execution times.

This scenario was running 50 VUs over 60s

Comparison

Comparison

Gateway RPS ⬇️ Requests Duration Notes
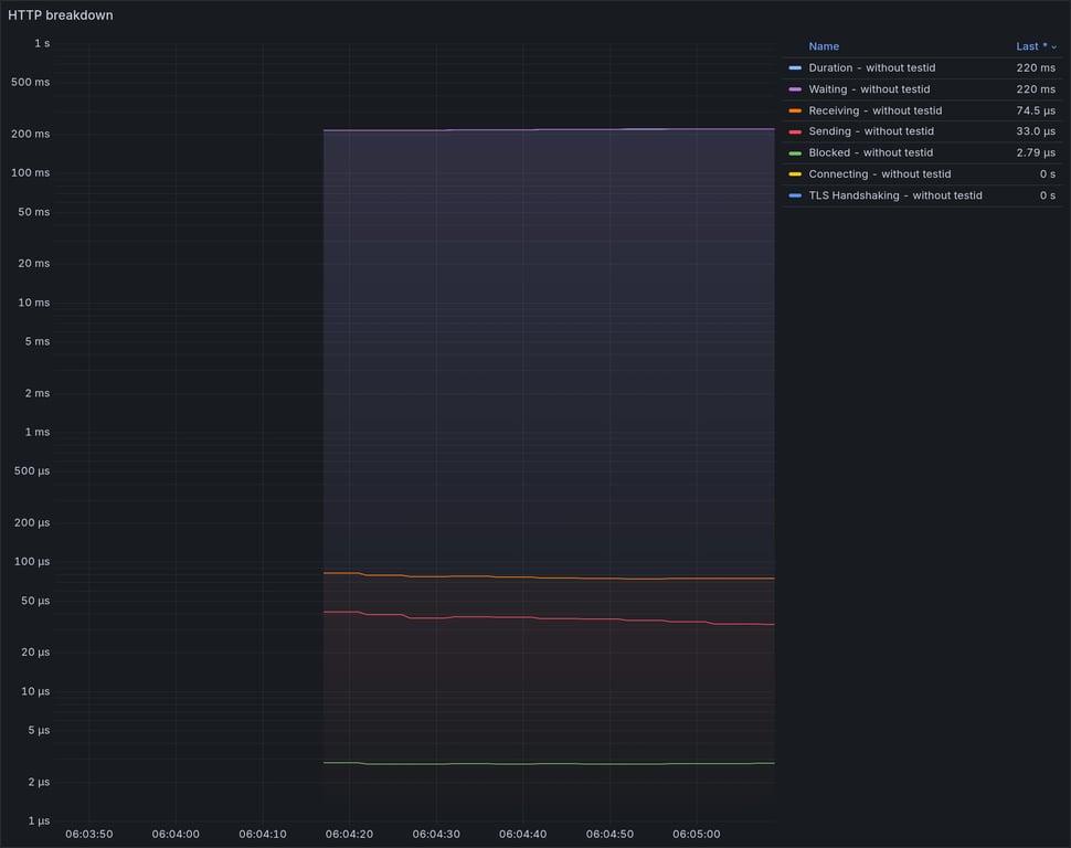
grafbase 172 13994 total, 0 failed avg: 216ms, p95: 226ms
hive-router 169 13723 total, 0 failed avg: 220ms, p95: 230ms
cosmo 166 13497 total, 0 failed avg: 224ms, p95: 248ms
hive-gateway 161 12359 total, 0 failed avg: 244ms, p95: 291ms
hive-gateway-bun 161 12414 total, 0 failed avg: 243ms, p95: 271ms
apollo-router 134 10980 total, 0 failed avg: 275ms, p95: 317ms
apollo-gateway 127 10388 total, 0 failed avg: 291ms, p95: 318ms
Summary for: `grafbase`

K6 Output

     ✓ response code was 200
     ✓ no graphql errors
     ✓ valid response structure

     checks.........................: 100.00% ✓ 41682      ✗ 0    
     data_received..................: 1.2 GB  15 MB/s
     data_sent......................: 16 MB   201 kB/s
     http_req_blocked...............: avg=19µs     min=1.12µs   med=1.96µs   max=9.27ms   p(90)=3.69µs   p(95)=5.25µs   p(99.9)=6.75ms  
     http_req_connecting............: avg=16.31µs  min=0s       med=0s       max=9.24ms   p(90)=0s       p(95)=0s       p(99.9)=6.73ms  
     http_req_duration..............: avg=215.69ms min=158.11ms med=214.83ms max=621.42ms p(90)=223.72ms p(95)=226.32ms p(99.9)=523.78ms
       { expected_response:true }...: avg=215.69ms min=158.11ms med=214.83ms max=621.42ms p(90)=223.72ms p(95)=226.32ms p(99.9)=523.78ms
     http_req_failed................: 0.00%   ✓ 0          ✗ 13994
     http_req_receiving.............: avg=80.26µs  min=26.22µs  med=46.49µs  max=12.87ms  p(90)=100.35µs p(95)=266.92µs p(99.9)=3.19ms  
     http_req_sending...............: avg=104.08µs min=5.57µs   med=8.49µs   max=389.15ms p(90)=29.92µs  p(95)=94.53µs  p(99.9)=6.06ms  
     http_req_tls_handshaking.......: avg=0s       min=0s       med=0s       max=0s       p(90)=0s       p(95)=0s       p(99.9)=0s      
     http_req_waiting...............: avg=215.51ms min=158.05ms med=214.73ms max=620.06ms p(90)=223.56ms p(95)=226.08ms p(99.9)=507.52ms
     http_reqs......................: 13994   172.952205/s
     iteration_duration.............: avg=215.97ms min=158.28ms med=215.06ms max=633.25ms p(90)=223.92ms p(95)=226.49ms p(99.9)=539.91ms
     iterations.....................: 13894   171.716302/s
     success_rate...................: 100.00% ✓ 13894      ✗ 0    
     vus............................: 50      min=0        max=50 
     vus_max........................: 50      min=50       max=50 

Performance Overview

Performance Overview

HTTP Overview

HTTP Overview
Summary for: `hive-router`

K6 Output

     ✓ response code was 200
     ✓ no graphql errors
     ✓ valid response structure

     checks.........................: 100.00% ✓ 40869      ✗ 0    
     data_received..................: 1.2 GB  15 MB/s
     data_sent......................: 16 MB   197 kB/s
     http_req_blocked...............: avg=45.7µs   min=1.16µs   med=2.14µs   max=15.43ms  p(90)=3.37µs   p(95)=4.85µs   p(99.9)=13.29ms 
     http_req_connecting............: avg=41.83µs  min=0s       med=0s       max=15.39ms  p(90)=0s       p(95)=0s       p(99.9)=13.2ms  
     http_req_duration..............: avg=220.23ms min=116.16ms med=219.45ms max=588.63ms p(90)=227.78ms p(95)=230.26ms p(99.9)=484.05ms
       { expected_response:true }...: avg=220.23ms min=116.16ms med=219.45ms max=588.63ms p(90)=227.78ms p(95)=230.26ms p(99.9)=484.05ms
     http_req_failed................: 0.00%   ✓ 0          ✗ 13723
     http_req_receiving.............: avg=79.86µs  min=26.67µs  med=43.67µs  max=16.74ms  p(90)=92.55µs  p(95)=288.22µs p(99.9)=3.26ms  
     http_req_sending...............: avg=150.54µs min=5.49µs   med=8.78µs   max=347.76ms p(90)=30.66µs  p(95)=102.54µs p(99.9)=6.06ms  
     http_req_tls_handshaking.......: avg=0s       min=0s       med=0s       max=0s       p(90)=0s       p(95)=0s       p(99.9)=0s      
     http_req_waiting...............: avg=220ms    min=116.11ms med=219.36ms max=585.41ms p(90)=227.64ms p(95)=230.07ms p(99.9)=475.67ms
     http_reqs......................: 13723   169.664929/s
     iteration_duration.............: avg=220.55ms min=116.33ms med=219.68ms max=603.83ms p(90)=227.97ms p(95)=230.47ms p(99.9)=495.91ms
     iterations.....................: 13623   168.428574/s
     success_rate...................: 100.00% ✓ 13623      ✗ 0    
     vus............................: 50      min=0        max=50 
     vus_max........................: 50      min=50       max=50 

Performance Overview

Performance Overview

HTTP Overview

HTTP Overview
Summary for: `cosmo`

K6 Output

     ✓ response code was 200
     ✓ no graphql errors
     ✓ valid response structure

     checks.........................: 100.00% ✓ 40191      ✗ 0    
     data_received..................: 1.2 GB  15 MB/s
     data_sent......................: 16 MB   194 kB/s
     http_req_blocked...............: avg=22.27µs  min=1.37µs   med=2.65µs   max=10.24ms  p(90)=3.9µs    p(95)=4.88µs   p(99.9)=7.61ms  
     http_req_connecting............: avg=18.87µs  min=0s       med=0s       max=10.2ms   p(90)=0s       p(95)=0s       p(99.9)=7.59ms  
     http_req_duration..............: avg=223.83ms min=160.69ms med=222.29ms max=638.98ms p(90)=242.05ms p(95)=247.57ms p(99.9)=527.5ms 
       { expected_response:true }...: avg=223.83ms min=160.69ms med=222.29ms max=638.98ms p(90)=242.05ms p(95)=247.57ms p(99.9)=527.5ms 
     http_req_failed................: 0.00%   ✓ 0          ✗ 13497
     http_req_receiving.............: avg=502.77µs min=31.17µs  med=63.3µs   max=139.62ms p(90)=367.62µs p(95)=855.04µs p(99.9)=27.56ms 
     http_req_sending...............: avg=46.31µs  min=6.44µs   med=11.07µs  max=17.76ms  p(90)=31.12µs  p(95)=119.91µs p(99.9)=4.12ms  
     http_req_tls_handshaking.......: avg=0s       min=0s       med=0s       max=0s       p(90)=0s       p(95)=0s       p(99.9)=0s      
     http_req_waiting...............: avg=223.28ms min=160.55ms med=221.76ms max=637.94ms p(90)=241.53ms p(95)=247.13ms p(99.9)=510.03ms
     http_reqs......................: 13497   166.561253/s
     iteration_duration.............: avg=224.24ms min=160.93ms med=222.63ms max=666.22ms p(90)=242.31ms p(95)=247.85ms p(99.9)=559.21ms
     iterations.....................: 13397   165.327191/s
     success_rate...................: 100.00% ✓ 13397      ✗ 0    
     vus............................: 50      min=0        max=50 
     vus_max........................: 50      min=50       max=50 

Performance Overview

Performance Overview

HTTP Overview

HTTP Overview
Summary for: `hive-gateway`

K6 Output

     ✓ response code was 200
     ✓ no graphql errors
     ✓ valid response structure

     checks.........................: 100.00% ✓ 36777      ✗ 0    
     data_received..................: 1.1 GB  14 MB/s
     data_sent......................: 14 MB   188 kB/s
     http_req_blocked...............: avg=28.78µs  min=1.13µs   med=2.47µs   max=13.87ms  p(90)=4.04µs   p(95)=5.12µs   p(99.9)=10.04ms 
     http_req_connecting............: avg=25.51µs  min=0s       med=0s       max=13.82ms  p(90)=0s       p(95)=0s       p(99.9)=10.01ms 
     http_req_duration..............: avg=244.47ms min=144.91ms med=235.74ms max=1.58s    p(90)=272.68ms p(95)=290.67ms p(99.9)=669.18ms
       { expected_response:true }...: avg=244.47ms min=144.91ms med=235.74ms max=1.58s    p(90)=272.68ms p(95)=290.67ms p(99.9)=669.18ms
     http_req_failed................: 0.00%   ✓ 0          ✗ 12359
     http_req_receiving.............: avg=84.65µs  min=24.9µs   med=43.45µs  max=12.94ms  p(90)=99.73µs  p(95)=259.68µs p(99.9)=2.69ms  
     http_req_sending...............: avg=151.87µs min=5.18µs   med=10.46µs  max=304.61ms p(90)=33.06µs  p(95)=121.74µs p(99.9)=10.98ms 
     http_req_tls_handshaking.......: avg=0s       min=0s       med=0s       max=0s       p(90)=0s       p(95)=0s       p(99.9)=0s      
     http_req_waiting...............: avg=244.23ms min=144.82ms med=235.58ms max=1.58s    p(90)=272.33ms p(95)=290.23ms p(99.9)=658.95ms
     http_reqs......................: 12359   161.237388/s
     iteration_duration.............: avg=245.43ms min=145.08ms med=236.23ms max=1.58s    p(90)=273.16ms p(95)=291.23ms p(99.9)=688.4ms 
     iterations.....................: 12259   159.932773/s
     success_rate...................: 100.00% ✓ 12259      ✗ 0    
     vus............................: 50      min=0        max=50 
     vus_max........................: 50      min=50       max=50 

Performance Overview

Performance Overview

HTTP Overview

HTTP Overview
Summary for: `hive-gateway-bun`

K6 Output

     ✓ response code was 200
     ✓ no graphql errors
     ✓ valid response structure

     checks.........................: 100.00% ✓ 36942      ✗ 0    
     data_received..................: 1.1 GB  14 MB/s
     data_sent......................: 14 MB   188 kB/s
     http_req_blocked...............: avg=26.29µs  min=1.15µs   med=2.55µs   max=11.41ms  p(90)=4.21µs   p(95)=5.41µs   p(99.9)=8.76ms  
     http_req_connecting............: avg=22.77µs  min=0s       med=0s       max=11.36ms  p(90)=0s       p(95)=0s       p(99.9)=8.71ms  
     http_req_duration..............: avg=243.27ms min=160.72ms med=234.04ms max=722.29ms p(90)=258.22ms p(95)=271.33ms p(99.9)=719ms   
       { expected_response:true }...: avg=243.27ms min=160.72ms med=234.04ms max=722.29ms p(90)=258.22ms p(95)=271.33ms p(99.9)=719ms   
     http_req_failed................: 0.00%   ✓ 0          ✗ 12414
     http_req_receiving.............: avg=93.85µs  min=26.05µs  med=44.86µs  max=75.27ms  p(90)=102.51µs p(95)=239.21µs p(99.9)=2.87ms  
     http_req_sending...............: avg=98.29µs  min=5.62µs   med=10.69µs  max=145.12ms p(90)=33.26µs  p(95)=124.66µs p(99.9)=5.34ms  
     http_req_tls_handshaking.......: avg=0s       min=0s       med=0s       max=0s       p(90)=0s       p(95)=0s       p(99.9)=0s      
     http_req_waiting...............: avg=243.08ms min=160.63ms med=233.9ms  max=722.25ms p(90)=257.95ms p(95)=270.95ms p(99.9)=718.94ms
     http_reqs......................: 12414   161.830027/s
     iteration_duration.............: avg=244.2ms  min=179.58ms med=234.4ms  max=722.43ms p(90)=258.55ms p(95)=271.63ms p(99.9)=719.14ms
     iterations.....................: 12314   160.526418/s
     success_rate...................: 100.00% ✓ 12314      ✗ 0    
     vus............................: 50      min=0        max=50 
     vus_max........................: 50      min=50       max=50 

Performance Overview

Performance Overview

HTTP Overview

HTTP Overview
Summary for: `apollo-router`

K6 Output

     ✓ response code was 200
     ✓ no graphql errors
     ✓ valid response structure

     checks.........................: 100.00% ✓ 32640      ✗ 0    
     data_received..................: 963 MB  12 MB/s
     data_sent......................: 13 MB   157 kB/s
     http_req_blocked...............: avg=45.67µs  min=1.37µs   med=2.89µs   max=15.85ms  p(90)=4.33µs   p(95)=5.4µs    p(99.9)=12.59ms 
     http_req_connecting............: avg=40.56µs  min=0s       med=0s       max=15.71ms  p(90)=0s       p(95)=0s       p(99.9)=12.33ms 
     http_req_duration..............: avg=275.19ms min=165.26ms med=276.87ms max=703.78ms p(90)=308.08ms p(95)=316.54ms p(99.9)=597.66ms
       { expected_response:true }...: avg=275.19ms min=165.26ms med=276.87ms max=703.78ms p(90)=308.08ms p(95)=316.54ms p(99.9)=597.66ms
     http_req_failed................: 0.00%   ✓ 0          ✗ 10980
     http_req_receiving.............: avg=151.06µs min=31.83µs  med=54.96µs  max=161.46ms p(90)=165.58µs p(95)=472.67µs p(99.9)=6.83ms  
     http_req_sending...............: avg=78.92µs  min=6µs      med=11.47µs  max=169.06ms p(90)=87.9µs   p(95)=137.19µs p(99.9)=4.94ms  
     http_req_tls_handshaking.......: avg=0s       min=0s       med=0s       max=0s       p(90)=0s       p(95)=0s       p(99.9)=0s      
     http_req_waiting...............: avg=274.96ms min=165.18ms med=276.7ms  max=687.11ms p(90)=307.9ms  p(95)=316.29ms p(99.9)=595.17ms
     http_reqs......................: 10980   134.781239/s
     iteration_duration.............: avg=276.16ms min=165.44ms med=277.46ms max=724.09ms p(90)=308.49ms p(95)=316.87ms p(99.9)=650.69ms
     iterations.....................: 10880   133.553723/s
     success_rate...................: 100.00% ✓ 10880      ✗ 0    
     vus............................: 50      min=0        max=50 
     vus_max........................: 50      min=50       max=50 

Performance Overview

Performance Overview

HTTP Overview

HTTP Overview
Summary for: `apollo-gateway`

K6 Output

     ✓ response code was 200
     ✓ no graphql errors
     ✓ valid response structure

     checks.........................: 100.00% ✓ 30864      ✗ 0    
     data_received..................: 912 MB  11 MB/s
     data_sent......................: 12 MB   148 kB/s
     http_req_blocked...............: avg=31.96µs  min=1.38µs   med=3.08µs   max=11.11ms  p(90)=4.59µs   p(95)=5.45µs   p(99.9)=8.99ms  
     http_req_connecting............: avg=27.12µs  min=0s       med=0s       max=11.07ms  p(90)=0s       p(95)=0s       p(99.9)=8.96ms  
     http_req_duration..............: avg=291.29ms min=210.33ms med=289.63ms max=784.95ms p(90)=310.78ms p(95)=318.33ms p(99.9)=675.28ms
       { expected_response:true }...: avg=291.29ms min=210.33ms med=289.63ms max=784.95ms p(90)=310.78ms p(95)=318.33ms p(99.9)=675.28ms
     http_req_failed................: 0.00%   ✓ 0          ✗ 10388
     http_req_receiving.............: avg=97.71µs  min=29.72µs  med=54.06µs  max=180.15ms p(90)=107.81µs p(95)=135.02µs p(99.9)=2.92ms  
     http_req_sending...............: avg=84.68µs  min=6.03µs   med=12.21µs  max=179.39ms p(90)=20.45µs  p(95)=36.21µs  p(99.9)=2.49ms  
     http_req_tls_handshaking.......: avg=0s       min=0s       med=0s       max=0s       p(90)=0s       p(95)=0s       p(99.9)=0s      
     http_req_waiting...............: avg=291.11ms min=210.24ms med=289.52ms max=784.11ms p(90)=310.56ms p(95)=318.22ms p(99.9)=674.56ms
     http_reqs......................: 10388   127.395711/s
     iteration_duration.............: avg=292.46ms min=217.74ms med=290.04ms max=811.32ms p(90)=311.13ms p(95)=318.71ms p(99.9)=744.4ms 
     iterations.....................: 10288   126.169337/s
     success_rate...................: 100.00% ✓ 10288      ✗ 0    
     vus............................: 50      min=0        max=50 
     vus_max........................: 50      min=50       max=50 

Performance Overview

Performance Overview

HTTP Overview

HTTP Overview

Copy link

Overview for: constant-vus-subgraphs-delay

This scenario runs 4 subgraphs and a GraphQL gateway with Federation spec, and runs a heavy query. It's being executed with a constant amount of VUs over a fixed amount of time. It measure things like memory usage, CPU usage, average RPS. It also includes a summary of the entire execution, and metrics information about HTTP execution times.

This scenario was running 50 VUs over 60s

Comparison

Comparison

Gateway RPS ⬇️ Requests Duration Notes
grafbase 172 13993 total, 0 failed avg: 216ms, p95: 227ms
hive-router 169 13695 total, 0 failed avg: 220ms, p95: 232ms
cosmo 158 12840 total, 0 failed avg: 236ms, p95: 260ms
hive-gateway-bun 149 11459 total, 0 failed avg: 264ms, p95: 401ms
hive-gateway 147 11279 total, 0 failed avg: 267ms, p95: 313ms
apollo-router 124 10176 total, 0 failed avg: 298ms, p95: 339ms
apollo-gateway 86 7059 total, 0 failed avg: 428ms, p95: 465ms
Summary for: `grafbase`

K6 Output

     ✓ response code was 200
     ✓ no graphql errors
     ✓ valid response structure

     checks.........................: 100.00% ✓ 41679      ✗ 0    
     data_received..................: 1.2 GB  15 MB/s
     data_sent......................: 16 MB   201 kB/s
     http_req_blocked...............: avg=19.18µs  min=1.22µs   med=2.05µs   max=9.22ms   p(90)=3.56µs   p(95)=5.18µs   p(99.9)=6.66ms  
     http_req_connecting............: avg=16.41µs  min=0s       med=0s       max=9.18ms   p(90)=0s       p(95)=0s       p(99.9)=6.64ms  
     http_req_duration..............: avg=216.15ms min=160.09ms med=215.26ms max=603.4ms  p(90)=224.51ms p(95)=227.31ms p(99.9)=517.5ms 
       { expected_response:true }...: avg=216.15ms min=160.09ms med=215.26ms max=603.4ms  p(90)=224.51ms p(95)=227.31ms p(99.9)=517.5ms 
     http_req_failed................: 0.00%   ✓ 0          ✗ 13993
     http_req_receiving.............: avg=83.08µs  min=27.85µs  med=46.77µs  max=12.73ms  p(90)=97.51µs  p(95)=272.87µs p(99.9)=3.84ms  
     http_req_sending...............: avg=114.68µs min=5.78µs   med=8.89µs   max=377.53ms p(90)=32.04µs  p(95)=97.66µs  p(99.9)=6.38ms  
     http_req_tls_handshaking.......: avg=0s       min=0s       med=0s       max=0s       p(90)=0s       p(95)=0s       p(99.9)=0s      
     http_req_waiting...............: avg=215.96ms min=160.04ms med=215.13ms max=602.65ms p(90)=224.38ms p(95)=227.15ms p(99.9)=492.61ms
     http_reqs......................: 13993   172.735983/s
     iteration_duration.............: avg=216.45ms min=160.26ms med=215.48ms max=620.81ms p(90)=224.69ms p(95)=227.51ms p(99.9)=540.03ms
     iterations.....................: 13893   171.501537/s
     success_rate...................: 100.00% ✓ 13893      ✗ 0    
     vus............................: 50      min=0        max=50 
     vus_max........................: 50      min=50       max=50 

Performance Overview

Performance Overview

HTTP Overview

HTTP Overview
Summary for: `hive-router`

K6 Output

     ✓ response code was 200
     ✓ no graphql errors
     ✓ valid response structure

     checks.........................: 100.00% ✓ 40785      ✗ 0    
     data_received..................: 1.2 GB  15 MB/s
     data_sent......................: 16 MB   197 kB/s
     http_req_blocked...............: avg=18.76µs  min=1.21µs   med=2.34µs   max=8.66ms   p(90)=3.6µs    p(95)=5.09µs   p(99.9)=6.32ms  
     http_req_connecting............: avg=15.86µs  min=0s       med=0s       max=8.63ms   p(90)=0s       p(95)=0s       p(99.9)=6.3ms   
     http_req_duration..............: avg=220.46ms min=161.14ms med=219.16ms max=617.69ms p(90)=229.49ms p(95)=232.35ms p(99.9)=517.58ms
       { expected_response:true }...: avg=220.46ms min=161.14ms med=219.16ms max=617.69ms p(90)=229.49ms p(95)=232.35ms p(99.9)=517.58ms
     http_req_failed................: 0.00%   ✓ 0          ✗ 13695
     http_req_receiving.............: avg=74.87µs  min=25µs     med=43.15µs  max=9.53ms   p(90)=89.72µs  p(95)=260.68µs p(99.9)=1.49ms  
     http_req_sending...............: avg=94.37µs  min=5.37µs   med=9.43µs   max=378.81ms p(90)=29.9µs   p(95)=98.18µs  p(99.9)=4.33ms  
     http_req_tls_handshaking.......: avg=0s       min=0s       med=0s       max=0s       p(90)=0s       p(95)=0s       p(99.9)=0s      
     http_req_waiting...............: avg=220.29ms min=161.09ms med=219.04ms max=616.79ms p(90)=229.33ms p(95)=232.21ms p(99.9)=508.35ms
     http_reqs......................: 13695   169.347294/s
     iteration_duration.............: avg=220.76ms min=161.4ms  med=219.42ms max=623.79ms p(90)=229.69ms p(95)=232.53ms p(99.9)=528.74ms
     iterations.....................: 13595   168.110731/s
     success_rate...................: 100.00% ✓ 13595      ✗ 0    
     vus............................: 50      min=0        max=50 
     vus_max........................: 50      min=50       max=50 

Performance Overview

Performance Overview

HTTP Overview

HTTP Overview
Summary for: `cosmo`

K6 Output

     ✓ response code was 200
     ✓ no graphql errors
     ✓ valid response structure

     checks.........................: 100.00% ✓ 38220      ✗ 0    
     data_received..................: 1.1 GB  14 MB/s
     data_sent......................: 15 MB   184 kB/s
     http_req_blocked...............: avg=21.56µs  min=1.4µs    med=2.71µs   max=9.42ms   p(90)=4.01µs   p(95)=4.91µs   p(99.9)=7.05ms  
     http_req_connecting............: avg=18.19µs  min=0s       med=0s       max=9.37ms   p(90)=0s       p(95)=0s       p(99.9)=7.01ms  
     http_req_duration..............: avg=235.63ms min=156.49ms med=235.29ms max=647.17ms p(90)=254.34ms p(95)=259.52ms p(99.9)=538.38ms
       { expected_response:true }...: avg=235.63ms min=156.49ms med=235.29ms max=647.17ms p(90)=254.34ms p(95)=259.52ms p(99.9)=538.38ms
     http_req_failed................: 0.00%   ✓ 0          ✗ 12840
     http_req_receiving.............: avg=289.85µs min=32.2µs   med=70.19µs  max=47.62ms  p(90)=199.71µs p(95)=450.81µs p(99.9)=24.93ms 
     http_req_sending...............: avg=130.99µs min=6.7µs    med=11.11µs  max=362.24ms p(90)=28.93µs  p(95)=115.71µs p(99.9)=3.05ms  
     http_req_tls_handshaking.......: avg=0s       min=0s       med=0s       max=0s       p(90)=0s       p(95)=0s       p(99.9)=0s      
     http_req_waiting...............: avg=235.21ms min=156.42ms med=234.95ms max=637.05ms p(90)=253.8ms  p(95)=259.16ms p(99.9)=532.29ms
     http_reqs......................: 12840   158.257448/s
     iteration_duration.............: avg=236.12ms min=156.73ms med=235.64ms max=662.23ms p(90)=254.63ms p(95)=259.83ms p(99.9)=558.85ms
     iterations.....................: 12740   157.024913/s
     success_rate...................: 100.00% ✓ 12740      ✗ 0    
     vus............................: 50      min=0        max=50 
     vus_max........................: 50      min=50       max=50 

Performance Overview

Performance Overview

HTTP Overview

HTTP Overview
Summary for: `hive-gateway-bun`

K6 Output

     ✓ response code was 200
     ✓ no graphql errors
     ✓ valid response structure

     checks.........................: 100.00% ✓ 34077      ✗ 0    
     data_received..................: 1.0 GB  13 MB/s
     data_sent......................: 13 MB   174 kB/s
     http_req_blocked...............: avg=28.54µs  min=1.09µs   med=2.54µs   max=11.5ms   p(90)=4.08µs   p(95)=5.43µs   p(99.9)=9.1ms   
     http_req_connecting............: avg=25.19µs  min=0s       med=0s       max=11.47ms  p(90)=0s       p(95)=0s       p(99.9)=9.07ms  
     http_req_duration..............: avg=263.77ms min=144.85ms med=253.78ms max=764.97ms p(90)=274.94ms p(95)=401.4ms  p(99.9)=653.05ms
       { expected_response:true }...: avg=263.77ms min=144.85ms med=253.78ms max=764.97ms p(90)=274.94ms p(95)=401.4ms  p(99.9)=653.05ms
     http_req_failed................: 0.00%   ✓ 0          ✗ 11459
     http_req_receiving.............: avg=96.17µs  min=24.83µs  med=44.9µs   max=85.18ms  p(90)=106.68µs p(95)=363.85µs p(99.9)=2.52ms  
     http_req_sending...............: avg=116.04µs min=5.57µs   med=10.63µs  max=223.41ms p(90)=35.68µs  p(95)=141.46µs p(99.9)=9.16ms  
     http_req_tls_handshaking.......: avg=0s       min=0s       med=0s       max=0s       p(90)=0s       p(95)=0s       p(99.9)=0s      
     http_req_waiting...............: avg=263.56ms min=140.25ms med=253.66ms max=764.07ms p(90)=274.73ms p(95)=401.24ms p(99.9)=651.96ms
     http_reqs......................: 11459   149.237337/s
     iteration_duration.............: avg=265.01ms min=145.05ms med=254.08ms max=791.09ms p(90)=275.38ms p(95)=402.36ms p(99.9)=722.62ms
     iterations.....................: 11359   147.934978/s
     success_rate...................: 100.00% ✓ 11359      ✗ 0    
     vus............................: 50      min=0        max=50 
     vus_max........................: 50      min=50       max=50 

Performance Overview

Performance Overview

HTTP Overview

HTTP Overview
Summary for: `hive-gateway`

K6 Output

     ✓ response code was 200
     ✓ no graphql errors
     ✓ valid response structure

     checks.........................: 100.00% ✓ 33537      ✗ 0    
     data_received..................: 991 MB  13 MB/s
     data_sent......................: 13 MB   171 kB/s
     http_req_blocked...............: avg=30.77µs  min=1.13µs   med=2.62µs   max=11.85ms  p(90)=4.24µs   p(95)=5.64µs   p(99.9)=9.39ms  
     http_req_connecting............: avg=27.3µs   min=0s       med=0s       max=11.82ms  p(90)=0s       p(95)=0s       p(99.9)=9.36ms  
     http_req_duration..............: avg=267.4ms  min=149.05ms med=257.51ms max=965.72ms p(90)=276.7ms  p(95)=312.75ms p(99.9)=956.79ms
       { expected_response:true }...: avg=267.4ms  min=149.05ms med=257.51ms max=965.72ms p(90)=276.7ms  p(95)=312.75ms p(99.9)=956.79ms
     http_req_failed................: 0.00%   ✓ 0          ✗ 11279
     http_req_receiving.............: avg=92.94µs  min=25.79µs  med=46.5µs   max=12.36ms  p(90)=113.95µs p(95)=386.12µs p(99.9)=1.79ms  
     http_req_sending...............: avg=143.8µs  min=5.53µs   med=11.02µs  max=325.6ms  p(90)=38.5µs   p(95)=146.82µs p(99.9)=7.26ms  
     http_req_tls_handshaking.......: avg=0s       min=0s       med=0s       max=0s       p(90)=0s       p(95)=0s       p(99.9)=0s      
     http_req_waiting...............: avg=267.16ms min=148.99ms med=257.35ms max=965.66ms p(90)=276.51ms p(95)=312.63ms p(99.9)=956.56ms
     http_reqs......................: 11279   147.333601/s
     iteration_duration.............: avg=268.7ms  min=149.18ms med=257.82ms max=966.04ms p(90)=276.99ms p(95)=313.5ms  p(99.9)=957.1ms 
     iterations.....................: 11179   146.027336/s
     success_rate...................: 100.00% ✓ 11179      ✗ 0    
     vus............................: 50      min=0        max=50 
     vus_max........................: 50      min=50       max=50 

Performance Overview

Performance Overview

HTTP Overview

HTTP Overview
Summary for: `apollo-router`

K6 Output

     ✓ response code was 200
     ✓ no graphql errors
     ✓ valid response structure

     checks.........................: 100.00% ✓ 30228      ✗ 0    
     data_received..................: 893 MB  11 MB/s
     data_sent......................: 12 MB   145 kB/s
     http_req_blocked...............: avg=22.83µs  min=1.7µs    med=2.66µs   max=7.66ms   p(90)=3.9µs    p(95)=4.7µs    p(99.9)=6.22ms  
     http_req_connecting............: avg=19.54µs  min=0s       med=0s       max=7.63ms   p(90)=0s       p(95)=0s       p(99.9)=6.2ms   
     http_req_duration..............: avg=297.67ms min=163.95ms med=299.56ms max=687.69ms p(90)=331.09ms p(95)=339.31ms p(99.9)=610.31ms
       { expected_response:true }...: avg=297.67ms min=163.95ms med=299.56ms max=687.69ms p(90)=331.09ms p(95)=339.31ms p(99.9)=610.31ms
     http_req_failed................: 0.00%   ✓ 0          ✗ 10176
     http_req_receiving.............: avg=100.35µs min=35.37µs  med=50.02µs  max=149.01ms p(90)=94.94µs  p(95)=170.01µs p(99.9)=1.6ms   
     http_req_sending...............: avg=98µs     min=7.35µs   med=10.77µs  max=191.55ms p(90)=20.57µs  p(95)=122.09µs p(99.9)=3.71ms  
     http_req_tls_handshaking.......: avg=0s       min=0s       med=0s       max=0s       p(90)=0s       p(95)=0s       p(99.9)=0s      
     http_req_waiting...............: avg=297.47ms min=163.87ms med=299.38ms max=669.48ms p(90)=330.95ms p(95)=339.06ms p(99.9)=609.44ms
     http_reqs......................: 10176   124.902752/s
     iteration_duration.............: avg=298.8ms  min=164.14ms med=300.06ms max=698.22ms p(90)=331.49ms p(95)=339.66ms p(99.9)=624.52ms
     iterations.....................: 10076   123.675327/s
     success_rate...................: 100.00% ✓ 10076      ✗ 0    
     vus............................: 50      min=0        max=50 
     vus_max........................: 50      min=50       max=50 

Performance Overview

Performance Overview

HTTP Overview

HTTP Overview
Summary for: `apollo-gateway`

K6 Output

     ✓ response code was 200
     ✓ no graphql errors
     ✓ valid response structure

     checks.........................: 100.00% ✓ 20877     ✗ 0   
     data_received..................: 620 MB  7.6 MB/s
     data_sent......................: 8.2 MB  101 kB/s
     http_req_blocked...............: avg=48.47µs  min=1.39µs   med=3.06µs   max=11.9ms   p(90)=4.45µs   p(95)=5.32µs   p(99.9)=10.57ms 
     http_req_connecting............: avg=42.02µs  min=0s       med=0s       max=11.87ms  p(90)=0s       p(95)=0s       p(99.9)=10.09ms 
     http_req_duration..............: avg=428.37ms min=210.65ms med=431.35ms max=936.1ms  p(90)=457.07ms p(95)=465.27ms p(99.9)=824.32ms
       { expected_response:true }...: avg=428.37ms min=210.65ms med=431.35ms max=936.1ms  p(90)=457.07ms p(95)=465.27ms p(99.9)=824.32ms
     http_req_failed................: 0.00%   ✓ 0         ✗ 7059
     http_req_receiving.............: avg=93.32µs  min=31.79µs  med=52.07µs  max=211.7ms  p(90)=94.63µs  p(95)=109.8µs  p(99.9)=659.85µs
     http_req_sending...............: avg=104.86µs min=6.43µs   med=12.4µs   max=220.23ms p(90)=19.15µs  p(95)=25.62µs  p(99.9)=5.19ms  
     http_req_tls_handshaking.......: avg=0s       min=0s       med=0s       max=0s       p(90)=0s       p(95)=0s       p(99.9)=0s      
     http_req_waiting...............: avg=428.17ms min=210.56ms med=431.27ms max=935.87ms p(90)=456.9ms  p(95)=465.12ms p(99.9)=824.16ms
     http_reqs......................: 7059    86.426077/s
     iteration_duration.............: avg=431.9ms  min=291.76ms med=431.8ms  max=972.39ms p(90)=457.4ms  p(95)=465.71ms p(99.9)=938.74ms
     iterations.....................: 6959    85.201738/s
     success_rate...................: 100.00% ✓ 6959      ✗ 0   
     vus............................: 50      min=0       max=50
     vus_max........................: 50      min=50      max=50

Performance Overview

Performance Overview

HTTP Overview

HTTP Overview

@ardatan ardatan merged commit f18b01e into main Sep 23, 2025
34 checks passed
@ardatan ardatan deleted the renovate/graphql-hive-gateway-monorepo branch September 23, 2025 10:46
Sign up for free to join this conversation on GitHub. Already have an account? Sign in to comment

Labels

dependencies Pull requests that update a dependency file

Projects

None yet

Development

Successfully merging this pull request may close these issues.

1 participant