Skip to content

Conversation

renovate[bot]
Copy link
Contributor

@renovate renovate bot commented Sep 23, 2025

Coming soon: The Renovate bot (GitHub App) will be renamed to Mend. PRs from Renovate will soon appear from 'Mend'. Learn more here.

This PR contains the following updates:

Package Change Age Confidence
vega-lite (source) 6.4.0 -> 6.4.1 age confidence

Release Notes

vega/vega-lite (vega-lite)

v6.4.1

Compare Source

Bug Fixes
  • do not apply the color domain order for the unstacked ungrouped chart (#​9687) (921fdf7)

Configuration

📅 Schedule: Branch creation - At any time (no schedule defined), Automerge - At any time (no schedule defined).

🚦 Automerge: Enabled.

Rebasing: Whenever PR becomes conflicted, or you tick the rebase/retry checkbox.

🔕 Ignore: Close this PR and you won't be reminded about this update again.


  • If you want to rebase/retry this PR, check this box

This PR was generated by Mend Renovate. View the repository job log.

@renovate renovate bot added the dependencies Pull requests that update a dependency file label Sep 23, 2025
Copy link

💻 Website Preview

The latest changes are available as preview in: https://2b8ae088.federation-gateway-benchmark.pages.dev

Copy link

Overview for: ramping-vus

This scenario runs 4 subgraphs and a GraphQL gateway with Federation spec, and runs a heavy query. We are running a heavy load of concurrent VUs to measure response time and other stats, during stress. It measure things like memory usage, CPU usage, response times. It also includes a summary of the entire execution, and metrics information about HTTP execution times.

This scenario was running 500 VUs over 60s

Comparison

Comparison

Gateway RPS ⬇️ Requests Duration Notes
hive-router 1840 114627 total, 0 failed avg: 121ms, p95: 292ms
grafbase 1525 96405 total, 0 failed avg: 144ms, p95: 342ms
cosmo 687 43845 total, 0 failed avg: 320ms, p95: 702ms
apollo-router 403 27015 total, 0 failed avg: 522ms, p95: 1191ms ❌ 17 unexpected GraphQL errors
hive-gateway 271 18616 total, 0 failed avg: 754ms, p95: 1709ms
hive-gateway-bun 253 17771 total, 0 failed avg: 790ms, p95: 1668ms
apollo-gateway 152 10534 total, 0 failed avg: 1235ms, p95: 2603ms
Summary for: `hive-router`

K6 Output

     ✓ response code was 200
     ✓ no graphql errors
     ✓ valid response structure

     checks.........................: 100.00% ✓ 340881      ✗ 0     
     data_received..................: 10 GB   161 MB/s
     data_sent......................: 133 MB  2.1 MB/s
     http_req_blocked...............: avg=494.58µs min=1.1µs   med=2.4µs    max=366.83ms p(90)=3.8µs    p(95)=4.53µs   p(99.9)=175.11ms
     http_req_connecting............: avg=491.42µs min=0s      med=0s       max=366.76ms p(90)=0s       p(95)=0s       p(99.9)=175.04ms
     http_req_duration..............: avg=121.44ms min=1.72ms  med=109.89ms max=448.51ms p(90)=246.8ms  p(95)=292.2ms  p(99.9)=383.53ms
       { expected_response:true }...: avg=121.44ms min=1.72ms  med=109.89ms max=448.51ms p(90)=246.8ms  p(95)=292.2ms  p(99.9)=383.53ms
     http_req_failed................: 0.00%   ✓ 0           ✗ 114627
     http_req_receiving.............: avg=508.77µs min=22.93µs med=41.04µs  max=121.32ms p(90)=100.43µs p(95)=387.89µs p(99.9)=71.94ms 
     http_req_sending...............: avg=439.72µs min=5.06µs  med=9.96µs   max=123.6ms  p(90)=22.58µs  p(95)=126.05µs p(99.9)=67.31ms 
     http_req_tls_handshaking.......: avg=0s       min=0s      med=0s       max=0s       p(90)=0s       p(95)=0s       p(99.9)=0s      
     http_req_waiting...............: avg=120.5ms  min=1.68ms  med=108.94ms max=402.1ms  p(90)=244.85ms p(95)=290.36ms p(99.9)=380.92ms
     http_reqs......................: 114627  1840.206088/s
     iteration_duration.............: avg=123.3ms  min=1.87ms  med=111.5ms  max=805.12ms p(90)=249.04ms p(95)=294.52ms p(99.9)=418.59ms
     iterations.....................: 113627  1824.152225/s
     success_rate...................: 100.00% ✓ 113627      ✗ 0     
     vus............................: 73      min=0         max=494 
     vus_max........................: 500     min=500       max=500 

Performance Overview

Performance Overview

HTTP Overview

HTTP Overview
Summary for: `grafbase`

K6 Output

     ✓ response code was 200
     ✓ no graphql errors
     ✓ valid response structure

     checks.........................: 100.00% ✓ 286215      ✗ 0    
     data_received..................: 8.5 GB  134 MB/s
     data_sent......................: 112 MB  1.8 MB/s
     http_req_blocked...............: avg=715.15µs min=1.16µs med=2.93µs   max=403ms    p(90)=4.33µs   p(95)=5.44µs   p(99.9)=219.63ms
     http_req_connecting............: avg=707.12µs min=0s     med=0s       max=402.94ms p(90)=0s       p(95)=0s       p(99.9)=219.04ms
     http_req_duration..............: avg=144.27ms min=2.53ms med=132.68ms max=525.51ms p(90)=289.48ms p(95)=341.73ms p(99.9)=463.63ms
       { expected_response:true }...: avg=144.27ms min=2.53ms med=132.68ms max=525.51ms p(90)=289.48ms p(95)=341.73ms p(99.9)=463.63ms
     http_req_failed................: 0.00%   ✓ 0           ✗ 96405
     http_req_receiving.............: avg=655.89µs min=24.9µs med=48.56µs  max=196.94ms p(90)=112.96µs p(95)=443.17µs p(99.9)=84.84ms 
     http_req_sending...............: avg=591.3µs  min=5.38µs med=11.89µs  max=168.75ms p(90)=30.68µs  p(95)=142.49µs p(99.9)=85.59ms 
     http_req_tls_handshaking.......: avg=0s       min=0s     med=0s       max=0s       p(90)=0s       p(95)=0s       p(99.9)=0s      
     http_req_waiting...............: avg=143.03ms min=2.48ms med=131.44ms max=504.92ms p(90)=286.91ms p(95)=339.64ms p(99.9)=461.7ms 
     http_reqs......................: 96405   1525.348343/s
     iteration_duration.............: avg=146.9ms  min=2.94ms med=134.74ms max=922.21ms p(90)=293.01ms p(95)=345.15ms p(99.9)=545.35ms
     iterations.....................: 95405   1509.526048/s
     success_rate...................: 100.00% ✓ 95405       ✗ 0    
     vus............................: 69      min=0         max=495
     vus_max........................: 500     min=500       max=500

Performance Overview

Performance Overview

HTTP Overview

HTTP Overview
Summary for: `cosmo`

K6 Output

     ✓ response code was 200
     ✓ no graphql errors
     ✓ valid response structure

     checks.........................: 100.00% ✓ 128535     ✗ 0    
     data_received..................: 3.8 GB  60 MB/s
     data_sent......................: 51 MB   800 kB/s
     http_req_blocked...............: avg=116.64µs min=1.24µs  med=2.82µs   max=150.43ms p(90)=4.33µs   p(95)=6.2µs    p(99.9)=37.74ms 
     http_req_connecting............: avg=111.94µs min=0s      med=0s       max=150.38ms p(90)=0s       p(95)=0s       p(99.9)=37.63ms 
     http_req_duration..............: avg=320.29ms min=2.85ms  med=309.82ms max=1.09s    p(90)=620.6ms  p(95)=702.06ms p(99.9)=979.02ms
       { expected_response:true }...: avg=320.29ms min=2.85ms  med=309.82ms max=1.09s    p(90)=620.6ms  p(95)=702.06ms p(99.9)=979.02ms
     http_req_failed................: 0.00%   ✓ 0          ✗ 43845
     http_req_receiving.............: avg=871.23µs min=28.29µs med=59.59µs  max=240.7ms  p(90)=190.66µs p(95)=488.17µs p(99.9)=148.91ms
     http_req_sending...............: avg=180.1µs  min=5.81µs  med=11.29µs  max=190.85ms p(90)=31.26µs  p(95)=132.34µs p(99.9)=37.35ms 
     http_req_tls_handshaking.......: avg=0s       min=0s      med=0s       max=0s       p(90)=0s       p(95)=0s       p(99.9)=0s      
     http_req_waiting...............: avg=319.24ms min=2.78ms  med=309.05ms max=1.08s    p(90)=618.07ms p(95)=699.34ms p(99.9)=977.87ms
     http_reqs......................: 43845   687.231063/s
     iteration_duration.............: avg=328.32ms min=3.05ms  med=319.59ms max=1.18s    p(90)=624.1ms  p(95)=705.19ms p(99.9)=979.81ms
     iterations.....................: 42845   671.55696/s
     success_rate...................: 100.00% ✓ 42845      ✗ 0    
     vus............................: 98      min=0        max=499
     vus_max........................: 500     min=500      max=500

Performance Overview

Performance Overview

HTTP Overview

HTTP Overview
Summary for: `apollo-router`

K6 Output

     ✓ response code was 200
     ✗ no graphql errors
      ↳  99% — ✓ 25998 / ✗ 17
     ✓ valid response structure

     checks.........................: 99.97% ✓ 78028      ✗ 17   
     data_received..................: 2.4 GB 35 MB/s
     data_sent......................: 32 MB  470 kB/s
     http_req_blocked...............: avg=78.43µs  min=1.3µs   med=2.9µs    max=204.47ms p(90)=4.43µs  p(95)=6.09µs   p(99.9)=17ms   
     http_req_connecting............: avg=73.4µs   min=0s      med=0s       max=204.4ms  p(90)=0s      p(95)=0s       p(99.9)=16.94ms
     http_req_duration..............: avg=521.76ms min=5.97ms  med=489.87ms max=1.97s    p(90)=1.05s   p(95)=1.19s    p(99.9)=1.79s  
       { expected_response:true }...: avg=521.76ms min=5.97ms  med=489.87ms max=1.97s    p(90)=1.05s   p(95)=1.19s    p(99.9)=1.79s  
     http_req_failed................: 0.00%  ✓ 0          ✗ 27015
     http_req_receiving.............: avg=119.29µs min=29.24µs med=50.81µs  max=181.33ms p(90)=96.1µs  p(95)=164.96µs p(99.9)=6.87ms 
     http_req_sending...............: avg=111.67µs min=5.69µs  med=11.51µs  max=128.26ms p(90)=29.36µs p(95)=117.08µs p(99.9)=20ms   
     http_req_tls_handshaking.......: avg=0s       min=0s      med=0s       max=0s       p(90)=0s      p(95)=0s       p(99.9)=0s     
     http_req_waiting...............: avg=521.53ms min=5.91ms  med=489.71ms max=1.97s    p(90)=1.05s   p(95)=1.19s    p(99.9)=1.79s  
     http_reqs......................: 27015  403.081554/s
     iteration_duration.............: avg=542.25ms min=6.19ms  med=517.31ms max=1.97s    p(90)=1.06s   p(95)=1.19s    p(99.9)=1.79s  
     iterations.....................: 26015  388.160896/s
     success_rate...................: 99.93% ✓ 25998      ✗ 17   
     vus............................: 63     min=0        max=497
     vus_max........................: 500    min=500      max=500

Performance Overview

Performance Overview

HTTP Overview

HTTP Overview
Summary for: `hive-gateway`

K6 Output

     ✓ response code was 200
     ✓ no graphql errors
     ✓ valid response structure

     checks.........................: 100.00% ✓ 52848      ✗ 0    
     data_received..................: 1.6 GB  24 MB/s
     data_sent......................: 22 MB   318 kB/s
     http_req_blocked...............: avg=166.77µs min=1.39µs med=2.88µs   max=248.54ms p(90)=4.8µs   p(95)=8.53µs   p(99.9)=39.21ms
     http_req_connecting............: avg=159.9µs  min=0s     med=0s       max=248.45ms p(90)=0s      p(95)=0s       p(99.9)=39.16ms
     http_req_duration..............: avg=754.07ms min=6.3ms  med=697.58ms max=4.31s    p(90)=1.47s   p(95)=1.7s     p(99.9)=3.36s  
       { expected_response:true }...: avg=754.07ms min=6.3ms  med=697.58ms max=4.31s    p(90)=1.47s   p(95)=1.7s     p(99.9)=3.36s  
     http_req_failed................: 0.00%   ✓ 0          ✗ 18616
     http_req_receiving.............: avg=215.03µs min=27.2µs med=44.86µs  max=98.7ms   p(90)=95.89µs p(95)=247.2µs  p(99.9)=35.6ms 
     http_req_sending...............: avg=259.94µs min=5.84µs med=11.04µs  max=141.35ms p(90)=32.92µs p(95)=128.64µs p(99.9)=43.41ms
     http_req_tls_handshaking.......: avg=0s       min=0s     med=0s       max=0s       p(90)=0s      p(95)=0s       p(99.9)=0s     
     http_req_waiting...............: avg=753.59ms min=6.25ms med=697.12ms max=4.3s     p(90)=1.47s   p(95)=1.7s     p(99.9)=3.36s  
     http_reqs......................: 18616   271.356085/s
     iteration_duration.............: avg=797.4ms  min=7.32ms med=741.6ms  max=4.32s    p(90)=1.5s    p(95)=1.71s    p(99.9)=3.41s  
     iterations.....................: 17616   256.779587/s
     success_rate...................: 100.00% ✓ 17616      ✗ 0    
     vus............................: 91      min=0        max=500
     vus_max........................: 500     min=500      max=500

Performance Overview

Performance Overview

HTTP Overview

HTTP Overview
Summary for: `hive-gateway-bun`

K6 Output

     ✓ response code was 200
     ✓ no graphql errors
     ✓ valid response structure

     checks.........................: 100.00% ✓ 50313      ✗ 0    
     data_received..................: 1.6 GB  22 MB/s
     data_sent......................: 21 MB   297 kB/s
     http_req_blocked...............: avg=171.14µs min=1.23µs  med=3.05µs   max=168.29ms p(90)=5.65µs   p(95)=9.41µs   p(99.9)=40.11ms
     http_req_connecting............: avg=162.97µs min=0s      med=0s       max=168.24ms p(90)=0s       p(95)=0s       p(99.9)=39.32ms
     http_req_duration..............: avg=789.68ms min=7.27ms  med=743.98ms max=5.08s    p(90)=1.54s    p(95)=1.66s    p(99.9)=4.17s  
       { expected_response:true }...: avg=789.68ms min=7.27ms  med=743.98ms max=5.08s    p(90)=1.54s    p(95)=1.66s    p(99.9)=4.17s  
     http_req_failed................: 0.00%   ✓ 0          ✗ 17771
     http_req_receiving.............: avg=202.46µs min=26.39µs med=48.84µs  max=151.27ms p(90)=113.61µs p(95)=375.79µs p(99.9)=28.66ms
     http_req_sending...............: avg=231.43µs min=5.77µs  med=11.69µs  max=79.84ms  p(90)=38.67µs  p(95)=139.33µs p(99.9)=40.96ms
     http_req_tls_handshaking.......: avg=0s       min=0s      med=0s       max=0s       p(90)=0s       p(95)=0s       p(99.9)=0s     
     http_req_waiting...............: avg=789.24ms min=7.19ms  med=743.3ms  max=5.08s    p(90)=1.54s    p(95)=1.66s    p(99.9)=4.17s  
     http_reqs......................: 17771   253.855918/s
     iteration_duration.............: avg=837.23ms min=8.24ms  med=784.9ms  max=5.1s     p(90)=1.55s    p(95)=1.67s    p(99.9)=4.2s   
     iterations.....................: 16771   239.571077/s
     success_rate...................: 100.00% ✓ 16771      ✗ 0    
     vus............................: 65      min=0        max=500
     vus_max........................: 500     min=500      max=500

Performance Overview

Performance Overview

HTTP Overview

HTTP Overview
Summary for: `apollo-gateway`

K6 Output

     ✓ response code was 200
     ✓ no graphql errors
     ✓ valid response structure

     checks.........................: 100.00% ✓ 28602      ✗ 0    
     data_received..................: 925 MB  13 MB/s
     data_sent......................: 13 MB   182 kB/s
     http_req_blocked...............: avg=35.95µs min=1.41µs  med=3.63µs  max=41.54ms p(90)=5.83µs   p(95)=14.54µs  p(99.9)=5.25ms
     http_req_connecting............: avg=28.14µs min=0s      med=0s      max=41.48ms p(90)=0s       p(95)=0s       p(99.9)=4.59ms
     http_req_duration..............: avg=1.23s   min=7.62ms  med=1.2s    max=16.34s  p(90)=2.22s    p(95)=2.6s     p(99.9)=14.34s
       { expected_response:true }...: avg=1.23s   min=7.62ms  med=1.2s    max=16.34s  p(90)=2.22s    p(95)=2.6s     p(99.9)=14.34s
     http_req_failed................: 0.00%   ✓ 0          ✗ 10534
     http_req_receiving.............: avg=80.69µs min=28.53µs med=62.01µs max=6.19ms  p(90)=109.84µs p(95)=132.35µs p(99.9)=1.35ms
     http_req_sending...............: avg=42.73µs min=6.01µs  med=14.07µs max=14.86ms p(90)=33.46µs  p(95)=49.8µs   p(99.9)=6.61ms
     http_req_tls_handshaking.......: avg=0s      min=0s      med=0s      max=0s      p(90)=0s       p(95)=0s       p(99.9)=0s    
     http_req_waiting...............: avg=1.23s   min=7.55ms  med=1.2s    max=16.34s  p(90)=2.22s    p(95)=2.6s     p(99.9)=14.34s
     http_reqs......................: 10534   152.279953/s
     iteration_duration.............: avg=1.36s   min=7.85ms  med=1.34s   max=16.35s  p(90)=2.27s    p(95)=2.67s    p(99.9)=14.56s
     iterations.....................: 9534    137.82391/s
     success_rate...................: 100.00% ✓ 9534       ✗ 0    
     vus............................: 83      min=0        max=500
     vus_max........................: 500     min=500      max=500

Performance Overview

Performance Overview

HTTP Overview

HTTP Overview

Copy link

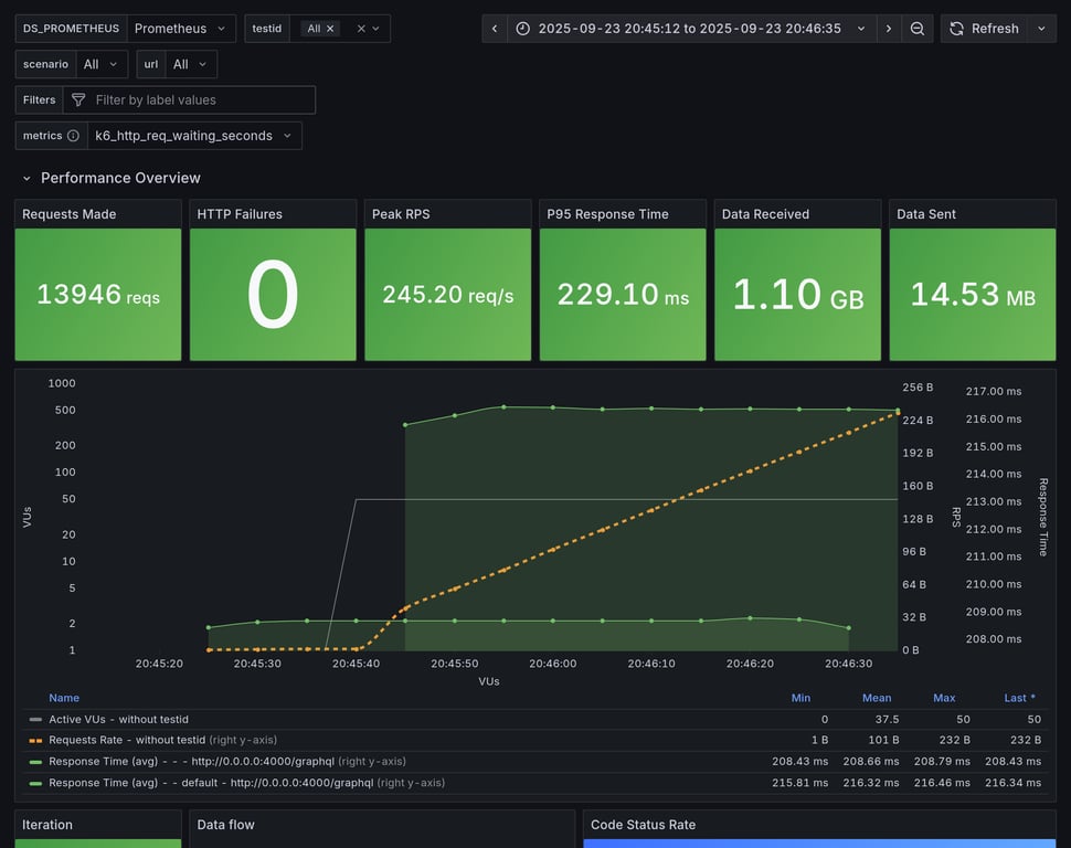
Overview for: constant-vus-over-time

This scenario runs 4 subgraphs and a GraphQL gateway with Federation spec, and runs a heavy query. It's being executed with a constant amount of VUs over a fixed amount of time. It measure things like memory usage, CPU usage, average RPS. It also includes a summary of the entire execution, and metrics information about HTTP execution times.

This scenario was running 50 VUs over 60s

Comparison

Comparison

Gateway RPS ⬇️ Requests Duration Notes
hive-router 1723 103849 total, 0 failed avg: 29ms, p95: 51ms
grafbase 1535 92679 total, 0 failed avg: 32ms, p95: 57ms
cosmo 663 40075 total, 0 failed avg: 75ms, p95: 109ms
apollo-router 395 24052 total, 0 failed avg: 125ms, p95: 163ms
hive-gateway 308 18867 total, 0 failed avg: 159ms, p95: 223ms
hive-gateway-bun 276 16869 total, 0 failed avg: 178ms, p95: 285ms
apollo-gateway 121 7436 total, 0 failed avg: 404ms, p95: 478ms
Summary for: `hive-router`

K6 Output

     ✓ response code was 200
     ✓ no graphql errors
     ✓ valid response structure

     checks.........................: 100.00% ✓ 311247      ✗ 0     
     data_received..................: 9.1 GB  151 MB/s
     data_sent......................: 121 MB  2.0 MB/s
     http_req_blocked...............: avg=5.23µs   min=1.17µs  med=2.56µs  max=9.12ms   p(90)=3.81µs   p(95)=4.58µs   p(99.9)=85.36µs
     http_req_connecting............: avg=2.16µs   min=0s      med=0s      max=9.09ms   p(90)=0s       p(95)=0s       p(99.9)=0s     
     http_req_duration..............: avg=28.64ms  min=1.91ms  med=26ms    max=452.63ms p(90)=44.5ms   p(95)=51.28ms  p(99.9)=86.67ms
       { expected_response:true }...: avg=28.64ms  min=1.91ms  med=26ms    max=452.63ms p(90)=44.5ms   p(95)=51.28ms  p(99.9)=86.67ms
     http_req_failed................: 0.00%   ✓ 0           ✗ 103849
     http_req_receiving.............: avg=133.08µs min=23.75µs med=44.21µs max=334.19ms p(90)=117.36µs p(95)=363.46µs p(99.9)=14.76ms
     http_req_sending...............: avg=112.82µs min=5.43µs  med=10.43µs max=416.89ms p(90)=30.47µs  p(95)=130.63µs p(99.9)=16.05ms
     http_req_tls_handshaking.......: avg=0s       min=0s      med=0s      max=0s       p(90)=0s       p(95)=0s       p(99.9)=0s     
     http_req_waiting...............: avg=28.39ms  min=1.86ms  med=25.82ms max=437.66ms p(90)=43.99ms  p(95)=50.84ms  p(99.9)=81.54ms
     http_reqs......................: 103849  1723.351145/s
     iteration_duration.............: avg=28.91ms  min=5.42ms  med=26.25ms max=464.19ms p(90)=44.74ms  p(95)=51.55ms  p(99.9)=87.19ms
     iterations.....................: 103749  1721.691667/s
     success_rate...................: 100.00% ✓ 103749      ✗ 0     
     vus............................: 50      min=50        max=50  
     vus_max........................: 50      min=50        max=50  

Performance Overview

Performance Overview

HTTP Overview

HTTP Overview
Summary for: `grafbase`

K6 Output

     ✓ response code was 200
     ✓ no graphql errors
     ✓ valid response structure

     checks.........................: 100.00% ✓ 277737      ✗ 0    
     data_received..................: 8.1 GB  135 MB/s
     data_sent......................: 108 MB  1.8 MB/s
     http_req_blocked...............: avg=6.29µs   min=1.24µs  med=3.11µs  max=9.06ms   p(90)=4.45µs   p(95)=5.36µs   p(99.9)=124.66µs
     http_req_connecting............: avg=2.5µs    min=0s      med=0s      max=9.03ms   p(90)=0s       p(95)=0s       p(99.9)=0s      
     http_req_duration..............: avg=32.07ms  min=2.6ms   med=28.69ms max=446.97ms p(90)=49.84ms  p(95)=56.77ms  p(99.9)=97.06ms 
       { expected_response:true }...: avg=32.07ms  min=2.6ms   med=28.69ms max=446.97ms p(90)=49.84ms  p(95)=56.77ms  p(99.9)=97.06ms 
     http_req_failed................: 0.00%   ✓ 0           ✗ 92679
     http_req_receiving.............: avg=163.52µs min=27.79µs med=49.96µs max=155.26ms p(90)=152.04µs p(95)=415.75µs p(99.9)=18.02ms 
     http_req_sending...............: avg=117.82µs min=5.29µs  med=11.93µs max=53.56ms  p(90)=37.6µs   p(95)=147.77µs p(99.9)=19ms    
     http_req_tls_handshaking.......: avg=0s       min=0s      med=0s      max=0s       p(90)=0s       p(95)=0s       p(99.9)=0s      
     http_req_waiting...............: avg=31.79ms  min=2.56ms  med=28.47ms max=431.04ms p(90)=49.3ms   p(95)=56.17ms  p(99.9)=94.85ms 
     http_reqs......................: 92679   1535.460457/s
     iteration_duration.............: avg=32.39ms  min=6.48ms  med=28.98ms max=479.03ms p(90)=50.16ms  p(95)=57.07ms  p(99.9)=97.86ms 
     iterations.....................: 92579   1533.803706/s
     success_rate...................: 100.00% ✓ 92579       ✗ 0    
     vus............................: 50      min=50        max=50 
     vus_max........................: 50      min=50        max=50 

Performance Overview

Performance Overview

HTTP Overview

HTTP Overview
Summary for: `cosmo`

K6 Output

     ✓ response code was 200
     ✓ no graphql errors
     ✓ valid response structure

     checks.........................: 100.00% ✓ 119925     ✗ 0    
     data_received..................: 3.5 GB  58 MB/s
     data_sent......................: 47 MB   771 kB/s
     http_req_blocked...............: avg=9.54µs   min=1.28µs  med=2.86µs  max=9.6ms    p(90)=4.2µs    p(95)=5.14µs   p(99.9)=1.85ms  
     http_req_connecting............: avg=5.94µs   min=0s      med=0s      max=9.57ms   p(90)=0s       p(95)=0s       p(99.9)=1.63ms  
     http_req_duration..............: avg=74.56ms  min=2.89ms  med=73.62ms max=488.14ms p(90)=100.95ms p(95)=109.36ms p(99.9)=285.07ms
       { expected_response:true }...: avg=74.56ms  min=2.89ms  med=73.62ms max=488.14ms p(90)=100.95ms p(95)=109.36ms p(99.9)=285.07ms
     http_req_failed................: 0.00%   ✓ 0          ✗ 40075
     http_req_receiving.............: avg=158.24µs min=31.07µs med=75.9µs  max=45.24ms  p(90)=150.84µs p(95)=368.05µs p(99.9)=13.87ms 
     http_req_sending...............: avg=60.47µs  min=6.12µs  med=11.57µs max=374.77ms p(90)=29.45µs  p(95)=125.17µs p(99.9)=3.39ms  
     http_req_tls_handshaking.......: avg=0s       min=0s      med=0s      max=0s       p(90)=0s       p(95)=0s       p(99.9)=0s      
     http_req_waiting...............: avg=74.35ms  min=2.82ms  med=73.43ms max=486.86ms p(90)=100.7ms  p(95)=109.16ms p(99.9)=279.59ms
     http_reqs......................: 40075   663.072526/s
     iteration_duration.............: avg=75.07ms  min=5.83ms  med=73.96ms max=538.81ms p(90)=101.26ms p(95)=109.7ms  p(99.9)=306.44ms
     iterations.....................: 39975   661.417947/s
     success_rate...................: 100.00% ✓ 39975      ✗ 0    
     vus............................: 50      min=50       max=50 
     vus_max........................: 50      min=50       max=50 

Performance Overview

Performance Overview

HTTP Overview

HTTP Overview
Summary for: `apollo-router`

K6 Output

     ✓ response code was 200
     ✓ no graphql errors
     ✓ valid response structure

     checks.........................: 100.00% ✓ 71856      ✗ 0    
     data_received..................: 2.1 GB  35 MB/s
     data_sent......................: 28 MB   461 kB/s
     http_req_blocked...............: avg=11.61µs  min=1.85µs  med=2.8µs    max=7.56ms   p(90)=3.97µs   p(95)=4.66µs   p(99.9)=4.21ms  
     http_req_connecting............: avg=8.24µs   min=0s      med=0s       max=7.53ms   p(90)=0s       p(95)=0s       p(99.9)=4.18ms  
     http_req_duration..............: avg=124.52ms min=5.85ms  med=123.84ms max=588.82ms p(90)=153.53ms p(95)=162.75ms p(99.9)=400.26ms
       { expected_response:true }...: avg=124.52ms min=5.85ms  med=123.84ms max=588.82ms p(90)=153.53ms p(95)=162.75ms p(99.9)=400.26ms
     http_req_failed................: 0.00%   ✓ 0          ✗ 24052
     http_req_receiving.............: avg=86.21µs  min=35.45µs med=50.67µs  max=260.68ms p(90)=96.22µs  p(95)=122.38µs p(99.9)=1.88ms  
     http_req_sending...............: avg=86.76µs  min=7.24µs  med=11.14µs  max=360.43ms p(90)=17.95µs  p(95)=34.31µs  p(99.9)=2.21ms  
     http_req_tls_handshaking.......: avg=0s       min=0s      med=0s       max=0s       p(90)=0s       p(95)=0s       p(99.9)=0s      
     http_req_waiting...............: avg=124.35ms min=5.8ms   med=123.72ms max=569.41ms p(90)=153.37ms p(95)=162.6ms  p(99.9)=389.81ms
     http_reqs......................: 24052   395.942444/s
     iteration_duration.............: avg=125.35ms min=20.67ms med=124.22ms max=628.43ms p(90)=153.9ms  p(95)=163.09ms p(99.9)=420.67ms
     iterations.....................: 23952   394.296251/s
     success_rate...................: 100.00% ✓ 23952      ✗ 0    
     vus............................: 50      min=50       max=50 
     vus_max........................: 50      min=50       max=50 

Performance Overview

Performance Overview

HTTP Overview

HTTP Overview
Summary for: `hive-gateway`

K6 Output

     ✓ response code was 200
     ✓ no graphql errors
     ✓ valid response structure

     checks.........................: 100.00% ✓ 56301      ✗ 0    
     data_received..................: 1.7 GB  27 MB/s
     data_sent......................: 22 MB   359 kB/s
     http_req_blocked...............: avg=18.7µs   min=1.21µs  med=2.81µs   max=11.41ms  p(90)=4.32µs   p(95)=5.37µs   p(99.9)=6.99ms  
     http_req_connecting............: avg=14.95µs  min=0s      med=0s       max=11.37ms  p(90)=0s       p(95)=0s       p(99.9)=6.94ms  
     http_req_duration..............: avg=158.85ms min=6.67ms  med=147.88ms max=672.39ms p(90)=179.96ms p(95)=222.76ms p(99.9)=485.12ms
       { expected_response:true }...: avg=158.85ms min=6.67ms  med=147.88ms max=672.39ms p(90)=179.96ms p(95)=222.76ms p(99.9)=485.12ms
     http_req_failed................: 0.00%   ✓ 0          ✗ 18867
     http_req_receiving.............: avg=103.91µs min=24.32µs med=47.52µs  max=159.23ms p(90)=105.73µs p(95)=180.23µs p(99.9)=4.28ms  
     http_req_sending...............: avg=84.31µs  min=5.56µs  med=11.22µs  max=257.65ms p(90)=31.99µs  p(95)=123.23µs p(99.9)=5.11ms  
     http_req_tls_handshaking.......: avg=0s       min=0s      med=0s       max=0s       p(90)=0s       p(95)=0s       p(99.9)=0s      
     http_req_waiting...............: avg=158.66ms min=6.62ms  med=147.76ms max=648.84ms p(90)=179.81ms p(95)=222.01ms p(99.9)=484.69ms
     http_reqs......................: 18867   308.573486/s
     iteration_duration.............: avg=160.1ms  min=36.63ms med=148.3ms  max=698.88ms p(90)=180.39ms p(95)=225.24ms p(99.9)=525.93ms
     iterations.....................: 18767   306.937966/s
     success_rate...................: 100.00% ✓ 18767      ✗ 0    
     vus............................: 50      min=0        max=50 
     vus_max........................: 50      min=50       max=50 

Performance Overview

Performance Overview

HTTP Overview

HTTP Overview
Summary for: `hive-gateway-bun`

K6 Output

     ✓ response code was 200
     ✓ no graphql errors
     ✓ valid response structure

     checks.........................: 100.00% ✓ 50307      ✗ 0    
     data_received..................: 1.5 GB  24 MB/s
     data_sent......................: 20 MB   321 kB/s
     http_req_blocked...............: avg=20.5µs   min=1.26µs  med=2.77µs   max=11.6ms   p(90)=4.47µs   p(95)=5.61µs   p(99.9)=7.23ms  
     http_req_connecting............: avg=16.56µs  min=0s      med=0s       max=11.57ms  p(90)=0s       p(95)=0s       p(99.9)=7.2ms   
     http_req_duration..............: avg=177.6ms  min=7.29ms  med=166.17ms max=628.97ms p(90)=238.45ms p(95)=285.34ms p(99.9)=497ms   
       { expected_response:true }...: avg=177.6ms  min=7.29ms  med=166.17ms max=628.97ms p(90)=238.45ms p(95)=285.34ms p(99.9)=497ms   
     http_req_failed................: 0.00%   ✓ 0          ✗ 16869
     http_req_receiving.............: avg=102.84µs min=26.48µs med=45.83µs  max=120.09ms p(90)=104.37µs p(95)=220.41µs p(99.9)=4.22ms  
     http_req_sending...............: avg=94.38µs  min=5.6µs   med=11.38µs  max=202.8ms  p(90)=32.97µs  p(95)=128.22µs p(99.9)=5.25ms  
     http_req_tls_handshaking.......: avg=0s       min=0s      med=0s       max=0s       p(90)=0s       p(95)=0s       p(99.9)=0s      
     http_req_waiting...............: avg=177.4ms  min=7.24ms  med=166.04ms max=628.24ms p(90)=238.12ms p(95)=284.85ms p(99.9)=496.93ms
     http_reqs......................: 16869   276.385219/s
     iteration_duration.............: avg=179.03ms min=40.02ms med=166.64ms max=663.39ms p(90)=240.03ms p(95)=286.34ms p(99.9)=528.58ms
     iterations.....................: 16769   274.746798/s
     success_rate...................: 100.00% ✓ 16769      ✗ 0    
     vus............................: 18      min=18       max=50 
     vus_max........................: 50      min=50       max=50 

Performance Overview

Performance Overview

HTTP Overview

HTTP Overview
Summary for: `apollo-gateway`

K6 Output

     ✓ response code was 200
     ✓ no graphql errors
     ✓ valid response structure

     checks.........................: 100.00% ✓ 22008      ✗ 0   
     data_received..................: 653 MB  11 MB/s
     data_sent......................: 8.6 MB  142 kB/s
     http_req_blocked...............: avg=43.45µs  min=1.3µs   med=2.87µs   max=11.81ms  p(90)=4.42µs   p(95)=5.12µs   p(99.9)=10.21ms 
     http_req_connecting............: avg=38.38µs  min=0s      med=0s       max=11.75ms  p(90)=0s       p(95)=0s       p(99.9)=9.97ms  
     http_req_duration..............: avg=404ms    min=7.35ms  med=403.72ms max=894.27ms p(90)=459.14ms p(95)=478.09ms p(99.9)=819.26ms
       { expected_response:true }...: avg=404ms    min=7.35ms  med=403.72ms max=894.27ms p(90)=459.14ms p(95)=478.09ms p(99.9)=819.26ms
     http_req_failed................: 0.00%   ✓ 0          ✗ 7436
     http_req_receiving.............: avg=83.04µs  min=29.23µs med=50.54µs  max=143.57ms p(90)=92.66µs  p(95)=108.16µs p(99.9)=919.52µs
     http_req_sending...............: avg=81.95µs  min=6.25µs  med=11.89µs  max=222.11ms p(90)=19.24µs  p(95)=22.85µs  p(99.9)=5.07ms  
     http_req_tls_handshaking.......: avg=0s       min=0s      med=0s       max=0s       p(90)=0s       p(95)=0s       p(99.9)=0s      
     http_req_waiting...............: avg=403.84ms min=7.29ms  med=403.53ms max=893.45ms p(90)=459.04ms p(95)=477.88ms p(99.9)=818.28ms
     http_reqs......................: 7436    121.670439/s
     iteration_duration.............: avg=410.03ms min=84.74ms med=404.52ms max=967.92ms p(90)=459.89ms p(95)=478.89ms p(99.9)=898.96ms
     iterations.....................: 7336    120.034204/s
     success_rate...................: 100.00% ✓ 7336       ✗ 0   
     vus............................: 32      min=32       max=50
     vus_max........................: 50      min=50       max=50

Performance Overview

Performance Overview

HTTP Overview

HTTP Overview

Copy link

Overview for: constant-vus-subgraphs-delay-resources

This scenario runs 4 subgraphs and a GraphQL gateway with Federation spec, and runs a heavy query. It's being executed with a constant amount of VUs over a fixed amount of time. It measure things like memory usage, CPU usage, average RPS. It also includes a summary of the entire execution, and metrics information about HTTP execution times.

This scenario was running 50 VUs over 60s

Comparison

Comparison

Gateway RPS ⬇️ Requests Duration Notes
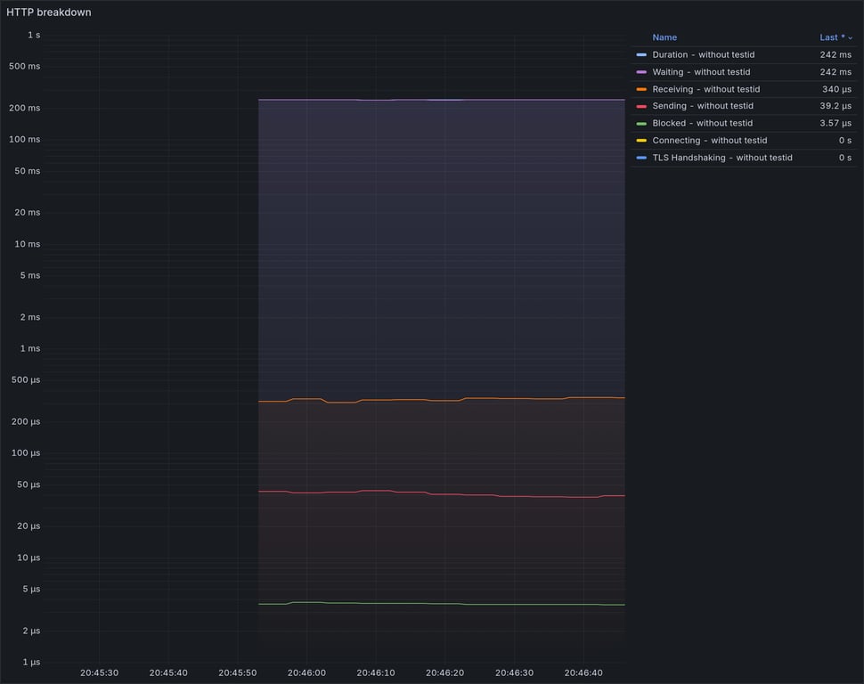
grafbase 173 14041 total, 0 failed avg: 215ms, p95: 227ms
hive-router 168 13591 total, 0 failed avg: 222ms, p95: 233ms
hive-gateway 167 12797 total, 0 failed avg: 236ms, p95: 260ms
cosmo 165 13430 total, 0 failed avg: 225ms, p95: 249ms
hive-gateway-bun 159 12202 total, 0 failed avg: 247ms, p95: 275ms
apollo-router 132 10804 total, 0 failed avg: 280ms, p95: 323ms
apollo-gateway 125 10230 total, 0 failed avg: 296ms, p95: 325ms
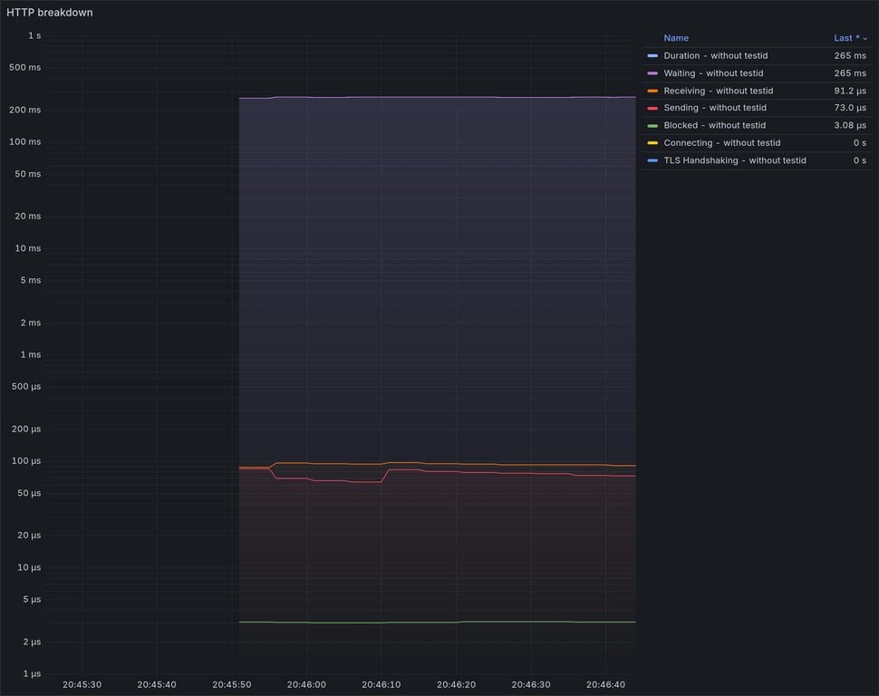
Summary for: `grafbase`

K6 Output

     ✓ response code was 200
     ✓ no graphql errors
     ✓ valid response structure

     checks.........................: 100.00% ✓ 41823     ✗ 0    
     data_received..................: 1.2 GB  15 MB/s
     data_sent......................: 16 MB   202 kB/s
     http_req_blocked...............: avg=19.01µs  min=1.18µs   med=1.89µs   max=8.94ms   p(90)=3.4µs    p(95)=4.96µs   p(99.9)=6.61ms  
     http_req_connecting............: avg=16.23µs  min=0s       med=0s       max=8.91ms   p(90)=0s       p(95)=0s       p(99.9)=6.59ms  
     http_req_duration..............: avg=215.14ms min=111.08ms med=214.43ms max=605.07ms p(90)=223.84ms p(95)=226.91ms p(99.9)=522.01ms
       { expected_response:true }...: avg=215.14ms min=111.08ms med=214.43ms max=605.07ms p(90)=223.84ms p(95)=226.91ms p(99.9)=522.01ms
     http_req_failed................: 0.00%   ✓ 0         ✗ 14041
     http_req_receiving.............: avg=89.06µs  min=27.59µs  med=46.52µs  max=18.5ms   p(90)=98.01µs  p(95)=256.95µs p(99.9)=6.78ms  
     http_req_sending...............: avg=138.02µs min=5.63µs   med=8.42µs   max=385.95ms p(90)=26.62µs  p(95)=98.84µs  p(99.9)=8.94ms  
     http_req_tls_handshaking.......: avg=0s       min=0s       med=0s       max=0s       p(90)=0s       p(95)=0s       p(99.9)=0s      
     http_req_waiting...............: avg=214.91ms min=110.99ms med=214.31ms max=604.41ms p(90)=223.69ms p(95)=226.68ms p(99.9)=491.11ms
     http_reqs......................: 14041   173.47929/s
     iteration_duration.............: avg=215.46ms min=114.49ms med=214.67ms max=628.35ms p(90)=224.06ms p(95)=227.1ms  p(99.9)=535.36ms
     iterations.....................: 13941   172.24377/s
     success_rate...................: 100.00% ✓ 13941     ✗ 0    
     vus............................: 50      min=0       max=50 
     vus_max........................: 50      min=50      max=50 

Performance Overview

Performance Overview

HTTP Overview

HTTP Overview
Summary for: `hive-router`

K6 Output

     ✓ response code was 200
     ✓ no graphql errors
     ✓ valid response structure

     checks.........................: 100.00% ✓ 40473      ✗ 0    
     data_received..................: 1.2 GB  15 MB/s
     data_sent......................: 16 MB   195 kB/s
     http_req_blocked...............: avg=18.59µs  min=1.14µs   med=2.03µs   max=8.72ms   p(90)=3.35µs   p(95)=4.64µs   p(99.9)=6.4ms   
     http_req_connecting............: avg=16.05µs  min=0s       med=0s       max=8.68ms   p(90)=0s       p(95)=0s       p(99.9)=6.38ms  
     http_req_duration..............: avg=222.11ms min=123.85ms med=221.09ms max=624.06ms p(90)=230ms    p(95)=232.98ms p(99.9)=528.82ms
       { expected_response:true }...: avg=222.11ms min=123.85ms med=221.09ms max=624.06ms p(90)=230ms    p(95)=232.98ms p(99.9)=528.82ms
     http_req_failed................: 0.00%   ✓ 0          ✗ 13591
     http_req_receiving.............: avg=82µs     min=26.18µs  med=44.84µs  max=13.4ms   p(90)=97.54µs  p(95)=276.16µs p(99.9)=3.13ms  
     http_req_sending...............: avg=138.13µs min=5.42µs   med=8.68µs   max=377.84ms p(90)=29.78µs  p(95)=113.43µs p(99.9)=7.65ms  
     http_req_tls_handshaking.......: avg=0s       min=0s       med=0s       max=0s       p(90)=0s       p(95)=0s       p(99.9)=0s      
     http_req_waiting...............: avg=221.89ms min=119.74ms med=220.99ms max=623.07ms p(90)=229.81ms p(95)=232.73ms p(99.9)=513.16ms
     http_reqs......................: 13591   168.01398/s
     iteration_duration.............: avg=222.45ms min=124.06ms med=221.36ms max=632.35ms p(90)=230.18ms p(95)=233.19ms p(99.9)=540.29ms
     iterations.....................: 13491   166.777765/s
     success_rate...................: 100.00% ✓ 13491      ✗ 0    
     vus............................: 50      min=0        max=50 
     vus_max........................: 50      min=50       max=50 

Performance Overview

Performance Overview

HTTP Overview

HTTP Overview
Summary for: `hive-gateway`

K6 Output

     ✓ response code was 200
     ✓ no graphql errors
     ✓ valid response structure

     checks.........................: 100.00% ✓ 38091      ✗ 0    
     data_received..................: 1.1 GB  15 MB/s
     data_sent......................: 15 MB   195 kB/s
     http_req_blocked...............: avg=25.48µs  min=1.15µs   med=2.63µs   max=11ms     p(90)=4.16µs   p(95)=5.52µs   p(99.9)=8.49ms  
     http_req_connecting............: avg=21.92µs  min=0s       med=0s       max=10.95ms  p(90)=0s       p(95)=0s       p(99.9)=8.46ms  
     http_req_duration..............: avg=235.65ms min=152.83ms med=227.3ms  max=733.11ms p(90)=247.16ms p(95)=259.68ms p(99.9)=672.45ms
       { expected_response:true }...: avg=235.65ms min=152.83ms med=227.3ms  max=733.11ms p(90)=247.16ms p(95)=259.68ms p(99.9)=672.45ms
     http_req_failed................: 0.00%   ✓ 0          ✗ 12797
     http_req_receiving.............: avg=82.97µs  min=26.15µs  med=45.8µs   max=16.92ms  p(90)=100.54µs p(95)=147.37µs p(99.9)=3.03ms  
     http_req_sending...............: avg=106.41µs min=5.45µs   med=10.79µs  max=172.48ms p(90)=32.05µs  p(95)=111.43µs p(99.9)=5.99ms  
     http_req_tls_handshaking.......: avg=0s       min=0s       med=0s       max=0s       p(90)=0s       p(95)=0s       p(99.9)=0s      
     http_req_waiting...............: avg=235.47ms min=152.78ms med=227.2ms  max=724.12ms p(90)=246.94ms p(95)=259.53ms p(99.9)=672.35ms
     http_reqs......................: 12797   167.531906/s
     iteration_duration.............: avg=236.58ms min=153.07ms med=227.66ms max=750ms    p(90)=247.52ms p(95)=260.07ms p(99.9)=672.79ms
     iterations.....................: 12697   166.222757/s
     success_rate...................: 100.00% ✓ 12697      ✗ 0    
     vus............................: 50      min=0        max=50 
     vus_max........................: 50      min=50       max=50 

Performance Overview

Performance Overview

HTTP Overview

HTTP Overview
Summary for: `cosmo`

K6 Output

     ✓ response code was 200
     ✓ no graphql errors
     ✓ valid response structure

     checks.........................: 100.00% ✓ 39990      ✗ 0    
     data_received..................: 1.2 GB  15 MB/s
     data_sent......................: 16 MB   193 kB/s
     http_req_blocked...............: avg=21.99µs  min=1.38µs   med=2.79µs   max=9.84ms   p(90)=4.01µs   p(95)=5.2µs    p(99.9)=7.26ms  
     http_req_connecting............: avg=18.44µs  min=0s       med=0s       max=9.8ms    p(90)=0s       p(95)=0s       p(99.9)=7.25ms  
     http_req_duration..............: avg=225.14ms min=158.75ms med=224.03ms max=643.47ms p(90)=243.84ms p(95)=249.42ms p(99.9)=529.39ms
       { expected_response:true }...: avg=225.14ms min=158.75ms med=224.03ms max=643.47ms p(90)=243.84ms p(95)=249.42ms p(99.9)=529.39ms
     http_req_failed................: 0.00%   ✓ 0          ✗ 13430
     http_req_receiving.............: avg=454.91µs min=31.11µs  med=60.8µs   max=35.69ms  p(90)=311.59µs p(95)=726.12µs p(99.9)=26.32ms 
     http_req_sending...............: avg=104.14µs min=6.07µs   med=11.01µs  max=270.87ms p(90)=31.64µs  p(95)=128.11µs p(99.9)=4.22ms  
     http_req_tls_handshaking.......: avg=0s       min=0s       med=0s       max=0s       p(90)=0s       p(95)=0s       p(99.9)=0s      
     http_req_waiting...............: avg=224.58ms min=158.57ms med=223.47ms max=642.27ms p(90)=243.31ms p(95)=248.9ms  p(99.9)=528.47ms
     http_reqs......................: 13430   165.586181/s
     iteration_duration.............: avg=225.6ms  min=159.07ms med=224.42ms max=655.62ms p(90)=244.15ms p(95)=249.76ms p(99.9)=547.55ms
     iterations.....................: 13330   164.353223/s
     success_rate...................: 100.00% ✓ 13330      ✗ 0    
     vus............................: 38      min=0        max=50 
     vus_max........................: 50      min=50       max=50 

Performance Overview

Performance Overview

HTTP Overview

HTTP Overview
Summary for: `hive-gateway-bun`

K6 Output

     ✓ response code was 200
     ✓ no graphql errors
     ✓ valid response structure

     checks.........................: 100.00% ✓ 36306      ✗ 0    
     data_received..................: 1.1 GB  14 MB/s
     data_sent......................: 14 MB   185 kB/s
     http_req_blocked...............: avg=25.04µs  min=1.21µs   med=2.67µs   max=10.98ms  p(90)=4.49µs   p(95)=5.79µs   p(99.9)=8.14ms  
     http_req_connecting............: avg=20.63µs  min=0s       med=0s       max=10.91ms  p(90)=0s       p(95)=0s       p(99.9)=7.84ms  
     http_req_duration..............: avg=247.28ms min=161.35ms med=239.19ms max=845.39ms p(90)=260.79ms p(95)=274.95ms p(99.9)=842.28ms
       { expected_response:true }...: avg=247.28ms min=161.35ms med=239.19ms max=845.39ms p(90)=260.79ms p(95)=274.95ms p(99.9)=842.28ms
     http_req_failed................: 0.00%   ✓ 0          ✗ 12202
     http_req_receiving.............: avg=92.54µs  min=26.53µs  med=48.82µs  max=14.72ms  p(90)=111.25µs p(95)=187.7µs  p(99.9)=4.54ms  
     http_req_sending...............: avg=93.99µs  min=5.56µs   med=10.92µs  max=165.27ms p(90)=32.6µs   p(95)=123.63µs p(99.9)=4.94ms  
     http_req_tls_handshaking.......: avg=0s       min=0s       med=0s       max=0s       p(90)=0s       p(95)=0s       p(99.9)=0s      
     http_req_waiting...............: avg=247.09ms min=161.26ms med=239.06ms max=845.3ms  p(90)=260.62ms p(95)=274.37ms p(99.9)=841.9ms 
     http_reqs......................: 12202   159.091133/s
     iteration_duration.............: avg=248.37ms min=168.6ms  med=239.58ms max=845.54ms p(90)=261.24ms p(95)=275.44ms p(99.9)=842.48ms
     iterations.....................: 12102   157.787321/s
     success_rate...................: 100.00% ✓ 12102      ✗ 0    
     vus............................: 50      min=0        max=50 
     vus_max........................: 50      min=50       max=50 

Performance Overview

Performance Overview

HTTP Overview

HTTP Overview
Summary for: `apollo-router`

K6 Output

     ✓ response code was 200
     ✓ no graphql errors
     ✓ valid response structure

     checks.........................: 100.00% ✓ 32112      ✗ 0    
     data_received..................: 948 MB  12 MB/s
     data_sent......................: 13 MB   154 kB/s
     http_req_blocked...............: avg=27.05µs  min=1.55µs   med=2.93µs   max=9.63ms   p(90)=4.73µs   p(95)=5.95µs   p(99.9)=7.64ms  
     http_req_connecting............: avg=22.39µs  min=0s       med=0s       max=9.59ms   p(90)=0s       p(95)=0s       p(99.9)=7.62ms  
     http_req_duration..............: avg=279.75ms min=126.54ms med=279.74ms max=691.13ms p(90)=313.14ms p(95)=323.43ms p(99.9)=603.42ms
       { expected_response:true }...: avg=279.75ms min=126.54ms med=279.74ms max=691.13ms p(90)=313.14ms p(95)=323.43ms p(99.9)=603.42ms
     http_req_failed................: 0.00%   ✓ 0          ✗ 10804
     http_req_receiving.............: avg=142.74µs min=33.35µs  med=60.41µs  max=16.86ms  p(90)=164.4µs  p(95)=485.55µs p(99.9)=6.46ms  
     http_req_sending...............: avg=145.49µs min=6.75µs   med=11.95µs  max=266.27ms p(90)=90.56µs  p(95)=158.62µs p(99.9)=5.48ms  
     http_req_tls_handshaking.......: avg=0s       min=0s       med=0s       max=0s       p(90)=0s       p(95)=0s       p(99.9)=0s      
     http_req_waiting...............: avg=279.46ms min=122.15ms med=279.52ms max=689.68ms p(90)=312.88ms p(95)=323.06ms p(99.9)=602.56ms
     http_reqs......................: 10804   132.247051/s
     iteration_duration.............: avg=280.83ms min=126.83ms med=280.38ms max=728.29ms p(90)=313.67ms p(95)=323.95ms p(99.9)=633.81ms
     iterations.....................: 10704   131.022995/s
     success_rate...................: 100.00% ✓ 10704      ✗ 0    
     vus............................: 50      min=0        max=50 
     vus_max........................: 50      min=50       max=50 

Performance Overview

Performance Overview

HTTP Overview

HTTP Overview
Summary for: `apollo-gateway`

K6 Output

     ✓ response code was 200
     ✓ no graphql errors
     ✓ valid response structure

     checks.........................: 100.00% ✓ 30390      ✗ 0    
     data_received..................: 899 MB  11 MB/s
     data_sent......................: 12 MB   146 kB/s
     http_req_blocked...............: avg=32.67µs  min=1.23µs   med=3.41µs   max=11.31ms  p(90)=5.27µs   p(95)=6.15µs   p(99.9)=9.3ms   
     http_req_connecting............: avg=27.72µs  min=0s       med=0s       max=11.25ms  p(90)=0s       p(95)=0s       p(99.9)=9.27ms  
     http_req_duration..............: avg=295.64ms min=211.37ms med=293.35ms max=822.82ms p(90)=316.67ms p(95)=324.82ms p(99.9)=742.62ms
       { expected_response:true }...: avg=295.64ms min=211.37ms med=293.35ms max=822.82ms p(90)=316.67ms p(95)=324.82ms p(99.9)=742.62ms
     http_req_failed................: 0.00%   ✓ 0          ✗ 10230
     http_req_receiving.............: avg=94.12µs  min=30.93µs  med=63.81µs  max=105.3ms  p(90)=114.2µs  p(95)=148.29µs p(99.9)=2.59ms  
     http_req_sending...............: avg=138.5µs  min=6.17µs   med=13.15µs  max=340.18ms p(90)=23.4µs   p(95)=39.82µs  p(99.9)=3.8ms   
     http_req_tls_handshaking.......: avg=0s       min=0s       med=0s       max=0s       p(90)=0s       p(95)=0s       p(99.9)=0s      
     http_req_waiting...............: avg=295.41ms min=211.23ms med=293.22ms max=821.85ms p(90)=316.49ms p(95)=324.58ms p(99.9)=741.79ms
     http_reqs......................: 10230   125.34659/s
     iteration_duration.............: avg=297ms    min=223.1ms  med=293.83ms max=866.94ms p(90)=317.05ms p(95)=325.27ms p(99.9)=796.59ms
     iterations.....................: 10130   124.121305/s
     success_rate...................: 100.00% ✓ 10130      ✗ 0    
     vus............................: 50      min=0        max=50 
     vus_max........................: 50      min=50       max=50 

Performance Overview

Performance Overview

HTTP Overview

HTTP Overview

Copy link

Overview for: constant-vus-subgraphs-delay

This scenario runs 4 subgraphs and a GraphQL gateway with Federation spec, and runs a heavy query. It's being executed with a constant amount of VUs over a fixed amount of time. It measure things like memory usage, CPU usage, average RPS. It also includes a summary of the entire execution, and metrics information about HTTP execution times.

This scenario was running 50 VUs over 60s

Comparison

Comparison

Gateway RPS ⬇️ Requests Duration Notes
grafbase 172 13946 total, 0 failed avg: 217ms, p95: 229ms
hive-router 167 13584 total, 0 failed avg: 223ms, p95: 234ms
cosmo 153 12444 total, 0 failed avg: 243ms, p95: 275ms
hive-gateway 148 11343 total, 0 failed avg: 266ms, p95: 314ms
hive-gateway-bun 143 11014 total, 0 failed avg: 274ms, p95: 327ms
apollo-router 117 9584 total, 0 failed avg: 315ms, p95: 369ms
apollo-gateway 85 7004 total, 0 failed avg: 432ms, p95: 474ms
Summary for: `grafbase`

K6 Output

     ✓ response code was 200
     ✓ no graphql errors
     ✓ valid response structure

     checks.........................: 100.00% ✓ 41538      ✗ 0    
     data_received..................: 1.2 GB  15 MB/s
     data_sent......................: 16 MB   200 kB/s
     http_req_blocked...............: avg=19.52µs  min=1.2µs    med=1.95µs   max=9.29ms   p(90)=3.54µs   p(95)=5.13µs   p(99.9)=6.82ms  
     http_req_connecting............: avg=16.84µs  min=0s       med=0s       max=9.25ms   p(90)=0s       p(95)=0s       p(99.9)=6.8ms   
     http_req_duration..............: avg=217ms    min=160.47ms med=216.07ms max=622.48ms p(90)=226.15ms p(95)=229.12ms p(99.9)=519.07ms
       { expected_response:true }...: avg=217ms    min=160.47ms med=216.07ms max=622.48ms p(90)=226.15ms p(95)=229.12ms p(99.9)=519.07ms
     http_req_failed................: 0.00%   ✓ 0          ✗ 13946
     http_req_receiving.............: avg=89.18µs  min=25.14µs  med=47.31µs  max=18.57ms  p(90)=104.48µs p(95)=272.16µs p(99.9)=4.49ms  
     http_req_sending...............: avg=88.33µs  min=6.22µs   med=8.59µs   max=386.1ms  p(90)=33.27µs  p(95)=102.14µs p(99.9)=6.41ms  
     http_req_tls_handshaking.......: avg=0s       min=0s       med=0s       max=0s       p(90)=0s       p(95)=0s       p(99.9)=0s      
     http_req_waiting...............: avg=216.83ms min=159.42ms med=215.97ms max=620.79ms p(90)=226.02ms p(95)=228.87ms p(99.9)=502.86ms
     http_reqs......................: 13946   172.014041/s
     iteration_duration.............: avg=217.33ms min=160.64ms med=216.33ms max=642.49ms p(90)=226.37ms p(95)=229.33ms p(99.9)=542.05ms
     iterations.....................: 13846   170.780611/s
     success_rate...................: 100.00% ✓ 13846      ✗ 0    
     vus............................: 50      min=0        max=50 
     vus_max........................: 50      min=50       max=50 

Performance Overview

Performance Overview

HTTP Overview

HTTP Overview
Summary for: `hive-router`

K6 Output

     ✓ response code was 200
     ✓ no graphql errors
     ✓ valid response structure

     checks.........................: 100.00% ✓ 40452      ✗ 0    
     data_received..................: 1.2 GB  15 MB/s
     data_sent......................: 16 MB   195 kB/s
     http_req_blocked...............: avg=19.16µs  min=1.1µs    med=2.14µs   max=9.07ms   p(90)=3.1µs    p(95)=4.14µs   p(99.9)=6.61ms  
     http_req_connecting............: avg=16.61µs  min=0s       med=0s       max=9.03ms   p(90)=0s       p(95)=0s       p(99.9)=6.59ms  
     http_req_duration..............: avg=222.54ms min=117.58ms med=221.55ms max=600.63ms p(90)=230.69ms p(95)=233.86ms p(99.9)=511.08ms
       { expected_response:true }...: avg=222.54ms min=117.58ms med=221.55ms max=600.63ms p(90)=230.69ms p(95)=233.86ms p(99.9)=511.08ms
     http_req_failed................: 0.00%   ✓ 0          ✗ 13584
     http_req_receiving.............: avg=73.33µs  min=25.09µs  med=42.26µs  max=10.74ms  p(90)=84.51µs  p(95)=234.56µs p(99.9)=2.87ms  
     http_req_sending...............: avg=134.27µs min=5.55µs   med=9.3µs    max=353.37ms p(90)=28.19µs  p(95)=95.86µs  p(99.9)=5.79ms  
     http_req_tls_handshaking.......: avg=0s       min=0s       med=0s       max=0s       p(90)=0s       p(95)=0s       p(99.9)=0s      
     http_req_waiting...............: avg=222.34ms min=114.01ms med=221.44ms max=599.84ms p(90)=230.57ms p(95)=233.63ms p(99.9)=491.24ms
     http_reqs......................: 13584   167.904752/s
     iteration_duration.............: avg=222.94ms min=117.85ms med=221.81ms max=615.97ms p(90)=230.89ms p(95)=234.03ms p(99.9)=528.45ms
     iterations.....................: 13484   166.668704/s
     success_rate...................: 100.00% ✓ 13484      ✗ 0    
     vus............................: 50      min=0        max=50 
     vus_max........................: 50      min=50       max=50 

Performance Overview

Performance Overview

HTTP Overview

HTTP Overview
Summary for: `cosmo`

K6 Output

     ✓ response code was 200
     ✓ no graphql errors
     ✓ valid response structure

     checks.........................: 100.00% ✓ 37032      ✗ 0    
     data_received..................: 1.1 GB  13 MB/s
     data_sent......................: 15 MB   178 kB/s
     http_req_blocked...............: avg=23.9µs   min=1.49µs   med=2.9µs    max=10.25ms  p(90)=4.64µs   p(95)=6.46µs   p(99.9)=7.66ms  
     http_req_connecting............: avg=20.2µs   min=0s       med=0s       max=10.2ms   p(90)=0s       p(95)=0s       p(99.9)=7.64ms  
     http_req_duration..............: avg=242.83ms min=164.97ms med=242.15ms max=692.09ms p(90)=267.01ms p(95)=274.5ms  p(99.9)=565.33ms
       { expected_response:true }...: avg=242.83ms min=164.97ms med=242.15ms max=692.09ms p(90)=267.01ms p(95)=274.5ms  p(99.9)=565.33ms
     http_req_failed................: 0.00%   ✓ 0          ✗ 12444
     http_req_receiving.............: avg=357.8µs  min=35.92µs  med=73.31µs  max=210.68ms p(90)=222.28µs p(95)=555.53µs p(99.9)=31.98ms 
     http_req_sending...............: avg=93.56µs  min=6.96µs   med=11.97µs  max=215.49ms p(90)=31.96µs  p(95)=147.24µs p(99.9)=3.87ms  
     http_req_tls_handshaking.......: avg=0s       min=0s       med=0s       max=0s       p(90)=0s       p(95)=0s       p(99.9)=0s      
     http_req_waiting...............: avg=242.38ms min=161.62ms med=241.79ms max=691.21ms p(90)=266.5ms  p(95)=274.13ms p(99.9)=564.4ms 
     http_reqs......................: 12444   153.173898/s
     iteration_duration.............: avg=243.53ms min=165.21ms med=242.62ms max=705.59ms p(90)=267.39ms p(95)=274.91ms p(99.9)=621.32ms
     iterations.....................: 12344   151.942992/s
     success_rate...................: 100.00% ✓ 12344      ✗ 0    
     vus............................: 50      min=0        max=50 
     vus_max........................: 50      min=50       max=50 

Performance Overview

Performance Overview

HTTP Overview

HTTP Overview
Summary for: `hive-gateway`

K6 Output

     ✓ response code was 200
     ✓ no graphql errors
     ✓ valid response structure

     checks.........................: 100.00% ✓ 33729      ✗ 0    
     data_received..................: 996 MB  13 MB/s
     data_sent......................: 13 MB   173 kB/s
     http_req_blocked...............: avg=28.58µs  min=1.13µs   med=2.59µs   max=11.11ms  p(90)=3.99µs   p(95)=5µs      p(99.9)=8.85ms  
     http_req_connecting............: avg=25.35µs  min=0s       med=0s       max=11.08ms  p(90)=0s       p(95)=0s       p(99.9)=8.82ms  
     http_req_duration..............: avg=265.85ms min=143.17ms med=256.01ms max=772ms    p(90)=278.83ms p(95)=313.79ms p(99.9)=668.93ms
       { expected_response:true }...: avg=265.85ms min=143.17ms med=256.01ms max=772ms    p(90)=278.83ms p(95)=313.79ms p(99.9)=668.93ms
     http_req_failed................: 0.00%   ✓ 0          ✗ 11343
     http_req_receiving.............: avg=104.53µs min=25.52µs  med=43.95µs  max=138.46ms p(90)=109.88µs p(95)=378.42µs p(99.9)=3.99ms  
     http_req_sending...............: avg=173.39µs min=5.35µs   med=10.7µs   max=264.42ms p(90)=36.21µs  p(95)=152.7µs  p(99.9)=13.26ms 
     http_req_tls_handshaking.......: avg=0s       min=0s       med=0s       max=0s       p(90)=0s       p(95)=0s       p(99.9)=0s      
     http_req_waiting...............: avg=265.57ms min=143.12ms med=255.89ms max=771.34ms p(90)=278.58ms p(95)=312.66ms p(99.9)=667.94ms
     http_reqs......................: 11343   148.628361/s
     iteration_duration.............: avg=267.15ms min=143.43ms med=256.38ms max=792.46ms p(90)=279.32ms p(95)=315.29ms p(99.9)=705.95ms
     iterations.....................: 11243   147.318052/s
     success_rate...................: 100.00% ✓ 11243      ✗ 0    
     vus............................: 50      min=0        max=50 
     vus_max........................: 50      min=50       max=50 

Performance Overview

Performance Overview

HTTP Overview

HTTP Overview
Summary for: `hive-gateway-bun`

K6 Output

     ✓ response code was 200
     ✓ no graphql errors
     ✓ valid response structure

     checks.........................: 100.00% ✓ 32742      ✗ 0    
     data_received..................: 967 MB  13 MB/s
     data_sent......................: 13 MB   167 kB/s
     http_req_blocked...............: avg=31.22µs  min=1.17µs   med=2.72µs   max=11.65ms  p(90)=4.29µs   p(95)=5.56µs   p(99.9)=9.38ms  
     http_req_connecting............: avg=27.29µs  min=0s       med=0s       max=11.61ms  p(90)=0s       p(95)=0s       p(99.9)=9.34ms  
     http_req_duration..............: avg=274.25ms min=161.29ms med=265.29ms max=814.93ms p(90)=295.28ms p(95)=327.42ms p(99.9)=705.81ms
       { expected_response:true }...: avg=274.25ms min=161.29ms med=265.29ms max=814.93ms p(90)=295.28ms p(95)=327.42ms p(99.9)=705.81ms
     http_req_failed................: 0.00%   ✓ 0          ✗ 11014
     http_req_receiving.............: avg=94.19µs  min=26.09µs  med=46.08µs  max=20ms     p(90)=107.08µs p(95)=360.84µs p(99.9)=3.43ms  
     http_req_sending...............: avg=146.72µs min=5.47µs   med=11.05µs  max=264.71ms p(90)=36.07µs  p(95)=147.27µs p(99.9)=9.81ms  
     http_req_tls_handshaking.......: avg=0s       min=0s       med=0s       max=0s       p(90)=0s       p(95)=0s       p(99.9)=0s      
     http_req_waiting...............: avg=274.01ms min=160.96ms med=265.13ms max=813.91ms p(90)=295ms    p(95)=327.22ms p(99.9)=705.58ms
     http_reqs......................: 11014   143.69203/s
     iteration_duration.............: avg=275.66ms min=179.1ms  med=265.68ms max=854.53ms p(90)=295.99ms p(95)=328.19ms p(99.9)=719.51ms
     iterations.....................: 10914   142.387399/s
     success_rate...................: 100.00% ✓ 10914      ✗ 0    
     vus............................: 50      min=0        max=50 
     vus_max........................: 50      min=50       max=50 

Performance Overview

Performance Overview

HTTP Overview

HTTP Overview
Summary for: `apollo-router`

K6 Output

     ✓ response code was 200
     ✓ no graphql errors
     ✓ valid response structure

     checks.........................: 100.00% ✓ 28452      ✗ 0   
     data_received..................: 841 MB  10 MB/s
     data_sent......................: 11 MB   137 kB/s
     http_req_blocked...............: avg=25.84µs  min=1.76µs   med=2.87µs   max=9.05ms   p(90)=4.57µs   p(95)=6.16µs   p(99.9)=6.93ms  
     http_req_connecting............: avg=22.12µs  min=0s       med=0s       max=8.98ms   p(90)=0s       p(95)=0s       p(99.9)=6.91ms  
     http_req_duration..............: avg=315.09ms min=187.12ms med=316.03ms max=778.96ms p(90)=357.97ms p(95)=369.48ms p(99.9)=712.03ms
       { expected_response:true }...: avg=315.09ms min=187.12ms med=316.03ms max=778.96ms p(90)=357.97ms p(95)=369.48ms p(99.9)=712.03ms
     http_req_failed................: 0.00%   ✓ 0          ✗ 9584
     http_req_receiving.............: avg=108.64µs min=35.64µs  med=59.44µs  max=6.87ms   p(90)=140.1µs  p(95)=430.78µs p(99.9)=2.12ms  
     http_req_sending...............: avg=124.25µs min=7.96µs   med=12.09µs  max=280.1ms  p(90)=33.04µs  p(95)=182.04µs p(99.9)=4.24ms  
     http_req_tls_handshaking.......: avg=0s       min=0s       med=0s       max=0s       p(90)=0s       p(95)=0s       p(99.9)=0s      
     http_req_waiting...............: avg=314.86ms min=185.75ms med=315.88ms max=777.77ms p(90)=357.7ms  p(95)=369.17ms p(99.9)=710.64ms
     http_reqs......................: 9584    117.570027/s
     iteration_duration.............: avg=316.71ms min=187.34ms med=316.7ms  max=835.47ms p(90)=358.52ms p(95)=369.99ms p(99.9)=768.01ms
     iterations.....................: 9484    116.343294/s
     success_rate...................: 100.00% ✓ 9484       ✗ 0   
     vus............................: 50      min=0        max=50
     vus_max........................: 50      min=50       max=50

Performance Overview

Performance Overview

HTTP Overview

HTTP Overview
Summary for: `apollo-gateway`

K6 Output

     ✓ response code was 200
     ✓ no graphql errors
     ✓ valid response structure

     checks.........................: 100.00% ✓ 20712     ✗ 0   
     data_received..................: 615 MB  7.5 MB/s
     data_sent......................: 8.1 MB  100 kB/s
     http_req_blocked...............: avg=44.15µs  min=1.29µs   med=3.08µs   max=11.34ms  p(90)=4.56µs   p(95)=5.45µs   p(99.9)=9.91ms  
     http_req_connecting............: avg=40.51µs  min=0s       med=0s       max=11.3ms   p(90)=0s       p(95)=0s       p(99.9)=9.88ms  
     http_req_duration..............: avg=431.68ms min=211.76ms med=434.68ms max=947.74ms p(90)=462.21ms p(95)=474.16ms p(99.9)=876.44ms
       { expected_response:true }...: avg=431.68ms min=211.76ms med=434.68ms max=947.74ms p(90)=462.21ms p(95)=474.16ms p(99.9)=876.44ms
     http_req_failed................: 0.00%   ✓ 0         ✗ 7004
     http_req_receiving.............: avg=72.88µs  min=32.48µs  med=52.42µs  max=65.29ms  p(90)=94.72µs  p(95)=111.76µs p(99.9)=398.46µs
     http_req_sending...............: avg=60.94µs  min=6.5µs    med=12.47µs  max=189.51ms p(90)=19.44µs  p(95)=26µs     p(99.9)=1.75ms  
     http_req_tls_handshaking.......: avg=0s       min=0s       med=0s       max=0s       p(90)=0s       p(95)=0s       p(99.9)=0s      
     http_req_waiting...............: avg=431.54ms min=211.67ms med=434.61ms max=946.9ms  p(90)=461.94ms p(95)=473.99ms p(99.9)=875.09ms
     http_reqs......................: 7004    85.71265/s
     iteration_duration.............: avg=435.49ms min=289.8ms  med=435.2ms  max=1s       p(90)=462.74ms p(95)=474.63ms p(99.9)=948.44ms
     iterations.....................: 6904    84.488883/s
     success_rate...................: 100.00% ✓ 6904      ✗ 0   
     vus............................: 50      min=0       max=50
     vus_max........................: 50      min=50      max=50

Performance Overview

Performance Overview

HTTP Overview

HTTP Overview

@ardatan ardatan merged commit f1fd976 into main Sep 23, 2025
34 checks passed
@ardatan ardatan deleted the renovate/vega-lite-6.x branch September 23, 2025 22:45
Sign up for free to join this conversation on GitHub. Already have an account? Sign in to comment

Labels

dependencies Pull requests that update a dependency file

Projects

None yet

Development

Successfully merging this pull request may close these issues.

1 participant