Skip to content

Conversation

renovate[bot]
Copy link
Contributor

@renovate renovate bot commented Sep 23, 2025

Coming soon: The Renovate bot (GitHub App) will be renamed to Mend. PRs from Renovate will soon appear from 'Mend'. Learn more here.

This PR contains the following updates:

Package Update Change
grafana/grafana minor 12.1.2 -> 12.2.0

Configuration

📅 Schedule: Branch creation - At any time (no schedule defined), Automerge - At any time (no schedule defined).

🚦 Automerge: Enabled.

Rebasing: Whenever PR becomes conflicted, or you tick the rebase/retry checkbox.

🔕 Ignore: Close this PR and you won't be reminded about this update again.


  • If you want to rebase/retry this PR, check this box

This PR was generated by Mend Renovate. View the repository job log.

@renovate renovate bot added the dependencies Pull requests that update a dependency file label Sep 23, 2025
Copy link

💻 Website Preview

The latest changes are available as preview in: https://e130aaaa.federation-gateway-benchmark.pages.dev

Copy link

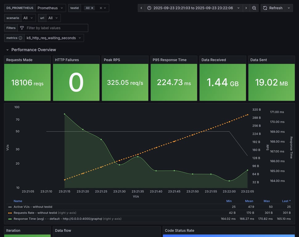
Overview for: constant-vus-over-time

This scenario runs 4 subgraphs and a GraphQL gateway with Federation spec, and runs a heavy query. It's being executed with a constant amount of VUs over a fixed amount of time. It measure things like memory usage, CPU usage, average RPS. It also includes a summary of the entire execution, and metrics information about HTTP execution times.

This scenario was running 50 VUs over 60s

Comparison

Comparison

Gateway RPS ⬇️ Requests Duration Notes
hive-router 1707 102937 total, 0 failed avg: 29ms, p95: 52ms
grafbase 1601 96576 total, 0 failed avg: 31ms, p95: 54ms
cosmo 689 41625 total, 0 failed avg: 72ms, p95: 105ms
apollo-router 382 23215 total, 0 failed avg: 129ms, p95: 170ms
hive-gateway-bun 296 18106 total, 0 failed avg: 166ms, p95: 291ms
hive-gateway 287 17645 total, 0 failed avg: 170ms, p95: 222ms
apollo-gateway 118 7266 total, 0 failed avg: 414ms, p95: 487ms
Summary for: `hive-router`

K6 Output

     ✓ response code was 200
     ✓ no graphql errors
     ✓ valid response structure

     checks.........................: 100.00% ✓ 308511      ✗ 0     
     data_received..................: 9.0 GB  150 MB/s
     data_sent......................: 120 MB  2.0 MB/s
     http_req_blocked...............: avg=5.54µs   min=1.27µs  med=2.79µs  max=9.26ms   p(90)=4.13µs  p(95)=4.96µs   p(99.9)=99.07µs
     http_req_connecting............: avg=2.23µs   min=0s      med=0s      max=9.22ms   p(90)=0s      p(95)=0s       p(99.9)=0s     
     http_req_duration..............: avg=28.88ms  min=1.95ms  med=26.1ms  max=452.43ms p(90)=45.11ms p(95)=52.04ms  p(99.9)=89.66ms
       { expected_response:true }...: avg=28.88ms  min=1.95ms  med=26.1ms  max=452.43ms p(90)=45.11ms p(95)=52.04ms  p(99.9)=89.66ms
     http_req_failed................: 0.00%   ✓ 0           ✗ 102937
     http_req_receiving.............: avg=137.51µs min=25.09µs med=44.96µs max=74.47ms  p(90)=120.2µs p(95)=374.1µs  p(99.9)=16.08ms
     http_req_sending...............: avg=107.05µs min=5.36µs  med=10.63µs max=397.25ms p(90)=32.23µs p(95)=136.56µs p(99.9)=14.53ms
     http_req_tls_handshaking.......: avg=0s       min=0s      med=0s      max=0s       p(90)=0s      p(95)=0s       p(99.9)=0s     
     http_req_waiting...............: avg=28.64ms  min=1.91ms  med=25.93ms max=434.72ms p(90)=44.65ms p(95)=51.49ms  p(99.9)=87.31ms
     http_reqs......................: 102937  1707.97609/s
     iteration_duration.............: avg=29.16ms  min=5.11ms  med=26.35ms max=510.71ms p(90)=45.37ms p(95)=52.3ms   p(99.9)=90.01ms
     iterations.....................: 102837  1706.316846/s
     success_rate...................: 100.00% ✓ 102837      ✗ 0     
     vus............................: 50      min=50        max=50  
     vus_max........................: 50      min=50        max=50  

Performance Overview

Performance Overview

HTTP Overview

HTTP Overview
Summary for: `grafbase`

K6 Output

     ✓ response code was 200
     ✓ no graphql errors
     ✓ valid response structure

     checks.........................: 100.00% ✓ 289428      ✗ 0    
     data_received..................: 8.5 GB  141 MB/s
     data_sent......................: 112 MB  1.9 MB/s
     http_req_blocked...............: avg=6.08µs   min=1.23µs  med=2.96µs  max=9.38ms   p(90)=4.09µs   p(95)=4.91µs   p(99.9)=120.86µs
     http_req_connecting............: avg=2.45µs   min=0s      med=0s      max=9.35ms   p(90)=0s       p(95)=0s       p(99.9)=0s      
     http_req_duration..............: avg=30.77ms  min=2.58ms  med=27.42ms max=453.78ms p(90)=47.6ms   p(95)=54.32ms  p(99.9)=90.61ms 
       { expected_response:true }...: avg=30.77ms  min=2.58ms  med=27.42ms max=453.78ms p(90)=47.6ms   p(95)=54.32ms  p(99.9)=90.61ms 
     http_req_failed................: 0.00%   ✓ 0           ✗ 96576
     http_req_receiving.............: avg=144.62µs min=25.03µs med=47.7µs  max=48.52ms  p(90)=125.48µs p(95)=384.82µs p(99.9)=16.54ms 
     http_req_sending...............: avg=130.56µs min=5.55µs  med=11.72µs max=403.81ms p(90)=35.56µs  p(95)=135.51µs p(99.9)=19.9ms  
     http_req_tls_handshaking.......: avg=0s       min=0s      med=0s      max=0s       p(90)=0s       p(95)=0s       p(99.9)=0s      
     http_req_waiting...............: avg=30.49ms  min=2.54ms  med=27.22ms max=453.03ms p(90)=47.07ms  p(95)=53.8ms   p(99.9)=87.82ms 
     http_reqs......................: 96576   1601.0434/s
     iteration_duration.............: avg=31.08ms  min=8.06ms  med=27.7ms  max=491.13ms p(90)=47.9ms   p(95)=54.61ms  p(99.9)=92.62ms 
     iterations.....................: 96476   1599.385593/s
     success_rate...................: 100.00% ✓ 96476       ✗ 0    
     vus............................: 50      min=50        max=50 
     vus_max........................: 50      min=50        max=50 

Performance Overview

Performance Overview

HTTP Overview

HTTP Overview
Summary for: `cosmo`

K6 Output

     ✓ response code was 200
     ✓ no graphql errors
     ✓ valid response structure

     checks.........................: 100.00% ✓ 124575     ✗ 0    
     data_received..................: 3.7 GB  61 MB/s
     data_sent......................: 48 MB   802 kB/s
     http_req_blocked...............: avg=8.8µs   min=1.43µs  med=2.73µs  max=9.22ms   p(90)=3.79µs   p(95)=4.6µs    p(99.9)=1.34ms  
     http_req_connecting............: avg=5.41µs  min=0s      med=0s      max=9.17ms   p(90)=0s       p(95)=0s       p(99.9)=1.32ms  
     http_req_duration..............: avg=71.78ms min=2.83ms  med=70.64ms max=517.56ms p(90)=97.34ms  p(95)=105.25ms p(99.9)=293.07ms
       { expected_response:true }...: avg=71.78ms min=2.83ms  med=70.64ms max=517.56ms p(90)=97.34ms  p(95)=105.25ms p(99.9)=293.07ms
     http_req_failed................: 0.00%   ✓ 0          ✗ 41625
     http_req_receiving.............: avg=157.9µs min=30.52µs med=70.81µs max=35.73ms  p(90)=147.47µs p(95)=389.62µs p(99.9)=15.68ms 
     http_req_sending...............: avg=73.72µs min=6.38µs  med=10.99µs max=416.76ms p(90)=28.9µs   p(95)=121.25µs p(99.9)=3.55ms  
     http_req_tls_handshaking.......: avg=0s      min=0s      med=0s      max=0s       p(90)=0s       p(95)=0s       p(99.9)=0s      
     http_req_waiting...............: avg=71.55ms min=2.58ms  med=70.45ms max=516.74ms p(90)=97.15ms  p(95)=105.03ms p(99.9)=275.08ms
     http_reqs......................: 41625   689.13834/s
     iteration_duration.............: avg=72.25ms min=6.16ms  med=70.97ms max=549.13ms p(90)=97.65ms  p(95)=105.56ms p(99.9)=306.61ms
     iterations.....................: 41525   687.482753/s
     success_rate...................: 100.00% ✓ 41525      ✗ 0    
     vus............................: 50      min=50       max=50 
     vus_max........................: 50      min=50       max=50 

Performance Overview

Performance Overview

HTTP Overview

HTTP Overview
Summary for: `apollo-router`

K6 Output

     ✓ response code was 200
     ✓ no graphql errors
     ✓ valid response structure

     checks.........................: 100.00% ✓ 69345      ✗ 0    
     data_received..................: 2.0 GB  34 MB/s
     data_sent......................: 27 MB   444 kB/s
     http_req_blocked...............: avg=13.6µs   min=1.9µs   med=2.88µs   max=9.48ms   p(90)=4.21µs   p(95)=4.95µs   p(99.9)=4.92ms  
     http_req_connecting............: avg=10.09µs  min=0s      med=0s       max=9.44ms   p(90)=0s       p(95)=0s       p(99.9)=4.89ms  
     http_req_duration..............: avg=128.97ms min=6.01ms  med=128.22ms max=608.09ms p(90)=159.32ms p(95)=169.63ms p(99.9)=426.92ms
       { expected_response:true }...: avg=128.97ms min=6.01ms  med=128.22ms max=608.09ms p(90)=159.32ms p(95)=169.63ms p(99.9)=426.92ms
     http_req_failed................: 0.00%   ✓ 0          ✗ 23215
     http_req_receiving.............: avg=99.56µs  min=29.72µs med=53.21µs  max=367.96ms p(90)=106.94µs p(95)=137.37µs p(99.9)=2.01ms  
     http_req_sending...............: avg=65.15µs  min=7.91µs  med=11.55µs  max=369.39ms p(90)=19.79µs  p(95)=38.8µs   p(99.9)=2.26ms  
     http_req_tls_handshaking.......: avg=0s       min=0s      med=0s       max=0s       p(90)=0s       p(95)=0s       p(99.9)=0s      
     http_req_waiting...............: avg=128.81ms min=5.92ms  med=128.08ms max=583.56ms p(90)=159.18ms p(95)=169.44ms p(99.9)=420.99ms
     http_reqs......................: 23215   382.005434/s
     iteration_duration.............: avg=129.83ms min=27.69ms med=128.61ms max=642.96ms p(90)=159.69ms p(95)=169.99ms p(99.9)=436.83ms
     iterations.....................: 23115   380.359923/s
     success_rate...................: 100.00% ✓ 23115      ✗ 0    
     vus............................: 50      min=50       max=50 
     vus_max........................: 50      min=50       max=50 

Performance Overview

Performance Overview

HTTP Overview

HTTP Overview
Summary for: `hive-gateway-bun`

K6 Output

     ✓ response code was 200
     ✓ no graphql errors
     ✓ valid response structure

     checks.........................: 100.00% ✓ 54018      ✗ 0    
     data_received..................: 1.6 GB  26 MB/s
     data_sent......................: 21 MB   345 kB/s
     http_req_blocked...............: avg=20.16µs  min=1.21µs  med=2.76µs   max=11.09ms  p(90)=4.61µs   p(95)=5.79µs   p(99.9)=7.7ms   
     http_req_connecting............: avg=16.41µs  min=0s      med=0s       max=11.05ms  p(90)=0s       p(95)=0s       p(99.9)=7.66ms  
     http_req_duration..............: avg=165.51ms min=7.01ms  med=153.44ms max=693.33ms p(90)=188.59ms p(95)=290.57ms p(99.9)=523.36ms
       { expected_response:true }...: avg=165.51ms min=7.01ms  med=153.44ms max=693.33ms p(90)=188.59ms p(95)=290.57ms p(99.9)=523.36ms
     http_req_failed................: 0.00%   ✓ 0          ✗ 18106
     http_req_receiving.............: avg=120.92µs min=27.51µs med=49.23µs  max=352.49ms p(90)=114.93µs p(95)=251.06µs p(99.9)=4.89ms  
     http_req_sending...............: avg=102.87µs min=5.67µs  med=11.41µs  max=484.12ms p(90)=33.18µs  p(95)=131.67µs p(99.9)=5.66ms  
     http_req_tls_handshaking.......: avg=0s       min=0s      med=0s       max=0s       p(90)=0s       p(95)=0s       p(99.9)=0s      
     http_req_waiting...............: avg=165.29ms min=6.96ms  med=153.29ms max=693.21ms p(90)=188.27ms p(95)=280.35ms p(99.9)=522.5ms 
     http_reqs......................: 18106   296.861809/s
     iteration_duration.............: avg=166.8ms  min=34.2ms  med=153.89ms max=733.81ms p(90)=189.07ms p(95)=320.01ms p(99.9)=537.57ms
     iterations.....................: 18006   295.222232/s
     success_rate...................: 100.00% ✓ 18006      ✗ 0    
     vus............................: 25      min=25       max=50 
     vus_max........................: 50      min=50       max=50 

Performance Overview

Performance Overview

HTTP Overview

HTTP Overview
Summary for: `hive-gateway`

K6 Output

     ✓ response code was 200
     ✓ no graphql errors
     ✓ valid response structure

     checks.........................: 100.00% ✓ 52635      ✗ 0    
     data_received..................: 1.5 GB  25 MB/s
     data_sent......................: 21 MB   334 kB/s
     http_req_blocked...............: avg=21.22µs  min=1.26µs  med=2.95µs   max=11.44ms  p(90)=4.94µs   p(95)=6.36µs   p(99.9)=7.53ms
     http_req_connecting............: avg=16.85µs  min=0s      med=0s       max=11.38ms  p(90)=0s       p(95)=0s       p(99.9)=7.51ms
     http_req_duration..............: avg=170.29ms min=7.26ms  med=156.36ms max=1.12s    p(90)=188.47ms p(95)=221.53ms p(99.9)=1.08s 
       { expected_response:true }...: avg=170.29ms min=7.26ms  med=156.36ms max=1.12s    p(90)=188.47ms p(95)=221.53ms p(99.9)=1.08s 
     http_req_failed................: 0.00%   ✓ 0          ✗ 17645
     http_req_receiving.............: avg=98.07µs  min=26.27µs med=51.9µs   max=12.91ms  p(90)=108.98µs p(95)=222.6µs  p(99.9)=4ms   
     http_req_sending...............: avg=122.82µs min=5.71µs  med=11.46µs  max=338.79ms p(90)=33.62µs  p(95)=130.67µs p(99.9)=5.5ms 
     http_req_tls_handshaking.......: avg=0s       min=0s      med=0s       max=0s       p(90)=0s       p(95)=0s       p(99.9)=0s    
     http_req_waiting...............: avg=170.07ms min=7.18ms  med=156.2ms  max=1.12s    p(90)=188.19ms p(95)=221.45ms p(99.9)=1.08s 
     http_reqs......................: 17645   287.482277/s
     iteration_duration.............: avg=171.63ms min=30.41ms med=156.8ms  max=1.12s    p(90)=188.96ms p(95)=222.91ms p(99.9)=1.08s 
     iterations.....................: 17545   285.853021/s
     success_rate...................: 100.00% ✓ 17545      ✗ 0    
     vus............................: 25      min=25       max=50 
     vus_max........................: 50      min=50       max=50 

Performance Overview

Performance Overview

HTTP Overview

HTTP Overview
Summary for: `apollo-gateway`

K6 Output

     ✓ response code was 200
     ✓ no graphql errors
     ✓ valid response structure

     checks.........................: 100.00% ✓ 21498      ✗ 0   
     data_received..................: 638 MB  10 MB/s
     data_sent......................: 8.5 MB  138 kB/s
     http_req_blocked...............: avg=41.66µs  min=1.37µs   med=2.87µs   max=11.69ms  p(90)=4.5µs    p(95)=5.26µs   p(99.9)=9.67ms  
     http_req_connecting............: avg=38.28µs  min=0s       med=0s       max=11.65ms  p(90)=0s       p(95)=0s       p(99.9)=9.61ms  
     http_req_duration..............: avg=413.91ms min=7.44ms   med=413.52ms max=983.26ms p(90)=467.73ms p(95)=487.09ms p(99.9)=661.98ms
       { expected_response:true }...: avg=413.91ms min=7.44ms   med=413.52ms max=983.26ms p(90)=467.73ms p(95)=487.09ms p(99.9)=661.98ms
     http_req_failed................: 0.00%   ✓ 0          ✗ 7266
     http_req_receiving.............: avg=74.12µs  min=28.8µs   med=49.85µs  max=100.62ms p(90)=91.43µs  p(95)=105.65µs p(99.9)=361.58µs
     http_req_sending...............: avg=82.99µs  min=5.94µs   med=11.78µs  max=147.75ms p(90)=18.83µs  p(95)=22.17µs  p(99.9)=4.45ms  
     http_req_tls_handshaking.......: avg=0s       min=0s       med=0s       max=0s       p(90)=0s       p(95)=0s       p(99.9)=0s      
     http_req_waiting...............: avg=413.75ms min=7.4ms    med=413.38ms max=982.53ms p(90)=467.59ms p(95)=486.82ms p(99.9)=661.27ms
     http_reqs......................: 7266    118.794295/s
     iteration_duration.............: avg=420.02ms min=236.64ms med=414.3ms  max=993.27ms p(90)=468.86ms p(95)=488.03ms p(99.9)=686.56ms
     iterations.....................: 7166    117.159362/s
     success_rate...................: 100.00% ✓ 7166       ✗ 0   
     vus............................: 40      min=40       max=50
     vus_max........................: 50      min=50       max=50

Performance Overview

Performance Overview

HTTP Overview

HTTP Overview

Copy link

Overview for: ramping-vus

This scenario runs 4 subgraphs and a GraphQL gateway with Federation spec, and runs a heavy query. We are running a heavy load of concurrent VUs to measure response time and other stats, during stress. It measure things like memory usage, CPU usage, response times. It also includes a summary of the entire execution, and metrics information about HTTP execution times.

This scenario was running 500 VUs over 60s

Comparison

Comparison

Gateway RPS ⬇️ Requests Duration Notes
hive-router 1791 111534 total, 0 failed avg: 125ms, p95: 304ms
grafbase 1537 97059 total, 0 failed avg: 143ms, p95: 335ms
cosmo 701 44674 total, 0 failed avg: 314ms, p95: 697ms
apollo-router 406 27198 total, 0 failed avg: 518ms, p95: 1165ms ❌ 24 unexpected GraphQL errors, non-compatible response structure (1)
hive-gateway-bun 263 18464 total, 0 failed avg: 761ms, p95: 1688ms
hive-gateway 261 18188 total, 0 failed avg: 770ms, p95: 1628ms
apollo-gateway 155 10794 total, 0 failed avg: 1208ms, p95: 2570ms
Summary for: `hive-router`

K6 Output

     ✓ response code was 200
     ✓ no graphql errors
     ✓ valid response structure

     checks.........................: 100.00% ✓ 331602      ✗ 0     
     data_received..................: 9.8 GB  157 MB/s
     data_sent......................: 130 MB  2.1 MB/s
     http_req_blocked...............: avg=524.01µs min=1.13µs  med=2.49µs   max=367.95ms p(90)=3.94µs   p(95)=4.67µs   p(99.9)=181.1ms 
     http_req_connecting............: avg=519.28µs min=0s      med=0s       max=367.88ms p(90)=0s       p(95)=0s       p(99.9)=179.65ms
     http_req_duration..............: avg=124.79ms min=1.57ms  med=112.92ms max=446.56ms p(90)=256.48ms p(95)=303.62ms p(99.9)=394.15ms
       { expected_response:true }...: avg=124.79ms min=1.57ms  med=112.92ms max=446.56ms p(90)=256.48ms p(95)=303.62ms p(99.9)=394.15ms
     http_req_failed................: 0.00%   ✓ 0           ✗ 111534
     http_req_receiving.............: avg=555.32µs min=23.17µs med=43.5µs   max=126.2ms  p(90)=118.55µs p(95)=411.12µs p(99.9)=78.53ms 
     http_req_sending...............: avg=464.7µs  min=5.06µs  med=10.27µs  max=132.17ms p(90)=25.94µs  p(95)=131.57µs p(99.9)=73.67ms 
     http_req_tls_handshaking.......: avg=0s       min=0s      med=0s       max=0s       p(90)=0s       p(95)=0s       p(99.9)=0s      
     http_req_waiting...............: avg=123.77ms min=1.53ms  med=111.99ms max=402.22ms p(90)=254.13ms p(95)=301.65ms p(99.9)=390.81ms
     http_reqs......................: 111534  1791.951711/s
     iteration_duration.............: avg=126.75ms min=1.7ms   med=114.41ms max=848.98ms p(90)=259.07ms p(95)=306.42ms p(99.9)=432.23ms
     iterations.....................: 110534  1775.885294/s
     success_rate...................: 100.00% ✓ 110534      ✗ 0     
     vus............................: 70      min=0         max=495 
     vus_max........................: 500     min=500       max=500 

Performance Overview

Performance Overview

HTTP Overview

HTTP Overview
Summary for: `grafbase`

K6 Output

     ✓ response code was 200
     ✓ no graphql errors
     ✓ valid response structure

     checks.........................: 100.00% ✓ 288177      ✗ 0    
     data_received..................: 8.5 GB  135 MB/s
     data_sent......................: 113 MB  1.8 MB/s
     http_req_blocked...............: avg=700.34µs min=1.18µs  med=2.99µs   max=389.69ms p(90)=4.3µs    p(95)=5.2µs    p(99.9)=218.08ms
     http_req_connecting............: avg=696.29µs min=0s      med=0s       max=389.63ms p(90)=0s       p(95)=0s       p(99.9)=217.89ms
     http_req_duration..............: avg=143.3ms  min=2.54ms  med=131.78ms max=482.83ms p(90)=284.81ms p(95)=335.38ms p(99.9)=424.65ms
       { expected_response:true }...: avg=143.3ms  min=2.54ms  med=131.78ms max=482.83ms p(90)=284.81ms p(95)=335.38ms p(99.9)=424.65ms
     http_req_failed................: 0.00%   ✓ 0           ✗ 97059
     http_req_receiving.............: avg=627.71µs min=24.13µs med=47.54µs  max=174.86ms p(90)=99.33µs  p(95)=429.91µs p(99.9)=86.71ms 
     http_req_sending...............: avg=595.89µs min=5.09µs  med=11.78µs  max=153.53ms p(90)=30.03µs  p(95)=140.36µs p(99.9)=84.02ms 
     http_req_tls_handshaking.......: avg=0s       min=0s      med=0s       max=0s       p(90)=0s       p(95)=0s       p(99.9)=0s      
     http_req_waiting...............: avg=142.07ms min=2.49ms  med=130.54ms max=450.83ms p(90)=282.16ms p(95)=333.07ms p(99.9)=418.41ms
     http_reqs......................: 97059   1537.299968/s
     iteration_duration.............: avg=145.88ms min=3.3ms   med=133.88ms max=929.67ms p(90)=288.52ms p(95)=338.21ms p(99.9)=522.38ms
     iterations.....................: 96059   1521.461148/s
     success_rate...................: 100.00% ✓ 96059       ✗ 0    
     vus............................: 66      min=0         max=497
     vus_max........................: 500     min=500       max=500

Performance Overview

Performance Overview

HTTP Overview

HTTP Overview
Summary for: `cosmo`

K6 Output

     ✓ response code was 200
     ✓ no graphql errors
     ✓ valid response structure

     checks.........................: 100.00% ✓ 131022     ✗ 0    
     data_received..................: 3.9 GB  62 MB/s
     data_sent......................: 52 MB   816 kB/s
     http_req_blocked...............: avg=105.97µs min=1.3µs   med=2.98µs   max=155.4ms  p(90)=4.35µs   p(95)=5.76µs   p(99.9)=33.88ms
     http_req_connecting............: avg=101.2µs  min=0s      med=0s       max=155.23ms p(90)=0s       p(95)=0s       p(99.9)=33.54ms
     http_req_duration..............: avg=314.25ms min=2.79ms  med=295.42ms max=1.21s    p(90)=621.87ms p(95)=697.38ms p(99.9)=1.07s  
       { expected_response:true }...: avg=314.25ms min=2.79ms  med=295.42ms max=1.21s    p(90)=621.87ms p(95)=697.38ms p(99.9)=1.07s  
     http_req_failed................: 0.00%   ✓ 0          ✗ 44674
     http_req_receiving.............: avg=498.22µs min=27.23µs med=58.63µs  max=219.19ms p(90)=162.02µs p(95)=476.49µs p(99.9)=78.17ms
     http_req_sending...............: avg=150.14µs min=5.49µs  med=11.31µs  max=134.93ms p(90)=29.08µs  p(95)=126.01µs p(99.9)=27.99ms
     http_req_tls_handshaking.......: avg=0s       min=0s      med=0s       max=0s       p(90)=0s       p(95)=0s       p(99.9)=0s     
     http_req_waiting...............: avg=313.6ms  min=2.73ms  med=294.74ms max=1.21s    p(90)=620.74ms p(95)=695.46ms p(99.9)=1.07s  
     http_reqs......................: 44674   701.122311/s
     iteration_duration.............: avg=321.98ms min=3.04ms  med=303.27ms max=1.21s    p(90)=625.25ms p(95)=699.87ms p(99.9)=1.08s  
     iterations.....................: 43674   685.428119/s
     success_rate...................: 100.00% ✓ 43674      ✗ 0    
     vus............................: 97      min=0        max=500
     vus_max........................: 500     min=500      max=500

Performance Overview

Performance Overview

HTTP Overview

HTTP Overview
Summary for: `apollo-router`

K6 Output

     ✓ response code was 200
     ✗ no graphql errors
      ↳  99% — ✓ 26174 / ✗ 24
     ✗ valid response structure
      ↳  99% — ✓ 26197 / ✗ 1

     checks.........................: 99.96% ✓ 78569      ✗ 25   
     data_received..................: 2.4 GB 36 MB/s
     data_sent......................: 32 MB  474 kB/s
     http_req_blocked...............: avg=82.65µs  min=1.54µs  med=2.95µs   max=143.27ms p(90)=4.45µs  p(95)=6.08µs   p(99.9)=23.78ms
     http_req_connecting............: avg=77.81µs  min=0s      med=0s       max=143.11ms p(90)=0s      p(95)=0s       p(99.9)=23.73ms
     http_req_duration..............: avg=518.44ms min=6.09ms  med=476.11ms max=1.92s    p(90)=1.05s   p(95)=1.16s    p(99.9)=1.75s  
       { expected_response:true }...: avg=518.44ms min=6.09ms  med=476.11ms max=1.92s    p(90)=1.05s   p(95)=1.16s    p(99.9)=1.75s  
     http_req_failed................: 0.00%  ✓ 0          ✗ 27198
     http_req_receiving.............: avg=125.37µs min=29.72µs med=50.3µs   max=96.71ms  p(90)=94.04µs p(95)=169.33µs p(99.9)=14.3ms 
     http_req_sending...............: avg=106.01µs min=6.75µs  med=11.5µs   max=111.85ms p(90)=29.48µs p(95)=118.56µs p(99.9)=19.62ms
     http_req_tls_handshaking.......: avg=0s       min=0s      med=0s       max=0s       p(90)=0s      p(95)=0s       p(99.9)=0s     
     http_req_waiting...............: avg=518.21ms min=6.04ms  med=475.79ms max=1.92s    p(90)=1.05s   p(95)=1.16s    p(99.9)=1.75s  
     http_reqs......................: 27198  406.476997/s
     iteration_duration.............: avg=538.65ms min=6.42ms  med=501.71ms max=1.92s    p(90)=1.06s   p(95)=1.17s    p(99.9)=1.75s  
     iterations.....................: 26198  391.531891/s
     success_rate...................: 99.90% ✓ 26174      ✗ 24   
     vus............................: 57     min=0        max=499
     vus_max........................: 500    min=500      max=500

Performance Overview

Performance Overview

HTTP Overview

HTTP Overview
Summary for: `hive-gateway-bun`

K6 Output

     ✓ response code was 200
     ✓ no graphql errors
     ✓ valid response structure

     checks.........................: 100.00% ✓ 52392      ✗ 0    
     data_received..................: 1.6 GB  23 MB/s
     data_sent......................: 22 MB   309 kB/s
     http_req_blocked...............: avg=135.52µs min=1.26µs  med=2.96µs   max=103.75ms p(90)=5.04µs  p(95)=7.86µs   p(99.9)=33.66ms
     http_req_connecting............: avg=129.49µs min=0s      med=0s       max=103.68ms p(90)=0s      p(95)=0s       p(99.9)=33.61ms
     http_req_duration..............: avg=760.68ms min=7.25ms  med=714.47ms max=4.61s    p(90)=1.49s   p(95)=1.68s    p(99.9)=3.55s  
       { expected_response:true }...: avg=760.68ms min=7.25ms  med=714.47ms max=4.61s    p(90)=1.49s   p(95)=1.68s    p(99.9)=3.55s  
     http_req_failed................: 0.00%   ✓ 0          ✗ 18464
     http_req_receiving.............: avg=195.59µs min=26.99µs med=46.49µs  max=90.76ms  p(90)=98.47µs p(95)=254.87µs p(99.9)=28.87ms
     http_req_sending...............: avg=222.28µs min=5.81µs  med=11.37µs  max=113.75ms p(90)=33.29µs p(95)=125.83µs p(99.9)=39.57ms
     http_req_tls_handshaking.......: avg=0s       min=0s      med=0s       max=0s       p(90)=0s      p(95)=0s       p(99.9)=0s     
     http_req_waiting...............: avg=760.26ms min=7.2ms   med=714.42ms max=4.59s    p(90)=1.49s   p(95)=1.68s    p(99.9)=3.55s  
     http_reqs......................: 18464   263.979763/s
     iteration_duration.............: avg=804.61ms min=7.52ms  med=754.4ms  max=4.65s    p(90)=1.52s   p(95)=1.71s    p(99.9)=3.59s  
     iterations.....................: 17464   249.682765/s
     success_rate...................: 100.00% ✓ 17464      ✗ 0    
     vus............................: 63      min=0        max=500
     vus_max........................: 500     min=500      max=500

Performance Overview

Performance Overview

HTTP Overview

HTTP Overview
Summary for: `hive-gateway`

K6 Output

     ✓ response code was 200
     ✓ no graphql errors
     ✓ valid response structure

     checks.........................: 100.00% ✓ 51564      ✗ 0    
     data_received..................: 1.6 GB  23 MB/s
     data_sent......................: 21 MB   306 kB/s
     http_req_blocked...............: avg=98.08µs  min=1.41µs med=2.89µs   max=72.3ms  p(90)=5.08µs  p(95)=7.52µs   p(99.9)=25.54ms
     http_req_connecting............: avg=92.68µs  min=0s     med=0s       max=72.24ms p(90)=0s      p(95)=0s       p(99.9)=25.46ms
     http_req_duration..............: avg=769.88ms min=6.88ms med=703.27ms max=5.03s   p(90)=1.5s    p(95)=1.62s    p(99.9)=4.2s   
       { expected_response:true }...: avg=769.88ms min=6.88ms med=703.27ms max=5.03s   p(90)=1.5s    p(95)=1.62s    p(99.9)=4.2s   
     http_req_failed................: 0.00%   ✓ 0          ✗ 18188
     http_req_receiving.............: avg=151.11µs min=26.9µs med=45.44µs  max=65.63ms p(90)=92.99µs p(95)=133.36µs p(99.9)=24.54ms
     http_req_sending...............: avg=168.57µs min=6.18µs med=11.2µs   max=61.27ms p(90)=28.52µs p(95)=57.97µs  p(99.9)=26.39ms
     http_req_tls_handshaking.......: avg=0s       min=0s     med=0s       max=0s      p(90)=0s      p(95)=0s       p(99.9)=0s     
     http_req_waiting...............: avg=769.56ms min=6.83ms med=703.17ms max=5.03s   p(90)=1.5s    p(95)=1.62s    p(99.9)=4.2s   
     http_reqs......................: 18188   261.153883/s
     iteration_duration.............: avg=814.93ms min=8.93ms med=751.13ms max=5.04s   p(90)=1.51s   p(95)=1.63s    p(99.9)=4.24s  
     iterations.....................: 17188   246.795301/s
     success_rate...................: 100.00% ✓ 17188      ✗ 0    
     vus............................: 99      min=0        max=500
     vus_max........................: 500     min=500      max=500

Performance Overview

Performance Overview

HTTP Overview

HTTP Overview
Summary for: `apollo-gateway`

K6 Output

     ✓ response code was 200
     ✓ no graphql errors
     ✓ valid response structure

     checks.........................: 100.00% ✓ 29382      ✗ 0    
     data_received..................: 948 MB  14 MB/s
     data_sent......................: 13 MB   186 kB/s
     http_req_blocked...............: avg=34.41µs min=1.11µs  med=3.87µs  max=26.56ms p(90)=6.22µs   p(95)=12.71µs  p(99.9)=9.21ms
     http_req_connecting............: avg=27.64µs min=0s      med=0s      max=26.5ms  p(90)=0s       p(95)=0s       p(99.9)=9.16ms
     http_req_duration..............: avg=1.2s    min=7.57ms  med=1.14s   max=15.62s  p(90)=2.15s    p(95)=2.56s    p(99.9)=14.23s
       { expected_response:true }...: avg=1.2s    min=7.57ms  med=1.14s   max=15.62s  p(90)=2.15s    p(95)=2.56s    p(99.9)=14.23s
     http_req_failed................: 0.00%   ✓ 0          ✗ 10794
     http_req_receiving.............: avg=91.12µs min=26.99µs med=71.63µs max=27.05ms p(90)=111.92µs p(95)=136.36µs p(99.9)=1.87ms
     http_req_sending...............: avg=44.18µs min=4.72µs  med=14.23µs max=21.27ms p(90)=27.38µs  p(95)=45.67µs  p(99.9)=8.08ms
     http_req_tls_handshaking.......: avg=0s      min=0s      med=0s      max=0s      p(90)=0s       p(95)=0s       p(99.9)=0s    
     http_req_waiting...............: avg=1.2s    min=7.49ms  med=1.14s   max=15.62s  p(90)=2.15s    p(95)=2.56s    p(99.9)=14.23s
     http_reqs......................: 10794   155.39774/s
     iteration_duration.............: avg=1.33s   min=8.26ms  med=1.29s   max=15.63s  p(90)=2.19s    p(95)=2.61s    p(99.9)=14.53s
     iterations.....................: 9794    141.001062/s
     success_rate...................: 100.00% ✓ 9794       ✗ 0    
     vus............................: 92      min=0        max=500
     vus_max........................: 500     min=500      max=500

Performance Overview

Performance Overview

HTTP Overview

HTTP Overview

Copy link

Overview for: constant-vus-subgraphs-delay

This scenario runs 4 subgraphs and a GraphQL gateway with Federation spec, and runs a heavy query. It's being executed with a constant amount of VUs over a fixed amount of time. It measure things like memory usage, CPU usage, average RPS. It also includes a summary of the entire execution, and metrics information about HTTP execution times.

This scenario was running 50 VUs over 60s

Comparison

Comparison

Gateway RPS ⬇️ Requests Duration Notes
grafbase 170 13841 total, 0 failed avg: 218ms, p95: 231ms
hive-router 169 13690 total, 0 failed avg: 221ms, p95: 233ms
cosmo 158 12891 total, 0 failed avg: 235ms, p95: 260ms
hive-gateway 151 11611 total, 0 failed avg: 260ms, p95: 310ms
hive-gateway-bun 147 11240 total, 0 failed avg: 269ms, p95: 403ms
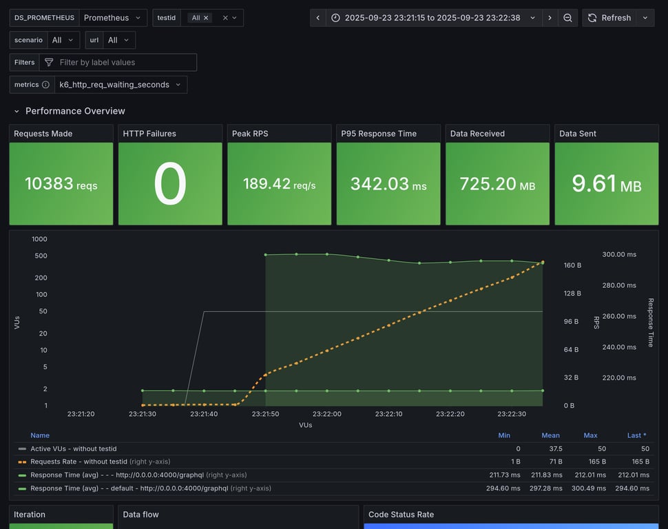
apollo-router 127 10383 total, 0 failed avg: 291ms, p95: 334ms
apollo-gateway 87 7103 total, 0 failed avg: 426ms, p95: 467ms
Summary for: `grafbase`

K6 Output

     ✓ response code was 200
     ✓ no graphql errors
     ✓ valid response structure

     checks.........................: 100.00% ✓ 41223      ✗ 0    
     data_received..................: 1.2 GB  15 MB/s
     data_sent......................: 16 MB   199 kB/s
     http_req_blocked...............: avg=19.66µs  min=1.3µs    med=2.04µs   max=9.58ms   p(90)=3.64µs   p(95)=5.35µs   p(99.9)=6.8ms   
     http_req_connecting............: avg=16.9µs   min=0s       med=0s       max=9.55ms   p(90)=0s       p(95)=0s       p(99.9)=6.78ms  
     http_req_duration..............: avg=218.22ms min=114.9ms  med=217.22ms max=636.48ms p(90)=227.75ms p(95)=231.11ms p(99.9)=535.06ms
       { expected_response:true }...: avg=218.22ms min=114.9ms  med=217.22ms max=636.48ms p(90)=227.75ms p(95)=231.11ms p(99.9)=535.06ms
     http_req_failed................: 0.00%   ✓ 0          ✗ 13841
     http_req_receiving.............: avg=90.82µs  min=26.13µs  med=48.89µs  max=18.13ms  p(90)=106.57µs p(95)=301.48µs p(99.9)=3.73ms  
     http_req_sending...............: avg=178.35µs min=6.24µs   med=8.9µs    max=397.95ms p(90)=33.19µs  p(95)=116.59µs p(99.9)=11.72ms 
     http_req_tls_handshaking.......: avg=0s       min=0s       med=0s       max=0s       p(90)=0s       p(95)=0s       p(99.9)=0s      
     http_req_waiting...............: avg=217.95ms min=114.85ms med=217.12ms max=635.24ms p(90)=227.54ms p(95)=230.8ms  p(99.9)=519.59ms
     http_reqs......................: 13841   170.83913/s
     iteration_duration.............: avg=218.54ms min=115.05ms med=217.51ms max=648.89ms p(90)=227.99ms p(95)=231.31ms p(99.9)=542.57ms
     iterations.....................: 13741   169.604833/s
     success_rate...................: 100.00% ✓ 13741      ✗ 0    
     vus............................: 50      min=0        max=50 
     vus_max........................: 50      min=50       max=50 

Performance Overview

Performance Overview

HTTP Overview

HTTP Overview
Summary for: `hive-router`

K6 Output

     ✓ response code was 200
     ✓ no graphql errors
     ✓ valid response structure

     checks.........................: 100.00% ✓ 40770      ✗ 0    
     data_received..................: 1.2 GB  15 MB/s
     data_sent......................: 16 MB   197 kB/s
     http_req_blocked...............: avg=18.52µs  min=1.17µs   med=2.07µs   max=8.8ms    p(90)=3.02µs   p(95)=4.05µs   p(99.9)=6.42ms  
     http_req_connecting............: avg=16.04µs  min=0s       med=0s       max=8.73ms   p(90)=0s       p(95)=0s       p(99.9)=6.4ms   
     http_req_duration..............: avg=220.99ms min=128.83ms med=219.75ms max=607.26ms p(90)=229.86ms p(95)=233.07ms p(99.9)=519.33ms
       { expected_response:true }...: avg=220.99ms min=128.83ms med=219.75ms max=607.26ms p(90)=229.86ms p(95)=233.07ms p(99.9)=519.33ms
     http_req_failed................: 0.00%   ✓ 0          ✗ 13690
     http_req_receiving.............: avg=73.3µs   min=25.19µs  med=41.62µs  max=13.89ms  p(90)=83.96µs  p(95)=233.88µs p(99.9)=2.9ms   
     http_req_sending...............: avg=139.97µs min=5.36µs   med=9.07µs   max=375.33ms p(90)=27.6µs   p(95)=96.07µs  p(99.9)=5.6ms   
     http_req_tls_handshaking.......: avg=0s       min=0s       med=0s       max=0s       p(90)=0s       p(95)=0s       p(99.9)=0s      
     http_req_waiting...............: avg=220.77ms min=128.79ms med=219.66ms max=606.6ms  p(90)=229.7ms  p(95)=232.83ms p(99.9)=496.36ms
     http_reqs......................: 13690   169.089924/s
     iteration_duration.............: avg=221.35ms min=128.96ms med=219.99ms max=620.73ms p(90)=230.05ms p(95)=233.26ms p(99.9)=529.8ms 
     iterations.....................: 13590   167.85479/s
     success_rate...................: 100.00% ✓ 13590      ✗ 0    
     vus............................: 50      min=0        max=50 
     vus_max........................: 50      min=50       max=50 

Performance Overview

Performance Overview

HTTP Overview

HTTP Overview
Summary for: `cosmo`

K6 Output

     ✓ response code was 200
     ✓ no graphql errors
     ✓ valid response structure

     checks.........................: 100.00% ✓ 38373      ✗ 0    
     data_received..................: 1.1 GB  14 MB/s
     data_sent......................: 15 MB   185 kB/s
     http_req_blocked...............: avg=21µs     min=1.56µs   med=2.61µs   max=9.72ms   p(90)=3.77µs   p(95)=4.86µs   p(99.9)=6.64ms  
     http_req_connecting............: avg=17.75µs  min=0s       med=0s       max=9.68ms   p(90)=0s       p(95)=0s       p(99.9)=6.61ms  
     http_req_duration..............: avg=234.69ms min=164.13ms med=234.42ms max=620.49ms p(90)=254.08ms p(95)=260ms    p(99.9)=532.39ms
       { expected_response:true }...: avg=234.69ms min=164.13ms med=234.42ms max=620.49ms p(90)=254.08ms p(95)=260ms    p(99.9)=532.39ms
     http_req_failed................: 0.00%   ✓ 0          ✗ 12891
     http_req_receiving.............: avg=361.29µs min=33.01µs  med=59.87µs  max=38.56ms  p(90)=191.82µs p(95)=492.38µs p(99.9)=27.93ms 
     http_req_sending...............: avg=80.08µs  min=6.67µs   med=10.7µs   max=339.28ms p(90)=28.95µs  p(95)=122.18µs p(99.9)=4.16ms  
     http_req_tls_handshaking.......: avg=0s       min=0s       med=0s       max=0s       p(90)=0s       p(95)=0s       p(99.9)=0s      
     http_req_waiting...............: avg=234.25ms min=164.01ms med=234.09ms max=619.26ms p(90)=253.54ms p(95)=259.42ms p(99.9)=518.48ms
     http_reqs......................: 12891   158.996947/s
     iteration_duration.............: avg=235.25ms min=164.46ms med=234.81ms max=646.73ms p(90)=254.42ms p(95)=260.42ms p(99.9)=561.71ms
     iterations.....................: 12791   157.763552/s
     success_rate...................: 100.00% ✓ 12791      ✗ 0    
     vus............................: 50      min=0        max=50 
     vus_max........................: 50      min=50       max=50 

Performance Overview

Performance Overview

HTTP Overview

HTTP Overview
Summary for: `hive-gateway`

K6 Output

     ✓ response code was 200
     ✓ no graphql errors
     ✓ valid response structure

     checks.........................: 100.00% ✓ 34533      ✗ 0    
     data_received..................: 1.0 GB  13 MB/s
     data_sent......................: 14 MB   177 kB/s
     http_req_blocked...............: avg=28.62µs  min=1.1µs    med=2.56µs   max=11.59ms  p(90)=4.02µs   p(95)=5.34µs   p(99.9)=9.1ms   
     http_req_connecting............: avg=25.15µs  min=0s       med=0s       max=11.55ms  p(90)=0s       p(95)=0s       p(99.9)=9.07ms  
     http_req_duration..............: avg=259.98ms min=131.42ms med=251.07ms max=687.29ms p(90)=267.18ms p(95)=310.11ms p(99.9)=646.69ms
       { expected_response:true }...: avg=259.98ms min=131.42ms med=251.07ms max=687.29ms p(90)=267.18ms p(95)=310.11ms p(99.9)=646.69ms
     http_req_failed................: 0.00%   ✓ 0          ✗ 11611
     http_req_receiving.............: avg=99.86µs  min=24.51µs  med=43.93µs  max=119.04ms p(90)=95.74µs  p(95)=321.79µs p(99.9)=4.46ms  
     http_req_sending...............: avg=135.65µs min=5.36µs   med=10.73µs  max=213.36ms p(90)=33.67µs  p(95)=144.44µs p(99.9)=9.13ms  
     http_req_tls_handshaking.......: avg=0s       min=0s       med=0s       max=0s       p(90)=0s       p(95)=0s       p(99.9)=0s      
     http_req_waiting...............: avg=259.74ms min=131.37ms med=250.96ms max=686.54ms p(90)=267.01ms p(95)=309.56ms p(99.9)=646.23ms
     http_reqs......................: 11611   151.977953/s
     iteration_duration.............: avg=261.19ms min=131.68ms med=251.44ms max=734.83ms p(90)=267.53ms p(95)=311.8ms  p(99.9)=648.8ms 
     iterations.....................: 11511   150.669039/s
     success_rate...................: 100.00% ✓ 11511      ✗ 0    
     vus............................: 50      min=0        max=50 
     vus_max........................: 50      min=50       max=50 

Performance Overview

Performance Overview

HTTP Overview

HTTP Overview
Summary for: `hive-gateway-bun`

K6 Output

     ✓ response code was 200
     ✓ no graphql errors
     ✓ valid response structure

     checks.........................: 100.00% ✓ 33420      ✗ 0    
     data_received..................: 987 MB  13 MB/s
     data_sent......................: 13 MB   171 kB/s
     http_req_blocked...............: avg=30.06µs  min=1.22µs   med=2.7µs    max=11.51ms  p(90)=4.27µs   p(95)=5.71µs   p(99.9)=9.24ms  
     http_req_connecting............: avg=26.19µs  min=0s       med=0s       max=11.48ms  p(90)=0s       p(95)=0s       p(99.9)=9.22ms  
     http_req_duration..............: avg=268.74ms min=145.68ms med=258.98ms max=858.22ms p(90)=275.94ms p(95)=403.19ms p(99.9)=729.71ms
       { expected_response:true }...: avg=268.74ms min=145.68ms med=258.98ms max=858.22ms p(90)=275.94ms p(95)=403.19ms p(99.9)=729.71ms
     http_req_failed................: 0.00%   ✓ 0          ✗ 11240
     http_req_receiving.............: avg=96.53µs  min=26.36µs  med=47.04µs  max=12.48ms  p(90)=106.06µs p(95)=353.93µs p(99.9)=4.98ms  
     http_req_sending...............: avg=125.51µs min=5.37µs   med=10.93µs  max=226.35ms p(90)=34.42µs  p(95)=146.3µs  p(99.9)=6.18ms  
     http_req_tls_handshaking.......: avg=0s       min=0s       med=0s       max=0s       p(90)=0s       p(95)=0s       p(99.9)=0s      
     http_req_waiting...............: avg=268.52ms min=145.63ms med=258.85ms max=857.53ms p(90)=275.78ms p(95)=402.57ms p(99.9)=728.75ms
     http_reqs......................: 11240   147.045278/s
     iteration_duration.............: avg=270.12ms min=145.83ms med=259.37ms max=885.62ms p(90)=276.39ms p(95)=404.09ms p(99.9)=795.25ms
     iterations.....................: 11140   145.737046/s
     success_rate...................: 100.00% ✓ 11140      ✗ 0    
     vus............................: 50      min=0        max=50 
     vus_max........................: 50      min=50       max=50 

Performance Overview

Performance Overview

HTTP Overview

HTTP Overview
Summary for: `apollo-router`

K6 Output

     ✓ response code was 200
     ✓ no graphql errors
     ✓ valid response structure

     checks.........................: 100.00% ✓ 30849      ✗ 0    
     data_received..................: 911 MB  11 MB/s
     data_sent......................: 12 MB   149 kB/s
     http_req_blocked...............: avg=26.33µs  min=1.7µs    med=2.75µs   max=8.88ms   p(90)=3.98µs   p(95)=4.94µs   p(99.9)=7.27ms  
     http_req_connecting............: avg=22.91µs  min=0s       med=0s       max=8.84ms   p(90)=0s       p(95)=0s       p(99.9)=7.26ms  
     http_req_duration..............: avg=290.87ms min=179.88ms med=291.6ms  max=716.57ms p(90)=325.59ms p(95)=333.99ms p(99.9)=634.97ms
       { expected_response:true }...: avg=290.87ms min=179.88ms med=291.6ms  max=716.57ms p(90)=325.59ms p(95)=333.99ms p(99.9)=634.97ms
     http_req_failed................: 0.00%   ✓ 0          ✗ 10383
     http_req_receiving.............: avg=83.84µs  min=31.66µs  med=51.35µs  max=2.03ms   p(90)=100.44µs p(95)=227.33µs p(99.9)=1.27ms  
     http_req_sending...............: avg=116.19µs min=7.46µs   med=11.05µs  max=269.28ms p(90)=21.88µs  p(95)=131.24µs p(99.9)=3.72ms  
     http_req_tls_handshaking.......: avg=0s       min=0s       med=0s       max=0s       p(90)=0s       p(95)=0s       p(99.9)=0s      
     http_req_waiting...............: avg=290.67ms min=179.81ms med=291.47ms max=714.92ms p(90)=325.41ms p(95)=333.77ms p(99.9)=633.83ms
     http_reqs......................: 10383   127.655539/s
     iteration_duration.............: avg=292.04ms min=180.1ms  med=292.2ms  max=753.65ms p(90)=326.04ms p(95)=334.38ms p(99.9)=657.85ms
     iterations.....................: 10283   126.426072/s
     success_rate...................: 100.00% ✓ 10283      ✗ 0    
     vus............................: 50      min=0        max=50 
     vus_max........................: 50      min=50       max=50 

Performance Overview

Performance Overview

HTTP Overview

HTTP Overview
Summary for: `apollo-gateway`

K6 Output

     ✓ response code was 200
     ✓ no graphql errors
     ✓ valid response structure

     checks.........................: 100.00% ✓ 21009     ✗ 0   
     data_received..................: 624 MB  7.6 MB/s
     data_sent......................: 8.3 MB  101 kB/s
     http_req_blocked...............: avg=43.31µs  min=1.44µs   med=3µs      max=11.07ms  p(90)=4.31µs   p(95)=5.2µs    p(99.9)=9.62ms  
     http_req_connecting............: avg=38.61µs  min=0s       med=0s       max=11.03ms  p(90)=0s       p(95)=0s       p(99.9)=9.58ms  
     http_req_duration..............: avg=425.54ms min=210.55ms med=427.5ms  max=966.46ms p(90)=452.23ms p(95)=466.75ms p(99.9)=858.12ms
       { expected_response:true }...: avg=425.54ms min=210.55ms med=427.5ms  max=966.46ms p(90)=452.23ms p(95)=466.75ms p(99.9)=858.12ms
     http_req_failed................: 0.00%   ✓ 0         ✗ 7103
     http_req_receiving.............: avg=61.74µs  min=30.43µs  med=50.74µs  max=8.86ms   p(90)=88.27µs  p(95)=101.95µs p(99.9)=525.42µs
     http_req_sending...............: avg=103.38µs min=6.39µs   med=12.02µs  max=238.18ms p(90)=17.5µs   p(95)=23.33µs  p(99.9)=6.46ms  
     http_req_tls_handshaking.......: avg=0s       min=0s       med=0s       max=0s       p(90)=0s       p(95)=0s       p(99.9)=0s      
     http_req_waiting...............: avg=425.37ms min=210.47ms med=427.42ms max=965.03ms p(90)=452.12ms p(95)=466.52ms p(99.9)=856.76ms
     http_reqs......................: 7103    87.018016/s
     iteration_duration.............: avg=429.2ms  min=275.39ms med=427.97ms max=1.01s    p(90)=453.04ms p(95)=467.25ms p(99.9)=960.42ms
     iterations.....................: 7003    85.792928/s
     success_rate...................: 100.00% ✓ 7003      ✗ 0   
     vus............................: 50      min=0       max=50
     vus_max........................: 50      min=50      max=50

Performance Overview

Performance Overview

HTTP Overview

HTTP Overview

Copy link

Overview for: constant-vus-subgraphs-delay-resources

This scenario runs 4 subgraphs and a GraphQL gateway with Federation spec, and runs a heavy query. It's being executed with a constant amount of VUs over a fixed amount of time. It measure things like memory usage, CPU usage, average RPS. It also includes a summary of the entire execution, and metrics information about HTTP execution times.

This scenario was running 50 VUs over 60s

Comparison

Comparison

Gateway RPS ⬇️ Requests Duration Notes
grafbase 173 14039 total, 0 failed avg: 215ms, p95: 227ms
hive-router 169 13741 total, 0 failed avg: 220ms, p95: 229ms
cosmo 166 13490 total, 0 failed avg: 224ms, p95: 247ms
hive-gateway 162 12412 total, 0 failed avg: 243ms, p95: 269ms
hive-gateway-bun 162 12443 total, 0 failed avg: 243ms, p95: 277ms
apollo-router 134 11005 total, 0 failed avg: 275ms, p95: 317ms
apollo-gateway 123 10116 total, 0 failed avg: 299ms, p95: 336ms
Summary for: `grafbase`

K6 Output

     ✓ response code was 200
     ✓ no graphql errors
     ✓ valid response structure

     checks.........................: 100.00% ✓ 41817      ✗ 0    
     data_received..................: 1.2 GB  15 MB/s
     data_sent......................: 16 MB   202 kB/s
     http_req_blocked...............: avg=19.06µs  min=1.16µs   med=1.86µs   max=9.14ms   p(90)=3.26µs   p(95)=4.81µs   p(99.9)=6.74ms  
     http_req_connecting............: avg=16.2µs   min=0s       med=0s       max=9.1ms    p(90)=0s       p(95)=0s       p(99.9)=6.72ms  
     http_req_duration..............: avg=215.17ms min=158.45ms med=214.38ms max=607.1ms  p(90)=223.82ms p(95)=226.68ms p(99.9)=515.2ms 
       { expected_response:true }...: avg=215.17ms min=158.45ms med=214.38ms max=607.1ms  p(90)=223.82ms p(95)=226.68ms p(99.9)=515.2ms 
     http_req_failed................: 0.00%   ✓ 0          ✗ 14039
     http_req_receiving.............: avg=76.6µs   min=26.81µs  med=45.35µs  max=14.43ms  p(90)=88.42µs  p(95)=249.7µs  p(99.9)=1.91ms  
     http_req_sending...............: avg=164.91µs min=5.48µs   med=8.33µs   max=377.37ms p(90)=27µs     p(95)=97.59µs  p(99.9)=9.57ms  
     http_req_tls_handshaking.......: avg=0s       min=0s       med=0s       max=0s       p(90)=0s       p(95)=0s       p(99.9)=0s      
     http_req_waiting...............: avg=214.93ms min=158.39ms med=214.28ms max=605.72ms p(90)=223.69ms p(95)=226.53ms p(99.9)=490.25ms
     http_reqs......................: 14039   173.515575/s
     iteration_duration.............: avg=215.47ms min=158.69ms med=214.62ms max=624.99ms p(90)=224.01ms p(95)=226.89ms p(99.9)=531.78ms
     iterations.....................: 13939   172.279621/s
     success_rate...................: 100.00% ✓ 13939      ✗ 0    
     vus............................: 50      min=0        max=50 
     vus_max........................: 50      min=50       max=50 

Performance Overview

Performance Overview

HTTP Overview

HTTP Overview
Summary for: `hive-router`

K6 Output

     ✓ response code was 200
     ✓ no graphql errors
     ✓ valid response structure

     checks.........................: 100.00% ✓ 40923      ✗ 0    
     data_received..................: 1.2 GB  15 MB/s
     data_sent......................: 16 MB   197 kB/s
     http_req_blocked...............: avg=14.08µs  min=990ns    med=1.8µs    max=6.51ms   p(90)=3.24µs   p(95)=4.53µs   p(99.9)=4.61ms  
     http_req_connecting............: avg=11.8µs   min=0s       med=0s       max=6.48ms   p(90)=0s       p(95)=0s       p(99.9)=4.58ms  
     http_req_duration..............: avg=220.08ms min=159.22ms med=219.15ms max=593.68ms p(90)=226.78ms p(95)=229.3ms  p(99.9)=504.99ms
       { expected_response:true }...: avg=220.08ms min=159.22ms med=219.15ms max=593.68ms p(90)=226.78ms p(95)=229.3ms  p(99.9)=504.99ms
     http_req_failed................: 0.00%   ✓ 0          ✗ 13741
     http_req_receiving.............: avg=68.26µs  min=19.99µs  med=37.85µs  max=13.58ms  p(90)=81.22µs  p(95)=224.39µs p(99.9)=2.22ms  
     http_req_sending...............: avg=130.51µs min=4.38µs   med=6.72µs   max=349.87ms p(90)=20µs     p(95)=89.39µs  p(99.9)=6.32ms  
     http_req_tls_handshaking.......: avg=0s       min=0s       med=0s       max=0s       p(90)=0s       p(95)=0s       p(99.9)=0s      
     http_req_waiting...............: avg=219.88ms min=159.17ms med=219.07ms max=590.12ms p(90)=226.64ms p(95)=229.12ms p(99.9)=489.73ms
     http_reqs......................: 13741   169.752827/s
     iteration_duration.............: avg=220.37ms min=159.36ms med=219.38ms max=610.99ms p(90)=226.96ms p(95)=229.49ms p(99.9)=513.43ms
     iterations.....................: 13641   168.517452/s
     success_rate...................: 100.00% ✓ 13641      ✗ 0    
     vus............................: 50      min=0        max=50 
     vus_max........................: 50      min=50       max=50 

Performance Overview

Performance Overview

HTTP Overview

HTTP Overview
Summary for: `cosmo`

K6 Output

     ✓ response code was 200
     ✓ no graphql errors
     ✓ valid response structure

     checks.........................: 100.00% ✓ 40170      ✗ 0    
     data_received..................: 1.2 GB  15 MB/s
     data_sent......................: 16 MB   193 kB/s
     http_req_blocked...............: avg=21.22µs  min=1.31µs   med=2.68µs   max=9.57ms   p(90)=4.21µs   p(95)=5.27µs   p(99.9)=7.04ms  
     http_req_connecting............: avg=17.71µs  min=0s       med=0s       max=9.54ms   p(90)=0s       p(95)=0s       p(99.9)=7.02ms  
     http_req_duration..............: avg=223.81ms min=145.21ms med=222.76ms max=651.9ms  p(90)=241.19ms p(95)=246.65ms p(99.9)=551.78ms
       { expected_response:true }...: avg=223.81ms min=145.21ms med=222.76ms max=651.9ms  p(90)=241.19ms p(95)=246.65ms p(99.9)=551.78ms
     http_req_failed................: 0.00%   ✓ 0          ✗ 13490
     http_req_receiving.............: avg=490.9µs  min=31.3µs   med=64.9µs   max=274.79ms p(90)=357.07µs p(95)=877.41µs p(99.9)=25.63ms 
     http_req_sending...............: avg=96.53µs  min=6.55µs   med=11.15µs  max=380.05ms p(90)=31.16µs  p(95)=125.93µs p(99.9)=3.67ms  
     http_req_tls_handshaking.......: avg=0s       min=0s       med=0s       max=0s       p(90)=0s       p(95)=0s       p(99.9)=0s      
     http_req_waiting...............: avg=223.22ms min=145.01ms med=222.23ms max=650.76ms p(90)=240.61ms p(95)=246.09ms p(99.9)=539.24ms
     http_reqs......................: 13490   166.32436/s
     iteration_duration.............: avg=224.3ms  min=145.44ms med=223.15ms max=687.43ms p(90)=241.51ms p(95)=247.02ms p(99.9)=565.24ms
     iterations.....................: 13390   165.091414/s
     success_rate...................: 100.00% ✓ 13390      ✗ 0    
     vus............................: 50      min=0        max=50 
     vus_max........................: 50      min=50       max=50 

Performance Overview

Performance Overview

HTTP Overview

HTTP Overview
Summary for: `hive-gateway`

K6 Output

     ✓ response code was 200
     ✓ no graphql errors
     ✓ valid response structure

     checks.........................: 100.00% ✓ 36936      ✗ 0    
     data_received..................: 1.1 GB  14 MB/s
     data_sent......................: 14 MB   189 kB/s
     http_req_blocked...............: avg=27.43µs  min=1.13µs   med=2.62µs   max=11.88ms  p(90)=4.36µs   p(95)=5.71µs   p(99.9)=9.12ms  
     http_req_connecting............: avg=23.83µs  min=0s       med=0s       max=11.84ms  p(90)=0s       p(95)=0s       p(99.9)=9.08ms  
     http_req_duration..............: avg=242.98ms min=143.11ms med=234.72ms max=780.31ms p(90)=256.41ms p(95)=268.89ms p(99.9)=777.77ms
       { expected_response:true }...: avg=242.98ms min=143.11ms med=234.72ms max=780.31ms p(90)=256.41ms p(95)=268.89ms p(99.9)=777.77ms
     http_req_failed................: 0.00%   ✓ 0          ✗ 12412
     http_req_receiving.............: avg=96.64µs  min=26.25µs  med=46.98µs  max=14.07ms  p(90)=111.56µs p(95)=299.21µs p(99.9)=4.74ms  
     http_req_sending...............: avg=132.93µs min=5.51µs   med=10.9µs   max=286.92ms p(90)=35.02µs  p(95)=141.38µs p(99.9)=6ms     
     http_req_tls_handshaking.......: avg=0s       min=0s       med=0s       max=0s       p(90)=0s       p(95)=0s       p(99.9)=0s      
     http_req_waiting...............: avg=242.75ms min=138.26ms med=234.6ms  max=780.27ms p(90)=256.23ms p(95)=268.37ms p(99.9)=777.71ms
     http_reqs......................: 12412   162.148599/s
     iteration_duration.............: avg=244.04ms min=143.37ms med=235.12ms max=780.45ms p(90)=256.78ms p(95)=269.38ms p(99.9)=778.01ms
     iterations.....................: 12312   160.842213/s
     success_rate...................: 100.00% ✓ 12312      ✗ 0    
     vus............................: 50      min=0        max=50 
     vus_max........................: 50      min=50       max=50 

Performance Overview

Performance Overview

HTTP Overview

HTTP Overview
Summary for: `hive-gateway-bun`

K6 Output

     ✓ response code was 200
     ✓ no graphql errors
     ✓ valid response structure

     checks.........................: 100.00% ✓ 37029      ✗ 0    
     data_received..................: 1.1 GB  14 MB/s
     data_sent......................: 15 MB   189 kB/s
     http_req_blocked...............: avg=23.03µs  min=1.08µs   med=2.45µs   max=9.97ms   p(90)=3.99µs   p(95)=5.08µs   p(99.9)=7.48ms  
     http_req_connecting............: avg=19.58µs  min=0s       med=0s       max=9.93ms   p(90)=0s       p(95)=0s       p(99.9)=7.46ms  
     http_req_duration..............: avg=242.55ms min=155.97ms med=237.28ms max=744.32ms p(90)=261.86ms p(95)=277.05ms p(99.9)=618.39ms
       { expected_response:true }...: avg=242.55ms min=155.97ms med=237.28ms max=744.32ms p(90)=261.86ms p(95)=277.05ms p(99.9)=618.39ms
     http_req_failed................: 0.00%   ✓ 0          ✗ 12443
     http_req_receiving.............: avg=92.93µs  min=24.2µs   med=43.26µs  max=182.68ms p(90)=94.39µs  p(95)=173µs    p(99.9)=2.79ms  
     http_req_sending...............: avg=75.19µs  min=5.37µs   med=10.38µs  max=256.13ms p(90)=31.17µs  p(95)=118.98µs p(99.9)=4.45ms  
     http_req_tls_handshaking.......: avg=0s       min=0s       med=0s       max=0s       p(90)=0s       p(95)=0s       p(99.9)=0s      
     http_req_waiting...............: avg=242.39ms min=155.89ms med=237.18ms max=743.43ms p(90)=261.74ms p(95)=276.86ms p(99.9)=617.86ms
     http_reqs......................: 12443   162.744331/s
     iteration_duration.............: avg=243.54ms min=156.23ms med=237.7ms  max=754.75ms p(90)=262.23ms p(95)=277.87ms p(99.9)=644.4ms 
     iterations.....................: 12343   161.436412/s
     success_rate...................: 100.00% ✓ 12343      ✗ 0    
     vus............................: 50      min=0        max=50 
     vus_max........................: 50      min=50       max=50 

Performance Overview

Performance Overview

HTTP Overview

HTTP Overview
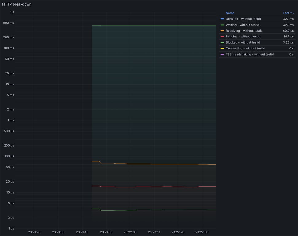
Summary for: `apollo-router`

K6 Output

     ✓ response code was 200
     ✓ no graphql errors
     ✓ valid response structure

     checks.........................: 100.00% ✓ 32715      ✗ 0    
     data_received..................: 966 MB  12 MB/s
     data_sent......................: 13 MB   157 kB/s
     http_req_blocked...............: avg=22.68µs  min=1.42µs   med=2.95µs   max=7.66ms   p(90)=4.39µs   p(95)=5.46µs   p(99.9)=6.11ms  
     http_req_connecting............: avg=18.23µs  min=0s       med=0s       max=7.63ms   p(90)=0s       p(95)=0s       p(99.9)=6.09ms  
     http_req_duration..............: avg=274.98ms min=174.38ms med=275.68ms max=738.74ms p(90)=308.36ms p(95)=317.14ms p(99.9)=629.94ms
       { expected_response:true }...: avg=274.98ms min=174.38ms med=275.68ms max=738.74ms p(90)=308.36ms p(95)=317.14ms p(99.9)=629.94ms
     http_req_failed................: 0.00%   ✓ 0          ✗ 11005
     http_req_receiving.............: avg=145.31µs min=31.7µs   med=53.48µs  max=136.65ms p(90)=155.6µs  p(95)=462.98µs p(99.9)=7.7ms   
     http_req_sending...............: avg=117.39µs min=6.78µs   med=11.51µs  max=282.31ms p(90)=73.05µs  p(95)=146.88µs p(99.9)=5.72ms  
     http_req_tls_handshaking.......: avg=0s       min=0s       med=0s       max=0s       p(90)=0s       p(95)=0s       p(99.9)=0s      
     http_req_waiting...............: avg=274.72ms min=174.27ms med=275.52ms max=731.2ms  p(90)=308ms    p(95)=316.83ms p(99.9)=624.07ms
     http_reqs......................: 11005   134.965621/s
     iteration_duration.............: avg=275.97ms min=174.72ms med=276.33ms max=762.03ms p(90)=308.85ms p(95)=317.69ms p(99.9)=652.97ms
     iterations.....................: 10905   133.739218/s
     success_rate...................: 100.00% ✓ 10905      ✗ 0    
     vus............................: 50      min=0        max=50 
     vus_max........................: 50      min=50       max=50 

Performance Overview

Performance Overview

HTTP Overview

HTTP Overview
Summary for: `apollo-gateway`

K6 Output

     ✓ response code was 200
     ✓ no graphql errors
     ✓ valid response structure

     checks.........................: 100.00% ✓ 30048      ✗ 0    
     data_received..................: 889 MB  11 MB/s
     data_sent......................: 12 MB   144 kB/s
     http_req_blocked...............: avg=30.8µs   min=1.32µs   med=3.2µs    max=10.67ms  p(90)=4.98µs   p(95)=5.78µs   p(99.9)=8.42ms  
     http_req_connecting............: avg=26.4µs   min=0s       med=0s       max=10.63ms  p(90)=0s       p(95)=0s       p(99.9)=8.38ms  
     http_req_duration..............: avg=298.75ms min=211.82ms med=295.55ms max=824.81ms p(90)=324.32ms p(95)=336.32ms p(99.9)=708.55ms
       { expected_response:true }...: avg=298.75ms min=211.82ms med=295.55ms max=824.81ms p(90)=324.32ms p(95)=336.32ms p(99.9)=708.55ms
     http_req_failed................: 0.00%   ✓ 0          ✗ 10116
     http_req_receiving.............: avg=83.42µs  min=30.02µs  med=62.42µs  max=10.81ms  p(90)=112.75µs p(95)=140.52µs p(99.9)=1.89ms  
     http_req_sending...............: avg=78.47µs  min=6.35µs   med=12.73µs  max=243.53ms p(90)=22.92µs  p(95)=38.66µs  p(99.9)=3ms     
     http_req_tls_handshaking.......: avg=0s       min=0s       med=0s       max=0s       p(90)=0s       p(95)=0s       p(99.9)=0s      
     http_req_waiting...............: avg=298.59ms min=211.72ms med=295.44ms max=823.35ms p(90)=324.18ms p(95)=336.03ms p(99.9)=707.32ms
     http_reqs......................: 10116   123.936903/s
     iteration_duration.............: avg=300.06ms min=217.97ms med=296.09ms max=853.69ms p(90)=324.8ms  p(95)=336.86ms p(99.9)=764.75ms
     iterations.....................: 10016   122.711746/s
     success_rate...................: 100.00% ✓ 10016      ✗ 0    
     vus............................: 50      min=0        max=50 
     vus_max........................: 50      min=50       max=50 

Performance Overview

Performance Overview

HTTP Overview

HTTP Overview

@ardatan ardatan merged commit 322b82f into main Sep 23, 2025
34 checks passed
@ardatan ardatan deleted the renovate/grafana-monorepo branch September 23, 2025 23:25
Sign up for free to join this conversation on GitHub. Already have an account? Sign in to comment

Labels

dependencies Pull requests that update a dependency file

Projects

None yet

Development

Successfully merging this pull request may close these issues.

1 participant