Skip to content

Conversation

renovate[bot]
Copy link
Contributor

@renovate renovate bot commented Sep 24, 2025

Coming soon: The Renovate bot (GitHub App) will be renamed to Mend. PRs from Renovate will soon appear from 'Mend'. Learn more here.

This PR contains the following updates:

Package Change Age Confidence
npm (source) 11.6.0 -> 11.6.1 age confidence

Release Notes

npm/cli (npm)

v11.6.1

Compare Source

Bug Fixes
Documentation
Dependencies
Chores

Configuration

📅 Schedule: Branch creation - At any time (no schedule defined), Automerge - At any time (no schedule defined).

🚦 Automerge: Enabled.

Rebasing: Whenever PR becomes conflicted, or you tick the rebase/retry checkbox.

🔕 Ignore: Close this PR and you won't be reminded about this update again.


  • If you want to rebase/retry this PR, check this box

This PR was generated by Mend Renovate. View the repository job log.

@renovate renovate bot added the dependencies Pull requests that update a dependency file label Sep 24, 2025
Copy link

💻 Website Preview

The latest changes are available as preview in: https://7e16c002.federation-gateway-benchmark.pages.dev

Copy link

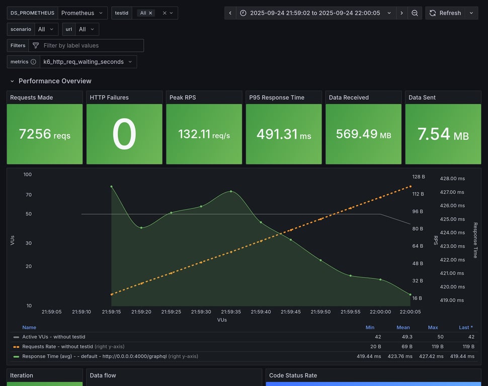
Overview for: constant-vus-over-time

This scenario runs 4 subgraphs and a GraphQL gateway with Federation spec, and runs a heavy query. It's being executed with a constant amount of VUs over a fixed amount of time. It measure things like memory usage, CPU usage, average RPS. It also includes a summary of the entire execution, and metrics information about HTTP execution times.

This scenario was running 50 VUs over 60s

Comparison

Comparison

Gateway RPS ⬇️ Requests Duration Notes
hive-router 1832 110426 total, 0 failed avg: 27ms, p95: 48ms
grafbase 1575 95094 total, 0 failed avg: 31ms, p95: 55ms
cosmo 664 40160 total, 0 failed avg: 74ms, p95: 110ms
apollo-router 388 23620 total, 0 failed avg: 127ms, p95: 166ms
hive-gateway 313 19190 total, 0 failed avg: 156ms, p95: 215ms
hive-gateway-bun 287 17603 total, 0 failed avg: 170ms, p95: 368ms
apollo-gateway 118 7256 total, 0 failed avg: 414ms, p95: 489ms
Summary for: `hive-router`

K6 Output

     ✓ response code was 200
     ✓ no graphql errors
     ✓ valid response structure

     checks.........................: 100.00% ✓ 330978      ✗ 0     
     data_received..................: 9.7 GB  161 MB/s
     data_sent......................: 128 MB  2.1 MB/s
     http_req_blocked...............: avg=4.89µs   min=1.11µs  med=2.4µs   max=8.93ms   p(90)=3.49µs  p(95)=4.04µs   p(99.9)=86.87µs
     http_req_connecting............: avg=2.03µs   min=0s      med=0s      max=8.9ms    p(90)=0s      p(95)=0s       p(99.9)=0s     
     http_req_duration..............: avg=26.92ms  min=1.85ms  med=24.4ms  max=423.05ms p(90)=41.81ms p(95)=48.11ms  p(99.9)=81.14ms
       { expected_response:true }...: avg=26.92ms  min=1.85ms  med=24.4ms  max=423.05ms p(90)=41.81ms p(95)=48.11ms  p(99.9)=81.14ms
     http_req_failed................: 0.00%   ✓ 0           ✗ 110426
     http_req_receiving.............: avg=112.75µs min=22.87µs med=40.31µs max=116.46ms p(90)=97.92µs p(95)=314.4µs  p(99.9)=12.5ms 
     http_req_sending...............: avg=103.08µs min=4.98µs  med=9.69µs  max=343.44ms p(90)=27.73µs p(95)=118.59µs p(99.9)=15.31ms
     http_req_tls_handshaking.......: avg=0s       min=0s      med=0s      max=0s       p(90)=0s      p(95)=0s       p(99.9)=0s     
     http_req_waiting...............: avg=26.71ms  min=1.8ms   med=24.24ms max=421.35ms p(90)=41.39ms p(95)=47.69ms  p(99.9)=79.04ms
     http_reqs......................: 110426  1832.81015/s
     iteration_duration.............: avg=27.18ms  min=3.25ms  med=24.64ms max=449.97ms p(90)=42.06ms p(95)=48.35ms  p(99.9)=81.57ms
     iterations.....................: 110326  1831.150386/s
     success_rate...................: 100.00% ✓ 110326      ✗ 0     
     vus............................: 50      min=50        max=50  
     vus_max........................: 50      min=50        max=50  

Performance Overview

Performance Overview

HTTP Overview

HTTP Overview
Summary for: `grafbase`

K6 Output

     ✓ response code was 200
     ✓ no graphql errors
     ✓ valid response structure

     checks.........................: 100.00% ✓ 284982      ✗ 0    
     data_received..................: 8.4 GB  139 MB/s
     data_sent......................: 111 MB  1.8 MB/s
     http_req_blocked...............: avg=6.25µs   min=1.2µs   med=3.11µs  max=9.2ms    p(90)=4.38µs   p(95)=5.18µs   p(99.9)=120.14µs
     http_req_connecting............: avg=2.44µs   min=0s      med=0s      max=9.17ms   p(90)=0s       p(95)=0s       p(99.9)=0s      
     http_req_duration..............: avg=31.26ms  min=2.5ms   med=27.91ms max=464.96ms p(90)=48.35ms  p(95)=55.19ms  p(99.9)=94.82ms 
       { expected_response:true }...: avg=31.26ms  min=2.5ms   med=27.91ms max=464.96ms p(90)=48.35ms  p(95)=55.19ms  p(99.9)=94.82ms 
     http_req_failed................: 0.00%   ✓ 0           ✗ 95094
     http_req_receiving.............: avg=165.79µs min=27.77µs med=48.9µs  max=392.7ms  p(90)=149.01µs p(95)=407.11µs p(99.9)=18.49ms 
     http_req_sending...............: avg=120.94µs min=5.75µs  med=12.01µs max=391.92ms p(90)=37.24µs  p(95)=143.08µs p(99.9)=18.19ms 
     http_req_tls_handshaking.......: avg=0s       min=0s      med=0s      max=0s       p(90)=0s       p(95)=0s       p(99.9)=0s      
     http_req_waiting...............: avg=30.97ms  min=2.45ms  med=27.71ms max=449.22ms p(90)=47.85ms  p(95)=54.68ms  p(99.9)=88ms    
     http_reqs......................: 95094   1575.920349/s
     iteration_duration.............: avg=31.58ms  min=6.19ms  med=28.19ms max=502.36ms p(90)=48.64ms  p(95)=55.48ms  p(99.9)=96.16ms 
     iterations.....................: 94994   1574.263125/s
     success_rate...................: 100.00% ✓ 94994       ✗ 0    
     vus............................: 50      min=50        max=50 
     vus_max........................: 50      min=50        max=50 

Performance Overview

Performance Overview

HTTP Overview

HTTP Overview
Summary for: `cosmo`

K6 Output

     ✓ response code was 200
     ✓ no graphql errors
     ✓ valid response structure

     checks.........................: 100.00% ✓ 120180     ✗ 0    
     data_received..................: 3.5 GB  58 MB/s
     data_sent......................: 47 MB   773 kB/s
     http_req_blocked...............: avg=10.48µs min=1.3µs   med=2.89µs  max=10.39ms  p(90)=4.15µs   p(95)=5.02µs   p(99.9)=2.31ms  
     http_req_connecting............: avg=6.88µs  min=0s      med=0s      max=10.36ms  p(90)=0s       p(95)=0s       p(99.9)=2.12ms  
     http_req_duration..............: avg=74.43ms min=2.89ms  med=73.36ms max=537.89ms p(90)=101.46ms p(95)=109.57ms p(99.9)=309ms   
       { expected_response:true }...: avg=74.43ms min=2.89ms  med=73.36ms max=537.89ms p(90)=101.46ms p(95)=109.57ms p(99.9)=309ms   
     http_req_failed................: 0.00%   ✓ 0          ✗ 40160
     http_req_receiving.............: avg=161µs   min=28.94µs med=71.49µs max=38.38ms  p(90)=147.37µs p(95)=385.54µs p(99.9)=15.95ms 
     http_req_sending...............: avg=66.89µs min=6µs     med=11.52µs max=359.87ms p(90)=30µs     p(95)=127.4µs  p(99.9)=3.07ms  
     http_req_tls_handshaking.......: avg=0s      min=0s      med=0s      max=0s       p(90)=0s       p(95)=0s       p(99.9)=0s      
     http_req_waiting...............: avg=74.2ms  min=2.8ms   med=73.17ms max=536.56ms p(90)=101.19ms p(95)=109.34ms p(99.9)=293.37ms
     http_reqs......................: 40160   664.55528/s
     iteration_duration.............: avg=74.91ms min=7.35ms  med=73.71ms max=558.9ms  p(90)=101.78ms p(95)=109.85ms p(99.9)=320.81ms
     iterations.....................: 40060   662.900511/s
     success_rate...................: 100.00% ✓ 40060      ✗ 0    
     vus............................: 50      min=50       max=50 
     vus_max........................: 50      min=50       max=50 

Performance Overview

Performance Overview

HTTP Overview

HTTP Overview
Summary for: `apollo-router`

K6 Output

     ✓ response code was 200
     ✓ no graphql errors
     ✓ valid response structure

     checks.........................: 100.00% ✓ 70560      ✗ 0    
     data_received..................: 2.1 GB  34 MB/s
     data_sent......................: 28 MB   452 kB/s
     http_req_blocked...............: avg=12.02µs  min=1.67µs  med=2.88µs   max=7.81ms   p(90)=4.15µs   p(95)=4.91µs   p(99.9)=4.32ms  
     http_req_connecting............: avg=8.52µs   min=0s      med=0s       max=7.78ms   p(90)=0s       p(95)=0s       p(99.9)=4.3ms   
     http_req_duration..............: avg=126.75ms min=5.92ms  med=125.45ms max=595.67ms p(90)=156.42ms p(95)=165.94ms p(99.9)=404.7ms 
       { expected_response:true }...: avg=126.75ms min=5.92ms  med=125.45ms max=595.67ms p(90)=156.42ms p(95)=165.94ms p(99.9)=404.7ms 
     http_req_failed................: 0.00%   ✓ 0          ✗ 23620
     http_req_receiving.............: avg=92.27µs  min=35.09µs med=51.62µs  max=357ms    p(90)=98.96µs  p(95)=127.31µs p(99.9)=1.85ms  
     http_req_sending...............: avg=59.97µs  min=6.88µs  med=11.54µs  max=343.65ms p(90)=19.25µs  p(95)=37.05µs  p(99.9)=2.07ms  
     http_req_tls_handshaking.......: avg=0s       min=0s      med=0s       max=0s       p(90)=0s       p(95)=0s       p(99.9)=0s      
     http_req_waiting...............: avg=126.6ms  min=5.87ms  med=125.36ms max=573.2ms  p(90)=156.3ms  p(95)=165.79ms p(99.9)=394.91ms
     http_reqs......................: 23620   388.833613/s
     iteration_duration.............: avg=127.62ms min=22.58ms med=125.87ms max=631.38ms p(90)=156.74ms p(95)=166.3ms  p(99.9)=436.99ms
     iterations.....................: 23520   387.187408/s
     success_rate...................: 100.00% ✓ 23520      ✗ 0    
     vus............................: 50      min=50       max=50 
     vus_max........................: 50      min=50       max=50 

Performance Overview

Performance Overview

HTTP Overview

HTTP Overview
Summary for: `hive-gateway`

K6 Output

     ✓ response code was 200
     ✓ no graphql errors
     ✓ valid response structure

     checks.........................: 100.00% ✓ 57270      ✗ 0    
     data_received..................: 1.7 GB  28 MB/s
     data_sent......................: 22 MB   365 kB/s
     http_req_blocked...............: avg=20.23µs  min=1.15µs  med=2.72µs   max=11.92ms  p(90)=4.25µs   p(95)=5.25µs   p(99.9)=7.11ms  
     http_req_connecting............: avg=16.34µs  min=0s      med=0s       max=11.88ms  p(90)=0s       p(95)=0s       p(99.9)=7.08ms  
     http_req_duration..............: avg=156.3ms  min=6.7ms   med=144.99ms max=656.25ms p(90)=172.8ms  p(95)=215.4ms  p(99.9)=494.3ms 
       { expected_response:true }...: avg=156.3ms  min=6.7ms   med=144.99ms max=656.25ms p(90)=172.8ms  p(95)=215.4ms  p(99.9)=494.3ms 
     http_req_failed................: 0.00%   ✓ 0          ✗ 19190
     http_req_receiving.............: avg=99.38µs  min=25.43µs med=44.42µs  max=48.22ms  p(90)=101.87µs p(95)=169.87µs p(99.9)=6.06ms  
     http_req_sending...............: avg=114.24µs min=5.4µs   med=11.08µs  max=338.85ms p(90)=31.73µs  p(95)=122.17µs p(99.9)=7.12ms  
     http_req_tls_handshaking.......: avg=0s       min=0s      med=0s       max=0s       p(90)=0s       p(95)=0s       p(99.9)=0s      
     http_req_waiting...............: avg=156.08ms min=6.65ms  med=144.84ms max=649.56ms p(90)=172.54ms p(95)=215.02ms p(99.9)=492.3ms 
     http_reqs......................: 19190   313.560927/s
     iteration_duration.............: avg=157.45ms min=21.41ms med=145.39ms max=686.65ms p(90)=173.25ms p(95)=224.72ms p(99.9)=498.52ms
     iterations.....................: 19090   311.926947/s
     success_rate...................: 100.00% ✓ 19090      ✗ 0    
     vus............................: 50      min=0        max=50 
     vus_max........................: 50      min=50       max=50 

Performance Overview

Performance Overview

HTTP Overview

HTTP Overview
Summary for: `hive-gateway-bun`

K6 Output

     ✓ response code was 200
     ✓ no graphql errors
     ✓ valid response structure

     checks.........................: 100.00% ✓ 52509      ✗ 0    
     data_received..................: 1.5 GB  25 MB/s
     data_sent......................: 21 MB   334 kB/s
     http_req_blocked...............: avg=21.32µs  min=1.14µs  med=2.84µs   max=12.02ms  p(90)=4.71µs   p(95)=5.84µs   p(99.9)=7.51ms  
     http_req_connecting............: avg=17.44µs  min=0s      med=0s       max=11.99ms  p(90)=0s       p(95)=0s       p(99.9)=7.47ms  
     http_req_duration..............: avg=170.17ms min=7.78ms  med=158.71ms max=669.12ms p(90)=192.35ms p(95)=367.9ms  p(99.9)=483.69ms
       { expected_response:true }...: avg=170.17ms min=7.78ms  med=158.71ms max=669.12ms p(90)=192.35ms p(95)=367.9ms  p(99.9)=483.69ms
     http_req_failed................: 0.00%   ✓ 0          ✗ 17603
     http_req_receiving.............: avg=111.03µs min=25.3µs  med=51.84µs  max=148.41ms p(90)=115.01µs p(95)=227.56µs p(99.9)=5.74ms  
     http_req_sending...............: avg=78.54µs  min=5.82µs  med=11.56µs  max=361.3ms  p(90)=32.92µs  p(95)=131.59µs p(99.9)=4.53ms  
     http_req_tls_handshaking.......: avg=0s       min=0s      med=0s       max=0s       p(90)=0s       p(95)=0s       p(99.9)=0s      
     http_req_waiting...............: avg=169.98ms min=7.73ms  med=158.54ms max=668.77ms p(90)=192.12ms p(95)=367.23ms p(99.9)=474.14ms
     http_reqs......................: 17603   287.319687/s
     iteration_duration.............: avg=171.51ms min=54.17ms med=159.12ms max=750.83ms p(90)=192.88ms p(95)=369.26ms p(99.9)=537.45ms
     iterations.....................: 17503   285.687467/s
     success_rate...................: 100.00% ✓ 17503      ✗ 0    
     vus............................: 50      min=0        max=50 
     vus_max........................: 50      min=50       max=50 

Performance Overview

Performance Overview

HTTP Overview

HTTP Overview
Summary for: `apollo-gateway`

K6 Output

     ✓ response code was 200
     ✓ no graphql errors
     ✓ valid response structure

     checks.........................: 100.00% ✓ 21468      ✗ 0   
     data_received..................: 637 MB  10 MB/s
     data_sent......................: 8.4 MB  138 kB/s
     http_req_blocked...............: avg=44.98µs  min=1.29µs   med=2.9µs    max=11.71ms  p(90)=4.64µs   p(95)=5.35µs   p(99.9)=10.08ms 
     http_req_connecting............: avg=41.34µs  min=0s       med=0s       max=11.68ms  p(90)=0s       p(95)=0s       p(99.9)=10.06ms 
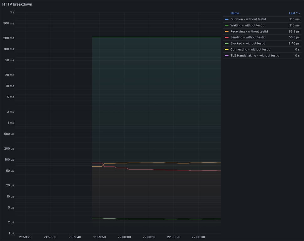
     http_req_duration..............: avg=414.47ms min=7.44ms   med=414.86ms max=853.19ms p(90)=469.42ms p(95)=489.13ms p(99.9)=778.52ms
       { expected_response:true }...: avg=414.47ms min=7.44ms   med=414.86ms max=853.19ms p(90)=469.42ms p(95)=489.13ms p(99.9)=778.52ms
     http_req_failed................: 0.00%   ✓ 0          ✗ 7256
     http_req_receiving.............: avg=93.03µs  min=30.3µs   med=51.58µs  max=117.71ms p(90)=98.49µs  p(95)=114.28µs p(99.9)=1.01ms  
     http_req_sending...............: avg=54.53µs  min=6.43µs   med=11.99µs  max=192.81ms p(90)=20.23µs  p(95)=24.57µs  p(99.9)=4.49ms  
     http_req_tls_handshaking.......: avg=0s       min=0s       med=0s       max=0s       p(90)=0s       p(95)=0s       p(99.9)=0s      
     http_req_waiting...............: avg=414.33ms min=7.39ms   med=414.73ms max=835.75ms p(90)=469.32ms p(95)=489.07ms p(99.9)=771.33ms
     http_reqs......................: 7256    118.58034/s
     iteration_duration.............: avg=420.68ms min=159.92ms med=415.52ms max=894.3ms  p(90)=470.54ms p(95)=489.99ms p(99.9)=800.46ms
     iterations.....................: 7156    116.946101/s
     success_rate...................: 100.00% ✓ 7156       ✗ 0   
     vus............................: 42      min=42       max=50
     vus_max........................: 50      min=50       max=50

Performance Overview

Performance Overview

HTTP Overview

HTTP Overview

Copy link

Overview for: ramping-vus

This scenario runs 4 subgraphs and a GraphQL gateway with Federation spec, and runs a heavy query. We are running a heavy load of concurrent VUs to measure response time and other stats, during stress. It measure things like memory usage, CPU usage, response times. It also includes a summary of the entire execution, and metrics information about HTTP execution times.

This scenario was running 500 VUs over 60s

Comparison

Comparison

Gateway RPS ⬇️ Requests Duration Notes
hive-router 1988 123499 total, 0 failed avg: 113ms, p95: 278ms
grafbase 1510 95678 total, 0 failed avg: 145ms, p95: 348ms
cosmo 678 43342 total, 0 failed avg: 324ms, p95: 716ms
apollo-router 407 27229 total, 0 failed avg: 517ms, p95: 1195ms ❌ 18 unexpected GraphQL errors
hive-gateway 260 18219 total, 0 failed avg: 770ms, p95: 1660ms
hive-gateway-bun 258 18040 total, 0 failed avg: 776ms, p95: 1709ms
apollo-gateway 152 10548 total, 0 failed avg: 1234ms, p95: 2533ms
Summary for: `hive-router`

K6 Output

     ✓ response code was 200
     ✓ no graphql errors
     ✓ valid response structure

     checks.........................: 100.00% ✓ 367497      ✗ 0     
     data_received..................: 11 GB   174 MB/s
     data_sent......................: 144 MB  2.3 MB/s
     http_req_blocked...............: avg=358.52µs min=982ns   med=2.34µs   max=335.03ms p(90)=3.79µs   p(95)=4.5µs    p(99.9)=134.58ms
     http_req_connecting............: avg=352.7µs  min=0s      med=0s       max=334.97ms p(90)=0s       p(95)=0s       p(99.9)=133.93ms
     http_req_duration..............: avg=112.82ms min=1.68ms  med=99.5ms   max=417.7ms  p(90)=234.17ms p(95)=277.89ms p(99.9)=366.39ms
       { expected_response:true }...: avg=112.82ms min=1.68ms  med=99.5ms   max=417.7ms  p(90)=234.17ms p(95)=277.89ms p(99.9)=366.39ms
     http_req_failed................: 0.00%   ✓ 0           ✗ 123499
     http_req_receiving.............: avg=440.33µs min=20.85µs med=41.61µs  max=169.38ms p(90)=122µs    p(95)=378.73µs p(99.9)=67.8ms  
     http_req_sending...............: avg=357.48µs min=4.21µs  med=8.68µs   max=137.31ms p(90)=19.69µs  p(95)=121.77µs p(99.9)=60.86ms 
     http_req_tls_handshaking.......: avg=0s       min=0s      med=0s       max=0s       p(90)=0s       p(95)=0s       p(99.9)=0s      
     http_req_waiting...............: avg=112.02ms min=1.63ms  med=98.77ms  max=401.36ms p(90)=232.35ms p(95)=276.36ms p(99.9)=363.92ms
     http_reqs......................: 123499  1988.891084/s
     iteration_duration.............: avg=114.36ms min=1.88ms  med=100.88ms max=673.59ms p(90)=236.21ms p(95)=279.64ms p(99.9)=384.85ms
     iterations.....................: 122499  1972.786572/s
     success_rate...................: 100.00% ✓ 122499      ✗ 0     
     vus............................: 65      min=0         max=497 
     vus_max........................: 500     min=500       max=500 

Performance Overview

Performance Overview

HTTP Overview

HTTP Overview
Summary for: `grafbase`

K6 Output

     ✓ response code was 200
     ✓ no graphql errors
     ✓ valid response structure

     checks.........................: 100.00% ✓ 284034      ✗ 0    
     data_received..................: 8.4 GB  133 MB/s
     data_sent......................: 111 MB  1.8 MB/s
     http_req_blocked...............: avg=736.39µs min=1.21µs  med=3.08µs   max=582.77ms p(90)=4.57µs   p(95)=5.62µs   p(99.9)=228.39ms
     http_req_connecting............: avg=732.18µs min=0s      med=0s       max=582.72ms p(90)=0s       p(95)=0s       p(99.9)=228.35ms
     http_req_duration..............: avg=145.34ms min=2.62ms  med=132.69ms max=521.11ms p(90)=291.23ms p(95)=348.28ms p(99.9)=443.3ms 
       { expected_response:true }...: avg=145.34ms min=2.62ms  med=132.69ms max=521.11ms p(90)=291.23ms p(95)=348.28ms p(99.9)=443.3ms 
     http_req_failed................: 0.00%   ✓ 0           ✗ 95678
     http_req_receiving.............: avg=683.91µs min=25.29µs med=48.41µs  max=150.6ms  p(90)=110.71µs p(95)=452.56µs p(99.9)=90.14ms 
     http_req_sending...............: avg=628.12µs min=5.42µs  med=11.83µs  max=153.43ms p(90)=30.92µs  p(95)=144.52µs p(99.9)=84.37ms 
     http_req_tls_handshaking.......: avg=0s       min=0s      med=0s       max=0s       p(90)=0s       p(95)=0s       p(99.9)=0s      
     http_req_waiting...............: avg=144.03ms min=2.54ms  med=131.35ms max=458.4ms  p(90)=288.2ms  p(95)=345.77ms p(99.9)=438.08ms
     http_reqs......................: 95678   1510.836662/s
     iteration_duration.............: avg=148.02ms min=2.8ms   med=134.93ms max=902.4ms  p(90)=294.31ms p(95)=351.97ms p(99.9)=559.66ms
     iterations.....................: 94678   1495.045815/s
     success_rate...................: 100.00% ✓ 94678       ✗ 0    
     vus............................: 74      min=0         max=494
     vus_max........................: 500     min=500       max=500

Performance Overview

Performance Overview

HTTP Overview

HTTP Overview
Summary for: `cosmo`

K6 Output

     ✓ response code was 200
     ✓ no graphql errors
     ✓ valid response structure

     checks.........................: 100.00% ✓ 127026     ✗ 0    
     data_received..................: 3.8 GB  60 MB/s
     data_sent......................: 51 MB   791 kB/s
     http_req_blocked...............: avg=124.09µs min=1.3µs   med=2.99µs   max=233.95ms p(90)=4.65µs   p(95)=6.5µs    p(99.9)=41.31ms
     http_req_connecting............: avg=119.09µs min=0s      med=0s       max=233.86ms p(90)=0s       p(95)=0s       p(99.9)=41.21ms
     http_req_duration..............: avg=323.94ms min=2.84ms  med=310.83ms max=1.29s    p(90)=635.73ms p(95)=716.21ms p(99.9)=1.06s  
       { expected_response:true }...: avg=323.94ms min=2.84ms  med=310.83ms max=1.29s    p(90)=635.73ms p(95)=716.21ms p(99.9)=1.06s  
     http_req_failed................: 0.00%   ✓ 0          ✗ 43342
     http_req_receiving.............: avg=660.42µs min=28.33µs med=63.2µs   max=256.02ms p(90)=221.24µs p(95)=506.67µs p(99.9)=119.1ms
     http_req_sending...............: avg=185.37µs min=5.83µs  med=11.5µs   max=145.76ms p(90)=32.33µs  p(95)=135.99µs p(99.9)=36.4ms 
     http_req_tls_handshaking.......: avg=0s       min=0s      med=0s       max=0s       p(90)=0s       p(95)=0s       p(99.9)=0s     
     http_req_waiting...............: avg=323.1ms  min=2.77ms  med=310.29ms max=1.29s    p(90)=634.87ms p(95)=715.55ms p(99.9)=1.06s  
     http_reqs......................: 43342   678.908595/s
     iteration_duration.............: avg=332.16ms min=3.1ms   med=319.59ms max=1.29s    p(90)=639.93ms p(95)=719.29ms p(99.9)=1.07s  
     iterations.....................: 42342   663.244606/s
     success_rate...................: 100.00% ✓ 42342      ✗ 0    
     vus............................: 1       min=0        max=499
     vus_max........................: 500     min=500      max=500

Performance Overview

Performance Overview

HTTP Overview

HTTP Overview
Summary for: `apollo-router`

K6 Output

     ✓ response code was 200
     ✗ no graphql errors
      ↳  99% — ✓ 26211 / ✗ 18
     ✓ valid response structure

     checks.........................: 99.97% ✓ 78669      ✗ 18   
     data_received..................: 2.4 GB 36 MB/s
     data_sent......................: 32 MB  475 kB/s
     http_req_blocked...............: avg=73.25µs  min=1.29µs  med=2.95µs   max=95.11ms  p(90)=4.43µs  p(95)=5.88µs   p(99.9)=17.32ms
     http_req_connecting............: avg=68.33µs  min=0s      med=0s       max=94.93ms  p(90)=0s      p(95)=0s       p(99.9)=17.28ms
     http_req_duration..............: avg=517.42ms min=6.06ms  med=472.78ms max=1.78s    p(90)=1.06s   p(95)=1.19s    p(99.9)=1.6s   
       { expected_response:true }...: avg=517.42ms min=6.06ms  med=472.78ms max=1.78s    p(90)=1.06s   p(95)=1.19s    p(99.9)=1.6s   
     http_req_failed................: 0.00%  ✓ 0          ✗ 27229
     http_req_receiving.............: avg=116.1µs  min=28.95µs med=50.31µs  max=105.98ms p(90)=98.36µs p(95)=167.57µs p(99.9)=9.58ms 
     http_req_sending...............: avg=98.46µs  min=5.87µs  med=11.36µs  max=103.88ms p(90)=29.33µs p(95)=115.04µs p(99.9)=17.35ms
     http_req_tls_handshaking.......: avg=0s       min=0s      med=0s       max=0s       p(90)=0s      p(95)=0s       p(99.9)=0s     
     http_req_waiting...............: avg=517.21ms min=5.92ms  med=472.56ms max=1.78s    p(90)=1.06s   p(95)=1.19s    p(99.9)=1.6s   
     http_reqs......................: 27229  407.024597/s
     iteration_duration.............: avg=537.57ms min=6.37ms  med=497.04ms max=1.79s    p(90)=1.07s   p(95)=1.2s     p(99.9)=1.6s   
     iterations.....................: 26229  392.076395/s
     success_rate...................: 99.93% ✓ 26211      ✗ 18   
     vus............................: 57     min=0        max=499
     vus_max........................: 500    min=500      max=500

Performance Overview

Performance Overview

HTTP Overview

HTTP Overview
Summary for: `hive-gateway`

K6 Output

     ✓ response code was 200
     ✓ no graphql errors
     ✓ valid response structure

     checks.........................: 100.00% ✓ 51657      ✗ 0    
     data_received..................: 1.6 GB  23 MB/s
     data_sent......................: 21 MB   305 kB/s
     http_req_blocked...............: avg=123.37µs min=1.22µs med=2.81µs   max=93.72ms p(90)=5.1µs    p(95)=8.28µs   p(99.9)=40.41ms
     http_req_connecting............: avg=117.81µs min=0s     med=0s       max=93.65ms p(90)=0s       p(95)=0s       p(99.9)=40.34ms
     http_req_duration..............: avg=769.85ms min=7.04ms med=711.36ms max=5.23s   p(90)=1.51s    p(95)=1.66s    p(99.9)=4.43s  
       { expected_response:true }...: avg=769.85ms min=7.04ms med=711.36ms max=5.23s   p(90)=1.51s    p(95)=1.66s    p(99.9)=4.43s  
     http_req_failed................: 0.00%   ✓ 0          ✗ 18219
     http_req_receiving.............: avg=212.96µs min=27.4µs med=46.73µs  max=73.67ms p(90)=104.07µs p(95)=234.13µs p(99.9)=34.25ms
     http_req_sending...............: avg=236.9µs  min=5.92µs med=11.34µs  max=92.07ms p(90)=32.97µs  p(95)=126.1µs  p(99.9)=38.56ms
     http_req_tls_handshaking.......: avg=0s       min=0s     med=0s       max=0s      p(90)=0s       p(95)=0s       p(99.9)=0s     
     http_req_waiting...............: avg=769.4ms  min=6.98ms med=710.92ms max=5.22s   p(90)=1.51s    p(95)=1.65s    p(99.9)=4.4s   
     http_reqs......................: 18219   260.402712/s
     iteration_duration.............: avg=814.91ms min=8.61ms med=768.48ms max=5.24s   p(90)=1.52s    p(95)=1.67s    p(99.9)=4.47s  
     iterations.....................: 17219   246.109792/s
     success_rate...................: 100.00% ✓ 17219      ✗ 0    
     vus............................: 64      min=0        max=500
     vus_max........................: 500     min=500      max=500

Performance Overview

Performance Overview

HTTP Overview

HTTP Overview
Summary for: `hive-gateway-bun`

K6 Output

     ✓ response code was 200
     ✓ no graphql errors
     ✓ valid response structure

     checks.........................: 100.00% ✓ 51120      ✗ 0    
     data_received..................: 1.6 GB  23 MB/s
     data_sent......................: 21 MB   304 kB/s
     http_req_blocked...............: avg=119.3µs  min=1.27µs  med=2.91µs   max=103.1ms  p(90)=6.47µs   p(95)=12.22µs  p(99.9)=31.63ms
     http_req_connecting............: avg=110.9µs  min=0s      med=0s       max=103.04ms p(90)=0s       p(95)=0s       p(99.9)=30.26ms
     http_req_duration..............: avg=776.46ms min=7.01ms  med=702.4ms  max=5.12s    p(90)=1.54s    p(95)=1.7s     p(99.9)=3.9s   
       { expected_response:true }...: avg=776.46ms min=7.01ms  med=702.4ms  max=5.12s    p(90)=1.54s    p(95)=1.7s     p(99.9)=3.9s   
     http_req_failed................: 0.00%   ✓ 0          ✗ 18040
     http_req_receiving.............: avg=247.97µs min=27.02µs med=52.66µs  max=161.92ms p(90)=119.56µs p(95)=282.6µs  p(99.9)=34.4ms 
     http_req_sending...............: avg=245.42µs min=5.72µs  med=11.69µs  max=207.48ms p(90)=38.35µs  p(95)=135.83µs p(99.9)=35.86ms
     http_req_tls_handshaking.......: avg=0s       min=0s      med=0s       max=0s       p(90)=0s       p(95)=0s       p(99.9)=0s     
     http_req_waiting...............: avg=775.96ms min=6.95ms  med=702.3ms  max=5.12s    p(90)=1.54s    p(95)=1.7s     p(99.9)=3.9s   
     http_reqs......................: 18040   258.903581/s
     iteration_duration.............: avg=822.46ms min=9.65ms  med=763.42ms max=5.14s    p(90)=1.57s    p(95)=1.71s    p(99.9)=4.06s  
     iterations.....................: 17040   244.551941/s
     success_rate...................: 100.00% ✓ 17040      ✗ 0    
     vus............................: 97      min=0        max=500
     vus_max........................: 500     min=500      max=500

Performance Overview

Performance Overview

HTTP Overview

HTTP Overview
Summary for: `apollo-gateway`

K6 Output

     ✓ response code was 200
     ✓ no graphql errors
     ✓ valid response structure

     checks.........................: 100.00% ✓ 28644      ✗ 0    
     data_received..................: 927 MB  13 MB/s
     data_sent......................: 13 MB   183 kB/s
     http_req_blocked...............: avg=28.52µs min=1.31µs  med=3.13µs  max=19.69ms p(90)=5.19µs  p(95)=10.88µs  p(99.9)=4.5ms 
     http_req_connecting............: avg=22.07µs min=0s      med=0s      max=19.62ms p(90)=0s      p(95)=0s       p(99.9)=4.21ms
     http_req_duration..............: avg=1.23s   min=7.46ms  med=1.19s   max=16.05s  p(90)=2.28s   p(95)=2.53s    p(99.9)=14.77s
       { expected_response:true }...: avg=1.23s   min=7.46ms  med=1.19s   max=16.05s  p(90)=2.28s   p(95)=2.53s    p(99.9)=14.77s
     http_req_failed................: 0.00%   ✓ 0          ✗ 10548
     http_req_receiving.............: avg=74.11µs min=26.57µs med=52.08µs max=12.21ms p(90)=96.35µs p(95)=119.68µs p(99.9)=2.03ms
     http_req_sending...............: avg=36.22µs min=6.12µs  med=12.35µs max=12.46ms p(90)=27.45µs p(95)=44.26µs  p(99.9)=5.29ms
     http_req_tls_handshaking.......: avg=0s      min=0s      med=0s      max=0s      p(90)=0s      p(95)=0s       p(99.9)=0s    
     http_req_waiting...............: avg=1.23s   min=7.37ms  med=1.19s   max=16.05s  p(90)=2.28s   p(95)=2.53s    p(99.9)=14.77s
     http_reqs......................: 10548   152.940552/s
     iteration_duration.............: avg=1.36s   min=7.79ms  med=1.33s   max=16.05s  p(90)=2.31s   p(95)=2.59s    p(99.9)=14.87s
     iterations.....................: 9548    138.441068/s
     success_rate...................: 100.00% ✓ 9548       ✗ 0    
     vus............................: 72      min=0        max=500
     vus_max........................: 500     min=500      max=500

Performance Overview

Performance Overview

HTTP Overview

HTTP Overview

Copy link

Overview for: constant-vus-subgraphs-delay-resources

This scenario runs 4 subgraphs and a GraphQL gateway with Federation spec, and runs a heavy query. It's being executed with a constant amount of VUs over a fixed amount of time. It measure things like memory usage, CPU usage, average RPS. It also includes a summary of the entire execution, and metrics information about HTTP execution times.

This scenario was running 50 VUs over 60s

Comparison

Comparison

Gateway RPS ⬇️ Requests Duration Notes
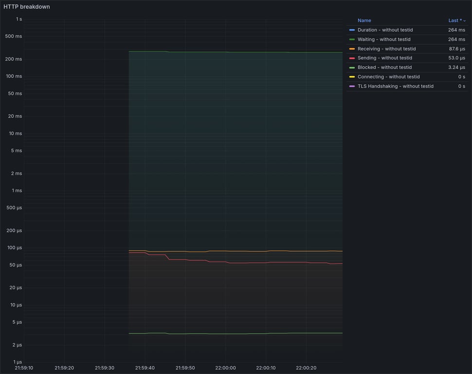
grafbase 173 14091 total, 0 failed avg: 215ms, p95: 226ms
hive-router 169 13740 total, 0 failed avg: 220ms, p95: 230ms
cosmo 168 13696 total, 0 failed avg: 221ms, p95: 239ms
hive-gateway 166 12682 total, 0 failed avg: 238ms, p95: 265ms
hive-gateway-bun 157 12099 total, 0 failed avg: 250ms, p95: 282ms
apollo-router 137 11221 total, 0 failed avg: 269ms, p95: 313ms
apollo-gateway 123 10049 total, 0 failed avg: 301ms, p95: 333ms
Summary for: `grafbase`

K6 Output

     ✓ response code was 200
     ✓ no graphql errors
     ✓ valid response structure

     checks.........................: 100.00% ✓ 41973      ✗ 0    
     data_received..................: 1.2 GB  15 MB/s
     data_sent......................: 16 MB   202 kB/s
     http_req_blocked...............: avg=19.06µs  min=1.17µs   med=1.85µs   max=9.25ms   p(90)=3.26µs   p(95)=4.63µs   p(99.9)=6.77ms  
     http_req_connecting............: avg=16.59µs  min=0s       med=0s       max=9.22ms   p(90)=0s       p(95)=0s       p(99.9)=6.75ms  
     http_req_duration..............: avg=214.82ms min=158.65ms med=214.03ms max=610.88ms p(90)=223.39ms p(95)=226.06ms p(99.9)=521.58ms
       { expected_response:true }...: avg=214.82ms min=158.65ms med=214.03ms max=610.88ms p(90)=223.39ms p(95)=226.06ms p(99.9)=521.58ms
     http_req_failed................: 0.00%   ✓ 0          ✗ 14091
     http_req_receiving.............: avg=78.12µs  min=26.19µs  med=45.31µs  max=15.01ms  p(90)=89.34µs  p(95)=248.92µs p(99.9)=2.34ms  
     http_req_sending...............: avg=151.89µs min=5.61µs   med=8.45µs   max=380.17ms p(90)=27.25µs  p(95)=95.96µs  p(99.9)=8.49ms  
     http_req_tls_handshaking.......: avg=0s       min=0s       med=0s       max=0s       p(90)=0s       p(95)=0s       p(99.9)=0s      
     http_req_waiting...............: avg=214.59ms min=158.54ms med=213.93ms max=606.91ms p(90)=223.2ms  p(95)=225.87ms p(99.9)=496.24ms
     http_reqs......................: 14091   173.859493/s
     iteration_duration.............: avg=215.1ms  min=158.98ms med=214.26ms max=625.61ms p(90)=223.58ms p(95)=226.27ms p(99.9)=527.27ms
     iterations.....................: 13991   172.625659/s
     success_rate...................: 100.00% ✓ 13991      ✗ 0    
     vus............................: 50      min=0        max=50 
     vus_max........................: 50      min=50       max=50 

Performance Overview

Performance Overview

HTTP Overview

HTTP Overview
Summary for: `hive-router`

K6 Output

     ✓ response code was 200
     ✓ no graphql errors
     ✓ valid response structure

     checks.........................: 100.00% ✓ 40920      ✗ 0    
     data_received..................: 1.2 GB  15 MB/s
     data_sent......................: 16 MB   197 kB/s
     http_req_blocked...............: avg=14.67µs  min=948ns    med=1.83µs   max=6.62ms   p(90)=3.29µs   p(95)=4.6µs    p(99.9)=4.84ms  
     http_req_connecting............: avg=12.37µs  min=0s       med=0s       max=6.59ms   p(90)=0s       p(95)=0s       p(99.9)=4.82ms  
     http_req_duration..............: avg=220.37ms min=158.19ms med=219.45ms max=594.47ms p(90)=227.24ms p(95)=229.8ms  p(99.9)=507.39ms
       { expected_response:true }...: avg=220.37ms min=158.19ms med=219.45ms max=594.47ms p(90)=227.24ms p(95)=229.8ms  p(99.9)=507.39ms
     http_req_failed................: 0.00%   ✓ 0          ✗ 13740
     http_req_receiving.............: avg=73.31µs  min=22.57µs  med=39.7µs   max=13.4ms   p(90)=86.51µs  p(95)=256.5µs  p(99.9)=2.49ms  
     http_req_sending...............: avg=139.01µs min=4.26µs   med=7.02µs   max=353.98ms p(90)=20.68µs  p(95)=93.91µs  p(99.9)=6.16ms  
     http_req_tls_handshaking.......: avg=0s       min=0s       med=0s       max=0s       p(90)=0s       p(95)=0s       p(99.9)=0s      
     http_req_waiting...............: avg=220.16ms min=158.12ms med=219.38ms max=593.86ms p(90)=227.08ms p(95)=229.59ms p(99.9)=490.8ms 
     http_reqs......................: 13740   169.578521/s
     iteration_duration.............: avg=220.67ms min=158.32ms med=219.67ms max=611.07ms p(90)=227.47ms p(95)=229.98ms p(99.9)=515.48ms
     iterations.....................: 13640   168.344325/s
     success_rate...................: 100.00% ✓ 13640      ✗ 0    
     vus............................: 50      min=0        max=50 
     vus_max........................: 50      min=50       max=50 

Performance Overview

Performance Overview

HTTP Overview

HTTP Overview
Summary for: `cosmo`

K6 Output

     ✓ response code was 200
     ✓ no graphql errors
     ✓ valid response structure

     checks.........................: 100.00% ✓ 40788      ✗ 0    
     data_received..................: 1.2 GB  15 MB/s
     data_sent......................: 16 MB   197 kB/s
     http_req_blocked...............: avg=20.94µs  min=1.44µs   med=2.69µs   max=9.79ms   p(90)=3.91µs   p(95)=5.02µs   p(99.9)=7.08ms  
     http_req_connecting............: avg=17.42µs  min=0s       med=0s       max=9.74ms   p(90)=0s       p(95)=0s       p(99.9)=7.05ms  
     http_req_duration..............: avg=220.77ms min=118.37ms med=219.67ms max=639.09ms p(90)=234.4ms  p(95)=239.4ms  p(99.9)=524.8ms 
       { expected_response:true }...: avg=220.77ms min=118.37ms med=219.67ms max=639.09ms p(90)=234.4ms  p(95)=239.4ms  p(99.9)=524.8ms 
     http_req_failed................: 0.00%   ✓ 0          ✗ 13696
     http_req_receiving.............: avg=435.68µs min=31.82µs  med=63.72µs  max=251.86ms p(90)=323.99µs p(95)=889.31µs p(99.9)=22.13ms 
     http_req_sending...............: avg=81.06µs  min=6.11µs   med=10.85µs  max=206.54ms p(90)=28.96µs  p(95)=114.6µs  p(99.9)=3.5ms   
     http_req_tls_handshaking.......: avg=0s       min=0s       med=0s       max=0s       p(90)=0s       p(95)=0s       p(99.9)=0s      
     http_req_waiting...............: avg=220.26ms min=114.63ms med=219.24ms max=638.11ms p(90)=233.91ms p(95)=238.88ms p(99.9)=523.94ms
     http_reqs......................: 13696   168.974222/s
     iteration_duration.............: avg=221.2ms  min=118.77ms med=220.03ms max=648.7ms  p(90)=234.74ms p(95)=239.76ms p(99.9)=541.01ms
     iterations.....................: 13596   167.740473/s
     success_rate...................: 100.00% ✓ 13596      ✗ 0    
     vus............................: 50      min=0        max=50 
     vus_max........................: 50      min=50       max=50 

Performance Overview

Performance Overview

HTTP Overview

HTTP Overview
Summary for: `hive-gateway`

K6 Output

     ✓ response code was 200
     ✓ no graphql errors
     ✓ valid response structure

     checks.........................: 100.00% ✓ 37746      ✗ 0    
     data_received..................: 1.1 GB  15 MB/s
     data_sent......................: 15 MB   193 kB/s
     http_req_blocked...............: avg=21.76µs  min=1.13µs   med=2.62µs   max=9.77ms   p(90)=4.09µs   p(95)=5.2µs    p(99.9)=7.04ms  
     http_req_connecting............: avg=18.22µs  min=0s       med=0s       max=9.74ms   p(90)=0s       p(95)=0s       p(99.9)=7.01ms  
     http_req_duration..............: avg=237.9ms  min=132.46ms med=229.84ms max=707.8ms  p(90)=251.68ms p(95)=265.06ms p(99.9)=642.89ms
       { expected_response:true }...: avg=237.9ms  min=132.46ms med=229.84ms max=707.8ms  p(90)=251.68ms p(95)=265.06ms p(99.9)=642.89ms
     http_req_failed................: 0.00%   ✓ 0          ✗ 12682
     http_req_receiving.............: avg=84.33µs  min=25.83µs  med=44.85µs  max=11.48ms  p(90)=94.72µs  p(95)=163.58µs p(99.9)=4.24ms  
     http_req_sending...............: avg=104.43µs min=5.45µs   med=10.63µs  max=287.04ms p(90)=32.27µs  p(95)=110.68µs p(99.9)=4.31ms  
     http_req_tls_handshaking.......: avg=0s       min=0s       med=0s       max=0s       p(90)=0s       p(95)=0s       p(99.9)=0s      
     http_req_waiting...............: avg=237.72ms min=132.41ms med=229.73ms max=707.03ms p(90)=251.45ms p(95)=264.9ms  p(99.9)=642.84ms
     http_reqs......................: 12682   166.054278/s
     iteration_duration.............: avg=238.86ms min=132.71ms med=230.24ms max=746.62ms p(90)=252.06ms p(95)=265.54ms p(99.9)=644.44ms
     iterations.....................: 12582   164.744908/s
     success_rate...................: 100.00% ✓ 12582      ✗ 0    
     vus............................: 50      min=0        max=50 
     vus_max........................: 50      min=50       max=50 

Performance Overview

Performance Overview

HTTP Overview

HTTP Overview
Summary for: `hive-gateway-bun`

K6 Output

     ✓ response code was 200
     ✓ no graphql errors
     ✓ valid response structure

     checks.........................: 100.00% ✓ 35997      ✗ 0    
     data_received..................: 1.1 GB  14 MB/s
     data_sent......................: 14 MB   184 kB/s
     http_req_blocked...............: avg=25.71µs  min=1.13µs   med=2.6µs    max=10.75ms  p(90)=4.43µs   p(95)=5.93µs   p(99.9)=8.24ms  
     http_req_connecting............: avg=21.78µs  min=0s       med=0s       max=10.71ms  p(90)=0s       p(95)=0s       p(99.9)=8.21ms  
     http_req_duration..............: avg=249.55ms min=161.11ms med=241.09ms max=827.27ms p(90)=267.68ms p(95)=282.49ms p(99.9)=704.51ms
       { expected_response:true }...: avg=249.55ms min=161.11ms med=241.09ms max=827.27ms p(90)=267.68ms p(95)=282.49ms p(99.9)=704.51ms
     http_req_failed................: 0.00%   ✓ 0          ✗ 12099
     http_req_receiving.............: avg=101.35µs min=27.02µs  med=48.2µs   max=19.64ms  p(90)=115.42µs p(95)=243.3µs  p(99.9)=5.83ms  
     http_req_sending...............: avg=151.4µs  min=5.48µs   med=10.9µs   max=203.46ms p(90)=33.07µs  p(95)=131.28µs p(99.9)=6.24ms  
     http_req_tls_handshaking.......: avg=0s       min=0s       med=0s       max=0s       p(90)=0s       p(95)=0s       p(99.9)=0s      
     http_req_waiting...............: avg=249.29ms min=160.98ms med=240.97ms max=826.48ms p(90)=267.43ms p(95)=281.48ms p(99.9)=703.11ms
     http_reqs......................: 12099   157.935228/s
     iteration_duration.............: avg=250.7ms  min=179.37ms med=241.54ms max=862.59ms p(90)=268.06ms p(95)=283.73ms p(99.9)=754.83ms
     iterations.....................: 11999   156.62987/s
     success_rate...................: 100.00% ✓ 11999      ✗ 0    
     vus............................: 50      min=0        max=50 
     vus_max........................: 50      min=50       max=50 

Performance Overview

Performance Overview

HTTP Overview

HTTP Overview
Summary for: `apollo-router`

K6 Output

     ✓ response code was 200
     ✓ no graphql errors
     ✓ valid response structure

     checks.........................: 100.00% ✓ 33363      ✗ 0    
     data_received..................: 985 MB  12 MB/s
     data_sent......................: 13 MB   160 kB/s
     http_req_blocked...............: avg=22.66µs  min=1.27µs   med=2.87µs   max=7.85ms   p(90)=4.29µs   p(95)=5.34µs   p(99.9)=6.2ms   
     http_req_connecting............: avg=18.12µs  min=0s       med=0s       max=7.82ms   p(90)=0s       p(95)=0s       p(99.9)=6.19ms  
     http_req_duration..............: avg=269ms    min=169.51ms med=267.48ms max=689.56ms p(90)=303.2ms  p(95)=312.8ms  p(99.9)=598.77ms
       { expected_response:true }...: avg=269ms    min=169.51ms med=267.48ms max=689.56ms p(90)=303.2ms  p(95)=312.8ms  p(99.9)=598.77ms
     http_req_failed................: 0.00%   ✓ 0          ✗ 11221
     http_req_receiving.............: avg=125.45µs min=29.82µs  med=52.39µs  max=17.95ms  p(90)=152.48µs p(95)=445.66µs p(99.9)=6.56ms  
     http_req_sending...............: avg=88.49µs  min=5.94µs   med=11.23µs  max=209.63ms p(90)=43.4µs   p(95)=141.73µs p(99.9)=4.67ms  
     http_req_tls_handshaking.......: avg=0s       min=0s       med=0s       max=0s       p(90)=0s       p(95)=0s       p(99.9)=0s      
     http_req_waiting...............: avg=268.78ms min=165.77ms med=267.28ms max=688.82ms p(90)=303.02ms p(95)=312.44ms p(99.9)=597.95ms
     http_reqs......................: 11221   137.927728/s
     iteration_duration.............: avg=269.96ms min=169.75ms med=268.12ms max=714.85ms p(90)=303.72ms p(95)=313.21ms p(99.9)=630.88ms
     iterations.....................: 11121   136.698535/s
     success_rate...................: 100.00% ✓ 11121      ✗ 0    
     vus............................: 50      min=0        max=50 
     vus_max........................: 50      min=50       max=50 

Performance Overview

Performance Overview

HTTP Overview

HTTP Overview
Summary for: `apollo-gateway`

K6 Output

     ✓ response code was 200
     ✓ no graphql errors
     ✓ valid response structure

     checks.........................: 100.00% ✓ 29847      ✗ 0    
     data_received..................: 883 MB  11 MB/s
     data_sent......................: 12 MB   143 kB/s
     http_req_blocked...............: avg=34.6µs   min=1.28µs   med=3.35µs   max=11.33ms  p(90)=5.09µs   p(95)=6µs      p(99.9)=9.46ms  
     http_req_connecting............: avg=30.03µs  min=0s       med=0s       max=11.3ms   p(90)=0s       p(95)=0s       p(99.9)=9.44ms  
     http_req_duration..............: avg=300.87ms min=211.5ms  med=298.27ms max=794.42ms p(90)=324.91ms p(95)=333.33ms p(99.9)=688.99ms
       { expected_response:true }...: avg=300.87ms min=211.5ms  med=298.27ms max=794.42ms p(90)=324.91ms p(95)=333.33ms p(99.9)=688.99ms
     http_req_failed................: 0.00%   ✓ 0          ✗ 10049
     http_req_receiving.............: avg=82.39µs  min=30.77µs  med=62.89µs  max=5.32ms   p(90)=111.88µs p(95)=138.71µs p(99.9)=2.22ms  
     http_req_sending...............: avg=152.54µs min=6.15µs   med=13.17µs  max=359.63ms p(90)=23.57µs  p(95)=40.46µs  p(99.9)=4.53ms  
     http_req_tls_handshaking.......: avg=0s       min=0s       med=0s       max=0s       p(90)=0s       p(95)=0s       p(99.9)=0s      
     http_req_waiting...............: avg=300.64ms min=211.38ms med=298.14ms max=792.9ms  p(90)=324.74ms p(95)=333.19ms p(99.9)=688.12ms
     http_reqs......................: 10049   123.057864/s
     iteration_duration.............: avg=302.23ms min=217.25ms med=298.77ms max=825.06ms p(90)=325.49ms p(95)=333.76ms p(99.9)=724.08ms
     iterations.....................: 9949    121.833285/s
     success_rate...................: 100.00% ✓ 9949       ✗ 0    
     vus............................: 50      min=0        max=50 
     vus_max........................: 50      min=50       max=50 

Performance Overview

Performance Overview

HTTP Overview

HTTP Overview

Copy link

Overview for: constant-vus-subgraphs-delay

This scenario runs 4 subgraphs and a GraphQL gateway with Federation spec, and runs a heavy query. It's being executed with a constant amount of VUs over a fixed amount of time. It measure things like memory usage, CPU usage, average RPS. It also includes a summary of the entire execution, and metrics information about HTTP execution times.

This scenario was running 50 VUs over 60s

Comparison

Comparison

Gateway RPS ⬇️ Requests Duration Notes
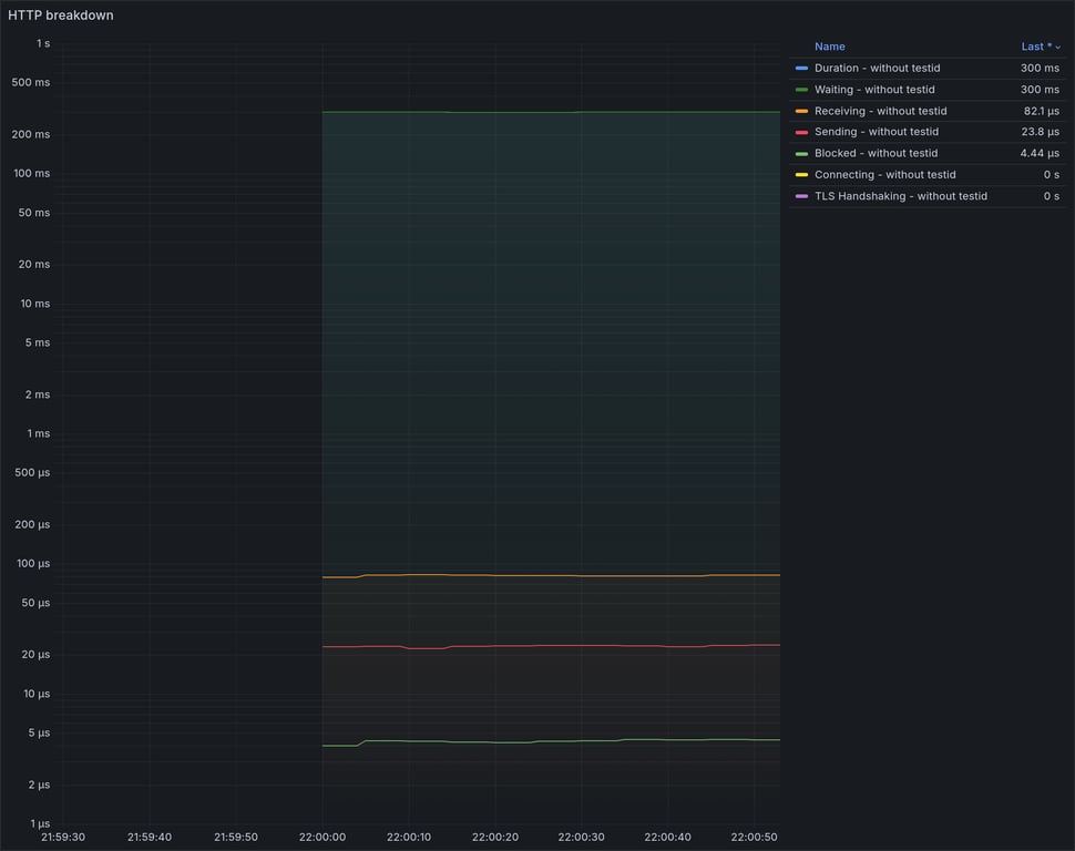
grafbase 172 13988 total, 0 failed avg: 216ms, p95: 228ms
hive-router 167 13561 total, 0 failed avg: 223ms, p95: 235ms
cosmo 160 13030 total, 0 failed avg: 232ms, p95: 252ms
hive-gateway-bun 148 11408 total, 0 failed avg: 264ms, p95: 351ms
hive-gateway 146 11177 total, 0 failed avg: 270ms, p95: 327ms
apollo-router 127 10418 total, 0 failed avg: 290ms, p95: 335ms
apollo-gateway 85 6965 total, 0 failed avg: 435ms, p95: 478ms
Summary for: `grafbase`

K6 Output

     ✓ response code was 200
     ✓ no graphql errors
     ✓ valid response structure

     checks.........................: 100.00% ✓ 41664      ✗ 0    
     data_received..................: 1.2 GB  15 MB/s
     data_sent......................: 16 MB   201 kB/s
     http_req_blocked...............: avg=19.09µs  min=1.19µs   med=1.92µs   max=9.22ms   p(90)=3.28µs   p(95)=4.71µs   p(99.9)=6.72ms  
     http_req_connecting............: avg=16.52µs  min=0s       med=0s       max=9.18ms   p(90)=0s       p(95)=0s       p(99.9)=6.7ms   
     http_req_duration..............: avg=215.76ms min=128.72ms med=214.94ms max=606.78ms p(90)=224.84ms p(95)=227.68ms p(99.9)=510.14ms
       { expected_response:true }...: avg=215.76ms min=128.72ms med=214.94ms max=606.78ms p(90)=224.84ms p(95)=227.68ms p(99.9)=510.14ms
     http_req_failed................: 0.00%   ✓ 0          ✗ 13988
     http_req_receiving.............: avg=83.46µs  min=25.28µs  med=45.5µs   max=17.1ms   p(90)=92.95µs  p(95)=272.87µs p(99.9)=5.01ms  
     http_req_sending...............: avg=155.41µs min=6.17µs   med=8.61µs   max=378.3ms  p(90)=32.31µs  p(95)=96.53µs  p(99.9)=8.58ms  
     http_req_tls_handshaking.......: avg=0s       min=0s       med=0s       max=0s       p(90)=0s       p(95)=0s       p(99.9)=0s      
     http_req_waiting...............: avg=215.53ms min=128.66ms med=214.81ms max=605.63ms p(90)=224.69ms p(95)=227.46ms p(99.9)=492.51ms
     http_reqs......................: 13988   172.961105/s
     iteration_duration.............: avg=216.09ms min=128.96ms med=215.2ms  max=622.18ms p(90)=225.07ms p(95)=227.9ms  p(99.9)=533.28ms
     iterations.....................: 13888   171.724608/s
     success_rate...................: 100.00% ✓ 13888      ✗ 0    
     vus............................: 50      min=0        max=50 
     vus_max........................: 50      min=50       max=50 

Performance Overview

Performance Overview

HTTP Overview

HTTP Overview
Summary for: `hive-router`

K6 Output

     ✓ response code was 200
     ✓ no graphql errors
     ✓ valid response structure

     checks.........................: 100.00% ✓ 40383      ✗ 0    
     data_received..................: 1.2 GB  15 MB/s
     data_sent......................: 16 MB   195 kB/s
     http_req_blocked...............: avg=19.63µs  min=1.19µs   med=2.2µs    max=9.25ms   p(90)=3.51µs   p(95)=4.79µs   p(99.9)=6.72ms  
     http_req_connecting............: avg=16.88µs  min=0s       med=0s       max=9.21ms   p(90)=0s       p(95)=0s       p(99.9)=6.69ms  
     http_req_duration..............: avg=222.74ms min=162.22ms med=221.32ms max=637.27ms p(90)=232.01ms p(95)=235.08ms p(99.9)=545.67ms
       { expected_response:true }...: avg=222.74ms min=162.22ms med=221.32ms max=637.27ms p(90)=232.01ms p(95)=235.08ms p(99.9)=545.67ms
     http_req_failed................: 0.00%   ✓ 0          ✗ 13561
     http_req_receiving.............: avg=82.93µs  min=25.27µs  med=45.76µs  max=11.41ms  p(90)=97.03µs  p(95)=275.92µs p(99.9)=3.73ms  
     http_req_sending...............: avg=169.55µs min=5.73µs   med=9.51µs   max=418.96ms p(90)=29.63µs  p(95)=103.9µs  p(99.9)=7.11ms  
     http_req_tls_handshaking.......: avg=0s       min=0s       med=0s       max=0s       p(90)=0s       p(95)=0s       p(99.9)=0s      
     http_req_waiting...............: avg=222.49ms min=162.16ms med=221.22ms max=636.34ms p(90)=231.85ms p(95)=234.88ms p(99.9)=527.76ms
     http_reqs......................: 13561   167.569987/s
     iteration_duration.............: avg=223.1ms  min=162.47ms med=221.6ms  max=647.9ms  p(90)=232.22ms p(95)=235.28ms p(99.9)=552.35ms
     iterations.....................: 13461   166.334311/s
     success_rate...................: 100.00% ✓ 13461      ✗ 0    
     vus............................: 50      min=0        max=50 
     vus_max........................: 50      min=50       max=50 

Performance Overview

Performance Overview

HTTP Overview

HTTP Overview
Summary for: `cosmo`

K6 Output

     ✓ response code was 200
     ✓ no graphql errors
     ✓ valid response structure

     checks.........................: 100.00% ✓ 38790      ✗ 0    
     data_received..................: 1.1 GB  14 MB/s
     data_sent......................: 15 MB   187 kB/s
     http_req_blocked...............: avg=21.58µs  min=1.31µs   med=2.68µs   max=9.33ms   p(90)=3.96µs   p(95)=5.14µs   p(99.9)=7.04ms  
     http_req_connecting............: avg=18.19µs  min=0s       med=0s       max=9.29ms   p(90)=0s       p(95)=0s       p(99.9)=7.02ms  
     http_req_duration..............: avg=231.93ms min=163.41ms med=231.16ms max=650.07ms p(90)=246.63ms p(95)=252.25ms p(99.9)=542.05ms
       { expected_response:true }...: avg=231.93ms min=163.41ms med=231.16ms max=650.07ms p(90)=246.63ms p(95)=252.25ms p(99.9)=542.05ms
     http_req_failed................: 0.00%   ✓ 0          ✗ 13030
     http_req_receiving.............: avg=263.42µs min=29.43µs  med=60.39µs  max=202.86ms p(90)=166.14µs p(95)=483.42µs p(99.9)=23.6ms  
     http_req_sending...............: avg=82.48µs  min=6.27µs   med=10.91µs  max=274.55ms p(90)=31.22µs  p(95)=127.32µs p(99.9)=3.93ms  
     http_req_tls_handshaking.......: avg=0s       min=0s       med=0s       max=0s       p(90)=0s       p(95)=0s       p(99.9)=0s      
     http_req_waiting...............: avg=231.58ms min=163.37ms med=230.88ms max=648.87ms p(90)=246.2ms  p(95)=251.79ms p(99.9)=532.24ms
     http_reqs......................: 13030   160.687633/s
     iteration_duration.............: avg=232.45ms min=163.65ms med=231.57ms max=666.39ms p(90)=246.97ms p(95)=252.62ms p(99.9)=561.25ms
     iterations.....................: 12930   159.45442/s
     success_rate...................: 100.00% ✓ 12930      ✗ 0    
     vus............................: 35      min=0        max=50 
     vus_max........................: 50      min=50       max=50 

Performance Overview

Performance Overview

HTTP Overview

HTTP Overview
Summary for: `hive-gateway-bun`

K6 Output

     ✓ response code was 200
     ✓ no graphql errors
     ✓ valid response structure

     checks.........................: 100.00% ✓ 33924      ✗ 0    
     data_received..................: 1.0 GB  13 MB/s
     data_sent......................: 13 MB   173 kB/s
     http_req_blocked...............: avg=29.2µs   min=1.14µs   med=2.67µs   max=11.41ms  p(90)=4.15µs   p(95)=5.36µs   p(99.9)=9.05ms  
     http_req_connecting............: avg=25.76µs  min=0s       med=0s       max=11.37ms  p(90)=0s       p(95)=0s       p(99.9)=9.02ms  
     http_req_duration..............: avg=264.49ms min=155.43ms med=254.75ms max=745.18ms p(90)=280.7ms  p(95)=350.87ms p(99.9)=662.29ms
       { expected_response:true }...: avg=264.49ms min=155.43ms med=254.75ms max=745.18ms p(90)=280.7ms  p(95)=350.87ms p(99.9)=662.29ms
     http_req_failed................: 0.00%   ✓ 0          ✗ 11408
     http_req_receiving.............: avg=100.55µs min=25.4µs   med=45.07µs  max=114.45ms p(90)=103.46µs p(95)=353.24µs p(99.9)=3.73ms  
     http_req_sending...............: avg=107.41µs min=5.46µs   med=10.95µs  max=192.49ms p(90)=36.63µs  p(95)=145.69µs p(99.9)=7.76ms  
     http_req_tls_handshaking.......: avg=0s       min=0s       med=0s       max=0s       p(90)=0s       p(95)=0s       p(99.9)=0s      
     http_req_waiting...............: avg=264.28ms min=155.33ms med=254.59ms max=736.1ms  p(90)=280.34ms p(95)=350.61ms p(99.9)=647.35ms
     http_reqs......................: 11408   148.984849/s
     iteration_duration.............: avg=265.8ms  min=155.74ms med=255.17ms max=776.39ms p(90)=281.33ms p(95)=351.73ms p(99.9)=704.53ms
     iterations.....................: 11308   147.678881/s
     success_rate...................: 100.00% ✓ 11308      ✗ 0    
     vus............................: 50      min=0        max=50 
     vus_max........................: 50      min=50       max=50 

Performance Overview

Performance Overview

HTTP Overview

HTTP Overview
Summary for: `hive-gateway`

K6 Output

     ✓ response code was 200
     ✓ no graphql errors
     ✓ valid response structure

     checks.........................: 100.00% ✓ 33231      ✗ 0    
     data_received..................: 982 MB  13 MB/s
     data_sent......................: 13 MB   170 kB/s
     http_req_blocked...............: avg=30.57µs  min=1.17µs   med=2.68µs   max=11.53ms  p(90)=4.2µs    p(95)=5.46µs   p(99.9)=9.28ms  
     http_req_connecting............: avg=26.96µs  min=0s       med=0s       max=11.49ms  p(90)=0s       p(95)=0s       p(99.9)=9.25ms  
     http_req_duration..............: avg=269.77ms min=136.76ms med=260.69ms max=707.35ms p(90)=286.78ms p(95)=327.41ms p(99.9)=617.52ms
       { expected_response:true }...: avg=269.77ms min=136.76ms med=260.69ms max=707.35ms p(90)=286.78ms p(95)=327.41ms p(99.9)=617.52ms
     http_req_failed................: 0.00%   ✓ 0          ✗ 11177
     http_req_receiving.............: avg=102.54µs min=26.89µs  med=47.86µs  max=17.73ms  p(90)=116.94µs p(95)=392.61µs p(99.9)=4.67ms  
     http_req_sending...............: avg=125.7µs  min=5.63µs   med=11.26µs  max=189.58ms p(90)=39.72µs  p(95)=157.77µs p(99.9)=10.69ms 
     http_req_tls_handshaking.......: avg=0s       min=0s       med=0s       max=0s       p(90)=0s       p(95)=0s       p(99.9)=0s      
     http_req_waiting...............: avg=269.54ms min=136.7ms  med=260.5ms  max=706.67ms p(90)=286.51ms p(95)=325.94ms p(99.9)=616.54ms
     http_reqs......................: 11177   146.258801/s
     iteration_duration.............: avg=271.1ms  min=137.01ms med=261.11ms max=753.44ms p(90)=287.25ms p(95)=329.99ms p(99.9)=644.06ms
     iterations.....................: 11077   144.950232/s
     success_rate...................: 100.00% ✓ 11077      ✗ 0    
     vus............................: 50      min=0        max=50 
     vus_max........................: 50      min=50       max=50 

Performance Overview

Performance Overview

HTTP Overview

HTTP Overview
Summary for: `apollo-router`

K6 Output

     ✓ response code was 200
     ✓ no graphql errors
     ✓ valid response structure

     checks.........................: 100.00% ✓ 30954      ✗ 0    
     data_received..................: 914 MB  11 MB/s
     data_sent......................: 12 MB   149 kB/s
     http_req_blocked...............: avg=26.11µs  min=1.75µs   med=2.66µs   max=9.35ms   p(90)=3.82µs   p(95)=4.66µs   p(99.9)=7.35ms  
     http_req_connecting............: avg=22.59µs  min=0s       med=0s       max=9.31ms   p(90)=0s       p(95)=0s       p(99.9)=7.33ms  
     http_req_duration..............: avg=290.45ms min=174.65ms med=292.01ms max=739.97ms p(90)=326.63ms p(95)=335.31ms p(99.9)=653.36ms
       { expected_response:true }...: avg=290.45ms min=174.65ms med=292.01ms max=739.97ms p(90)=326.63ms p(95)=335.31ms p(99.9)=653.36ms
     http_req_failed................: 0.00%   ✓ 0          ✗ 10418
     http_req_receiving.............: avg=114.77µs min=36.17µs  med=49.66µs  max=343ms    p(90)=99.64µs  p(95)=210.87µs p(99.9)=1.5ms   
     http_req_sending...............: avg=98.49µs  min=7.42µs   med=10.8µs   max=371.24ms p(90)=21.15µs  p(95)=132.15µs p(99.9)=4.01ms  
     http_req_tls_handshaking.......: avg=0s       min=0s       med=0s       max=0s       p(90)=0s       p(95)=0s       p(99.9)=0s      
     http_req_waiting...............: avg=290.23ms min=174.6ms  med=291.88ms max=726.02ms p(90)=326.46ms p(95)=334.99ms p(99.9)=644.36ms
     http_reqs......................: 10418   127.875004/s
     iteration_duration.............: avg=291.59ms min=174.95ms med=292.57ms max=775.25ms p(90)=327.01ms p(95)=335.71ms p(99.9)=673.78ms
     iterations.....................: 10318   126.647561/s
     success_rate...................: 100.00% ✓ 10318      ✗ 0    
     vus............................: 50      min=0        max=50 
     vus_max........................: 50      min=50       max=50 

Performance Overview

Performance Overview

HTTP Overview

HTTP Overview
Summary for: `apollo-gateway`

K6 Output

     ✓ response code was 200
     ✓ no graphql errors
     ✓ valid response structure

     checks.........................: 100.00% ✓ 20595     ✗ 0   
     data_received..................: 612 MB  7.5 MB/s
     data_sent......................: 8.1 MB  99 kB/s
     http_req_blocked...............: avg=46.97µs  min=1.37µs   med=3.2µs    max=11.45ms  p(90)=4.91µs   p(95)=5.66µs   p(99.9)=10.03ms 
     http_req_connecting............: avg=43.08µs  min=0s       med=0s       max=11.42ms  p(90)=0s       p(95)=0s       p(99.9)=9.99ms  
     http_req_duration..............: avg=435.4ms  min=211.93ms med=438.45ms max=1s       p(90)=467.75ms p(95)=478.16ms p(99.9)=892.15ms
       { expected_response:true }...: avg=435.4ms  min=211.93ms med=438.45ms max=1s       p(90)=467.75ms p(95)=478.16ms p(99.9)=892.15ms
     http_req_failed................: 0.00%   ✓ 0         ✗ 6965
     http_req_receiving.............: avg=92.96µs  min=32.23µs  med=55µs     max=188.75ms p(90)=98µs     p(95)=114.68µs p(99.9)=482.19µs
     http_req_sending...............: avg=105.01µs min=6.63µs   med=12.91µs  max=197.65ms p(90)=20.47µs  p(95)=27.2µs   p(99.9)=3.82ms  
     http_req_tls_handshaking.......: avg=0s       min=0s       med=0s       max=0s       p(90)=0s       p(95)=0s       p(99.9)=0s      
     http_req_waiting...............: avg=435.2ms  min=211.84ms med=438.37ms max=1s       p(90)=467.47ms p(95)=477.97ms p(99.9)=891.89ms
     http_reqs......................: 6965    85.140577/s
     iteration_duration.............: avg=439.29ms min=279.25ms med=438.94ms max=1.04s    p(90)=468.29ms p(95)=478.77ms p(99.9)=1.02s   
     iterations.....................: 6865    83.918171/s
     success_rate...................: 100.00% ✓ 6865      ✗ 0   
     vus............................: 50      min=0       max=50
     vus_max........................: 50      min=50      max=50

Performance Overview

Performance Overview

HTTP Overview

HTTP Overview

@ardatan ardatan merged commit cc39949 into main Sep 25, 2025
34 checks passed
@ardatan ardatan deleted the renovate/npm-11.x branch September 25, 2025 00:32
Sign up for free to join this conversation on GitHub. Already have an account? Sign in to comment

Labels

dependencies Pull requests that update a dependency file

Projects

None yet

Development

Successfully merging this pull request may close these issues.

1 participant