Skip to content

Conversation

renovate[bot]
Copy link
Contributor

@renovate renovate bot commented Sep 26, 2025

Coming soon: The Renovate bot (GitHub App) will be renamed to Mend. PRs from Renovate will soon appear from 'Mend'. Learn more here.

This PR contains the following updates:

Package Change Age Confidence
tsx (source) 4.20.5 -> 4.20.6 age confidence

Release Notes

privatenumber/tsx (tsx)

v4.20.6

Compare Source


Configuration

📅 Schedule: Branch creation - At any time (no schedule defined), Automerge - At any time (no schedule defined).

🚦 Automerge: Enabled.

Rebasing: Whenever PR becomes conflicted, or you tick the rebase/retry checkbox.

🔕 Ignore: Close this PR and you won't be reminded about this update again.


  • If you want to rebase/retry this PR, check this box

This PR was generated by Mend Renovate. View the repository job log.

@renovate renovate bot added the dependencies Pull requests that update a dependency file label Sep 26, 2025
Copy link

💻 Website Preview

The latest changes are available as preview in: https://4a11edce.federation-gateway-benchmark.pages.dev

Copy link

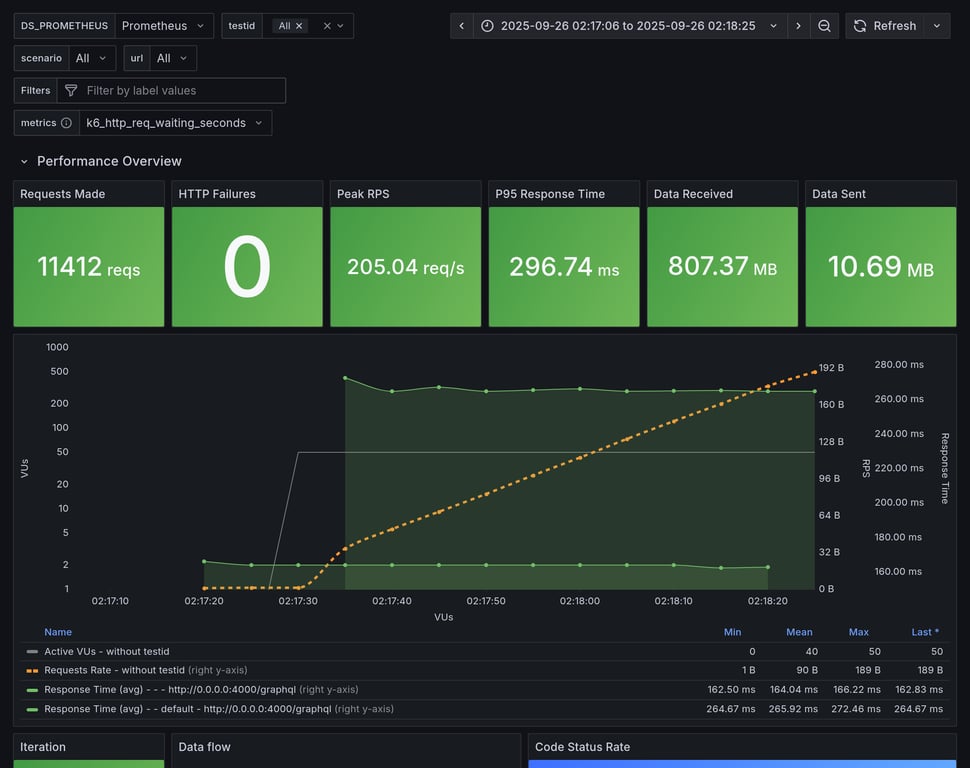
Overview for: constant-vus-over-time

This scenario runs 4 subgraphs and a GraphQL gateway with Federation spec, and runs a heavy query. It's being executed with a constant amount of VUs over a fixed amount of time. It measure things like memory usage, CPU usage, average RPS. It also includes a summary of the entire execution, and metrics information about HTTP execution times.

This scenario was running 50 VUs over 60s

Comparison

Comparison

Gateway RPS ⬇️ Requests Duration Notes
hive-router 1802 108557 total, 0 failed avg: 27ms, p95: 50ms
grafbase 1581 95542 total, 0 failed avg: 31ms, p95: 54ms
cosmo 676 40869 total, 0 failed avg: 73ms, p95: 106ms
apollo-router 385 23398 total, 0 failed avg: 128ms, p95: 166ms
hive-gateway 287 17626 total, 0 failed avg: 170ms, p95: 219ms
hive-gateway-bun 285 17442 total, 0 failed avg: 172ms, p95: 233ms
apollo-gateway 120 7363 total, 0 failed avg: 408ms, p95: 482ms
Summary for: `hive-router`

K6 Output

     ✓ response code was 200
     ✓ no graphql errors
     ✓ valid response structure

     checks.........................: 100.00% ✓ 325371      ✗ 0     
     data_received..................: 9.5 GB  158 MB/s
     data_sent......................: 126 MB  2.1 MB/s
     http_req_blocked...............: avg=5.11µs   min=1.17µs med=2.54µs  max=9.1ms    p(90)=3.65µs  p(95)=4.24µs   p(99.9)=87.02µs
     http_req_connecting............: avg=2.12µs   min=0s     med=0s      max=9.07ms   p(90)=0s      p(95)=0s       p(99.9)=0s     
     http_req_duration..............: avg=27.39ms  min=1.91ms med=24.57ms max=424.88ms p(90)=43.06ms p(95)=49.81ms  p(99.9)=88.45ms
       { expected_response:true }...: avg=27.39ms  min=1.91ms med=24.57ms max=424.88ms p(90)=43.06ms p(95)=49.81ms  p(99.9)=88.45ms
     http_req_failed................: 0.00%   ✓ 0           ✗ 108557
     http_req_receiving.............: avg=125.23µs min=23.8µs med=42.01µs max=131.8ms  p(90)=102.2µs p(95)=338.09µs p(99.9)=14.93ms
     http_req_sending...............: avg=102.76µs min=5.17µs med=9.95µs  max=316.62ms p(90)=29.31µs p(95)=123.84µs p(99.9)=15.64ms
     http_req_tls_handshaking.......: avg=0s       min=0s     med=0s      max=0s       p(90)=0s      p(95)=0s       p(99.9)=0s     
     http_req_waiting...............: avg=27.16ms  min=1.86ms med=24.4ms  max=423.42ms p(90)=42.66ms p(95)=49.28ms  p(99.9)=85.91ms
     http_reqs......................: 108557  1802.053144/s
     iteration_duration.............: avg=27.65ms  min=4.29ms med=24.81ms max=438.01ms p(90)=43.31ms p(95)=50.05ms  p(99.9)=88.84ms
     iterations.....................: 108457  1800.393137/s
     success_rate...................: 100.00% ✓ 108457      ✗ 0     
     vus............................: 50      min=50        max=50  
     vus_max........................: 50      min=50        max=50  

Performance Overview

Performance Overview

HTTP Overview

HTTP Overview
Summary for: `grafbase`

K6 Output

     ✓ response code was 200
     ✓ no graphql errors
     ✓ valid response structure

     checks.........................: 100.00% ✓ 286326      ✗ 0    
     data_received..................: 8.4 GB  139 MB/s
     data_sent......................: 111 MB  1.8 MB/s
     http_req_blocked...............: avg=6.22µs   min=1.21µs  med=3.07µs  max=9.36ms   p(90)=4.28µs   p(95)=5.09µs   p(99.9)=119.41µs
     http_req_connecting............: avg=2.5µs    min=0s      med=0s      max=9.33ms   p(90)=0s       p(95)=0s       p(99.9)=0s      
     http_req_duration..............: avg=31.12ms  min=2.95ms  med=27.95ms max=474.41ms p(90)=47.69ms  p(95)=54.38ms  p(99.9)=95.48ms 
       { expected_response:true }...: avg=31.12ms  min=2.95ms  med=27.95ms max=474.41ms p(90)=47.69ms  p(95)=54.38ms  p(99.9)=95.48ms 
     http_req_failed................: 0.00%   ✓ 0           ✗ 95542
     http_req_receiving.............: avg=152.61µs min=25.75µs med=48.02µs max=69.58ms  p(90)=141.83µs p(95)=394.02µs p(99.9)=16.55ms 
     http_req_sending...............: avg=138.25µs min=5.56µs  med=11.69µs max=433.76ms p(90)=36.98µs  p(95)=139.12µs p(99.9)=18.97ms 
     http_req_tls_handshaking.......: avg=0s       min=0s      med=0s      max=0s       p(90)=0s       p(95)=0s       p(99.9)=0s      
     http_req_waiting...............: avg=30.82ms  min=2.9ms   med=27.74ms max=455.32ms p(90)=47.13ms  p(95)=53.79ms  p(99.9)=92.34ms 
     http_reqs......................: 95542   1581.751891/s
     iteration_duration.............: avg=31.42ms  min=7.23ms  med=28.23ms max=518.06ms p(90)=47.98ms  p(95)=54.66ms  p(99.9)=95.99ms 
     iterations.....................: 95442   1580.096335/s
     success_rate...................: 100.00% ✓ 95442       ✗ 0    
     vus............................: 50      min=50        max=50 
     vus_max........................: 50      min=50        max=50 

Performance Overview

Performance Overview

HTTP Overview

HTTP Overview
Summary for: `cosmo`

K6 Output

     ✓ response code was 200
     ✓ no graphql errors
     ✓ valid response structure

     checks.........................: 100.00% ✓ 122307     ✗ 0    
     data_received..................: 3.6 GB  59 MB/s
     data_sent......................: 48 MB   786 kB/s
     http_req_blocked...............: avg=9.89µs   min=1.33µs  med=2.86µs  max=10.33ms  p(90)=4.02µs   p(95)=4.84µs   p(99.9)=1.73ms  
     http_req_connecting............: avg=6.31µs   min=0s      med=0s      max=10.28ms  p(90)=0s       p(95)=0s       p(99.9)=1.71ms  
     http_req_duration..............: avg=73.1ms   min=2.81ms  med=72.17ms max=484.56ms p(90)=98.88ms  p(95)=106.44ms p(99.9)=261.17ms
       { expected_response:true }...: avg=73.1ms   min=2.81ms  med=72.17ms max=484.56ms p(90)=98.88ms  p(95)=106.44ms p(99.9)=261.17ms
     http_req_failed................: 0.00%   ✓ 0          ✗ 40869
     http_req_receiving.............: avg=170.87µs min=24.81µs med=72.93µs max=161.96ms p(90)=148.32µs p(95)=384.11µs p(99.9)=14.96ms 
     http_req_sending...............: avg=48.97µs  min=6.32µs  med=11.36µs max=115.62ms p(90)=29.75µs  p(95)=122.67µs p(99.9)=3.07ms  
     http_req_tls_handshaking.......: avg=0s       min=0s      med=0s      max=0s       p(90)=0s       p(95)=0s       p(99.9)=0s      
     http_req_waiting...............: avg=72.88ms  min=2.73ms  med=71.95ms max=471.37ms p(90)=98.59ms  p(95)=106.19ms p(99.9)=260.08ms
     http_reqs......................: 40869   676.218555/s
     iteration_duration.............: avg=73.59ms  min=5.66ms  med=72.51ms max=528.98ms p(90)=99.19ms  p(95)=106.73ms p(99.9)=276.4ms 
     iterations.....................: 40769   674.563955/s
     success_rate...................: 100.00% ✓ 40769      ✗ 0    
     vus............................: 50      min=50       max=50 
     vus_max........................: 50      min=50       max=50 

Performance Overview

Performance Overview

HTTP Overview

HTTP Overview
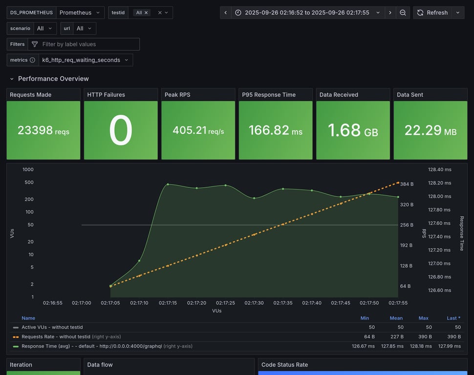
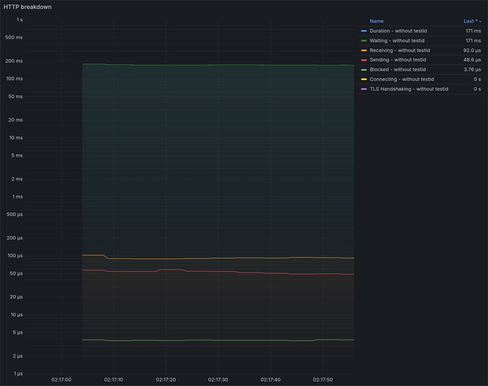
Summary for: `apollo-router`

K6 Output

     ✓ response code was 200
     ✓ no graphql errors
     ✓ valid response structure

     checks.........................: 100.00% ✓ 69894      ✗ 0    
     data_received..................: 2.1 GB  34 MB/s
     data_sent......................: 27 MB   448 kB/s
     http_req_blocked...............: avg=13.64µs  min=1.9µs   med=2.99µs   max=9.23ms   p(90)=4.28µs   p(95)=5.04µs   p(99.9)=4.93ms  
     http_req_connecting............: avg=10.02µs  min=0s      med=0s       max=9.19ms   p(90)=0s       p(95)=0s       p(99.9)=4.91ms  
     http_req_duration..............: avg=128.03ms min=5.85ms  med=127.33ms max=567.22ms p(90)=157.07ms p(95)=166.38ms p(99.9)=402.44ms
       { expected_response:true }...: avg=128.03ms min=5.85ms  med=127.33ms max=567.22ms p(90)=157.07ms p(95)=166.38ms p(99.9)=402.44ms
     http_req_failed................: 0.00%   ✓ 0          ✗ 23398
     http_req_receiving.............: avg=78.16µs  min=34.89µs med=52.47µs  max=4.21ms   p(90)=103.82µs p(95)=131.08µs p(99.9)=1.76ms  
     http_req_sending...............: avg=80.41µs  min=7.2µs   med=11.67µs  max=368.82ms p(90)=19.65µs  p(95)=37.74µs  p(99.9)=2.13ms  
     http_req_tls_handshaking.......: avg=0s       min=0s      med=0s       max=0s       p(90)=0s       p(95)=0s       p(99.9)=0s      
     http_req_waiting...............: avg=127.87ms min=5.81ms  med=127.21ms max=566.01ms p(90)=156.94ms p(95)=166.25ms p(99.9)=398.14ms
     http_reqs......................: 23398   385.001751/s
     iteration_duration.............: avg=128.89ms min=33.43ms med=127.72ms max=604.37ms p(90)=157.4ms  p(95)=166.78ms p(99.9)=421.89ms
     iterations.....................: 23298   383.356304/s
     success_rate...................: 100.00% ✓ 23298      ✗ 0    
     vus............................: 50      min=50       max=50 
     vus_max........................: 50      min=50       max=50 

Performance Overview

Performance Overview

HTTP Overview

HTTP Overview
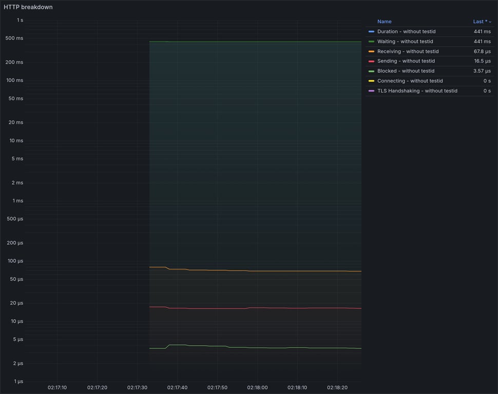
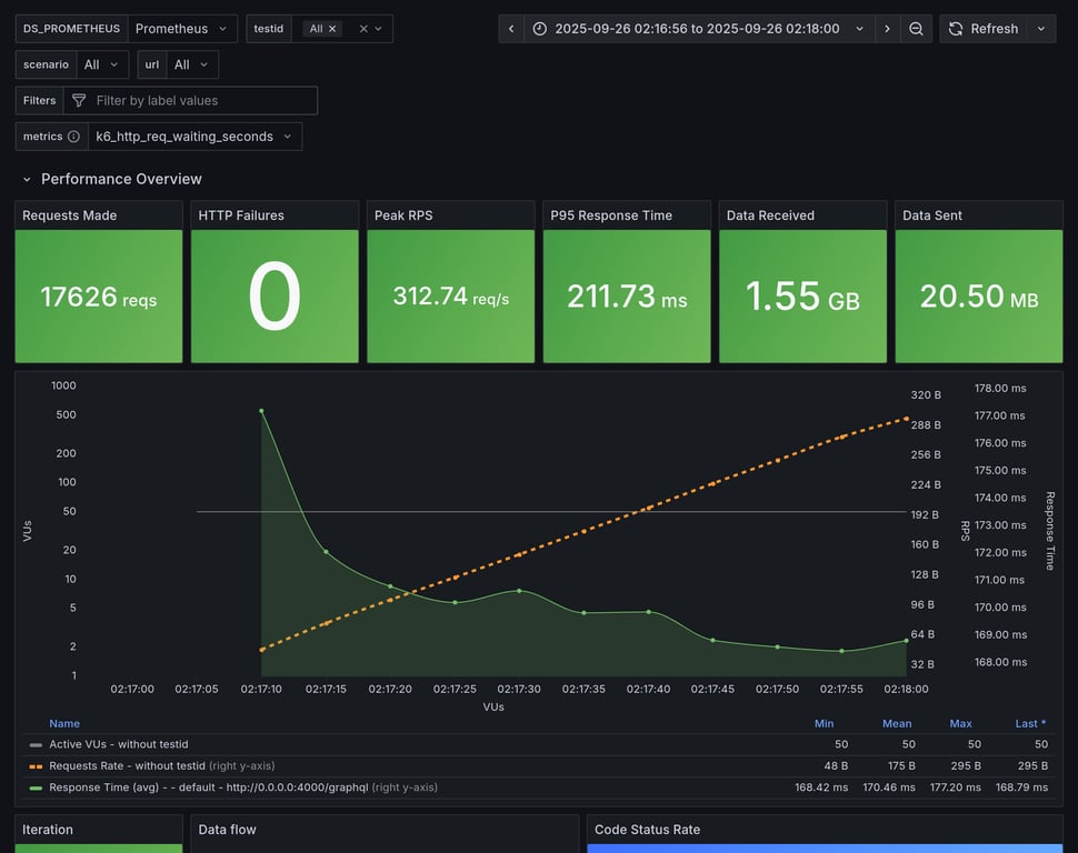
Summary for: `hive-gateway`

K6 Output

     ✓ response code was 200
     ✓ no graphql errors
     ✓ valid response structure

     checks.........................: 100.00% ✓ 52578      ✗ 0    
     data_received..................: 1.5 GB  25 MB/s
     data_sent......................: 21 MB   334 kB/s
     http_req_blocked...............: avg=22.66µs  min=1.16µs  med=2.83µs   max=12.05ms  p(90)=4.8µs    p(95)=6.2µs    p(99.9)=8.51ms
     http_req_connecting............: avg=17.56µs  min=0s      med=0s       max=12.01ms  p(90)=0s       p(95)=0s       p(99.9)=7.71ms
     http_req_duration..............: avg=170.3ms  min=7.77ms  med=155.74ms max=1.05s    p(90)=188.46ms p(95)=219.16ms p(99.9)=1.01s 
       { expected_response:true }...: avg=170.3ms  min=7.77ms  med=155.74ms max=1.05s    p(90)=188.46ms p(95)=219.16ms p(99.9)=1.01s 
     http_req_failed................: 0.00%   ✓ 0          ✗ 17626
     http_req_receiving.............: avg=121.66µs min=26.47µs med=54.54µs  max=151.73ms p(90)=119.01µs p(95)=209.68µs p(99.9)=7.38ms
     http_req_sending...............: avg=124.04µs min=5.8µs   med=11.63µs  max=244.56ms p(90)=33.42µs  p(95)=128.36µs p(99.9)=7.66ms
     http_req_tls_handshaking.......: avg=0s       min=0s      med=0s       max=0s       p(90)=0s       p(95)=0s       p(99.9)=0s    
     http_req_waiting...............: avg=170.05ms min=7.59ms  med=155.58ms max=1.05s    p(90)=188.32ms p(95)=218.83ms p(99.9)=1.01s 
     http_reqs......................: 17626   287.556989/s
     iteration_duration.............: avg=171.64ms min=58.17ms med=156.17ms max=1.05s    p(90)=188.97ms p(95)=220.13ms p(99.9)=1.01s 
     iterations.....................: 17526   285.925553/s
     success_rate...................: 100.00% ✓ 17526      ✗ 0    
     vus............................: 50      min=0        max=50 
     vus_max........................: 50      min=50       max=50 

Performance Overview

Performance Overview

HTTP Overview

HTTP Overview
Summary for: `hive-gateway-bun`

K6 Output

     ✓ response code was 200
     ✓ no graphql errors
     ✓ valid response structure

     checks.........................: 100.00% ✓ 52026      ✗ 0    
     data_received..................: 1.5 GB  25 MB/s
     data_sent......................: 20 MB   332 kB/s
     http_req_blocked...............: avg=19.82µs  min=1.19µs  med=2.77µs   max=11.61ms  p(90)=4.54µs   p(95)=5.65µs   p(99.9)=6.81ms  
     http_req_connecting............: avg=15.94µs  min=0s      med=0s       max=11.58ms  p(90)=0s       p(95)=0s       p(99.9)=6.79ms  
     http_req_duration..............: avg=171.78ms min=7.65ms  med=159.83ms max=713.97ms p(90)=194.25ms p(95)=233.39ms p(99.9)=547.58ms
       { expected_response:true }...: avg=171.78ms min=7.65ms  med=159.83ms max=713.97ms p(90)=194.25ms p(95)=233.39ms p(99.9)=547.58ms
     http_req_failed................: 0.00%   ✓ 0          ✗ 17442
     http_req_receiving.............: avg=114.1µs  min=26.65µs med=49.27µs  max=290.32ms p(90)=109.18µs p(95)=178.46µs p(99.9)=4.3ms   
     http_req_sending...............: avg=74.07µs  min=5.63µs  med=11.12µs  max=264.41ms p(90)=32.34µs  p(95)=122.82µs p(99.9)=5.19ms  
     http_req_tls_handshaking.......: avg=0s       min=0s      med=0s       max=0s       p(90)=0s       p(95)=0s       p(99.9)=0s      
     http_req_waiting...............: avg=171.59ms min=7.58ms  med=159.65ms max=705.54ms p(90)=194ms    p(95)=233.06ms p(99.9)=536.31ms
     http_reqs......................: 17442   285.708638/s
     iteration_duration.............: avg=173.15ms min=43.26ms med=160.25ms max=738.47ms p(90)=194.77ms p(95)=236.8ms  p(99.9)=605.75ms
     iterations.....................: 17342   284.070588/s
     success_rate...................: 100.00% ✓ 17342      ✗ 0    
     vus............................: 20      min=20       max=50 
     vus_max........................: 50      min=50       max=50 

Performance Overview

Performance Overview

HTTP Overview

HTTP Overview
Summary for: `apollo-gateway`

K6 Output

     ✓ response code was 200
     ✓ no graphql errors
     ✓ valid response structure

     checks.........................: 100.00% ✓ 21789      ✗ 0   
     data_received..................: 647 MB  11 MB/s
     data_sent......................: 8.6 MB  140 kB/s
     http_req_blocked...............: avg=41.41µs  min=1.35µs   med=2.85µs   max=11.64ms  p(90)=4.6µs    p(95)=5.25µs   p(99.9)=9.54ms  
     http_req_connecting............: avg=38.09µs  min=0s       med=0s       max=11.6ms   p(90)=0s       p(95)=0s       p(99.9)=9.51ms  
     http_req_duration..............: avg=408.35ms min=7.61ms   med=408.12ms max=744.86ms p(90)=464.22ms p(95)=481.75ms p(99.9)=680.5ms 
       { expected_response:true }...: avg=408.35ms min=7.61ms   med=408.12ms max=744.86ms p(90)=464.22ms p(95)=481.75ms p(99.9)=680.5ms 
     http_req_failed................: 0.00%   ✓ 0          ✗ 7363
     http_req_receiving.............: avg=63.53µs  min=29.81µs  med=51.48µs  max=999.09µs p(90)=98.35µs  p(95)=115.21µs p(99.9)=347.9µs 
     http_req_sending...............: avg=104.51µs min=6.46µs   med=12µs     max=199.08ms p(90)=20.35µs  p(95)=23.57µs  p(99.9)=5.36ms  
     http_req_tls_handshaking.......: avg=0s       min=0s       med=0s       max=0s       p(90)=0s       p(95)=0s       p(99.9)=0s      
     http_req_waiting...............: avg=408.18ms min=7.56ms   med=408.05ms max=743.69ms p(90)=464.14ms p(95)=481.66ms p(99.9)=679.41ms
     http_reqs......................: 7363    120.321687/s
     iteration_duration.............: avg=414.19ms min=116.98ms med=408.72ms max=773.84ms p(90)=464.9ms  p(95)=482.4ms  p(99.9)=701.85ms
     iterations.....................: 7263    118.687547/s
     success_rate...................: 100.00% ✓ 7263       ✗ 0   
     vus............................: 35      min=35       max=50
     vus_max........................: 50      min=50       max=50

Performance Overview

Performance Overview

HTTP Overview

HTTP Overview

Copy link

Overview for: ramping-vus

This scenario runs 4 subgraphs and a GraphQL gateway with Federation spec, and runs a heavy query. We are running a heavy load of concurrent VUs to measure response time and other stats, during stress. It measure things like memory usage, CPU usage, response times. It also includes a summary of the entire execution, and metrics information about HTTP execution times.

This scenario was running 500 VUs over 60s

Comparison

Comparison

Gateway RPS ⬇️ Requests Duration Notes
hive-router 1752 109362 total, 0 failed avg: 127ms, p95: 308ms
grafbase 1518 96353 total, 0 failed avg: 144ms, p95: 339ms
cosmo 687 43834 total, 0 failed avg: 320ms, p95: 759ms
apollo-router 392 26281 total, 0 failed avg: 536ms, p95: 1213ms ❌ 29 unexpected GraphQL errors
hive-gateway-bun 259 18055 total, 0 failed avg: 776ms, p95: 1688ms
hive-gateway 222 15776 total, 0 failed avg: 883ms, p95: 1891ms
apollo-gateway 155 10784 total, 0 failed avg: 1211ms, p95: 2559ms
Summary for: `hive-router`

K6 Output

     ✓ response code was 200
     ✓ no graphql errors
     ✓ valid response structure

     checks.........................: 100.00% ✓ 325086      ✗ 0     
     data_received..................: 9.6 GB  154 MB/s
     data_sent......................: 127 MB  2.0 MB/s
     http_req_blocked...............: avg=553.91µs min=1.18µs  med=2.71µs   max=370.71ms p(90)=4.32µs   p(95)=5.25µs   p(99.9)=189.93ms
     http_req_connecting............: avg=549.4µs  min=0s      med=0s       max=370.68ms p(90)=0s       p(95)=0s       p(99.9)=189.41ms
     http_req_duration..............: avg=126.94ms min=1.73ms  med=113.98ms max=447.36ms p(90)=258.7ms  p(95)=308.36ms p(99.9)=393.38ms
       { expected_response:true }...: avg=126.94ms min=1.73ms  med=113.98ms max=447.36ms p(90)=258.7ms  p(95)=308.36ms p(99.9)=393.38ms
     http_req_failed................: 0.00%   ✓ 0           ✗ 109362
     http_req_receiving.............: avg=573.3µs  min=23.88µs med=43.6µs   max=266.26ms p(90)=106.39µs p(95)=422.4µs  p(99.9)=81.45ms 
     http_req_sending...............: avg=499.28µs min=5.28µs  med=10.54µs  max=266.78ms p(90)=27.31µs  p(95)=137.32µs p(99.9)=78.66ms 
     http_req_tls_handshaking.......: avg=0s       min=0s      med=0s       max=0s       p(90)=0s       p(95)=0s       p(99.9)=0s      
     http_req_waiting...............: avg=125.87ms min=1.68ms  med=112.86ms max=406.54ms p(90)=256.18ms p(95)=306.09ms p(99.9)=388.69ms
     http_reqs......................: 109362  1752.474097/s
     iteration_duration.............: avg=129.3ms  min=1.9ms   med=115.89ms max=811.28ms p(90)=261.72ms p(95)=313.11ms p(99.9)=477.25ms
     iterations.....................: 108362  1736.449572/s
     success_rate...................: 100.00% ✓ 108362      ✗ 0     
     vus............................: 78      min=0         max=494 
     vus_max........................: 500     min=500       max=500 

Performance Overview

Performance Overview

HTTP Overview

HTTP Overview
Summary for: `grafbase`

K6 Output

     ✓ response code was 200
     ✓ no graphql errors
     ✓ valid response structure

     checks.........................: 100.00% ✓ 286059      ✗ 0    
     data_received..................: 8.5 GB  133 MB/s
     data_sent......................: 112 MB  1.8 MB/s
     http_req_blocked...............: avg=712.32µs min=1.12µs  med=2.89µs   max=415ms    p(90)=4.32µs   p(95)=5.37µs   p(99.9)=224.8ms 
     http_req_connecting............: avg=707.91µs min=0s      med=0s       max=414.95ms p(90)=0s       p(95)=0s       p(99.9)=224.74ms
     http_req_duration..............: avg=144.36ms min=2.6ms   med=132.92ms max=598.07ms p(90)=287.34ms p(95)=338.69ms p(99.9)=431.57ms
       { expected_response:true }...: avg=144.36ms min=2.6ms   med=132.92ms max=598.07ms p(90)=287.34ms p(95)=338.69ms p(99.9)=431.57ms
     http_req_failed................: 0.00%   ✓ 0           ✗ 96353
     http_req_receiving.............: avg=674.3µs  min=23.02µs med=47.6µs   max=153.55ms p(90)=113.05µs p(95)=441.64µs p(99.9)=92.1ms  
     http_req_sending...............: avg=616.64µs min=5.23µs  med=11.79µs  max=382.99ms p(90)=30.71µs  p(95)=141.9µs  p(99.9)=88.14ms 
     http_req_tls_handshaking.......: avg=0s       min=0s      med=0s       max=0s       p(90)=0s       p(95)=0s       p(99.9)=0s      
     http_req_waiting...............: avg=143.07ms min=2.55ms  med=131.68ms max=449.64ms p(90)=284.76ms p(95)=335.87ms p(99.9)=424.99ms
     http_reqs......................: 96353   1518.091515/s
     iteration_duration.............: avg=146.99ms min=2.87ms  med=135.16ms max=912.31ms p(90)=290.34ms p(95)=342.61ms p(99.9)=528.83ms
     iterations.....................: 95353   1502.335996/s
     success_rate...................: 100.00% ✓ 95353       ✗ 0    
     vus............................: 79      min=0         max=493
     vus_max........................: 500     min=500       max=500

Performance Overview

Performance Overview

HTTP Overview

HTTP Overview
Summary for: `cosmo`

K6 Output

     ✓ response code was 200
     ✓ no graphql errors
     ✓ valid response structure

     checks.........................: 100.00% ✓ 128502     ✗ 0    
     data_received..................: 3.8 GB  60 MB/s
     data_sent......................: 51 MB   801 kB/s
     http_req_blocked...............: avg=106.86µs min=1.24µs  med=2.78µs   max=124.82ms p(90)=4.14µs   p(95)=5.93µs   p(99.9)=29.02ms
     http_req_connecting............: avg=102.41µs min=0s      med=0s       max=124.66ms p(90)=0s       p(95)=0s       p(99.9)=28.95ms
     http_req_duration..............: avg=320.41ms min=2.81ms  med=291.34ms max=1.57s    p(90)=658.4ms  p(95)=759ms    p(99.9)=1.17s  
       { expected_response:true }...: avg=320.41ms min=2.81ms  med=291.34ms max=1.57s    p(90)=658.4ms  p(95)=759ms    p(99.9)=1.17s  
     http_req_failed................: 0.00%   ✓ 0          ✗ 43834
     http_req_receiving.............: avg=488.84µs min=27.78µs med=58.15µs  max=158.95ms p(90)=171.01µs p(95)=467.07µs p(99.9)=90.51ms
     http_req_sending...............: avg=164.77µs min=5.48µs  med=10.95µs  max=111.86ms p(90)=29.56µs  p(95)=130.65µs p(99.9)=35.28ms
     http_req_tls_handshaking.......: avg=0s       min=0s      med=0s       max=0s       p(90)=0s       p(95)=0s       p(99.9)=0s     
     http_req_waiting...............: avg=319.76ms min=2.74ms  med=290.76ms max=1.57s    p(90)=657.47ms p(95)=758.46ms p(99.9)=1.17s  
     http_reqs......................: 43834   687.831656/s
     iteration_duration.............: avg=328.43ms min=3.03ms  med=299.25ms max=1.57s    p(90)=663.37ms p(95)=763.26ms p(99.9)=1.18s  
     iterations.....................: 42834   672.139918/s
     success_rate...................: 100.00% ✓ 42834      ✗ 0    
     vus............................: 93      min=0        max=500
     vus_max........................: 500     min=500      max=500

Performance Overview

Performance Overview

HTTP Overview

HTTP Overview
Summary for: `apollo-router`

K6 Output

     ✓ response code was 200
     ✗ no graphql errors
      ↳  99% — ✓ 25252 / ✗ 29
     ✓ valid response structure

     checks.........................: 99.96% ✓ 75814      ✗ 29   
     data_received..................: 2.3 GB 34 MB/s
     data_sent......................: 31 MB  457 kB/s
     http_req_blocked...............: avg=96.42µs  min=1.87µs  med=3.14µs   max=115.99ms p(90)=5.28µs   p(95)=7.93µs   p(99.9)=24.02ms
     http_req_connecting............: avg=90.85µs  min=0s      med=0s       max=115.84ms p(90)=0s       p(95)=0s       p(99.9)=23.97ms
     http_req_duration..............: avg=536.47ms min=6.07ms  med=498.28ms max=2.37s    p(90)=1.07s    p(95)=1.21s    p(99.9)=1.76s  
       { expected_response:true }...: avg=536.47ms min=6.07ms  med=498.28ms max=2.37s    p(90)=1.07s    p(95)=1.21s    p(99.9)=1.76s  
     http_req_failed................: 0.00%  ✓ 0          ✗ 26281
     http_req_receiving.............: avg=150.26µs min=33.64µs med=55.57µs  max=98.88ms  p(90)=113.98µs p(95)=297.78µs p(99.9)=16.33ms
     http_req_sending...............: avg=130.65µs min=7.32µs  med=12.07µs  max=99.73ms  p(90)=33.71µs  p(95)=130.68µs p(99.9)=23.87ms
     http_req_tls_handshaking.......: avg=0s       min=0s      med=0s       max=0s       p(90)=0s       p(95)=0s       p(99.9)=0s     
     http_req_waiting...............: avg=536.19ms min=6.02ms  med=497.99ms max=2.37s    p(90)=1.07s    p(95)=1.21s    p(99.9)=1.76s  
     http_reqs......................: 26281  392.095313/s
     iteration_duration.............: avg=558.2ms  min=6.52ms  med=522.32ms max=2.37s    p(90)=1.08s    p(95)=1.22s    p(99.9)=1.76s  
     iterations.....................: 25281  377.175968/s
     success_rate...................: 99.88% ✓ 25252      ✗ 29   
     vus............................: 63     min=0        max=497
     vus_max........................: 500    min=500      max=500

Performance Overview

Performance Overview

HTTP Overview

HTTP Overview
Summary for: `hive-gateway-bun`

K6 Output

     ✓ response code was 200
     ✓ no graphql errors
     ✓ valid response structure

     checks.........................: 100.00% ✓ 51165      ✗ 0    
     data_received..................: 1.6 GB  23 MB/s
     data_sent......................: 21 MB   304 kB/s
     http_req_blocked...............: avg=96.39µs  min=1.34µs  med=2.89µs   max=78.68ms p(90)=4.86µs  p(95)=7.83µs   p(99.9)=27.02ms
     http_req_connecting............: avg=88.69µs  min=0s      med=0s       max=72.43ms p(90)=0s      p(95)=0s       p(99.9)=26.96ms
     http_req_duration..............: avg=776.01ms min=6.93ms  med=699.58ms max=5.25s   p(90)=1.54s   p(95)=1.68s    p(99.9)=4.32s  
       { expected_response:true }...: avg=776.01ms min=6.93ms  med=699.58ms max=5.25s   p(90)=1.54s   p(95)=1.68s    p(99.9)=4.32s  
     http_req_failed................: 0.00%   ✓ 0          ✗ 18055
     http_req_receiving.............: avg=142.73µs min=28.04µs med=45.77µs  max=80.6ms  p(90)=92.63µs p(95)=138.32µs p(99.9)=18.93ms
     http_req_sending...............: avg=158.61µs min=6.05µs  med=11.14µs  max=89.98ms p(90)=28.85µs p(95)=60.64µs  p(99.9)=27.46ms
     http_req_tls_handshaking.......: avg=0s       min=0s      med=0s       max=0s      p(90)=0s      p(95)=0s       p(99.9)=0s     
     http_req_waiting...............: avg=775.71ms min=6.87ms  med=699.3ms  max=5.25s   p(90)=1.54s   p(95)=1.68s    p(99.9)=4.32s  
     http_reqs......................: 18055   259.104428/s
     iteration_duration.............: avg=821.81ms min=8.01ms  med=745.48ms max=5.27s   p(90)=1.56s   p(95)=1.69s    p(99.9)=4.45s  
     iterations.....................: 17055   244.753587/s
     success_rate...................: 100.00% ✓ 17055      ✗ 0    
     vus............................: 96      min=0        max=500
     vus_max........................: 500     min=500      max=500

Performance Overview

Performance Overview

HTTP Overview

HTTP Overview
Summary for: `hive-gateway`

K6 Output

     ✓ response code was 200
     ✓ no graphql errors
     ✓ valid response structure

     checks.........................: 100.00% ✓ 44328      ✗ 0    
     data_received..................: 1.4 GB  20 MB/s
     data_sent......................: 19 MB   261 kB/s
     http_req_blocked...............: avg=173.55µs min=1.39µs  med=3.11µs   max=230.97ms p(90)=6.54µs   p(95)=10.44µs  p(99.9)=40.02ms
     http_req_connecting............: avg=167.04µs min=0s      med=0s       max=230.73ms p(90)=0s       p(95)=0s       p(99.9)=39.91ms
     http_req_duration..............: avg=882.75ms min=7.3ms   med=847.43ms max=6.74s    p(90)=1.71s    p(95)=1.89s    p(99.9)=5.61s  
       { expected_response:true }...: avg=882.75ms min=7.3ms   med=847.43ms max=6.74s    p(90)=1.71s    p(95)=1.89s    p(99.9)=5.61s  
     http_req_failed................: 0.00%   ✓ 0          ✗ 15776
     http_req_receiving.............: avg=218.74µs min=30.47µs med=56.02µs  max=171.96ms p(90)=125.79µs p(95)=195.29µs p(99.9)=33.42ms
     http_req_sending...............: avg=297.08µs min=6.44µs  med=12.28µs  max=125.06ms p(90)=36.78µs  p(95)=138.45µs p(99.9)=59.04ms
     http_req_tls_handshaking.......: avg=0s       min=0s      med=0s       max=0s       p(90)=0s       p(95)=0s       p(99.9)=0s     
     http_req_waiting...............: avg=882.23ms min=7.22ms  med=847.15ms max=6.74s    p(90)=1.71s    p(95)=1.89s    p(99.9)=5.6s   
     http_reqs......................: 15776   222.218675/s
     iteration_duration.............: avg=942.85ms min=8.81ms  med=914.68ms max=6.78s    p(90)=1.72s    p(95)=1.9s     p(99.9)=5.7s   
     iterations.....................: 14776   208.132805/s
     success_rate...................: 100.00% ✓ 14776      ✗ 0    
     vus............................: 66      min=0        max=500
     vus_max........................: 500     min=500      max=500

Performance Overview

Performance Overview

HTTP Overview

HTTP Overview
Summary for: `apollo-gateway`

K6 Output

     ✓ response code was 200
     ✓ no graphql errors
     ✓ valid response structure

     checks.........................: 100.00% ✓ 29352      ✗ 0    
     data_received..................: 947 MB  14 MB/s
     data_sent......................: 13 MB   185 kB/s
     http_req_blocked...............: avg=27.58µs min=1.16µs  med=3.93µs  max=15.14ms p(90)=6.53µs   p(95)=12.6µs   p(99.9)=4.81ms
     http_req_connecting............: avg=21.06µs min=0s      med=0s      max=15.09ms p(90)=0s       p(95)=0s       p(99.9)=4.74ms
     http_req_duration..............: avg=1.21s   min=7.58ms  med=1.16s   max=15.79s  p(90)=2.16s    p(95)=2.55s    p(99.9)=14.15s
       { expected_response:true }...: avg=1.21s   min=7.58ms  med=1.16s   max=15.79s  p(90)=2.16s    p(95)=2.55s    p(99.9)=14.15s
     http_req_failed................: 0.00%   ✓ 0          ✗ 10784
     http_req_receiving.............: avg=94.39µs min=27.33µs med=75.55µs max=16.25ms p(90)=116.96µs p(95)=143.12µs p(99.9)=1.72ms
     http_req_sending...............: avg=48.8µs  min=4.78µs  med=15.13µs max=38.26ms p(90)=30.51µs  p(95)=52.31µs  p(99.9)=8.3ms 
     http_req_tls_handshaking.......: avg=0s      min=0s      med=0s      max=0s      p(90)=0s       p(95)=0s       p(99.9)=0s    
     http_req_waiting...............: avg=1.21s   min=7.5ms   med=1.16s   max=15.79s  p(90)=2.16s    p(95)=2.55s    p(99.9)=14.15s
     http_reqs......................: 10784   155.222718/s
     iteration_duration.............: avg=1.33s   min=8.58ms  med=1.3s    max=15.83s  p(90)=2.2s     p(95)=2.61s    p(99.9)=14.41s
     iterations.....................: 9784    140.82892/s
     success_rate...................: 100.00% ✓ 9784       ✗ 0    
     vus............................: 99      min=0        max=500
     vus_max........................: 500     min=500      max=500

Performance Overview

Performance Overview

HTTP Overview

HTTP Overview

Copy link

Overview for: constant-vus-subgraphs-delay

This scenario runs 4 subgraphs and a GraphQL gateway with Federation spec, and runs a heavy query. It's being executed with a constant amount of VUs over a fixed amount of time. It measure things like memory usage, CPU usage, average RPS. It also includes a summary of the entire execution, and metrics information about HTTP execution times.

This scenario was running 50 VUs over 60s

Comparison

Comparison

Gateway RPS ⬇️ Requests Duration Notes
grafbase 171 13899 total, 0 failed avg: 218ms, p95: 231ms
hive-router 167 13531 total, 0 failed avg: 223ms, p95: 236ms
cosmo 158 12893 total, 0 failed avg: 234ms, p95: 257ms
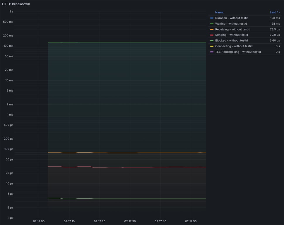
hive-gateway-bun 149 11412 total, 0 failed avg: 265ms, p95: 298ms
hive-gateway 147 11266 total, 0 failed avg: 268ms, p95: 320ms
apollo-router 124 10151 total, 0 failed avg: 298ms, p95: 340ms
apollo-gateway 84 6890 total, 0 failed avg: 439ms, p95: 487ms
Summary for: `grafbase`

K6 Output

     ✓ response code was 200
     ✓ no graphql errors
     ✓ valid response structure

     checks.........................: 100.00% ✓ 41397      ✗ 0    
     data_received..................: 1.2 GB  15 MB/s
     data_sent......................: 16 MB   199 kB/s
     http_req_blocked...............: avg=20.49µs  min=1.25µs   med=2.15µs   max=9.65ms   p(90)=4.01µs   p(95)=5.64µs   p(99.9)=7.06ms  
     http_req_connecting............: avg=17.54µs  min=0s       med=0s       max=9.61ms   p(90)=0s       p(95)=0s       p(99.9)=7.04ms  
     http_req_duration..............: avg=217.74ms min=142.02ms med=216.63ms max=638.61ms p(90)=227.46ms p(95)=230.78ms p(99.9)=537.11ms
       { expected_response:true }...: avg=217.74ms min=142.02ms med=216.63ms max=638.61ms p(90)=227.46ms p(95)=230.78ms p(99.9)=537.11ms
     http_req_failed................: 0.00%   ✓ 0          ✗ 13899
     http_req_receiving.............: avg=120.88µs min=26.13µs  med=50.13µs  max=374.64ms p(90)=114µs    p(95)=293.13µs p(99.9)=6.1ms   
     http_req_sending...............: avg=104.18µs min=6.41µs   med=8.92µs   max=397.83ms p(90)=34.59µs  p(95)=107.3µs  p(99.9)=9.17ms  
     http_req_tls_handshaking.......: avg=0s       min=0s       med=0s       max=0s       p(90)=0s       p(95)=0s       p(99.9)=0s      
     http_req_waiting...............: avg=217.52ms min=141.97ms med=216.5ms  max=624.4ms  p(90)=227.33ms p(95)=230.59ms p(99.9)=511.05ms
     http_reqs......................: 13899   171.273413/s
     iteration_duration.............: avg=218.11ms min=142.22ms med=216.91ms max=664.01ms p(90)=227.69ms p(95)=231.01ms p(99.9)=571.86ms
     iterations.....................: 13799   170.041141/s
     success_rate...................: 100.00% ✓ 13799      ✗ 0    
     vus............................: 50      min=0        max=50 
     vus_max........................: 50      min=50       max=50 

Performance Overview

Performance Overview

HTTP Overview

HTTP Overview
Summary for: `hive-router`

K6 Output

     ✓ response code was 200
     ✓ no graphql errors
     ✓ valid response structure

     checks.........................: 100.00% ✓ 40293      ✗ 0    
     data_received..................: 1.2 GB  15 MB/s
     data_sent......................: 16 MB   194 kB/s
     http_req_blocked...............: avg=19.14µs  min=1.2µs    med=2.19µs   max=8.88ms   p(90)=3.24µs   p(95)=4.39µs   p(99.9)=6.58ms  
     http_req_connecting............: avg=16.53µs  min=0s       med=0s       max=8.84ms   p(90)=0s       p(95)=0s       p(99.9)=6.56ms  
     http_req_duration..............: avg=223.44ms min=113.05ms med=222.24ms max=605.55ms p(90)=232.7ms  p(95)=235.83ms p(99.9)=508.84ms
       { expected_response:true }...: avg=223.44ms min=113.05ms med=222.24ms max=605.55ms p(90)=232.7ms  p(95)=235.83ms p(99.9)=508.84ms
     http_req_failed................: 0.00%   ✓ 0          ✗ 13531
     http_req_receiving.............: avg=80.09µs  min=24.61µs  med=44.62µs  max=15.13ms  p(90)=91.48µs  p(95)=254.47µs p(99.9)=3.9ms   
     http_req_sending...............: avg=166.28µs min=5.57µs   med=9.34µs   max=375.7ms  p(90)=29.42µs  p(95)=102.41µs p(99.9)=6.38ms  
     http_req_tls_handshaking.......: avg=0s       min=0s       med=0s       max=0s       p(90)=0s       p(95)=0s       p(99.9)=0s      
     http_req_waiting...............: avg=223.19ms min=112.92ms med=222.14ms max=604.77ms p(90)=232.52ms p(95)=235.6ms  p(99.9)=499.1ms 
     http_reqs......................: 13531   167.193148/s
     iteration_duration.............: avg=223.82ms min=113.6ms  med=222.49ms max=621.74ms p(90)=232.94ms p(95)=236.05ms p(99.9)=522.77ms
     iterations.....................: 13431   165.957518/s
     success_rate...................: 100.00% ✓ 13431      ✗ 0    
     vus............................: 50      min=0        max=50 
     vus_max........................: 50      min=50       max=50 

Performance Overview

Performance Overview

HTTP Overview

HTTP Overview
Summary for: `cosmo`

K6 Output

     ✓ response code was 200
     ✓ no graphql errors
     ✓ valid response structure

     checks.........................: 100.00% ✓ 38379      ✗ 0    
     data_received..................: 1.1 GB  14 MB/s
     data_sent......................: 15 MB   185 kB/s
     http_req_blocked...............: avg=22.14µs  min=1.33µs   med=2.85µs   max=9.64ms   p(90)=4.21µs   p(95)=5.42µs   p(99.9)=7.19ms  
     http_req_connecting............: avg=18.52µs  min=0s       med=0s       max=9.6ms    p(90)=0s       p(95)=0s       p(99.9)=7.17ms  
     http_req_duration..............: avg=234.41ms min=167.68ms med=234.57ms max=625.8ms  p(90)=251.46ms p(95)=257.25ms p(99.9)=529.1ms 
       { expected_response:true }...: avg=234.41ms min=167.68ms med=234.57ms max=625.8ms  p(90)=251.46ms p(95)=257.25ms p(99.9)=529.1ms 
     http_req_failed................: 0.00%   ✓ 0          ✗ 12893
     http_req_receiving.............: avg=293.76µs min=29.27µs  med=64.67µs  max=31.84ms  p(90)=189.59µs p(95)=515.8µs  p(99.9)=24.83ms 
     http_req_sending...............: avg=86.42µs  min=6.23µs   med=11.24µs  max=334.12ms p(90)=29.45µs  p(95)=123.51µs p(99.9)=1.7ms   
     http_req_tls_handshaking.......: avg=0s       min=0s       med=0s       max=0s       p(90)=0s       p(95)=0s       p(99.9)=0s      
     http_req_waiting...............: avg=234.03ms min=167.52ms med=234.23ms max=625ms    p(90)=250.92ms p(95)=256.71ms p(99.9)=515.41ms
     http_reqs......................: 12893   158.978058/s
     iteration_duration.............: avg=235.02ms min=167.9ms  med=234.96ms max=654.47ms p(90)=251.82ms p(95)=257.63ms p(99.9)=591.42ms
     iterations.....................: 12793   157.745001/s
     success_rate...................: 100.00% ✓ 12793      ✗ 0    
     vus............................: 50      min=0        max=50 
     vus_max........................: 50      min=50       max=50 

Performance Overview

Performance Overview

HTTP Overview

HTTP Overview
Summary for: `hive-gateway-bun`

K6 Output

     ✓ response code was 200
     ✓ no graphql errors
     ✓ valid response structure

     checks.........................: 100.00% ✓ 33936      ✗ 0    
     data_received..................: 1.0 GB  13 MB/s
     data_sent......................: 13 MB   173 kB/s
     http_req_blocked...............: avg=29.88µs  min=1.21µs   med=2.67µs   max=12.13ms  p(90)=4.09µs   p(95)=5.37µs   p(99.9)=9.63ms  
     http_req_connecting............: avg=26.29µs  min=0s       med=0s       max=12.09ms  p(90)=0s       p(95)=0s       p(99.9)=9.57ms  
     http_req_duration..............: avg=264.6ms  min=141.56ms med=254.1ms  max=1.03s    p(90)=276.2ms  p(95)=298.41ms p(99.9)=930.75ms
       { expected_response:true }...: avg=264.6ms  min=141.56ms med=254.1ms  max=1.03s    p(90)=276.2ms  p(95)=298.41ms p(99.9)=930.75ms
     http_req_failed................: 0.00%   ✓ 0          ✗ 11412
     http_req_receiving.............: avg=91.19µs  min=26.1µs   med=44.79µs  max=15.52ms  p(90)=105.09µs p(95)=328.9µs  p(99.9)=4.29ms  
     http_req_sending...............: avg=89.07µs  min=5.49µs   med=10.96µs  max=103.08ms p(90)=34.98µs  p(95)=138.56µs p(99.9)=10.18ms 
     http_req_tls_handshaking.......: avg=0s       min=0s       med=0s       max=0s       p(90)=0s       p(95)=0s       p(99.9)=0s      
     http_req_waiting...............: avg=264.42ms min=141.51ms med=253.92ms max=1.03s    p(90)=275.93ms p(95)=297.89ms p(99.9)=929.44ms
     http_reqs......................: 11412   149.0482/s
     iteration_duration.............: avg=265.87ms min=141.7ms  med=254.49ms max=1.06s    p(90)=276.7ms  p(95)=299.74ms p(99.9)=951.02ms
     iterations.....................: 11312   147.742135/s
     success_rate...................: 100.00% ✓ 11312      ✗ 0    
     vus............................: 50      min=0        max=50 
     vus_max........................: 50      min=50       max=50 

Performance Overview

Performance Overview

HTTP Overview

HTTP Overview
Summary for: `hive-gateway`

K6 Output

     ✓ response code was 200
     ✓ no graphql errors
     ✓ valid response structure

     checks.........................: 100.00% ✓ 33498      ✗ 0    
     data_received..................: 989 MB  13 MB/s
     data_sent......................: 13 MB   171 kB/s
     http_req_blocked...............: avg=30.11µs  min=1.22µs   med=2.69µs   max=11.63ms  p(90)=4.31µs   p(95)=5.74µs   p(99.9)=9.2ms   
     http_req_connecting............: avg=26.64µs  min=0s       med=0s       max=11.6ms   p(90)=0s       p(95)=0s       p(99.9)=9.17ms  
     http_req_duration..............: avg=268.23ms min=160.69ms med=258.15ms max=700.6ms  p(90)=278.02ms p(95)=320.24ms p(99.9)=609.99ms
       { expected_response:true }...: avg=268.23ms min=160.69ms med=258.15ms max=700.6ms  p(90)=278.02ms p(95)=320.24ms p(99.9)=609.99ms
     http_req_failed................: 0.00%   ✓ 0          ✗ 11266
     http_req_receiving.............: avg=100.92µs min=23.95µs  med=46.2µs   max=22.49ms  p(90)=111.75µs p(95)=376.1µs  p(99.9)=5.78ms  
     http_req_sending...............: avg=119.4µs  min=5.52µs   med=10.94µs  max=235.8ms  p(90)=36.63µs  p(95)=147.85µs p(99.9)=6.29ms  
     http_req_tls_handshaking.......: avg=0s       min=0s       med=0s       max=0s       p(90)=0s       p(95)=0s       p(99.9)=0s      
     http_req_waiting...............: avg=268.01ms min=160.61ms med=257.99ms max=699.82ms p(90)=277.57ms p(95)=317.1ms  p(99.9)=608.99ms
     http_reqs......................: 11266   147.199952/s
     iteration_duration.............: avg=269.55ms min=190.64ms med=258.53ms max=758.36ms p(90)=278.54ms p(95)=343.86ms p(99.9)=649.71ms
     iterations.....................: 11166   145.893366/s
     success_rate...................: 100.00% ✓ 11166      ✗ 0    
     vus............................: 50      min=0        max=50 
     vus_max........................: 50      min=50       max=50 

Performance Overview

Performance Overview

HTTP Overview

HTTP Overview
Summary for: `apollo-router`

K6 Output

     ✓ response code was 200
     ✓ no graphql errors
     ✓ valid response structure

     checks.........................: 100.00% ✓ 30153      ✗ 0    
     data_received..................: 891 MB  11 MB/s
     data_sent......................: 12 MB   145 kB/s
     http_req_blocked...............: avg=23.07µs  min=1.83µs   med=2.73µs   max=7.73ms   p(90)=3.9µs    p(95)=4.68µs   p(99.9)=6.26ms  
     http_req_connecting............: avg=19.7µs   min=0s       med=0s       max=7.7ms    p(90)=0s       p(95)=0s       p(99.9)=6.24ms  
     http_req_duration..............: avg=297.78ms min=176.33ms med=298.79ms max=700.66ms p(90)=331.07ms p(95)=340.06ms p(99.9)=613.76ms
       { expected_response:true }...: avg=297.78ms min=176.33ms med=298.79ms max=700.66ms p(90)=331.07ms p(95)=340.06ms p(99.9)=613.76ms
     http_req_failed................: 0.00%   ✓ 0          ✗ 10151
     http_req_receiving.............: avg=105.39µs min=32.04µs  med=50.41µs  max=210.87ms p(90)=99.42µs  p(95)=227.52µs p(99.9)=2.05ms  
     http_req_sending...............: avg=82.8µs   min=7.48µs   med=10.94µs  max=274.03ms p(90)=20.96µs  p(95)=134.84µs p(99.9)=3.63ms  
     http_req_tls_handshaking.......: avg=0s       min=0s       med=0s       max=0s       p(90)=0s       p(95)=0s       p(99.9)=0s      
     http_req_waiting...............: avg=297.6ms  min=176.25ms med=298.65ms max=686.24ms p(90)=330.86ms p(95)=339.9ms  p(99.9)=603.17ms
     http_reqs......................: 10151   124.798697/s
     iteration_duration.............: avg=299.03ms min=176.65ms med=299.39ms max=727.53ms p(90)=331.51ms p(95)=340.45ms p(99.9)=638ms   
     iterations.....................: 10051   123.569275/s
     success_rate...................: 100.00% ✓ 10051      ✗ 0    
     vus............................: 50      min=0        max=50 
     vus_max........................: 50      min=50       max=50 

Performance Overview

Performance Overview

HTTP Overview

HTTP Overview
Summary for: `apollo-gateway`

K6 Output

     ✓ response code was 200
     ✓ no graphql errors
     ✓ valid response structure

     checks.........................: 100.00% ✓ 20370     ✗ 0   
     data_received..................: 605 MB  7.4 MB/s
     data_sent......................: 8.0 MB  98 kB/s
     http_req_blocked...............: avg=54.77µs  min=1.46µs   med=3.04µs   max=62.43ms  p(90)=4.84µs   p(95)=5.73µs   p(99.9)=10.44ms 
     http_req_connecting............: avg=41.88µs  min=0s       med=0s       max=11.68ms  p(90)=0s       p(95)=0s       p(99.9)=10.19ms 
     http_req_duration..............: avg=439ms    min=213.23ms med=442.69ms max=962.37ms p(90)=472.65ms p(95)=487.25ms p(99.9)=852.73ms
       { expected_response:true }...: avg=439ms    min=213.23ms med=442.69ms max=962.37ms p(90)=472.65ms p(95)=487.25ms p(99.9)=852.73ms
     http_req_failed................: 0.00%   ✓ 0         ✗ 6890
     http_req_receiving.............: avg=77.05µs  min=34.25µs  med=55.12µs  max=57.31ms  p(90)=104.64µs p(95)=123.75µs p(99.9)=565.3µs 
     http_req_sending...............: avg=80.73µs  min=6.63µs   med=12.55µs  max=195.21ms p(90)=21.1µs   p(95)=28.14µs  p(99.9)=4.61ms  
     http_req_tls_handshaking.......: avg=0s       min=0s       med=0s       max=0s       p(90)=0s       p(95)=0s       p(99.9)=0s      
     http_req_waiting...............: avg=438.84ms min=213.13ms med=442.61ms max=960.93ms p(90)=472.55ms p(95)=487.06ms p(99.9)=851.6ms 
     http_reqs......................: 6890    84.142944/s
     iteration_duration.............: avg=442.89ms min=274.58ms med=443.28ms max=996.27ms p(90)=473.32ms p(95)=487.91ms p(99.9)=911.71ms
     iterations.....................: 6790    82.921712/s
     success_rate...................: 100.00% ✓ 6790      ✗ 0   
     vus............................: 50      min=0       max=50
     vus_max........................: 50      min=50      max=50

Performance Overview

Performance Overview

HTTP Overview

HTTP Overview

Copy link

Overview for: constant-vus-subgraphs-delay-resources

This scenario runs 4 subgraphs and a GraphQL gateway with Federation spec, and runs a heavy query. It's being executed with a constant amount of VUs over a fixed amount of time. It measure things like memory usage, CPU usage, average RPS. It also includes a summary of the entire execution, and metrics information about HTTP execution times.

This scenario was running 50 VUs over 60s

Comparison

Comparison

Gateway RPS ⬇️ Requests Duration Notes
grafbase 173 14041 total, 0 failed avg: 215ms, p95: 226ms
hive-router 168 13641 total, 0 failed avg: 222ms, p95: 232ms
hive-gateway 166 12746 total, 0 failed avg: 237ms, p95: 262ms
cosmo 165 13393 total, 0 failed avg: 225ms, p95: 251ms
hive-gateway-bun 159 12234 total, 0 failed avg: 246ms, p95: 284ms
apollo-router 137 11243 total, 0 failed avg: 269ms, p95: 312ms
apollo-gateway 123 10077 total, 0 failed avg: 300ms, p95: 330ms
Summary for: `grafbase`

K6 Output

     ✓ response code was 200
     ✓ no graphql errors
     ✓ valid response structure

     checks.........................: 100.00% ✓ 41823      ✗ 0    
     data_received..................: 1.2 GB  15 MB/s
     data_sent......................: 16 MB   202 kB/s
     http_req_blocked...............: avg=19.24µs  min=1.18µs   med=1.92µs   max=9.13ms   p(90)=3.43µs   p(95)=4.81µs   p(99.9)=6.75ms  
     http_req_connecting............: avg=16.64µs  min=0s       med=0s       max=9.09ms   p(90)=0s       p(95)=0s       p(99.9)=6.73ms  
     http_req_duration..............: avg=215.02ms min=159.19ms med=214.24ms max=602.42ms p(90)=223.55ms p(95)=226.32ms p(99.9)=501.91ms
       { expected_response:true }...: avg=215.02ms min=159.19ms med=214.24ms max=602.42ms p(90)=223.55ms p(95)=226.32ms p(99.9)=501.91ms
     http_req_failed................: 0.00%   ✓ 0          ✗ 14041
     http_req_receiving.............: avg=79.46µs  min=26.25µs  med=45.63µs  max=17.66ms  p(90)=90.66µs  p(95)=246.36µs p(99.9)=3.9ms   
     http_req_sending...............: avg=102.75µs min=5.32µs   med=8.29µs   max=370.03ms p(90)=24.42µs  p(95)=95.04µs  p(99.9)=8.03ms  
     http_req_tls_handshaking.......: avg=0s       min=0s       med=0s       max=0s       p(90)=0s       p(95)=0s       p(99.9)=0s      
     http_req_waiting...............: avg=214.84ms min=159.14ms med=214.13ms max=601.66ms p(90)=223.43ms p(95)=226.1ms  p(99.9)=490.25ms
     http_reqs......................: 14041   173.590072/s
     iteration_duration.............: avg=215.34ms min=159.44ms med=214.51ms max=625.63ms p(90)=223.75ms p(95)=226.53ms p(99.9)=527.36ms
     iterations.....................: 13941   172.353763/s
     success_rate...................: 100.00% ✓ 13941      ✗ 0    
     vus............................: 50      min=0        max=50 
     vus_max........................: 50      min=50       max=50 

Performance Overview

Performance Overview

HTTP Overview

HTTP Overview
Summary for: `hive-router`

K6 Output

     ✓ response code was 200
     ✓ no graphql errors
     ✓ valid response structure

     checks.........................: 100.00% ✓ 40623      ✗ 0    
     data_received..................: 1.2 GB  15 MB/s
     data_sent......................: 16 MB   196 kB/s
     http_req_blocked...............: avg=20.21µs  min=1.19µs   med=2.03µs   max=9.94ms   p(90)=3.36µs   p(95)=4.69µs   p(99.9)=7.09ms  
     http_req_connecting............: avg=17.6µs   min=0s       med=0s       max=9.9ms    p(90)=0s       p(95)=0s       p(99.9)=7.04ms  
     http_req_duration..............: avg=221.68ms min=136.29ms med=220.64ms max=632.7ms  p(90)=229.32ms p(95)=232.26ms p(99.9)=529.22ms
       { expected_response:true }...: avg=221.68ms min=136.29ms med=220.64ms max=632.7ms  p(90)=229.32ms p(95)=232.26ms p(99.9)=529.22ms
     http_req_failed................: 0.00%   ✓ 0          ✗ 13641
     http_req_receiving.............: avg=75.42µs  min=25.51µs  med=43.53µs  max=28.41ms  p(90)=92.26µs  p(95)=247.14µs p(99.9)=1.91ms  
     http_req_sending...............: avg=134.55µs min=5.59µs   med=8.48µs   max=396.68ms p(90)=28.54µs  p(95)=99.76µs  p(99.9)=6.65ms  
     http_req_tls_handshaking.......: avg=0s       min=0s       med=0s       max=0s       p(90)=0s       p(95)=0s       p(99.9)=0s      
     http_req_waiting...............: avg=221.47ms min=136.24ms med=220.55ms max=631.76ms p(90)=229.18ms p(95)=232.11ms p(99.9)=518.91ms
     http_reqs......................: 13641   168.441868/s
     iteration_duration.............: avg=222.01ms min=136.62ms med=220.9ms  max=639.5ms  p(90)=229.53ms p(95)=232.44ms p(99.9)=539.48ms
     iterations.....................: 13541   167.207048/s
     success_rate...................: 100.00% ✓ 13541      ✗ 0    
     vus............................: 30      min=0        max=50 
     vus_max........................: 50      min=50       max=50 

Performance Overview

Performance Overview

HTTP Overview

HTTP Overview
Summary for: `hive-gateway`

K6 Output

     ✓ response code was 200
     ✓ no graphql errors
     ✓ valid response structure

     checks.........................: 100.00% ✓ 37938      ✗ 0    
     data_received..................: 1.1 GB  15 MB/s
     data_sent......................: 15 MB   194 kB/s
     http_req_blocked...............: avg=24.23µs  min=1.2µs    med=2.6µs    max=10.77ms  p(90)=4.2µs    p(95)=5.46µs   p(99.9)=7.8ms   
     http_req_connecting............: avg=20.54µs  min=0s       med=0s       max=10.72ms  p(90)=0s       p(95)=0s       p(99.9)=7.77ms  
     http_req_duration..............: avg=236.76ms min=151.91ms med=228.61ms max=703.97ms p(90)=249.8ms  p(95)=262.25ms p(99.9)=590.38ms
       { expected_response:true }...: avg=236.76ms min=151.91ms med=228.61ms max=703.97ms p(90)=249.8ms  p(95)=262.25ms p(99.9)=590.38ms
     http_req_failed................: 0.00%   ✓ 0          ✗ 12746
     http_req_receiving.............: avg=84.32µs  min=25.71µs  med=45.04µs  max=11.02ms  p(90)=96.31µs  p(95)=183.32µs p(99.9)=4.02ms  
     http_req_sending...............: avg=126.47µs min=5.54µs   med=10.76µs  max=318.02ms p(90)=32.41µs  p(95)=123.84µs p(99.9)=6.33ms  
     http_req_tls_handshaking.......: avg=0s       min=0s       med=0s       max=0s       p(90)=0s       p(95)=0s       p(99.9)=0s      
     http_req_waiting...............: avg=236.55ms min=148.15ms med=228.49ms max=703.27ms p(90)=249.65ms p(95)=262ms    p(99.9)=585.81ms
     http_reqs......................: 12746   166.453625/s
     iteration_duration.............: avg=237.71ms min=152.18ms med=228.99ms max=739.91ms p(90)=250.17ms p(95)=262.68ms p(99.9)=627.34ms
     iterations.....................: 12646   165.147697/s
     success_rate...................: 100.00% ✓ 12646      ✗ 0    
     vus............................: 50      min=0        max=50 
     vus_max........................: 50      min=50       max=50 

Performance Overview

Performance Overview

HTTP Overview

HTTP Overview
Summary for: `cosmo`

K6 Output

     ✓ response code was 200
     ✓ no graphql errors
     ✓ valid response structure

     checks.........................: 100.00% ✓ 39879      ✗ 0    
     data_received..................: 1.2 GB  15 MB/s
     data_sent......................: 16 MB   192 kB/s
     http_req_blocked...............: avg=22.74µs  min=1.24µs   med=2.77µs   max=10.51ms  p(90)=4.11µs   p(95)=5.28µs   p(99.9)=7.49ms  
     http_req_connecting............: avg=19.1µs   min=0s       med=0s       max=10.41ms  p(90)=0s       p(95)=0s       p(99.9)=7.46ms  
     http_req_duration..............: avg=225.26ms min=140.61ms med=224.24ms max=634.94ms p(90)=245.1ms  p(95)=250.71ms p(99.9)=518.68ms
       { expected_response:true }...: avg=225.26ms min=140.61ms med=224.24ms max=634.94ms p(90)=245.1ms  p(95)=250.71ms p(99.9)=518.68ms
     http_req_failed................: 0.00%   ✓ 0          ✗ 13393
     http_req_receiving.............: avg=519.48µs min=30.13µs  med=63.67µs  max=88.57ms  p(90)=368.7µs  p(95)=890.58µs p(99.9)=27.93ms 
     http_req_sending...............: avg=49.55µs  min=5.9µs    med=11.06µs  max=71.75ms  p(90)=31.71µs  p(95)=124.52µs p(99.9)=2.99ms  
     http_req_tls_handshaking.......: avg=0s       min=0s       med=0s       max=0s       p(90)=0s       p(95)=0s       p(99.9)=0s      
     http_req_waiting...............: avg=224.69ms min=135.68ms med=223.68ms max=633.62ms p(90)=244.46ms p(95)=250.21ms p(99.9)=500.05ms
     http_reqs......................: 13393   165.401452/s
     iteration_duration.............: avg=225.74ms min=140.81ms med=224.63ms max=664.39ms p(90)=245.43ms p(95)=251.12ms p(99.9)=551.88ms
     iterations.....................: 13293   164.166467/s
     success_rate...................: 100.00% ✓ 13293      ✗ 0    
     vus............................: 50      min=0        max=50 
     vus_max........................: 50      min=50       max=50 

Performance Overview

Performance Overview

HTTP Overview

HTTP Overview
Summary for: `hive-gateway-bun`

K6 Output

     ✓ response code was 200
     ✓ no graphql errors
     ✓ valid response structure

     checks.........................: 100.00% ✓ 36402      ✗ 0    
     data_received..................: 1.1 GB  14 MB/s
     data_sent......................: 14 MB   186 kB/s
     http_req_blocked...............: avg=25.82µs  min=1.18µs   med=2.66µs   max=10.68ms  p(90)=4.34µs   p(95)=5.71µs   p(99.9)=8.33ms  
     http_req_connecting............: avg=21.97µs  min=0s       med=0s       max=10.65ms  p(90)=0s       p(95)=0s       p(99.9)=8.29ms  
     http_req_duration..............: avg=246.36ms min=160.4ms  med=238.09ms max=936.9ms  p(90)=266.7ms  p(95)=284.21ms p(99.9)=798.71ms
       { expected_response:true }...: avg=246.36ms min=160.4ms  med=238.09ms max=936.9ms  p(90)=266.7ms  p(95)=284.21ms p(99.9)=798.71ms
     http_req_failed................: 0.00%   ✓ 0          ✗ 12234
     http_req_receiving.............: avg=94.01µs  min=27.12µs  med=46.7µs   max=22.79ms  p(90)=103.44µs p(95)=257.86µs p(99.9)=4.89ms  
     http_req_sending...............: avg=89.82µs  min=5.56µs   med=10.94µs  max=175.47ms p(90)=33.87µs  p(95)=128.58µs p(99.9)=5.18ms  
     http_req_tls_handshaking.......: avg=0s       min=0s       med=0s       max=0s       p(90)=0s       p(95)=0s       p(99.9)=0s      
     http_req_waiting...............: avg=246.17ms min=160.29ms med=237.97ms max=936.23ms p(90)=266.55ms p(95)=284.09ms p(99.9)=797.55ms
     http_reqs......................: 12234   159.97685/s
     iteration_duration.............: avg=247.44ms min=168.36ms med=238.49ms max=957.59ms p(90)=267.12ms p(95)=284.59ms p(99.9)=824.63ms
     iterations.....................: 12134   158.669209/s
     success_rate...................: 100.00% ✓ 12134      ✗ 0    
     vus............................: 50      min=0        max=50 
     vus_max........................: 50      min=50       max=50 

Performance Overview

Performance Overview

HTTP Overview

HTTP Overview
Summary for: `apollo-router`

K6 Output

     ✓ response code was 200
     ✓ no graphql errors
     ✓ valid response structure

     checks.........................: 100.00% ✓ 33429      ✗ 0    
     data_received..................: 987 MB  12 MB/s
     data_sent......................: 13 MB   161 kB/s
     http_req_blocked...............: avg=25.2µs   min=1.42µs   med=2.78µs   max=9.47ms   p(90)=4.14µs   p(95)=5.13µs   p(99.9)=7.46ms  
     http_req_connecting............: avg=21.13µs  min=0s       med=0s       max=9.43ms   p(90)=0s       p(95)=0s       p(99.9)=7.44ms  
     http_req_duration..............: avg=269.12ms min=162.03ms med=269.06ms max=680.41ms p(90)=302.93ms p(95)=311.6ms  p(99.9)=593.94ms
       { expected_response:true }...: avg=269.12ms min=162.03ms med=269.06ms max=680.41ms p(90)=302.93ms p(95)=311.6ms  p(99.9)=593.94ms
     http_req_failed................: 0.00%   ✓ 0          ✗ 11243
     http_req_receiving.............: avg=121.55µs min=29.07µs  med=51.72µs  max=11.87ms  p(90)=149.53µs p(95)=417.39µs p(99.9)=5.71ms  
     http_req_sending...............: avg=122.38µs min=5.98µs   med=11.15µs  max=281.83ms p(90)=38.12µs  p(95)=135.32µs p(99.9)=4.31ms  
     http_req_tls_handshaking.......: avg=0s       min=0s       med=0s       max=0s       p(90)=0s       p(95)=0s       p(99.9)=0s      
     http_req_waiting...............: avg=268.88ms min=161.97ms med=268.93ms max=679.68ms p(90)=302.72ms p(95)=311.28ms p(99.9)=592.56ms
     http_reqs......................: 11243   137.996896/s
     iteration_duration.............: avg=270.06ms min=162.27ms med=269.7ms  max=706.02ms p(90)=303.42ms p(95)=312.3ms  p(99.9)=615.76ms
     iterations.....................: 11143   136.769493/s
     success_rate...................: 100.00% ✓ 11143      ✗ 0    
     vus............................: 50      min=0        max=50 
     vus_max........................: 50      min=50       max=50 

Performance Overview

Performance Overview

HTTP Overview

HTTP Overview
Summary for: `apollo-gateway`

K6 Output

     ✓ response code was 200
     ✓ no graphql errors
     ✓ valid response structure

     checks.........................: 100.00% ✓ 29931      ✗ 0    
     data_received..................: 885 MB  11 MB/s
     data_sent......................: 12 MB   144 kB/s
     http_req_blocked...............: avg=32.76µs  min=1.3µs    med=3.44µs   max=11.59ms  p(90)=5.43µs   p(95)=6.42µs   p(99.9)=9.06ms  
     http_req_connecting............: avg=28.08µs  min=0s       med=0s       max=11.56ms  p(90)=0s       p(95)=0s       p(99.9)=9ms     
     http_req_duration..............: avg=299.98ms min=211.69ms med=298.23ms max=811.58ms p(90)=322.31ms p(95)=330.26ms p(99.9)=706.43ms
       { expected_response:true }...: avg=299.98ms min=211.69ms med=298.23ms max=811.58ms p(90)=322.31ms p(95)=330.26ms p(99.9)=706.43ms
     http_req_failed................: 0.00%   ✓ 0          ✗ 10077
     http_req_receiving.............: avg=87.21µs  min=31.23µs  med=69.36µs  max=6.11ms   p(90)=122.16µs p(95)=155.72µs p(99.9)=1.76ms  
     http_req_sending...............: avg=40.13µs  min=6.55µs   med=14.06µs  max=59.19ms  p(90)=27.4µs   p(95)=43.03µs  p(99.9)=2.46ms  
     http_req_tls_handshaking.......: avg=0s       min=0s       med=0s       max=0s       p(90)=0s       p(95)=0s       p(99.9)=0s      
     http_req_waiting...............: avg=299.86ms min=211.57ms med=298.1ms  max=810.65ms p(90)=322.24ms p(95)=330.2ms  p(99.9)=705.34ms
     http_reqs......................: 10077   123.399597/s
     iteration_duration.............: avg=301.38ms min=216.58ms med=298.8ms  max=840.92ms p(90)=322.72ms p(95)=330.7ms  p(99.9)=741.32ms
     iterations.....................: 9977    122.175031/s
     success_rate...................: 100.00% ✓ 9977       ✗ 0    
     vus............................: 50      min=0        max=50 
     vus_max........................: 50      min=50       max=50 

Performance Overview

Performance Overview

HTTP Overview

HTTP Overview

@ardatan ardatan merged commit 2691481 into main Sep 28, 2025
34 checks passed
@ardatan ardatan deleted the renovate/tsx-4.x branch September 28, 2025 21:48
Sign up for free to join this conversation on GitHub. Already have an account? Sign in to comment

Labels

dependencies Pull requests that update a dependency file

Projects

None yet

Development

Successfully merging this pull request may close these issues.

1 participant