Skip to content

Conversation

renovate[bot]
Copy link
Contributor

@renovate renovate bot commented Sep 29, 2025

Note

Mend has cancelled the proposed renaming of the Renovate GitHub app being renamed to mend[bot].

This notice will be removed on 2025-10-07.


This PR contains the following updates:

Update Change
lockFileMaintenance All locks refreshed

🔧 This Pull Request updates lock files to use the latest dependency versions.


Configuration

📅 Schedule: Branch creation - "before 4am on monday" (UTC), Automerge - At any time (no schedule defined).

🚦 Automerge: Enabled.

Rebasing: Whenever PR becomes conflicted, or you tick the rebase/retry checkbox.

👻 Immortal: This PR will be recreated if closed unmerged. Get config help if that's undesired.


  • If you want to rebase/retry this PR, check this box

This PR was generated by Mend Renovate. View the repository job log.

@renovate renovate bot added the dependencies Pull requests that update a dependency file label Sep 29, 2025
Copy link
Contributor Author

renovate bot commented Sep 29, 2025

⚠️ Artifact update problem

Renovate failed to update artifacts related to this branch. You probably do not want to merge this PR as-is.

♻ Renovate will retry this branch, including artifacts, only when one of the following happens:

  • any of the package files in this branch needs updating, or
  • the branch becomes conflicted, or
  • you click the rebase/retry checkbox if found above, or
  • you rename this PR's title to start with "rebase!" to trigger it manually

The artifact failure details are included below:

File name: Cargo.lock
Command failed: cargo update --config net.git-fetch-with-cli=true --manifest-path subgraphs/Cargo.toml
error: failed to acquire package cache lock

Caused by:
  failed to open: /home/ubuntu/.cargo/.package-cache

Caused by:
  failed to create directory `/home/ubuntu/.cargo`

Caused by:
  File exists (os error 17)

File name: Cargo.lock
Command failed: cargo update --config net.git-fetch-with-cli=true --manifest-path toolkit/Cargo.toml
error: failed to acquire package cache lock

Caused by:
  failed to open: /home/ubuntu/.cargo/.package-cache

Caused by:
  failed to create directory `/home/ubuntu/.cargo`

Caused by:
  File exists (os error 17)

Copy link

github-actions bot commented Sep 29, 2025

💻 Website Preview

The latest changes are available as preview in: https://62586205.federation-gateway-benchmark.pages.dev

Copy link

github-actions bot commented Sep 29, 2025

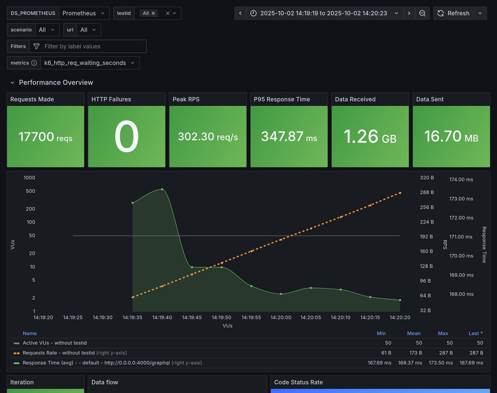
Overview for: constant-vus-over-time

This scenario runs 4 subgraphs and a GraphQL gateway with Federation spec, and runs a heavy query. It's being executed with a constant amount of VUs over a fixed amount of time. It measure things like memory usage, CPU usage, average RPS. It also includes a summary of the entire execution, and metrics information about HTTP execution times.

This scenario was running 50 VUs over 60s

Comparison

Comparison

Gateway RPS ⬇️ Requests Duration Notes
hive-router 1789 107827 total, 0 failed avg: 28ms, p95: 50ms
grafbase 1554 93828 total, 0 failed avg: 32ms, p95: 56ms
cosmo 669 40458 total, 0 failed avg: 74ms, p95: 108ms
apollo-router 383 23298 total, 0 failed avg: 129ms, p95: 167ms
hive-gateway 311 19009 total, 0 failed avg: 158ms, p95: 205ms
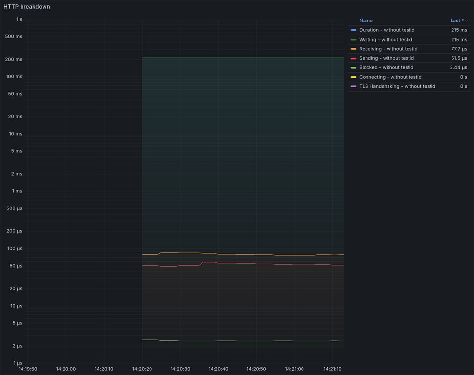
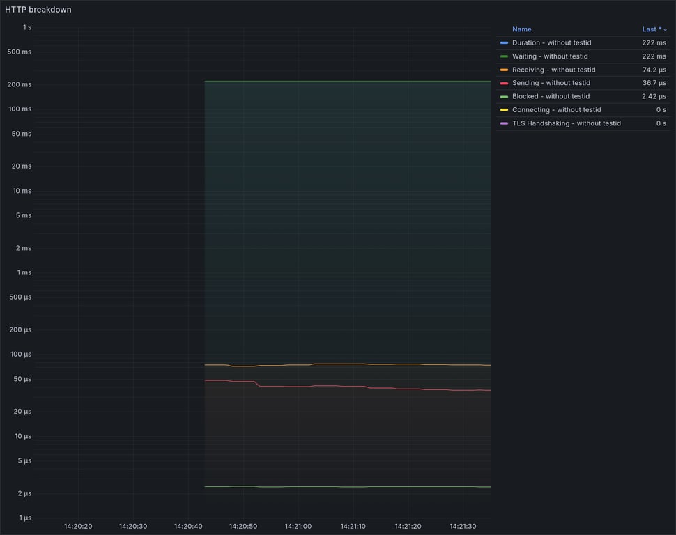
hive-gateway-bun 290 17700 total, 0 failed avg: 169ms, p95: 355ms
apollo-gateway 116 7149 total, 0 failed avg: 420ms, p95: 496ms
Summary for: `hive-router`

K6 Output

     ✓ response code was 200
     ✓ no graphql errors
     ✓ valid response structure

     checks.........................: 100.00% ✓ 323181      ✗ 0     
     data_received..................: 9.5 GB  157 MB/s
     data_sent......................: 125 MB  2.1 MB/s
     http_req_blocked...............: avg=5.29µs   min=1.15µs  med=2.57µs  max=9.5ms    p(90)=3.83µs   p(95)=4.56µs   p(99.9)=101.27µs
     http_req_connecting............: avg=2.23µs   min=0s      med=0s      max=9.46ms   p(90)=0s       p(95)=0s       p(99.9)=0s      
     http_req_duration..............: avg=27.57ms  min=1.91ms  med=24.8ms  max=414.8ms  p(90)=43.53ms  p(95)=50.24ms  p(99.9)=84.23ms 
       { expected_response:true }...: avg=27.57ms  min=1.91ms  med=24.8ms  max=414.8ms  p(90)=43.53ms  p(95)=50.24ms  p(99.9)=84.23ms 
     http_req_failed................: 0.00%   ✓ 0           ✗ 107827
     http_req_receiving.............: avg=126.7µs  min=24.43µs med=43.13µs max=50.74ms  p(90)=111.41µs p(95)=349.56µs p(99.9)=14.12ms 
     http_req_sending...............: avg=114.18µs min=5.31µs  med=10.29µs max=361.95ms p(90)=30.43µs  p(95)=127.45µs p(99.9)=16.52ms 
     http_req_tls_handshaking.......: avg=0s       min=0s      med=0s      max=0s       p(90)=0s       p(95)=0s       p(99.9)=0s      
     http_req_waiting...............: avg=27.32ms  min=1.87ms  med=24.62ms max=413.08ms p(90)=43.07ms  p(95)=49.71ms  p(99.9)=82.19ms 
     http_reqs......................: 107827  1789.429209/s
     iteration_duration.............: avg=27.83ms  min=3.89ms  med=25.04ms max=439.63ms p(90)=43.78ms  p(95)=50.5ms   p(99.9)=84.73ms 
     iterations.....................: 107727  1787.769672/s
     success_rate...................: 100.00% ✓ 107727      ✗ 0     
     vus............................: 50      min=50        max=50  
     vus_max........................: 50      min=50        max=50  

Performance Overview

Performance Overview

HTTP Overview

HTTP Overview
Summary for: `grafbase`

K6 Output

     ✓ response code was 200
     ✓ no graphql errors
     ✓ valid response structure

     checks.........................: 100.00% ✓ 281184      ✗ 0    
     data_received..................: 8.2 GB  137 MB/s
     data_sent......................: 109 MB  1.8 MB/s
     http_req_blocked...............: avg=6.22µs   min=1.24µs  med=3.01µs  max=9.39ms   p(90)=4.32µs   p(95)=5.32µs   p(99.9)=121.93µs
     http_req_connecting............: avg=2.52µs   min=0s      med=0s      max=9.35ms   p(90)=0s       p(95)=0s       p(99.9)=0s      
     http_req_duration..............: avg=31.68ms  min=2.7ms   med=28.4ms  max=472.36ms p(90)=48.62ms  p(95)=55.82ms  p(99.9)=97.52ms 
       { expected_response:true }...: avg=31.68ms  min=2.7ms   med=28.4ms  max=472.36ms p(90)=48.62ms  p(95)=55.82ms  p(99.9)=97.52ms 
     http_req_failed................: 0.00%   ✓ 0           ✗ 93828
     http_req_receiving.............: avg=148.21µs min=25.34µs med=48.6µs  max=45.25ms  p(90)=132.88µs p(95)=397.3µs  p(99.9)=16.42ms 
     http_req_sending...............: avg=131.21µs min=5.63µs  med=11.71µs max=424.54ms p(90)=36.72µs  p(95)=141.04µs p(99.9)=18.82ms 
     http_req_tls_handshaking.......: avg=0s       min=0s      med=0s      max=0s       p(90)=0s       p(95)=0s       p(99.9)=0s      
     http_req_waiting...............: avg=31.4ms   min=2.65ms  med=28.19ms max=450.51ms p(90)=48.14ms  p(95)=55.24ms  p(99.9)=93.26ms 
     http_reqs......................: 93828   1554.217122/s
     iteration_duration.............: avg=32ms     min=7.77ms  med=28.68ms max=494.63ms p(90)=48.92ms  p(95)=56.11ms  p(99.9)=98.37ms 
     iterations.....................: 93728   1552.560668/s
     success_rate...................: 100.00% ✓ 93728       ✗ 0    
     vus............................: 50      min=50        max=50 
     vus_max........................: 50      min=50        max=50 

Performance Overview

Performance Overview

HTTP Overview

HTTP Overview
Summary for: `cosmo`

K6 Output

     ✓ response code was 200
     ✓ no graphql errors
     ✓ valid response structure

     checks.........................: 100.00% ✓ 121074     ✗ 0    
     data_received..................: 3.6 GB  59 MB/s
     data_sent......................: 47 MB   779 kB/s
     http_req_blocked...............: avg=9.38µs   min=1.47µs  med=2.77µs  max=9.48ms   p(90)=4.13µs   p(95)=5.15µs   p(99.9)=1.62ms  
     http_req_connecting............: avg=5.9µs    min=0s      med=0s      max=9.45ms   p(90)=0s       p(95)=0s       p(99.9)=1.6ms   
     http_req_duration..............: avg=73.86ms  min=2.82ms  med=72.87ms max=498.98ms p(90)=100.42ms p(95)=108.2ms  p(99.9)=289.62ms
       { expected_response:true }...: avg=73.86ms  min=2.82ms  med=72.87ms max=498.98ms p(90)=100.42ms p(95)=108.2ms  p(99.9)=289.62ms
     http_req_failed................: 0.00%   ✓ 0          ✗ 40458
     http_req_receiving.............: avg=186.22µs min=32.33µs med=77.64µs max=240.17ms p(90)=153.45µs p(95)=386.28µs p(99.9)=18.01ms 
     http_req_sending...............: avg=57.46µs  min=6.5µs   med=11.35µs max=304.99ms p(90)=29.17µs  p(95)=123.12µs p(99.9)=3.71ms  
     http_req_tls_handshaking.......: avg=0s       min=0s      med=0s      max=0s       p(90)=0s       p(95)=0s       p(99.9)=0s      
     http_req_waiting...............: avg=73.62ms  min=2.75ms  med=72.64ms max=480.98ms p(90)=100.14ms p(95)=107.88ms p(99.9)=280.68ms
     http_reqs......................: 40458   669.440401/s
     iteration_duration.............: avg=74.36ms  min=6.47ms  med=73.21ms max=551.79ms p(90)=100.73ms p(95)=108.51ms p(99.9)=303.72ms
     iterations.....................: 40358   667.785746/s
     success_rate...................: 100.00% ✓ 40358      ✗ 0    
     vus............................: 50      min=50       max=50 
     vus_max........................: 50      min=50       max=50 

Performance Overview

Performance Overview

HTTP Overview

HTTP Overview
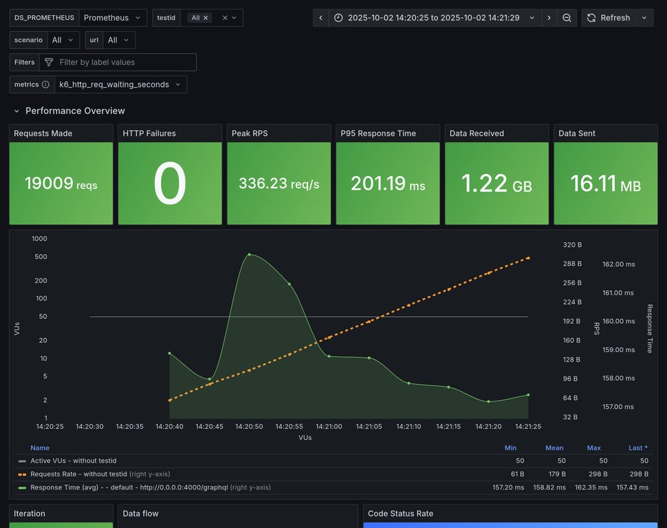
Summary for: `apollo-router`

K6 Output

     ✓ response code was 200
     ✓ no graphql errors
     ✓ valid response structure

     checks.........................: 100.00% ✓ 69594      ✗ 0    
     data_received..................: 2.0 GB  34 MB/s
     data_sent......................: 27 MB   446 kB/s
     http_req_blocked...............: avg=12.09µs  min=1.84µs  med=2.93µs   max=7.85ms   p(90)=4.21µs   p(95)=5.03µs   p(99.9)=4.31ms  
     http_req_connecting............: avg=8.61µs   min=0s      med=0s       max=7.82ms   p(90)=0s       p(95)=0s       p(99.9)=4.27ms  
     http_req_duration..............: avg=128.62ms min=5.94ms  med=127.79ms max=573.4ms  p(90)=158.05ms p(95)=167.16ms p(99.9)=407.29ms
       { expected_response:true }...: avg=128.62ms min=5.94ms  med=127.79ms max=573.4ms  p(90)=158.05ms p(95)=167.16ms p(99.9)=407.29ms
     http_req_failed................: 0.00%   ✓ 0          ✗ 23298
     http_req_receiving.............: avg=72.65µs  min=36.48µs med=51.94µs  max=6.06ms   p(90)=96.86µs  p(95)=120.04µs p(99.9)=1.15ms  
     http_req_sending...............: avg=60.79µs  min=7.31µs  med=11.47µs  max=333.33ms p(90)=19.38µs  p(95)=34.14µs  p(99.9)=2.02ms  
     http_req_tls_handshaking.......: avg=0s       min=0s      med=0s       max=0s       p(90)=0s       p(95)=0s       p(99.9)=0s      
     http_req_waiting...............: avg=128.48ms min=5.9ms   med=127.7ms  max=572.52ms p(90)=157.93ms p(95)=167.07ms p(99.9)=402.89ms
     http_reqs......................: 23298   383.377146/s
     iteration_duration.............: avg=129.45ms min=22.35ms med=128.19ms max=582.61ms p(90)=158.39ms p(95)=167.48ms p(99.9)=422.66ms
     iterations.....................: 23198   381.73161/s
     success_rate...................: 100.00% ✓ 23198      ✗ 0    
     vus............................: 50      min=50       max=50 
     vus_max........................: 50      min=50       max=50 

Performance Overview

Performance Overview

HTTP Overview

HTTP Overview
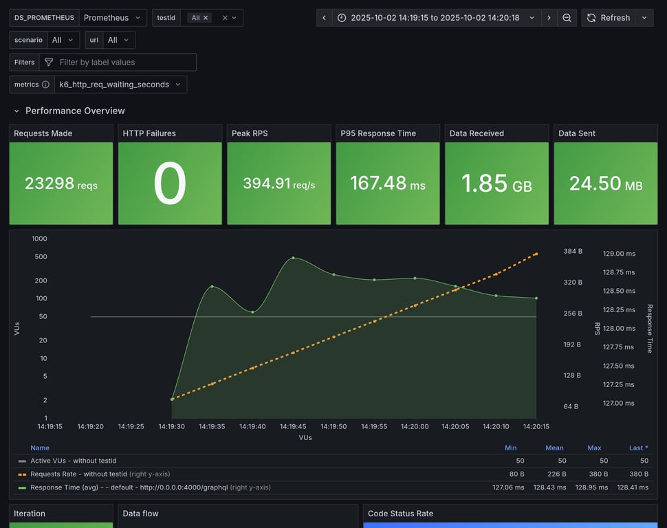
Summary for: `hive-gateway`

K6 Output

     ✓ response code was 200
     ✓ no graphql errors
     ✓ valid response structure

     checks.........................: 100.00% ✓ 56727      ✗ 0    
     data_received..................: 1.7 GB  27 MB/s
     data_sent......................: 22 MB   362 kB/s
     http_req_blocked...............: avg=18.62µs  min=1.18µs  med=2.72µs   max=11.25ms  p(90)=4.41µs   p(95)=5.39µs   p(99.9)=6.89ms
     http_req_connecting............: avg=14.93µs  min=0s      med=0s       max=11.21ms  p(90)=0s       p(95)=0s       p(99.9)=6.85ms
     http_req_duration..............: avg=157.59ms min=6.59ms  med=144.92ms max=1.17s    p(90)=175.29ms p(95)=204.61ms p(99.9)=1.14s 
       { expected_response:true }...: avg=157.59ms min=6.59ms  med=144.92ms max=1.17s    p(90)=175.29ms p(95)=204.61ms p(99.9)=1.14s 
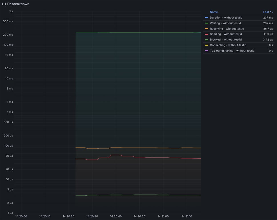
     http_req_failed................: 0.00%   ✓ 0          ✗ 19009
     http_req_receiving.............: avg=112.31µs min=27.74µs med=46.23µs  max=268.95ms p(90)=103.2µs  p(95)=206.47µs p(99.9)=4.44ms
     http_req_sending...............: avg=76.67µs  min=5.78µs  med=11.36µs  max=327.83ms p(90)=32.5µs   p(95)=128.93µs p(99.9)=5.24ms
     http_req_tls_handshaking.......: avg=0s       min=0s      med=0s       max=0s       p(90)=0s       p(95)=0s       p(99.9)=0s    
     http_req_waiting...............: avg=157.41ms min=6.54ms  med=144.74ms max=1.17s    p(90)=175.12ms p(95)=204.32ms p(99.9)=1.14s 
     http_reqs......................: 19009   311.20096/s
     iteration_duration.............: avg=158.73ms min=46.11ms med=145.33ms max=1.17s    p(90)=175.77ms p(95)=205.76ms p(99.9)=1.14s 
     iterations.....................: 18909   309.563835/s
     success_rate...................: 100.00% ✓ 18909      ✗ 0    
     vus............................: 50      min=0        max=50 
     vus_max........................: 50      min=50       max=50 

Performance Overview

Performance Overview

HTTP Overview

HTTP Overview
Summary for: `hive-gateway-bun`

K6 Output

     ✓ response code was 200
     ✓ no graphql errors
     ✓ valid response structure

     checks.........................: 100.00% ✓ 52800      ✗ 0    
     data_received..................: 1.6 GB  26 MB/s
     data_sent......................: 21 MB   337 kB/s
     http_req_blocked...............: avg=20.28µs  min=1.26µs  med=2.81µs   max=12.16ms  p(90)=4.65µs   p(95)=5.86µs   p(99.9)=7.4ms   
     http_req_connecting............: avg=16.33µs  min=0s      med=0s       max=12.09ms  p(90)=0s       p(95)=0s       p(99.9)=7.17ms  
     http_req_duration..............: avg=169.25ms min=7.26ms  med=156.42ms max=961.89ms p(90)=198.38ms p(95)=355.35ms p(99.9)=767.75ms
       { expected_response:true }...: avg=169.25ms min=7.26ms  med=156.42ms max=961.89ms p(90)=198.38ms p(95)=355.35ms p(99.9)=767.75ms
     http_req_failed................: 0.00%   ✓ 0          ✗ 17700
     http_req_receiving.............: avg=118.83µs min=27.17µs med=50.94µs  max=336.39ms p(90)=117.82µs p(95)=229.96µs p(99.9)=5.09ms  
     http_req_sending...............: avg=93.93µs  min=5.5µs   med=11.51µs  max=269.28ms p(90)=33.34µs  p(95)=127.01µs p(99.9)=6.88ms  
     http_req_tls_handshaking.......: avg=0s       min=0s      med=0s       max=0s       p(90)=0s       p(95)=0s       p(99.9)=0s      
     http_req_waiting...............: avg=169.04ms min=7.16ms  med=156.26ms max=961.07ms p(90)=198.15ms p(95)=354.76ms p(99.9)=755.96ms
     http_reqs......................: 17700   290.137436/s
     iteration_duration.............: avg=170.6ms  min=68.9ms  med=156.88ms max=1.02s    p(90)=198.81ms p(95)=356.39ms p(99.9)=852.75ms
     iterations.....................: 17600   288.498241/s
     success_rate...................: 100.00% ✓ 17600      ✗ 0    
     vus............................: 32      min=32       max=50 
     vus_max........................: 50      min=50       max=50 

Performance Overview

Performance Overview

HTTP Overview

HTTP Overview
Summary for: `apollo-gateway`

K6 Output

     ✓ response code was 200
     ✓ no graphql errors
     ✓ valid response structure

     checks.........................: 100.00% ✓ 21147      ✗ 0   
     data_received..................: 628 MB  10 MB/s
     data_sent......................: 8.3 MB  136 kB/s
     http_req_blocked...............: avg=46.92µs  min=1.36µs  med=3.23µs   max=12.37ms  p(90)=5.38µs   p(95)=6.21µs   p(99.9)=10.27ms 
     http_req_connecting............: avg=42.2µs   min=0s      med=0s       max=12.33ms  p(90)=0s       p(95)=0s       p(99.9)=10.21ms 
     http_req_duration..............: avg=420.12ms min=7.45ms  med=419.38ms max=856.94ms p(90)=477.5ms  p(95)=495.89ms p(99.9)=772.43ms
       { expected_response:true }...: avg=420.12ms min=7.45ms  med=419.38ms max=856.94ms p(90)=477.5ms  p(95)=495.89ms p(99.9)=772.43ms
     http_req_failed................: 0.00%   ✓ 0          ✗ 7149
     http_req_receiving.............: avg=75.68µs  min=31.17µs med=59.51µs  max=28.71ms  p(90)=107.99µs p(95)=127.7µs  p(99.9)=721.59µs
     http_req_sending...............: avg=128.9µs  min=6.52µs  med=13.56µs  max=225.83ms p(90)=22.59µs  p(95)=28.36µs  p(99.9)=17.28ms 
     http_req_tls_handshaking.......: avg=0s       min=0s      med=0s       max=0s       p(90)=0s       p(95)=0s       p(99.9)=0s      
     http_req_waiting...............: avg=419.91ms min=7.4ms   med=419.29ms max=855.91ms p(90)=477.39ms p(95)=495.71ms p(99.9)=772.2ms 
     http_reqs......................: 7149    116.89012/s
     iteration_duration.............: avg=426.75ms min=73.63ms med=420.07ms max=906.73ms p(90)=478.79ms p(95)=496.67ms p(99.9)=876.65ms
     iterations.....................: 7049    115.255064/s
     success_rate...................: 100.00% ✓ 7049       ✗ 0   
     vus............................: 33      min=33       max=50
     vus_max........................: 50      min=50       max=50

Performance Overview

Performance Overview

HTTP Overview

HTTP Overview

Copy link

github-actions bot commented Sep 29, 2025

Overview for: constant-vus-subgraphs-delay-resources

This scenario runs 4 subgraphs and a GraphQL gateway with Federation spec, and runs a heavy query. It's being executed with a constant amount of VUs over a fixed amount of time. It measure things like memory usage, CPU usage, average RPS. It also includes a summary of the entire execution, and metrics information about HTTP execution times.

This scenario was running 50 VUs over 60s

Comparison

Comparison

Gateway RPS ⬇️ Requests Duration Notes
grafbase 172 13990 total, 0 failed avg: 216ms, p95: 227ms
hive-router 169 13742 total, 0 failed avg: 220ms, p95: 230ms
cosmo 167 13551 total, 0 failed avg: 223ms, p95: 246ms
hive-gateway-bun 166 12679 total, 0 failed avg: 238ms, p95: 264ms
hive-gateway 164 12629 total, 0 failed avg: 239ms, p95: 269ms
apollo-router 135 11048 total, 0 failed avg: 274ms, p95: 317ms ❌ 1 unexpected GraphQL errors
apollo-gateway 124 10127 total, 0 failed avg: 299ms, p95: 341ms
Summary for: `grafbase`

K6 Output

     ✓ response code was 200
     ✓ no graphql errors
     ✓ valid response structure

     checks.........................: 100.00% ✓ 41670      ✗ 0    
     data_received..................: 1.2 GB  15 MB/s
     data_sent......................: 16 MB   201 kB/s
     http_req_blocked...............: avg=18.32µs  min=1.15µs   med=1.86µs   max=8.85ms   p(90)=3.34µs   p(95)=4.93µs   p(99.9)=6.47ms  
     http_req_connecting............: avg=15.8µs   min=0s       med=0s       max=8.81ms   p(90)=0s       p(95)=0s       p(99.9)=6.45ms  
     http_req_duration..............: avg=215.95ms min=154.99ms med=215.21ms max=622.7ms  p(90)=224.5ms  p(95)=227.29ms p(99.9)=525.8ms 
       { expected_response:true }...: avg=215.95ms min=154.99ms med=215.21ms max=622.7ms  p(90)=224.5ms  p(95)=227.29ms p(99.9)=525.8ms 
     http_req_failed................: 0.00%   ✓ 0          ✗ 13990
     http_req_receiving.............: avg=77.99µs  min=25.98µs  med=45.94µs  max=14.54ms  p(90)=93.69µs  p(95)=249.81µs p(99.9)=3.09ms  
     http_req_sending...............: avg=165.28µs min=5.7µs    med=8.5µs    max=391.35ms p(90)=28.09µs  p(95)=98.66µs  p(99.9)=10.76ms 
     http_req_tls_handshaking.......: avg=0s       min=0s       med=0s       max=0s       p(90)=0s       p(95)=0s       p(99.9)=0s      
     http_req_waiting...............: avg=215.71ms min=154.94ms med=215.1ms  max=622.02ms p(90)=224.34ms p(95)=227.12ms p(99.9)=507.76ms
     http_reqs......................: 13990   172.792624/s
     iteration_duration.............: avg=216.24ms min=155.2ms  med=215.48ms max=629.81ms p(90)=224.73ms p(95)=227.5ms  p(99.9)=534.1ms 
     iterations.....................: 13890   171.557508/s
     success_rate...................: 100.00% ✓ 13890      ✗ 0    
     vus............................: 50      min=0        max=50 
     vus_max........................: 50      min=50       max=50 

Performance Overview

Performance Overview

HTTP Overview

HTTP Overview
Summary for: `hive-router`

K6 Output

     ✓ response code was 200
     ✓ no graphql errors
     ✓ valid response structure

     checks.........................: 100.00% ✓ 40926      ✗ 0    
     data_received..................: 1.2 GB  15 MB/s
     data_sent......................: 16 MB   198 kB/s
     http_req_blocked...............: avg=19.38µs  min=1.2µs    med=1.98µs   max=8.96ms   p(90)=3.1µs    p(95)=4.39µs   p(99.9)=6.76ms  
     http_req_connecting............: avg=16.89µs  min=0s       med=0s       max=8.93ms   p(90)=0s       p(95)=0s       p(99.9)=6.74ms  
     http_req_duration..............: avg=220.07ms min=157.39ms med=219.03ms max=602.88ms p(90)=227.36ms p(95)=230.11ms p(99.9)=519.75ms
       { expected_response:true }...: avg=220.07ms min=157.39ms med=219.03ms max=602.88ms p(90)=227.36ms p(95)=230.11ms p(99.9)=519.75ms
     http_req_failed................: 0.00%   ✓ 0          ✗ 13742
     http_req_receiving.............: avg=77.7µs   min=23.72µs  med=41.26µs  max=13.71ms  p(90)=83.54µs  p(95)=243.65µs p(99.9)=5.12ms  
     http_req_sending...............: avg=152.92µs min=5.49µs   med=8.22µs   max=364.91ms p(90)=27.14µs  p(95)=94.58µs  p(99.9)=7.04ms  
     http_req_tls_handshaking.......: avg=0s       min=0s       med=0s       max=0s       p(90)=0s       p(95)=0s       p(99.9)=0s      
     http_req_waiting...............: avg=219.84ms min=157.34ms med=218.95ms max=602.19ms p(90)=227.19ms p(95)=229.94ms p(99.9)=489.47ms
     http_reqs......................: 13742   169.825871/s
     iteration_duration.............: avg=220.44ms min=157.6ms  med=219.27ms max=629.28ms p(90)=227.55ms p(95)=230.31ms p(99.9)=542.59ms
     iterations.....................: 13642   168.590054/s
     success_rate...................: 100.00% ✓ 13642      ✗ 0    
     vus............................: 50      min=0        max=50 
     vus_max........................: 50      min=50       max=50 

Performance Overview

Performance Overview

HTTP Overview

HTTP Overview
Summary for: `cosmo`

K6 Output

     ✓ response code was 200
     ✓ no graphql errors
     ✓ valid response structure

     checks.........................: 100.00% ✓ 40353      ✗ 0    
     data_received..................: 1.2 GB  15 MB/s
     data_sent......................: 16 MB   194 kB/s
     http_req_blocked...............: avg=20.46µs  min=1.37µs   med=2.64µs   max=9.33ms   p(90)=3.76µs   p(95)=4.8µs    p(99.9)=6.84ms  
     http_req_connecting............: avg=17.1µs   min=0s       med=0s       max=9.3ms    p(90)=0s       p(95)=0s       p(99.9)=6.82ms  
     http_req_duration..............: avg=223.2ms  min=156.94ms med=221.76ms max=623.59ms p(90)=241.01ms p(95)=246.17ms p(99.9)=522.35ms
       { expected_response:true }...: avg=223.2ms  min=156.94ms med=221.76ms max=623.59ms p(90)=241.01ms p(95)=246.17ms p(99.9)=522.35ms
     http_req_failed................: 0.00%   ✓ 0          ✗ 13551
     http_req_receiving.............: avg=466.75µs min=29.27µs  med=59.74µs  max=37.4ms   p(90)=343.93µs p(95)=752.47µs p(99.9)=25.39ms 
     http_req_sending...............: avg=71.33µs  min=6.42µs   med=10.97µs  max=323.86ms p(90)=31.82µs  p(95)=124.11µs p(99.9)=3.77ms  
     http_req_tls_handshaking.......: avg=0s       min=0s       med=0s       max=0s       p(90)=0s       p(95)=0s       p(99.9)=0s      
     http_req_waiting...............: avg=222.66ms min=156.88ms med=221.31ms max=622.47ms p(90)=240.31ms p(95)=245.77ms p(99.9)=510.03ms
     http_reqs......................: 13551   167.077898/s
     iteration_duration.............: avg=223.66ms min=157.18ms med=222.18ms max=653.99ms p(90)=241.31ms p(95)=246.51ms p(99.9)=565.71ms
     iterations.....................: 13451   165.844942/s
     success_rate...................: 100.00% ✓ 13451      ✗ 0    
     vus............................: 50      min=0        max=50 
     vus_max........................: 50      min=50       max=50 

Performance Overview

Performance Overview

HTTP Overview

HTTP Overview
Summary for: `hive-gateway-bun`

K6 Output

     ✓ response code was 200
     ✓ no graphql errors
     ✓ valid response structure

     checks.........................: 100.00% ✓ 37737      ✗ 0    
     data_received..................: 1.1 GB  15 MB/s
     data_sent......................: 15 MB   193 kB/s
     http_req_blocked...............: avg=23µs     min=1.17µs   med=2.64µs   max=10.08ms  p(90)=4.24µs   p(95)=5.69µs   p(99.9)=7.67ms  
     http_req_connecting............: avg=19.48µs  min=0s       med=0s       max=10.05ms  p(90)=0s       p(95)=0s       p(99.9)=7.64ms  
     http_req_duration..............: avg=237.81ms min=148.67ms med=228.99ms max=796.67ms p(90)=250.25ms p(95)=263.69ms p(99.9)=793.96ms
       { expected_response:true }...: avg=237.81ms min=148.67ms med=228.99ms max=796.67ms p(90)=250.25ms p(95)=263.69ms p(99.9)=793.96ms
     http_req_failed................: 0.00%   ✓ 0          ✗ 12679
     http_req_receiving.............: avg=86.02µs  min=25.15µs  med=46.28µs  max=8.38ms   p(90)=100.98µs p(95)=165.15µs p(99.9)=3.56ms  
     http_req_sending...............: avg=140.17µs min=5.14µs   med=10.92µs  max=288.5ms  p(90)=31.9µs   p(95)=119.67µs p(99.9)=6.02ms  
     http_req_tls_handshaking.......: avg=0s       min=0s       med=0s       max=0s       p(90)=0s       p(95)=0s       p(99.9)=0s      
     http_req_waiting...............: avg=237.58ms min=142.75ms med=228.85ms max=796.61ms p(90)=250.16ms p(95)=263.55ms p(99.9)=793.92ms
     http_reqs......................: 12679   166.039514/s
     iteration_duration.............: avg=238.77ms min=148.95ms med=229.37ms max=796.83ms p(90)=250.66ms p(95)=264.18ms p(99.9)=794.1ms 
     iterations.....................: 12579   164.72995/s
     success_rate...................: 100.00% ✓ 12579      ✗ 0    
     vus............................: 50      min=0        max=50 
     vus_max........................: 50      min=50       max=50 

Performance Overview

Performance Overview

HTTP Overview

HTTP Overview
Summary for: `hive-gateway`

K6 Output

     ✓ response code was 200
     ✓ no graphql errors
     ✓ valid response structure

     checks.........................: 100.00% ✓ 37587      ✗ 0    
     data_received..................: 1.1 GB  15 MB/s
     data_sent......................: 15 MB   192 kB/s
     http_req_blocked...............: avg=27.82µs  min=1.17µs   med=2.58µs   max=11.74ms  p(90)=4.12µs   p(95)=5.48µs   p(99.9)=9.1ms 
     http_req_connecting............: avg=23.7µs   min=0s       med=0s       max=11.71ms  p(90)=0s       p(95)=0s       p(99.9)=8.75ms
     http_req_duration..............: avg=238.61ms min=160.37ms med=229.12ms max=1.01s    p(90)=253.8ms  p(95)=268.7ms  p(99.9)=1.01s 
       { expected_response:true }...: avg=238.61ms min=160.37ms med=229.12ms max=1.01s    p(90)=253.8ms  p(95)=268.7ms  p(99.9)=1.01s 
     http_req_failed................: 0.00%   ✓ 0          ✗ 12629
     http_req_receiving.............: avg=91.73µs  min=26.05µs  med=44.65µs  max=67.13ms  p(90)=99.63µs  p(95)=159.1µs  p(99.9)=4.66ms
     http_req_sending...............: avg=94.45µs  min=5.51µs   med=10.53µs  max=258.94ms p(90)=32.02µs  p(95)=115.64µs p(99.9)=4.34ms
     http_req_tls_handshaking.......: avg=0s       min=0s       med=0s       max=0s       p(90)=0s       p(95)=0s       p(99.9)=0s    
     http_req_waiting...............: avg=238.42ms min=159.73ms med=229.01ms max=1.01s    p(90)=253.59ms p(95)=268.05ms p(99.9)=1.01s 
     http_reqs......................: 12629   164.985285/s
     iteration_duration.............: avg=239.73ms min=164.69ms med=229.57ms max=1.01s    p(90)=254.13ms p(95)=269.24ms p(99.9)=1.01s 
     iterations.....................: 12529   163.678884/s
     success_rate...................: 100.00% ✓ 12529      ✗ 0    
     vus............................: 50      min=0        max=50 
     vus_max........................: 50      min=50       max=50 

Performance Overview

Performance Overview

HTTP Overview

HTTP Overview
Summary for: `apollo-router`

K6 Output

     ✓ response code was 200
     ✗ no graphql errors
      ↳  99% — ✓ 10947 / ✗ 1
     ✓ valid response structure

     checks.........................: 99.99% ✓ 32843      ✗ 1    
     data_received..................: 969 MB 12 MB/s
     data_sent......................: 13 MB  157 kB/s
     http_req_blocked...............: avg=27µs     min=1.38µs   med=2.9µs    max=9.6ms    p(90)=4.65µs   p(95)=5.89µs   p(99.9)=7.62ms  
     http_req_connecting............: avg=22.2µs   min=0s       med=0s       max=9.57ms   p(90)=0s       p(95)=0s       p(99.9)=7.6ms   
     http_req_duration..............: avg=274.04ms min=169.11ms med=274.13ms max=724.51ms p(90)=308.66ms p(95)=317.42ms p(99.9)=625.84ms
       { expected_response:true }...: avg=274.04ms min=169.11ms med=274.13ms max=724.51ms p(90)=308.66ms p(95)=317.42ms p(99.9)=625.84ms
     http_req_failed................: 0.00%  ✓ 0          ✗ 11048
     http_req_receiving.............: avg=153.89µs min=31.09µs  med=56.88µs  max=78.37ms  p(90)=164.27µs p(95)=494.6µs  p(99.9)=7.24ms  
     http_req_sending...............: avg=111.87µs min=6.14µs   med=11.54µs  max=362.37ms p(90)=54.18µs  p(95)=144.82µs p(99.9)=5.08ms  
     http_req_tls_handshaking.......: avg=0s       min=0s       med=0s       max=0s       p(90)=0s       p(95)=0s       p(99.9)=0s      
     http_req_waiting...............: avg=273.77ms min=168.99ms med=273.95ms max=709.14ms p(90)=308.35ms p(95)=317.18ms p(99.9)=624.41ms
     http_reqs......................: 11048  135.263117/s
     iteration_duration.............: avg=275.06ms min=169.44ms med=274.87ms max=743.74ms p(90)=309.23ms p(95)=317.9ms  p(99.9)=648.07ms
     iterations.....................: 10948  134.038794/s
     success_rate...................: 99.99% ✓ 10947      ✗ 1    
     vus............................: 50     min=0        max=50 
     vus_max........................: 50     min=50       max=50 

Performance Overview

Performance Overview

HTTP Overview

HTTP Overview
Summary for: `apollo-gateway`

K6 Output

     ✓ response code was 200
     ✓ no graphql errors
     ✓ valid response structure

     checks.........................: 100.00% ✓ 30081      ✗ 0    
     data_received..................: 890 MB  11 MB/s
     data_sent......................: 12 MB   144 kB/s
     http_req_blocked...............: avg=32.36µs  min=1.32µs   med=3.19µs   max=11.43ms  p(90)=4.86µs   p(95)=5.67µs   p(99.9)=9.46ms  
     http_req_connecting............: avg=28.28µs  min=0s       med=0s       max=11.4ms   p(90)=0s       p(95)=0s       p(99.9)=9.43ms  
     http_req_duration..............: avg=298.5ms  min=210.5ms  med=296.84ms max=761.42ms p(90)=330.92ms p(95)=340.68ms p(99.9)=681.99ms
       { expected_response:true }...: avg=298.5ms  min=210.5ms  med=296.84ms max=761.42ms p(90)=330.92ms p(95)=340.68ms p(99.9)=681.99ms
     http_req_failed................: 0.00%   ✓ 0          ✗ 10127
     http_req_receiving.............: avg=80.57µs  min=29.95µs  med=56.66µs  max=22.59ms  p(90)=105.99µs p(95)=129.75µs p(99.9)=2.44ms  
     http_req_sending...............: avg=58.27µs  min=6.23µs   med=12.59µs  max=118.14ms p(90)=22.06µs  p(95)=37.53µs  p(99.9)=3.24ms  
     http_req_tls_handshaking.......: avg=0s       min=0s       med=0s       max=0s       p(90)=0s       p(95)=0s       p(99.9)=0s      
     http_req_waiting...............: avg=298.36ms min=210.42ms med=296.73ms max=760.02ms p(90)=330.79ms p(95)=340.54ms p(99.9)=680.89ms
     http_reqs......................: 10127   124.116081/s
     iteration_duration.............: avg=299.87ms min=226.96ms med=297.71ms max=807.01ms p(90)=331.45ms p(95)=341.07ms p(99.9)=722.29ms
     iterations.....................: 10027   122.890485/s
     success_rate...................: 100.00% ✓ 10027      ✗ 0    
     vus............................: 50      min=0        max=50 
     vus_max........................: 50      min=50       max=50 

Performance Overview

Performance Overview

HTTP Overview

HTTP Overview

Copy link

github-actions bot commented Sep 29, 2025

Overview for: ramping-vus

This scenario runs 4 subgraphs and a GraphQL gateway with Federation spec, and runs a heavy query. We are running a heavy load of concurrent VUs to measure response time and other stats, during stress. It measure things like memory usage, CPU usage, response times. It also includes a summary of the entire execution, and metrics information about HTTP execution times.

This scenario was running 500 VUs over 60s

Comparison

Comparison

Gateway RPS ⬇️ Requests Duration Notes
hive-router 1746 109011 total, 0 failed avg: 128ms, p95: 312ms
grafbase 1523 96470 total, 0 failed avg: 144ms, p95: 333ms
cosmo 688 43918 total, 0 failed avg: 320ms, p95: 746ms
apollo-router 402 26946 total, 0 failed avg: 523ms, p95: 1191ms ❌ 22 unexpected GraphQL errors
hive-gateway-bun 270 18710 total, 0 failed avg: 751ms, p95: 1724ms
hive-gateway 253 17718 total, 0 failed avg: 790ms, p95: 1642ms
apollo-gateway 159 10877 total, 0 failed avg: 1202ms, p95: 2504ms
Summary for: `hive-router`

K6 Output

     ✓ response code was 200
     ✓ no graphql errors
     ✓ valid response structure

     checks.........................: 100.00% ✓ 324033      ✗ 0     
     data_received..................: 9.6 GB  153 MB/s
     data_sent......................: 127 MB  2.0 MB/s
     http_req_blocked...............: avg=547.78µs min=1.18µs med=2.73µs   max=396.06ms p(90)=4.42µs   p(95)=5.46µs   p(99.9)=189.94ms
     http_req_connecting............: avg=543.75µs min=0s     med=0s       max=395.88ms p(90)=0s       p(95)=0s       p(99.9)=189.86ms
     http_req_duration..............: avg=127.69ms min=1.63ms med=115.91ms max=500.2ms  p(90)=262.84ms p(95)=312.32ms p(99.9)=415.14ms
       { expected_response:true }...: avg=127.69ms min=1.63ms med=115.91ms max=500.2ms  p(90)=262.84ms p(95)=312.32ms p(99.9)=415.14ms
     http_req_failed................: 0.00%   ✓ 0           ✗ 109011
     http_req_receiving.............: avg=563.52µs min=24.1µs med=42.95µs  max=148.23ms p(90)=115.66µs p(95)=415.91µs p(99.9)=77.34ms 
     http_req_sending...............: avg=493.58µs min=5.22µs med=10.54µs  max=226.58ms p(90)=28.78µs  p(95)=135.23µs p(99.9)=75.32ms 
     http_req_tls_handshaking.......: avg=0s       min=0s     med=0s       max=0s       p(90)=0s       p(95)=0s       p(99.9)=0s      
     http_req_waiting...............: avg=126.64ms min=1.57ms med=114.81ms max=440.18ms p(90)=260.54ms p(95)=309.86ms p(99.9)=410.25ms
     http_reqs......................: 109011  1746.637486/s
     iteration_duration.............: avg=129.73ms min=1.82ms med=117.62ms max=762.86ms p(90)=265.62ms p(95)=315.13ms p(99.9)=452.91ms
     iterations.....................: 108011  1730.614906/s
     success_rate...................: 100.00% ✓ 108011      ✗ 0     
     vus............................: 78      min=0         max=493 
     vus_max........................: 500     min=500       max=500 

Performance Overview

Performance Overview

HTTP Overview

HTTP Overview
Summary for: `grafbase`

K6 Output

     ✓ response code was 200
     ✓ no graphql errors
     ✓ valid response structure

     checks.........................: 100.00% ✓ 286410      ✗ 0    
     data_received..................: 8.5 GB  134 MB/s
     data_sent......................: 112 MB  1.8 MB/s
     http_req_blocked...............: avg=707.3µs  min=1.17µs  med=2.92µs   max=439.28ms p(90)=4.27µs   p(95)=5.29µs   p(99.9)=228.89ms
     http_req_connecting............: avg=701.39µs min=0s      med=0s       max=439.16ms p(90)=0s       p(95)=0s       p(99.9)=228.84ms
     http_req_duration..............: avg=144.2ms  min=2.54ms  med=132.87ms max=642.65ms p(90)=286.38ms p(95)=333.21ms p(99.9)=426.54ms
       { expected_response:true }...: avg=144.2ms  min=2.54ms  med=132.87ms max=642.65ms p(90)=286.38ms p(95)=333.21ms p(99.9)=426.54ms
     http_req_failed................: 0.00%   ✓ 0           ✗ 96470
     http_req_receiving.............: avg=650.19µs min=24.29µs med=47.14µs  max=147.82ms p(90)=115.32µs p(95)=435.66µs p(99.9)=88.55ms 
     http_req_sending...............: avg=591.98µs min=4.96µs  med=11.68µs  max=253.28ms p(90)=30.56µs  p(95)=139.99µs p(99.9)=89.51ms 
     http_req_tls_handshaking.......: avg=0s       min=0s      med=0s       max=0s       p(90)=0s       p(95)=0s       p(99.9)=0s      
     http_req_waiting...............: avg=142.96ms min=2.5ms   med=131.68ms max=439.24ms p(90)=284.06ms p(95)=330.53ms p(99.9)=423.21ms
     http_reqs......................: 96470   1523.492806/s
     iteration_duration.............: avg=146.8ms  min=2.74ms  med=134.97ms max=913.32ms p(90)=289.1ms  p(95)=336.82ms p(99.9)=537.27ms
     iterations.....................: 95470   1507.700406/s
     success_rate...................: 100.00% ✓ 95470       ✗ 0    
     vus............................: 77      min=0         max=493
     vus_max........................: 500     min=500       max=500

Performance Overview

Performance Overview

HTTP Overview

HTTP Overview
Summary for: `cosmo`

K6 Output

     ✓ response code was 200
     ✓ no graphql errors
     ✓ valid response structure

     checks.........................: 100.00% ✓ 128754     ✗ 0    
     data_received..................: 3.9 GB  61 MB/s
     data_sent......................: 51 MB   802 kB/s
     http_req_blocked...............: avg=135.87µs min=1.31µs  med=2.83µs   max=240.36ms p(90)=4.24µs   p(95)=6.31µs   p(99.9)=43.85ms
     http_req_connecting............: avg=127.5µs  min=0s      med=0s       max=240.32ms p(90)=0s       p(95)=0s       p(99.9)=43.79ms
     http_req_duration..............: avg=319.62ms min=2.8ms   med=293.83ms max=1.48s    p(90)=635.77ms p(95)=746.47ms p(99.9)=1.21s  
       { expected_response:true }...: avg=319.62ms min=2.8ms   med=293.83ms max=1.48s    p(90)=635.77ms p(95)=746.47ms p(99.9)=1.21s  
     http_req_failed................: 0.00%   ✓ 0          ✗ 43918
     http_req_receiving.............: avg=426.94µs min=28.95µs med=58.51µs  max=496.39ms p(90)=171.74µs p(95)=455.53µs p(99.9)=64.66ms
     http_req_sending...............: avg=206.26µs min=6.31µs  med=11.34µs  max=155.83ms p(90)=31.1µs   p(95)=132.1µs  p(99.9)=38.12ms
     http_req_tls_handshaking.......: avg=0s       min=0s      med=0s       max=0s       p(90)=0s       p(95)=0s       p(99.9)=0s     
     http_req_waiting...............: avg=318.99ms min=2.71ms  med=293.35ms max=1.48s    p(90)=635.1ms  p(95)=744.45ms p(99.9)=1.21s  
     http_reqs......................: 43918   688.78016/s
     iteration_duration.............: avg=327.66ms min=3.02ms  med=302.36ms max=1.48s    p(90)=640.46ms p(95)=752.28ms p(99.9)=1.22s  
     iterations.....................: 42918   673.096838/s
     success_rate...................: 100.00% ✓ 42918      ✗ 0    
     vus............................: 95      min=0        max=499
     vus_max........................: 500     min=500      max=500

Performance Overview

Performance Overview

HTTP Overview

HTTP Overview
Summary for: `apollo-router`

K6 Output

     ✓ response code was 200
     ✗ no graphql errors
      ↳  99% — ✓ 25924 / ✗ 22
     ✓ valid response structure

     checks.........................: 99.97% ✓ 77816      ✗ 22   
     data_received..................: 2.4 GB 35 MB/s
     data_sent......................: 31 MB  469 kB/s
     http_req_blocked...............: avg=104.51µs min=1.42µs  med=2.93µs   max=155.74ms p(90)=4.71µs   p(95)=6.69µs   p(99.9)=31.21ms
     http_req_connecting............: avg=99.39µs  min=0s      med=0s       max=155.69ms p(90)=0s       p(95)=0s       p(99.9)=31.13ms
     http_req_duration..............: avg=522.94ms min=6.04ms  med=491.68ms max=2.01s    p(90)=1.05s    p(95)=1.19s    p(99.9)=1.62s  
       { expected_response:true }...: avg=522.94ms min=6.04ms  med=491.68ms max=2.01s    p(90)=1.05s    p(95)=1.19s    p(99.9)=1.62s  
     http_req_failed................: 0.00%  ✓ 0          ✗ 26946
     http_req_receiving.............: avg=114.56µs min=31.04µs med=52.65µs  max=68.57ms  p(90)=103.94µs p(95)=188.63µs p(99.9)=11.22ms
     http_req_sending...............: avg=134.88µs min=6.92µs  med=11.48µs  max=129.33ms p(90)=30.34µs  p(95)=121.55µs p(99.9)=26.47ms
     http_req_tls_handshaking.......: avg=0s       min=0s      med=0s       max=0s       p(90)=0s       p(95)=0s       p(99.9)=0s     
     http_req_waiting...............: avg=522.69ms min=5.99ms  med=491.6ms  max=2.01s    p(90)=1.05s    p(95)=1.19s    p(99.9)=1.62s  
     http_reqs......................: 26946  402.290124/s
     iteration_duration.............: avg=543.59ms min=6.28ms  med=513.43ms max=2.01s    p(90)=1.06s    p(95)=1.19s    p(99.9)=1.63s  
     iterations.....................: 25946  387.360631/s
     success_rate...................: 99.91% ✓ 25924      ✗ 22   
     vus............................: 59     min=0        max=498
     vus_max........................: 500    min=500      max=500

Performance Overview

Performance Overview

HTTP Overview

HTTP Overview
Summary for: `hive-gateway-bun`

K6 Output

     ✓ response code was 200
     ✓ no graphql errors
     ✓ valid response structure

     checks.........................: 100.00% ✓ 53130      ✗ 0    
     data_received..................: 1.6 GB  24 MB/s
     data_sent......................: 22 MB   317 kB/s
     http_req_blocked...............: avg=120.78µs min=1.25µs  med=2.85µs   max=180.75ms p(90)=4.94µs  p(95)=7.98µs   p(99.9)=30.34ms
     http_req_connecting............: avg=114.22µs min=0s      med=0s       max=180.7ms  p(90)=0s      p(95)=0s       p(99.9)=30.28ms
     http_req_duration..............: avg=750.95ms min=6.77ms  med=694.42ms max=4.54s    p(90)=1.46s   p(95)=1.72s    p(99.9)=3.66s  
       { expected_response:true }...: avg=750.95ms min=6.77ms  med=694.42ms max=4.54s    p(90)=1.46s   p(95)=1.72s    p(99.9)=3.66s  
     http_req_failed................: 0.00%   ✓ 0          ✗ 18710
     http_req_receiving.............: avg=152.5µs  min=26.38µs med=45.26µs  max=76.33ms  p(90)=93.58µs p(95)=156.91µs p(99.9)=20.72ms
     http_req_sending...............: avg=204.65µs min=5.65µs  med=11.14µs  max=142.81ms p(90)=30.26µs p(95)=115.97µs p(99.9)=32.29ms
     http_req_tls_handshaking.......: avg=0s       min=0s      med=0s       max=0s       p(90)=0s      p(95)=0s       p(99.9)=0s     
     http_req_waiting...............: avg=750.59ms min=6.71ms  med=693.8ms  max=4.54s    p(90)=1.46s   p(95)=1.72s    p(99.9)=3.66s  
     http_reqs......................: 18710   270.575636/s
     iteration_duration.............: avg=793.74ms min=8.05ms  med=761.24ms max=4.58s    p(90)=1.47s   p(95)=1.72s    p(99.9)=3.72s  
     iterations.....................: 17710   256.114084/s
     success_rate...................: 100.00% ✓ 17710      ✗ 0    
     vus............................: 74      min=0        max=500
     vus_max........................: 500     min=500      max=500

Performance Overview

Performance Overview

HTTP Overview

HTTP Overview
Summary for: `hive-gateway`

K6 Output

     ✓ response code was 200
     ✓ no graphql errors
     ✓ valid response structure

     checks.........................: 100.00% ✓ 50154      ✗ 0    
     data_received..................: 1.6 GB  22 MB/s
     data_sent......................: 21 MB   297 kB/s
     http_req_blocked...............: avg=142.56µs min=1.29µs med=2.97µs   max=169.02ms p(90)=5.15µs   p(95)=9.34µs   p(99.9)=33.85ms
     http_req_connecting............: avg=136.74µs min=0s     med=0s       max=168.95ms p(90)=0s       p(95)=0s       p(99.9)=33.81ms
     http_req_duration..............: avg=790.15ms min=7.12ms med=735.58ms max=5.07s    p(90)=1.52s    p(95)=1.64s    p(99.9)=4.4s   
       { expected_response:true }...: avg=790.15ms min=7.12ms med=735.58ms max=5.07s    p(90)=1.52s    p(95)=1.64s    p(99.9)=4.4s   
     http_req_failed................: 0.00%   ✓ 0          ✗ 17718
     http_req_receiving.............: avg=211.83µs min=26.3µs med=47.93µs  max=128.49ms p(90)=111.63µs p(95)=407.41µs p(99.9)=28.51ms
     http_req_sending...............: avg=215.25µs min=5.6µs  med=11.36µs  max=109.05ms p(90)=38.69µs  p(95)=135.61µs p(99.9)=36.39ms
     http_req_tls_handshaking.......: avg=0s       min=0s     med=0s       max=0s       p(90)=0s       p(95)=0s       p(99.9)=0s     
     http_req_waiting...............: avg=789.73ms min=7.06ms med=734.65ms max=5.07s    p(90)=1.52s    p(95)=1.64s    p(99.9)=4.4s   
     http_reqs......................: 17718   253.394816/s
     iteration_duration.............: avg=837.88ms min=8.59ms med=812.9ms  max=5.21s    p(90)=1.53s    p(95)=1.64s    p(99.9)=4.44s  
     iterations.....................: 16718   239.093268/s
     success_rate...................: 100.00% ✓ 16718      ✗ 0    
     vus............................: 60      min=0        max=500
     vus_max........................: 500     min=500      max=500

Performance Overview

Performance Overview

HTTP Overview

HTTP Overview
Summary for: `apollo-gateway`

K6 Output

     ✓ response code was 200
     ✓ no graphql errors
     ✓ valid response structure

     checks.........................: 100.00% ✓ 29630      ✗ 0    
     data_received..................: 955 MB  14 MB/s
     data_sent......................: 13 MB   190 kB/s
     http_req_blocked...............: avg=31.59µs min=1.29µs  med=3.07µs  max=27.74ms p(90)=5.08µs  p(95)=11µs     p(99.9)=4.62ms
     http_req_connecting............: avg=25.3µs  min=0s      med=0s      max=27.67ms p(90)=0s      p(95)=0s       p(99.9)=4.56ms
     http_req_duration..............: avg=1.2s    min=7.36ms  med=1.15s   max=15.68s  p(90)=2.18s   p(95)=2.5s     p(99.9)=14.21s
       { expected_response:true }...: avg=1.2s    min=7.36ms  med=1.15s   max=15.68s  p(90)=2.18s   p(95)=2.5s     p(99.9)=14.21s
     http_req_failed................: 0.00%   ✓ 0          ✗ 10877
     http_req_receiving.............: avg=73.54µs min=26.95µs med=51.6µs  max=18.14ms p(90)=97.67µs p(95)=120.52µs p(99.9)=1.48ms
     http_req_sending...............: avg=43.99µs min=6.13µs  med=12.28µs max=24.44ms p(90)=28.7µs  p(95)=44.89µs  p(99.9)=8.78ms
     http_req_tls_handshaking.......: avg=0s      min=0s      med=0s      max=0s      p(90)=0s      p(95)=0s       p(99.9)=0s    
     http_req_waiting...............: avg=1.2s    min=7.31ms  med=1.15s   max=15.68s  p(90)=2.18s   p(95)=2.5s     p(99.9)=14.21s
     http_reqs......................: 10877   159.174172/s
     iteration_duration.............: avg=1.32s   min=7.64ms  med=1.28s   max=15.63s  p(90)=2.21s   p(95)=2.53s    p(99.9)=14.23s
     iterations.....................: 9876    144.525523/s
     success_rate...................: 100.00% ✓ 9876       ✗ 0    
     vus............................: 93      min=0        max=500
     vus_max........................: 500     min=500      max=500

Performance Overview

Performance Overview

HTTP Overview

HTTP Overview

Copy link

github-actions bot commented Sep 29, 2025

Overview for: constant-vus-subgraphs-delay

This scenario runs 4 subgraphs and a GraphQL gateway with Federation spec, and runs a heavy query. It's being executed with a constant amount of VUs over a fixed amount of time. It measure things like memory usage, CPU usage, average RPS. It also includes a summary of the entire execution, and metrics information about HTTP execution times.

This scenario was running 50 VUs over 60s

Comparison

Comparison

Gateway RPS ⬇️ Requests Duration Notes
grafbase 172 13989 total, 0 failed avg: 216ms, p95: 228ms
hive-router 167 13590 total, 0 failed avg: 223ms, p95: 234ms
cosmo 158 12882 total, 0 failed avg: 235ms, p95: 258ms
hive-gateway 149 11457 total, 0 failed avg: 263ms, p95: 388ms
hive-gateway-bun 145 11137 total, 0 failed avg: 271ms, p95: 307ms
apollo-router 123 10100 total, 0 failed avg: 300ms, p95: 347ms
apollo-gateway 85 7020 total, 0 failed avg: 432ms, p95: 476ms
Summary for: `grafbase`

K6 Output

     ✓ response code was 200
     ✓ no graphql errors
     ✓ valid response structure

     checks.........................: 100.00% ✓ 41667      ✗ 0    
     data_received..................: 1.2 GB  15 MB/s
     data_sent......................: 16 MB   201 kB/s
     http_req_blocked...............: avg=19.04µs  min=1.29µs   med=1.9µs    max=9.1ms    p(90)=3.38µs   p(95)=4.75µs   p(99.9)=6.71ms  
     http_req_connecting............: avg=16.5µs   min=0s       med=0s       max=9.06ms   p(90)=0s       p(95)=0s       p(99.9)=6.68ms  
     http_req_duration..............: avg=215.99ms min=125.32ms med=215.24ms max=606.91ms p(90)=225ms    p(95)=227.91ms p(99.9)=514.34ms
       { expected_response:true }...: avg=215.99ms min=125.32ms med=215.24ms max=606.91ms p(90)=225ms    p(95)=227.91ms p(99.9)=514.34ms
     http_req_failed................: 0.00%   ✓ 0          ✗ 13989
     http_req_receiving.............: avg=80.12µs  min=25.46µs  med=45µs     max=14.67ms  p(90)=90.74µs  p(95)=251.81µs p(99.9)=3.26ms  
     http_req_sending...............: avg=132.83µs min=6.02µs   med=8.42µs   max=381.44ms p(90)=31.3µs   p(95)=94.23µs  p(99.9)=7.26ms  
     http_req_tls_handshaking.......: avg=0s       min=0s       med=0s       max=0s       p(90)=0s       p(95)=0s       p(99.9)=0s      
     http_req_waiting...............: avg=215.78ms min=125.26ms med=215.13ms max=606ms    p(90)=224.82ms p(95)=227.7ms  p(99.9)=495.91ms
     http_reqs......................: 13989   172.824544/s
     iteration_duration.............: avg=216.32ms min=125.55ms med=215.5ms  max=623.82ms p(90)=225.21ms p(95)=228.1ms  p(99.9)=537.98ms
     iterations.....................: 13889   171.589112/s
     success_rate...................: 100.00% ✓ 13889      ✗ 0    
     vus............................: 50      min=0        max=50 
     vus_max........................: 50      min=50       max=50 

Performance Overview

Performance Overview

HTTP Overview

HTTP Overview
Summary for: `hive-router`

K6 Output

     ✓ response code was 200
     ✓ no graphql errors
     ✓ valid response structure

     checks.........................: 100.00% ✓ 40470      ✗ 0    
     data_received..................: 1.2 GB  15 MB/s
     data_sent......................: 16 MB   195 kB/s
     http_req_blocked...............: avg=19.14µs  min=1.21µs   med=2.11µs   max=8.85ms   p(90)=3.08µs   p(95)=4.15µs   p(99.9)=6.55ms  
     http_req_connecting............: avg=16.6µs   min=0s       med=0s       max=8.82ms   p(90)=0s       p(95)=0s       p(99.9)=6.53ms  
     http_req_duration..............: avg=222.67ms min=158.71ms med=221.55ms max=605.61ms p(90)=231.09ms p(95)=234.14ms p(99.9)=533.28ms
       { expected_response:true }...: avg=222.67ms min=158.71ms med=221.55ms max=605.61ms p(90)=231.09ms p(95)=234.14ms p(99.9)=533.28ms
     http_req_failed................: 0.00%   ✓ 0          ✗ 13590
     http_req_receiving.............: avg=75.31µs  min=24.38µs  med=41.76µs  max=11.56ms  p(90)=85.58µs  p(95)=234.61µs p(99.9)=3.49ms  
     http_req_sending...............: avg=170.33µs min=5.4µs    med=9.06µs   max=379.67ms p(90)=27.69µs  p(95)=95.54µs  p(99.9)=5.85ms  
     http_req_tls_handshaking.......: avg=0s       min=0s       med=0s       max=0s       p(90)=0s       p(95)=0s       p(99.9)=0s      
     http_req_waiting...............: avg=222.42ms min=158.65ms med=221.47ms max=604.92ms p(90)=230.91ms p(95)=233.91ms p(99.9)=496.86ms
     http_reqs......................: 13590   167.809097/s
     iteration_duration.............: avg=223.06ms min=158.86ms med=221.82ms max=628.87ms p(90)=231.28ms p(95)=234.32ms p(99.9)=550.92ms
     iterations.....................: 13490   166.574299/s
     success_rate...................: 100.00% ✓ 13490      ✗ 0    
     vus............................: 6       min=0        max=50 
     vus_max........................: 50      min=50       max=50 

Performance Overview

Performance Overview

HTTP Overview

HTTP Overview
Summary for: `cosmo`

K6 Output

     ✓ response code was 200
     ✓ no graphql errors
     ✓ valid response structure

     checks.........................: 100.00% ✓ 38346      ✗ 0    
     data_received..................: 1.1 GB  14 MB/s
     data_sent......................: 15 MB   185 kB/s
     http_req_blocked...............: avg=22.32µs  min=1.25µs   med=2.63µs   max=9.74ms   p(90)=4.07µs   p(95)=5.28µs   p(99.9)=7.36ms  
     http_req_connecting............: avg=18.95µs  min=0s       med=0s       max=9.71ms   p(90)=0s       p(95)=0s       p(99.9)=7.34ms  
     http_req_duration..............: avg=234.67ms min=116.48ms med=234.65ms max=625.12ms p(90)=252.06ms p(95)=257.86ms p(99.9)=540.06ms
       { expected_response:true }...: avg=234.67ms min=116.48ms med=234.65ms max=625.12ms p(90)=252.06ms p(95)=257.86ms p(99.9)=540.06ms
     http_req_failed................: 0.00%   ✓ 0          ✗ 12882
     http_req_receiving.............: avg=353.85µs min=31.46µs  med=65.14µs  max=271.88ms p(90)=178.4µs  p(95)=504.79µs p(99.9)=28.2ms  
     http_req_sending...............: avg=74.39µs  min=6.19µs   med=11.04µs  max=206.83ms p(90)=28.81µs  p(95)=118.31µs p(99.9)=2.79ms  
     http_req_tls_handshaking.......: avg=0s       min=0s       med=0s       max=0s       p(90)=0s       p(95)=0s       p(99.9)=0s      
     http_req_waiting...............: avg=234.24ms min=116.39ms med=234.35ms max=623.41ms p(90)=251.4ms  p(95)=257.2ms  p(99.9)=538.63ms
     http_reqs......................: 12882   158.815705/s
     iteration_duration.............: avg=235.24ms min=116.72ms med=235.03ms max=677.41ms p(90)=252.38ms p(95)=258.24ms p(99.9)=571.23ms
     iterations.....................: 12782   157.582855/s
     success_rate...................: 100.00% ✓ 12782      ✗ 0    
     vus............................: 37      min=0        max=50 
     vus_max........................: 50      min=50       max=50 

Performance Overview

Performance Overview

HTTP Overview

HTTP Overview
Summary for: `hive-gateway`

K6 Output

     ✓ response code was 200
     ✓ no graphql errors
     ✓ valid response structure

     checks.........................: 100.00% ✓ 34071      ✗ 0    
     data_received..................: 1.0 GB  13 MB/s
     data_sent......................: 13 MB   174 kB/s
     http_req_blocked...............: avg=28.5µs   min=1.13µs   med=2.59µs   max=11.42ms  p(90)=4.09µs   p(95)=5.35µs   p(99.9)=8.84ms  
     http_req_connecting............: avg=24.47µs  min=0s       med=0s       max=11.38ms  p(90)=0s       p(95)=0s       p(99.9)=8.82ms  
     http_req_duration..............: avg=263.44ms min=145.1ms  med=255.37ms max=737.58ms p(90)=276.34ms p(95)=388.29ms p(99.9)=642.55ms
       { expected_response:true }...: avg=263.44ms min=145.1ms  med=255.37ms max=737.58ms p(90)=276.34ms p(95)=388.29ms p(99.9)=642.55ms
     http_req_failed................: 0.00%   ✓ 0          ✗ 11457
     http_req_receiving.............: avg=96.4µs   min=24.95µs  med=45.53µs  max=15.55ms  p(90)=114.08µs p(95)=379.38µs p(99.9)=4.28ms  
     http_req_sending...............: avg=108.29µs min=5.35µs   med=10.93µs  max=253.81ms p(90)=35.64µs  p(95)=149.89µs p(99.9)=8.17ms  
     http_req_tls_handshaking.......: avg=0s       min=0s       med=0s       max=0s       p(90)=0s       p(95)=0s       p(99.9)=0s      
     http_req_waiting...............: avg=263.24ms min=145.05ms med=255.22ms max=736.88ms p(90)=276.06ms p(95)=387.47ms p(99.9)=641.44ms
     http_reqs......................: 11457   149.759844/s
     iteration_duration.............: avg=264.75ms min=145.27ms med=255.79ms max=767.2ms  p(90)=276.69ms p(95)=391.51ms p(99.9)=693.11ms
     iterations.....................: 11357   148.452697/s
     success_rate...................: 100.00% ✓ 11357      ✗ 0    
     vus............................: 50      min=0        max=50 
     vus_max........................: 50      min=50       max=50 

Performance Overview

Performance Overview

HTTP Overview

HTTP Overview
Summary for: `hive-gateway-bun`

K6 Output

     ✓ response code was 200
     ✓ no graphql errors
     ✓ valid response structure

     checks.........................: 100.00% ✓ 33111      ✗ 0    
     data_received..................: 978 MB  13 MB/s
     data_sent......................: 13 MB   169 kB/s
     http_req_blocked...............: avg=31.83µs  min=1.19µs   med=2.7µs    max=12.61ms  p(90)=4.42µs   p(95)=6.3µs    p(99.9)=9.91ms  
     http_req_connecting............: avg=28.24µs  min=0s       med=0s       max=12.57ms  p(90)=0s       p(95)=0s       p(99.9)=9.85ms  
     http_req_duration..............: avg=270.94ms min=129.41ms med=260.71ms max=807.78ms p(90)=281.78ms p(95)=306.68ms p(99.9)=692.66ms
       { expected_response:true }...: avg=270.94ms min=129.41ms med=260.71ms max=807.78ms p(90)=281.78ms p(95)=306.68ms p(99.9)=692.66ms
     http_req_failed................: 0.00%   ✓ 0          ✗ 11137
     http_req_receiving.............: avg=115.4µs  min=27.04µs  med=47.16µs  max=215.8ms  p(90)=107.01µs p(95)=351.06µs p(99.9)=5.09ms  
     http_req_sending...............: avg=130.69µs min=5.76µs   med=11.14µs  max=233.04ms p(90)=35.6µs   p(95)=149.5µs  p(99.9)=8.71ms  
     http_req_tls_handshaking.......: avg=0s       min=0s       med=0s       max=0s       p(90)=0s       p(95)=0s       p(99.9)=0s      
     http_req_waiting...............: avg=270.69ms min=129.35ms med=260.53ms max=806.93ms p(90)=281.61ms p(95)=305.88ms p(99.9)=671.2ms 
     http_reqs......................: 11137   145.55072/s
     iteration_duration.............: avg=272.39ms min=129.69ms med=261.06ms max=828.89ms p(90)=282.18ms p(95)=307.75ms p(99.9)=760.63ms
     iterations.....................: 11037   144.243808/s
     success_rate...................: 100.00% ✓ 11037      ✗ 0    
     vus............................: 50      min=0        max=50 
     vus_max........................: 50      min=50       max=50 

Performance Overview

Performance Overview

HTTP Overview

HTTP Overview
Summary for: `apollo-router`

K6 Output

     ✓ response code was 200
     ✓ no graphql errors
     ✓ valid response structure

     checks.........................: 100.00% ✓ 30000      ✗ 0    
     data_received..................: 886 MB  11 MB/s
     data_sent......................: 12 MB   144 kB/s
     http_req_blocked...............: avg=27.41µs  min=1.73µs   med=2.93µs   max=9.44ms   p(90)=4.35µs   p(95)=5.4µs    p(99.9)=7.67ms  
     http_req_connecting............: avg=23.88µs  min=0s       med=0s       max=9.41ms   p(90)=0s       p(95)=0s       p(99.9)=7.65ms  
     http_req_duration..............: avg=299.82ms min=162.59ms med=299.58ms max=721.8ms  p(90)=336.43ms p(95)=346.87ms p(99.9)=647.63ms
       { expected_response:true }...: avg=299.82ms min=162.59ms med=299.58ms max=721.8ms  p(90)=336.43ms p(95)=346.87ms p(99.9)=647.63ms
     http_req_failed................: 0.00%   ✓ 0          ✗ 10100
     http_req_receiving.............: avg=98.61µs  min=35.2µs   med=52.27µs  max=82.1ms   p(90)=105.96µs p(95)=257.39µs p(99.9)=2.09ms  
     http_req_sending...............: avg=79.39µs  min=7.55µs   med=11.28µs  max=279.55ms p(90)=28.77µs  p(95)=137.87µs p(99.9)=3.71ms  
     http_req_tls_handshaking.......: avg=0s       min=0s       med=0s       max=0s       p(90)=0s       p(95)=0s       p(99.9)=0s      
     http_req_waiting...............: avg=299.64ms min=158.32ms med=299.45ms max=709.05ms p(90)=336.28ms p(95)=346.6ms  p(99.9)=639.5ms 
     http_reqs......................: 10100   123.862253/s
     iteration_duration.............: avg=301.09ms min=162.84ms med=300.2ms  max=760.19ms p(90)=337ms    p(95)=347.4ms  p(99.9)=675.59ms
     iterations.....................: 10000   122.635894/s
     success_rate...................: 100.00% ✓ 10000      ✗ 0    
     vus............................: 50      min=0        max=50 
     vus_max........................: 50      min=50       max=50 

Performance Overview

Performance Overview

HTTP Overview

HTTP Overview
Summary for: `apollo-gateway`

K6 Output

     ✓ response code was 200
     ✓ no graphql errors
     ✓ valid response structure

     checks.........................: 100.00% ✓ 20760     ✗ 0   
     data_received..................: 617 MB  7.5 MB/s
     data_sent......................: 8.2 MB  100 kB/s
     http_req_blocked...............: avg=48.95µs  min=1.48µs   med=3.16µs   max=12.45ms  p(90)=4.9µs    p(95)=5.57µs   p(99.9)=10.8ms  
     http_req_connecting............: avg=45.18µs  min=0s       med=0s       max=12.41ms  p(90)=0s       p(95)=0s       p(99.9)=10.75ms 
     http_req_duration..............: avg=431.78ms min=211.95ms med=433.9ms  max=963.9ms  p(90)=465.98ms p(95)=476.19ms p(99.9)=849.94ms
       { expected_response:true }...: avg=431.78ms min=211.95ms med=433.9ms  max=963.9ms  p(90)=465.98ms p(95)=476.19ms p(99.9)=849.94ms
     http_req_failed................: 0.00%   ✓ 0         ✗ 7020
     http_req_receiving.............: avg=90.81µs  min=31.82µs  med=56.53µs  max=148.8ms  p(90)=101.67µs p(95)=120.76µs p(99.9)=632.96µs
     http_req_sending...............: avg=137.09µs min=6.75µs   med=12.69µs  max=194.71ms p(90)=20.76µs  p(95)=28.08µs  p(99.9)=6.27ms  
     http_req_tls_handshaking.......: avg=0s       min=0s       med=0s       max=0s       p(90)=0s       p(95)=0s       p(99.9)=0s      
     http_req_waiting...............: avg=431.56ms min=211.84ms med=433.82ms max=948.27ms p(90)=465.78ms p(95)=476.03ms p(99.9)=835.24ms
     http_reqs......................: 7020    85.77993/s
     iteration_duration.............: avg=435.47ms min=294.7ms  med=434.37ms max=997.52ms p(90)=466.52ms p(95)=476.83ms p(99.9)=951.58ms
     iterations.....................: 6920    84.557994/s
     success_rate...................: 100.00% ✓ 6920      ✗ 0   
     vus............................: 50      min=0       max=50
     vus_max........................: 50      min=50      max=50

Performance Overview

Performance Overview

HTTP Overview

HTTP Overview

@renovate renovate bot force-pushed the renovate/lock-file-maintenance branch from 48cdbbf to 108ad80 Compare October 2, 2025 14:17
@ardatan ardatan merged commit fd50160 into main Oct 2, 2025
30 of 31 checks passed
@ardatan ardatan deleted the renovate/lock-file-maintenance branch October 2, 2025 14:19
Sign up for free to join this conversation on GitHub. Already have an account? Sign in to comment

Labels

dependencies Pull requests that update a dependency file

Projects

None yet

Development

Successfully merging this pull request may close these issues.

1 participant