Skip to content

Conversation

renovate[bot]
Copy link
Contributor

@renovate renovate bot commented Sep 29, 2025

Note

Mend has cancelled the proposed renaming of the Renovate GitHub app being renamed to mend[bot].

This notice will be removed on 2025-10-07.


This PR contains the following updates:

Package Change Age Confidence
patch-package 8.0.0 -> 8.0.1 age confidence

Release Notes

ds300/patch-package (patch-package)

v8.0.1

Compare Source

  • Update tmp to fix security alert. #​578

Configuration

📅 Schedule: Branch creation - At any time (no schedule defined), Automerge - At any time (no schedule defined).

🚦 Automerge: Enabled.

Rebasing: Whenever PR becomes conflicted, or you tick the rebase/retry checkbox.

🔕 Ignore: Close this PR and you won't be reminded about this update again.


  • If you want to rebase/retry this PR, check this box

This PR was generated by Mend Renovate. View the repository job log.

@renovate renovate bot added the dependencies Pull requests that update a dependency file label Sep 29, 2025
Copy link

💻 Website Preview

The latest changes are available as preview in: https://8d350764.federation-gateway-benchmark.pages.dev

Copy link

Overview for: constant-vus-over-time

This scenario runs 4 subgraphs and a GraphQL gateway with Federation spec, and runs a heavy query. It's being executed with a constant amount of VUs over a fixed amount of time. It measure things like memory usage, CPU usage, average RPS. It also includes a summary of the entire execution, and metrics information about HTTP execution times.

This scenario was running 50 VUs over 60s

Comparison

Comparison

Gateway RPS ⬇️ Requests Duration Notes
hive-router 1814 109308 total, 0 failed avg: 27ms, p95: 49ms
grafbase 1564 94456 total, 0 failed avg: 31ms, p95: 56ms
cosmo 636 38480 total, 0 failed avg: 78ms, p95: 113ms
apollo-router 376 22886 total, 0 failed avg: 131ms, p95: 170ms
hive-gateway-bun 320 19542 total, 0 failed avg: 153ms, p95: 199ms
hive-gateway 298 18252 total, 0 failed avg: 164ms, p95: 220ms
apollo-gateway 117 7165 total, 0 failed avg: 419ms, p95: 494ms
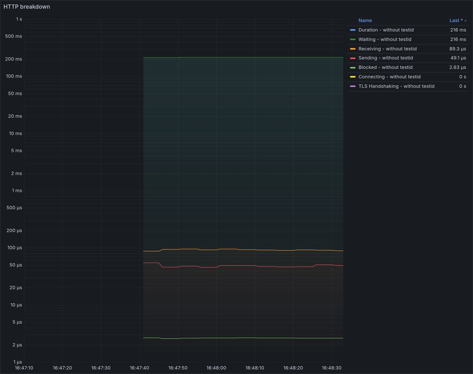
Summary for: `hive-router`

K6 Output

     ✓ response code was 200
     ✓ no graphql errors
     ✓ valid response structure

     checks.........................: 100.00% ✓ 327624      ✗ 0     
     data_received..................: 9.6 GB  159 MB/s
     data_sent......................: 127 MB  2.1 MB/s
     http_req_blocked...............: avg=5.08µs   min=1.14µs  med=2.49µs  max=10.95ms  p(90)=3.59µs   p(95)=4.17µs   p(99.9)=85.23µs
     http_req_connecting............: avg=2.13µs   min=0s      med=0s      max=9.16ms   p(90)=0s       p(95)=0s       p(99.9)=0s     
     http_req_duration..............: avg=27.2ms   min=1.89ms  med=24.58ms max=439ms    p(90)=42.3ms   p(95)=48.58ms  p(99.9)=86.87ms
       { expected_response:true }...: avg=27.2ms   min=1.89ms  med=24.58ms max=439ms    p(90)=42.3ms   p(95)=48.58ms  p(99.9)=86.87ms
     http_req_failed................: 0.00%   ✓ 0           ✗ 109308
     http_req_receiving.............: avg=120.01µs min=22.68µs med=41.93µs max=347.66ms p(90)=105.06µs p(95)=330.66µs p(99.9)=12.44ms
     http_req_sending...............: avg=102.52µs min=5.09µs  med=9.91µs  max=357.06ms p(90)=29.95µs  p(95)=121.66µs p(99.9)=13.4ms 
     http_req_tls_handshaking.......: avg=0s       min=0s      med=0s      max=0s       p(90)=0s       p(95)=0s       p(99.9)=0s     
     http_req_waiting...............: avg=26.98ms  min=1.83ms  med=24.41ms max=437.91ms p(90)=41.9ms   p(95)=48.13ms  p(99.9)=85ms   
     http_reqs......................: 109308  1814.592711/s
     iteration_duration.............: avg=27.46ms  min=4.9ms   med=24.82ms max=458.29ms p(90)=42.55ms  p(95)=48.85ms  p(99.9)=87.44ms
     iterations.....................: 109208  1812.932638/s
     success_rate...................: 100.00% ✓ 109208      ✗ 0     
     vus............................: 50      min=50        max=50  
     vus_max........................: 50      min=50        max=50  

Performance Overview

Performance Overview

HTTP Overview

HTTP Overview
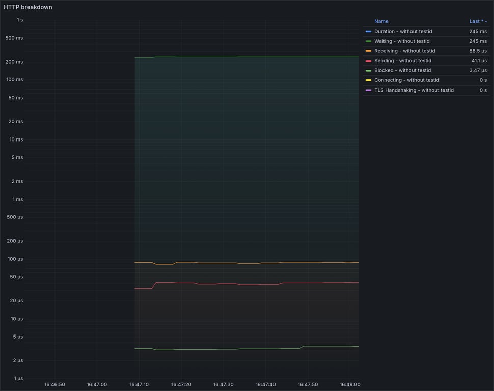
Summary for: `grafbase`

K6 Output

     ✓ response code was 200
     ✓ no graphql errors
     ✓ valid response structure

     checks.........................: 100.00% ✓ 283068      ✗ 0    
     data_received..................: 8.3 GB  137 MB/s
     data_sent......................: 110 MB  1.8 MB/s
     http_req_blocked...............: avg=6.38µs   min=1.24µs  med=3.09µs  max=10.15ms  p(90)=4.3µs    p(95)=5.11µs   p(99.9)=122.97µs
     http_req_connecting............: avg=2.63µs   min=0s      med=0s      max=10.11ms  p(90)=0s       p(95)=0s       p(99.9)=0s      
     http_req_duration..............: avg=31.47ms  min=2.85ms  med=28.17ms max=485.27ms p(90)=48.65ms  p(95)=55.62ms  p(99.9)=94.59ms 
       { expected_response:true }...: avg=31.47ms  min=2.85ms  med=28.17ms max=485.27ms p(90)=48.65ms  p(95)=55.62ms  p(99.9)=94.59ms 
     http_req_failed................: 0.00%   ✓ 0           ✗ 94456
     http_req_receiving.............: avg=159.09µs min=24.98µs med=48.69µs max=273ms    p(90)=143.36µs p(95)=407.11µs p(99.9)=17.33ms 
     http_req_sending...............: avg=130.09µs min=5.56µs  med=11.85µs max=435.99ms p(90)=37.57µs  p(95)=141.66µs p(99.9)=17.45ms 
     http_req_tls_handshaking.......: avg=0s       min=0s      med=0s      max=0s       p(90)=0s       p(95)=0s       p(99.9)=0s      
     http_req_waiting...............: avg=31.18ms  min=2.8ms   med=27.96ms max=471.15ms p(90)=48.14ms  p(95)=55.11ms  p(99.9)=92.17ms 
     http_reqs......................: 94456   1564.048929/s
     iteration_duration.............: avg=31.78ms  min=5.9ms   med=28.45ms max=518.15ms p(90)=48.95ms  p(95)=55.9ms   p(99.9)=94.98ms 
     iterations.....................: 94356   1562.39308/s
     success_rate...................: 100.00% ✓ 94356       ✗ 0    
     vus............................: 50      min=50        max=50 
     vus_max........................: 50      min=50        max=50 

Performance Overview

Performance Overview

HTTP Overview

HTTP Overview
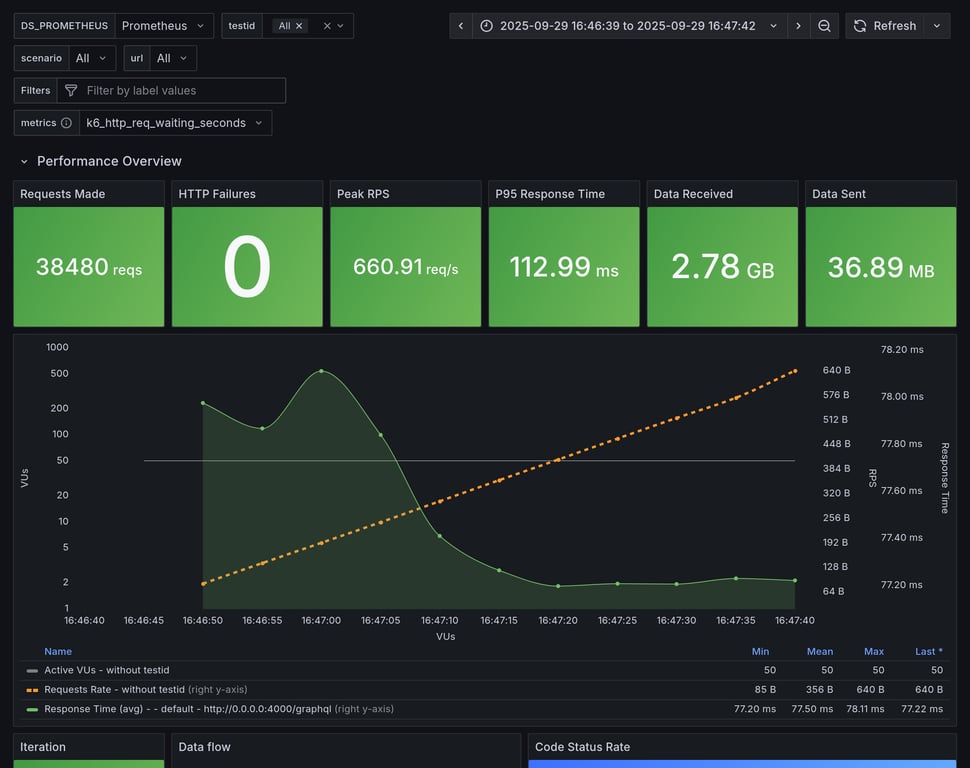
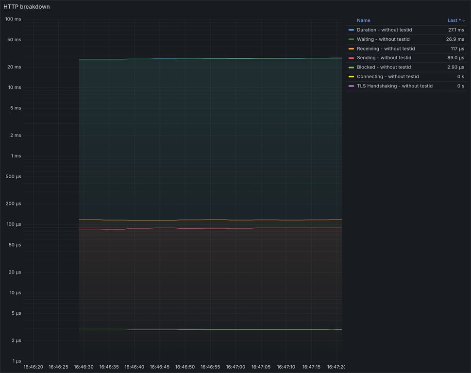
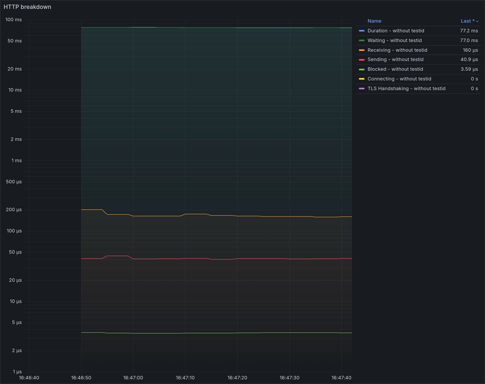
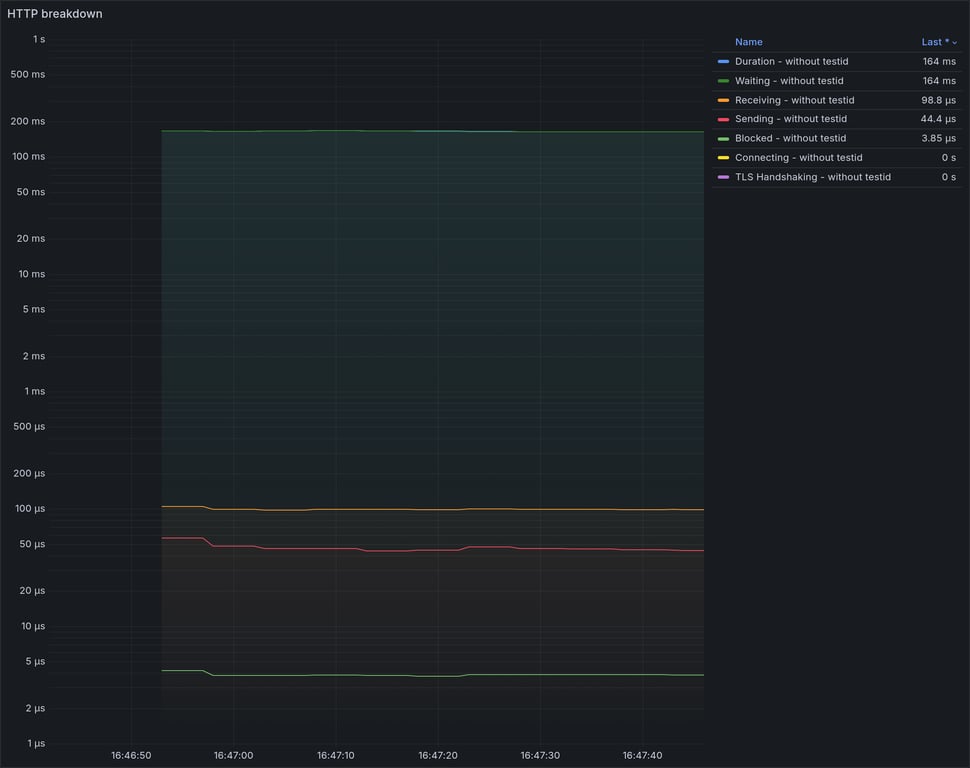
Summary for: `cosmo`

K6 Output

     ✓ response code was 200
     ✓ no graphql errors
     ✓ valid response structure

     checks.........................: 100.00% ✓ 115140     ✗ 0    
     data_received..................: 3.4 GB  56 MB/s
     data_sent......................: 45 MB   741 kB/s
     http_req_blocked...............: avg=10.38µs  min=1.28µs  med=2.89µs  max=9.94ms   p(90)=4.33µs   p(95)=5.31µs   p(99.9)=2.4ms   
     http_req_connecting............: avg=6.75µs   min=0s      med=0s      max=9.91ms   p(90)=0s       p(95)=0s       p(99.9)=2.38ms  
     http_req_duration..............: avg=77.68ms  min=2.92ms  med=76.61ms max=523.98ms p(90)=105ms    p(95)=113.31ms p(99.9)=310.32ms
       { expected_response:true }...: avg=77.68ms  min=2.92ms  med=76.61ms max=523.98ms p(90)=105ms    p(95)=113.31ms p(99.9)=310.32ms
     http_req_failed................: 0.00%   ✓ 0          ✗ 38480
     http_req_receiving.............: avg=159.93µs min=32.53µs med=75.81µs max=76.61ms  p(90)=149.02µs p(95)=369.9µs  p(99.9)=15.89ms 
     http_req_sending...............: avg=54.53µs  min=6.02µs  med=11.62µs max=342.59ms p(90)=29.43µs  p(95)=125.56µs p(99.9)=3.08ms  
     http_req_tls_handshaking.......: avg=0s       min=0s      med=0s      max=0s       p(90)=0s       p(95)=0s       p(99.9)=0s      
     http_req_waiting...............: avg=77.47ms  min=2.82ms  med=76.4ms  max=523.03ms p(90)=104.78ms p(95)=113ms    p(99.9)=306.69ms
     http_reqs......................: 38480   636.703514/s
     iteration_duration.............: avg=78.2ms   min=7.64ms  med=76.96ms max=563.42ms p(90)=105.33ms p(95)=113.65ms p(99.9)=331.95ms
     iterations.....................: 38380   635.048879/s
     success_rate...................: 100.00% ✓ 38380      ✗ 0    
     vus............................: 50      min=50       max=50 
     vus_max........................: 50      min=50       max=50 

Performance Overview

Performance Overview

HTTP Overview

HTTP Overview
Summary for: `apollo-router`

K6 Output

     ✓ response code was 200
     ✓ no graphql errors
     ✓ valid response structure

     checks.........................: 100.00% ✓ 68358      ✗ 0    
     data_received..................: 2.0 GB  33 MB/s
     data_sent......................: 27 MB   438 kB/s
     http_req_blocked...............: avg=12.39µs  min=1.56µs  med=2.95µs   max=7.85ms   p(90)=4.29µs   p(95)=5.03µs   p(99.9)=4.42ms  
     http_req_connecting............: avg=8.81µs   min=0s      med=0s       max=7.82ms   p(90)=0s       p(95)=0s       p(99.9)=4.38ms  
     http_req_duration..............: avg=130.85ms min=5.91ms  med=129.69ms max=600.63ms p(90)=160.97ms p(95)=169.93ms p(99.9)=415.22ms
       { expected_response:true }...: avg=130.85ms min=5.91ms  med=129.69ms max=600.63ms p(90)=160.97ms p(95)=169.93ms p(99.9)=415.22ms
     http_req_failed................: 0.00%   ✓ 0          ✗ 22886
     http_req_receiving.............: avg=83.6µs   min=37.76µs med=54.31µs  max=57.76ms  p(90)=107.22µs p(95)=141.78µs p(99.9)=1.39ms  
     http_req_sending...............: avg=55.65µs  min=7.02µs  med=11.64µs  max=329.18ms p(90)=20.11µs  p(95)=45.84µs  p(99.9)=2.51ms  
     http_req_tls_handshaking.......: avg=0s       min=0s      med=0s       max=0s       p(90)=0s       p(95)=0s       p(99.9)=0s      
     http_req_waiting...............: avg=130.71ms min=5.86ms  med=129.58ms max=599.29ms p(90)=160.8ms  p(95)=169.78ms p(99.9)=414.92ms
     http_reqs......................: 22886   376.549196/s
     iteration_duration.............: avg=131.75ms min=26.07ms med=130.11ms max=641.52ms p(90)=161.36ms p(95)=170.32ms p(99.9)=449.08ms
     iterations.....................: 22786   374.903871/s
     success_rate...................: 100.00% ✓ 22786      ✗ 0    
     vus............................: 50      min=50       max=50 
     vus_max........................: 50      min=50       max=50 

Performance Overview

Performance Overview

HTTP Overview

HTTP Overview
Summary for: `hive-gateway-bun`

K6 Output

     ✓ response code was 200
     ✓ no graphql errors
     ✓ valid response structure

     checks.........................: 100.00% ✓ 58326      ✗ 0    
     data_received..................: 1.7 GB  28 MB/s
     data_sent......................: 23 MB   373 kB/s
     http_req_blocked...............: avg=18.16µs  min=1.19µs  med=2.69µs   max=11.07ms  p(90)=4.3µs    p(95)=5.31µs   p(99.9)=6.81ms
     http_req_connecting............: avg=14.36µs  min=0s      med=0s       max=11.03ms  p(90)=0s       p(95)=0s       p(99.9)=6.78ms
     http_req_duration..............: avg=153.31ms min=6.51ms  med=140.68ms max=1.06s    p(90)=171.04ms p(95)=198.59ms p(99.9)=1.06s 
       { expected_response:true }...: avg=153.31ms min=6.51ms  med=140.68ms max=1.06s    p(90)=171.04ms p(95)=198.59ms p(99.9)=1.06s 
     http_req_failed................: 0.00%   ✓ 0          ✗ 19542
     http_req_receiving.............: avg=90.92µs  min=25.27µs med=44.25µs  max=19.25ms  p(90)=98.93µs  p(95)=207.24µs p(99.9)=3.66ms
     http_req_sending...............: avg=76.71µs  min=5.22µs  med=10.83µs  max=280.75ms p(90)=31.13µs  p(95)=125.26µs p(99.9)=4.66ms
     http_req_tls_handshaking.......: avg=0s       min=0s      med=0s       max=0s       p(90)=0s       p(95)=0s       p(99.9)=0s    
     http_req_waiting...............: avg=153.14ms min=6.46ms  med=140.54ms max=1.06s    p(90)=170.88ms p(95)=198.23ms p(99.9)=1.06s 
     http_reqs......................: 19542   320.737327/s
     iteration_duration.............: avg=154.46ms min=37.38ms med=141.1ms  max=1.06s    p(90)=171.47ms p(95)=199.22ms p(99.9)=1.06s 
     iterations.....................: 19442   319.096055/s
     success_rate...................: 100.00% ✓ 19442      ✗ 0    
     vus............................: 50      min=50       max=50 
     vus_max........................: 50      min=50       max=50 

Performance Overview

Performance Overview

HTTP Overview

HTTP Overview
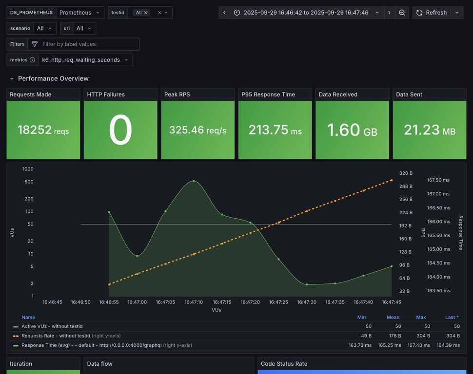
Summary for: `hive-gateway`

K6 Output

     ✓ response code was 200
     ✓ no graphql errors
     ✓ valid response structure

     checks.........................: 100.00% ✓ 54456      ✗ 0    
     data_received..................: 1.6 GB  26 MB/s
     data_sent......................: 21 MB   347 kB/s
     http_req_blocked...............: avg=24.08µs  min=1.14µs  med=2.8µs    max=13.95ms  p(90)=4.73µs   p(95)=6.16µs   p(99.9)=9.22ms
     http_req_connecting............: avg=20.15µs  min=0s      med=0s       max=13.91ms  p(90)=0s       p(95)=0s       p(99.9)=9.18ms
     http_req_duration..............: avg=164.18ms min=6.5ms   med=151.54ms max=1.07s    p(90)=182ms    p(95)=219.85ms p(99.9)=1.01s 
       { expected_response:true }...: avg=164.18ms min=6.5ms   med=151.54ms max=1.07s    p(90)=182ms    p(95)=219.85ms p(99.9)=1.01s 
     http_req_failed................: 0.00%   ✓ 0          ✗ 18252
     http_req_receiving.............: avg=101.74µs min=26.74µs med=51.91µs  max=40.75ms  p(90)=114.82µs p(95)=184.62µs p(99.9)=5.56ms
     http_req_sending...............: avg=94.26µs  min=5.86µs  med=11.42µs  max=223.88ms p(90)=32.69µs  p(95)=125.64µs p(99.9)=5.19ms
     http_req_tls_handshaking.......: avg=0s       min=0s      med=0s       max=0s       p(90)=0s       p(95)=0s       p(99.9)=0s    
     http_req_waiting...............: avg=163.99ms min=6.43ms  med=151.4ms  max=1.07s    p(90)=181.86ms p(95)=219.78ms p(99.9)=1.01s 
     http_reqs......................: 18252   298.479654/s
     iteration_duration.............: avg=165.43ms min=35.63ms med=152ms    max=1.07s    p(90)=182.5ms  p(95)=221.44ms p(99.9)=1.01s 
     iterations.....................: 18152   296.844328/s
     success_rate...................: 100.00% ✓ 18152      ✗ 0    
     vus............................: 50      min=0        max=50 
     vus_max........................: 50      min=50       max=50 

Performance Overview

Performance Overview

HTTP Overview

HTTP Overview
Summary for: `apollo-gateway`

K6 Output

     ✓ response code was 200
     ✓ no graphql errors
     ✓ valid response structure

     checks.........................: 100.00% ✓ 21195      ✗ 0   
     data_received..................: 629 MB  10 MB/s
     data_sent......................: 8.3 MB  136 kB/s
     http_req_blocked...............: avg=43.01µs  min=1.33µs   med=2.89µs   max=11.24ms  p(90)=4.38µs   p(95)=5.1µs    p(99.9)=9.69ms  
     http_req_connecting............: avg=39.66µs  min=0s       med=0s       max=11.2ms   p(90)=0s       p(95)=0s       p(99.9)=9.66ms  
     http_req_duration..............: avg=419.3ms  min=7.58ms   med=418.05ms max=888.93ms p(90)=475.45ms p(95)=494.38ms p(99.9)=797.67ms
       { expected_response:true }...: avg=419.3ms  min=7.58ms   med=418.05ms max=888.93ms p(90)=475.45ms p(95)=494.38ms p(99.9)=797.67ms
     http_req_failed................: 0.00%   ✓ 0          ✗ 7165
     http_req_receiving.............: avg=68.36µs  min=30.88µs  med=50.93µs  max=50.36ms  p(90)=90.32µs  p(95)=104.93µs p(99.9)=486.82µs
     http_req_sending...............: avg=121.4µs  min=6.27µs   med=12.18µs  max=219.54ms p(90)=19.02µs  p(95)=23.72µs  p(99.9)=5.17ms  
     http_req_tls_handshaking.......: avg=0s       min=0s       med=0s       max=0s       p(90)=0s       p(95)=0s       p(99.9)=0s      
     http_req_waiting...............: avg=419.11ms min=7.49ms   med=417.92ms max=887.34ms p(90)=475.25ms p(95)=494.01ms p(99.9)=796.41ms
     http_reqs......................: 7165    117.117784/s
     iteration_duration.............: avg=425.84ms min=127.21ms med=418.66ms max=970.25ms p(90)=476.11ms p(95)=495.65ms p(99.9)=915.59ms
     iterations.....................: 7065    115.483203/s
     success_rate...................: 100.00% ✓ 7065       ✗ 0   
     vus............................: 35      min=35       max=50
     vus_max........................: 50      min=50       max=50

Performance Overview

Performance Overview

HTTP Overview

HTTP Overview

Copy link

Overview for: constant-vus-subgraphs-delay-resources

This scenario runs 4 subgraphs and a GraphQL gateway with Federation spec, and runs a heavy query. It's being executed with a constant amount of VUs over a fixed amount of time. It measure things like memory usage, CPU usage, average RPS. It also includes a summary of the entire execution, and metrics information about HTTP execution times.

This scenario was running 50 VUs over 60s

Comparison

Comparison

Gateway RPS ⬇️ Requests Duration Notes
grafbase 173 14045 total, 0 failed avg: 215ms, p95: 227ms
hive-router 169 13740 total, 0 failed avg: 220ms, p95: 231ms
cosmo 168 13647 total, 0 failed avg: 222ms, p95: 242ms
hive-gateway 167 12771 total, 0 failed avg: 236ms, p95: 264ms
hive-gateway-bun 160 12274 total, 0 failed avg: 246ms, p95: 290ms
apollo-router 138 11327 total, 0 failed avg: 267ms, p95: 314ms
apollo-gateway 125 10209 total, 0 failed avg: 296ms, p95: 329ms
Summary for: `grafbase`

K6 Output

     ✓ response code was 200
     ✓ no graphql errors
     ✓ valid response structure

     checks.........................: 100.00% ✓ 41835      ✗ 0    
     data_received..................: 1.2 GB  15 MB/s
     data_sent......................: 16 MB   202 kB/s
     http_req_blocked...............: avg=19.42µs  min=1.15µs   med=1.91µs   max=9.42ms   p(90)=3.37µs   p(95)=4.94µs   p(99.9)=6.91ms  
     http_req_connecting............: avg=16.84µs  min=0s       med=0s       max=9.39ms   p(90)=0s       p(95)=0s       p(99.9)=6.87ms  
     http_req_duration..............: avg=215.35ms min=156.05ms med=214.49ms max=606.21ms p(90)=224.16ms p(95)=227.12ms p(99.9)=508.73ms
       { expected_response:true }...: avg=215.35ms min=156.05ms med=214.49ms max=606.21ms p(90)=224.16ms p(95)=227.12ms p(99.9)=508.73ms
     http_req_failed................: 0.00%   ✓ 0          ✗ 14045
     http_req_receiving.............: avg=112.8µs  min=26.58µs  med=46.61µs  max=365.63ms p(90)=95.02µs  p(95)=279.18µs p(99.9)=5.56ms  
     http_req_sending...............: avg=87.15µs  min=5.66µs   med=8.56µs   max=368.71ms p(90)=29.42µs  p(95)=102.19µs p(99.9)=6.99ms  
     http_req_tls_handshaking.......: avg=0s       min=0s       med=0s       max=0s       p(90)=0s       p(95)=0s       p(99.9)=0s      
     http_req_waiting...............: avg=215.15ms min=156ms    med=214.38ms max=589.59ms p(90)=224.04ms p(95)=226.91ms p(99.9)=480.08ms
     http_reqs......................: 14045   173.382376/s
     iteration_duration.............: avg=215.68ms min=156.25ms med=214.74ms max=627.22ms p(90)=224.4ms  p(95)=227.34ms p(99.9)=539.14ms
     iterations.....................: 13945   172.147899/s
     success_rate...................: 100.00% ✓ 13945      ✗ 0    
     vus............................: 50      min=0        max=50 
     vus_max........................: 50      min=50       max=50 

Performance Overview

Performance Overview

HTTP Overview

HTTP Overview
Summary for: `hive-router`

K6 Output

     ✓ response code was 200
     ✓ no graphql errors
     ✓ valid response structure

     checks.........................: 100.00% ✓ 40920      ✗ 0    
     data_received..................: 1.2 GB  15 MB/s
     data_sent......................: 16 MB   197 kB/s
     http_req_blocked...............: avg=18.69µs  min=1.25µs   med=1.99µs   max=8.76ms   p(90)=3.26µs   p(95)=4.58µs   p(99.9)=6.5ms   
     http_req_connecting............: avg=16.11µs  min=0s       med=0s       max=8.73ms   p(90)=0s       p(95)=0s       p(99.9)=6.47ms  
     http_req_duration..............: avg=220.23ms min=159.84ms med=219.33ms max=606.2ms  p(90)=227.89ms p(95)=230.62ms p(99.9)=516.31ms
       { expected_response:true }...: avg=220.23ms min=159.84ms med=219.33ms max=606.2ms  p(90)=227.89ms p(95)=230.62ms p(99.9)=516.31ms
     http_req_failed................: 0.00%   ✓ 0          ✗ 13740
     http_req_receiving.............: avg=82.82µs  min=25.87µs  med=42.79µs  max=16.68ms  p(90)=87.28µs  p(95)=248.65µs p(99.9)=7.35ms  
     http_req_sending...............: avg=160.37µs min=5.38µs   med=8.18µs   max=381.6ms  p(90)=28.52µs  p(95)=93.41µs  p(99.9)=8.69ms  
     http_req_tls_handshaking.......: avg=0s       min=0s       med=0s       max=0s       p(90)=0s       p(95)=0s       p(99.9)=0s      
     http_req_waiting...............: avg=219.99ms min=159.79ms med=219.23ms max=605.52ms p(90)=227.72ms p(95)=230.41ms p(99.9)=500.29ms
     http_reqs......................: 13740   169.696339/s
     iteration_duration.............: avg=220.57ms min=160.02ms med=219.57ms max=626.02ms p(90)=228.08ms p(95)=230.83ms p(99.9)=529.79ms
     iterations.....................: 13640   168.461286/s
     success_rate...................: 100.00% ✓ 13640      ✗ 0    
     vus............................: 50      min=0        max=50 
     vus_max........................: 50      min=50       max=50 

Performance Overview

Performance Overview

HTTP Overview

HTTP Overview
Summary for: `cosmo`

K6 Output

     ✓ response code was 200
     ✓ no graphql errors
     ✓ valid response structure

     checks.........................: 100.00% ✓ 40641      ✗ 0    
     data_received..................: 1.2 GB  15 MB/s
     data_sent......................: 16 MB   196 kB/s
     http_req_blocked...............: avg=20.64µs  min=1.25µs   med=2.68µs   max=9.12ms   p(90)=3.81µs   p(95)=4.74µs   p(99.9)=6.81ms  
     http_req_connecting............: avg=17.12µs  min=0s       med=0s       max=9.09ms   p(90)=0s       p(95)=0s       p(99.9)=6.79ms  
     http_req_duration..............: avg=221.59ms min=158.86ms med=220.38ms max=633.66ms p(90)=236.3ms  p(95)=241.69ms p(99.9)=515.43ms
       { expected_response:true }...: avg=221.59ms min=158.86ms med=220.38ms max=633.66ms p(90)=236.3ms  p(95)=241.69ms p(99.9)=515.43ms
     http_req_failed................: 0.00%   ✓ 0          ✗ 13647
     http_req_receiving.............: avg=440.14µs min=26.72µs  med=61.16µs  max=125.54ms p(90)=367.96µs p(95)=963.47µs p(99.9)=23.34ms 
     http_req_sending...............: avg=93.7µs   min=6.03µs   med=11.1µs   max=304.67ms p(90)=31.2µs   p(95)=124.21µs p(99.9)=4.51ms  
     http_req_tls_handshaking.......: avg=0s       min=0s       med=0s       max=0s       p(90)=0s       p(95)=0s       p(99.9)=0s      
     http_req_waiting...............: avg=221.05ms min=158.31ms med=220.02ms max=632.56ms p(90)=235.73ms p(95)=241.03ms p(99.9)=501.53ms
     http_reqs......................: 13647   168.321185/s
     iteration_duration.............: avg=221.99ms min=159.13ms med=220.76ms max=644.39ms p(90)=236.63ms p(95)=242.02ms p(99.9)=529.76ms
     iterations.....................: 13547   167.087792/s
     success_rate...................: 100.00% ✓ 13547      ✗ 0    
     vus............................: 50      min=0        max=50 
     vus_max........................: 50      min=50       max=50 

Performance Overview

Performance Overview

HTTP Overview

HTTP Overview
Summary for: `hive-gateway`

K6 Output

     ✓ response code was 200
     ✓ no graphql errors
     ✓ valid response structure

     checks.........................: 100.00% ✓ 38013      ✗ 0    
     data_received..................: 1.1 GB  15 MB/s
     data_sent......................: 15 MB   195 kB/s
     http_req_blocked...............: avg=25.33µs  min=1.13µs   med=2.5µs    max=10.9ms   p(90)=3.99µs   p(95)=5.27µs   p(99.9)=8.39ms  
     http_req_connecting............: avg=21.87µs  min=0s       med=0s       max=10.86ms  p(90)=0s       p(95)=0s       p(99.9)=8.37ms  
     http_req_duration..............: avg=236.25ms min=158.92ms med=228.27ms max=755.19ms p(90)=250.64ms p(95)=263.62ms p(99.9)=643.38ms
       { expected_response:true }...: avg=236.25ms min=158.92ms med=228.27ms max=755.19ms p(90)=250.64ms p(95)=263.62ms p(99.9)=643.38ms
     http_req_failed................: 0.00%   ✓ 0          ✗ 12771
     http_req_receiving.............: avg=87.4µs   min=24.18µs  med=44.38µs  max=13.06ms  p(90)=102.03µs p(95)=194.45µs p(99.9)=3.78ms  
     http_req_sending...............: avg=87.41µs  min=5.26µs   med=10.5µs   max=112.45ms p(90)=32.9µs   p(95)=121.98µs p(99.9)=7.15ms  
     http_req_tls_handshaking.......: avg=0s       min=0s       med=0s       max=0s       p(90)=0s       p(95)=0s       p(99.9)=0s      
     http_req_waiting...............: avg=236.08ms min=158.81ms med=228.11ms max=754.29ms p(90)=250.41ms p(95)=263.16ms p(99.9)=641.98ms
     http_reqs......................: 12771   167.359055/s
     iteration_duration.............: avg=237.2ms  min=166.5ms  med=228.66ms max=761.9ms  p(90)=251.01ms p(95)=264.16ms p(99.9)=670.55ms
     iterations.....................: 12671   166.048593/s
     success_rate...................: 100.00% ✓ 12671      ✗ 0    
     vus............................: 50      min=0        max=50 
     vus_max........................: 50      min=50       max=50 

Performance Overview

Performance Overview

HTTP Overview

HTTP Overview
Summary for: `hive-gateway-bun`

K6 Output

     ✓ response code was 200
     ✓ no graphql errors
     ✓ valid response structure

     checks.........................: 100.00% ✓ 36522      ✗ 0    
     data_received..................: 1.1 GB  14 MB/s
     data_sent......................: 14 MB   187 kB/s
     http_req_blocked...............: avg=25.57µs  min=1.12µs   med=2.53µs   max=10.61ms  p(90)=4.21µs   p(95)=5.53µs   p(99.9)=8.1ms 
     http_req_connecting............: avg=21.99µs  min=0s       med=0s       max=10.56ms  p(90)=0s       p(95)=0s       p(99.9)=8.08ms
     http_req_duration..............: avg=245.73ms min=147.11ms med=236.21ms max=1.14s    p(90)=274.93ms p(95)=289.83ms p(99.9)=1.13s 
       { expected_response:true }...: avg=245.73ms min=147.11ms med=236.21ms max=1.14s    p(90)=274.93ms p(95)=289.83ms p(99.9)=1.13s 
     http_req_failed................: 0.00%   ✓ 0          ✗ 12274
     http_req_receiving.............: avg=88.2µs   min=24.11µs  med=45.36µs  max=13.22ms  p(90)=108.61µs p(95)=269.98µs p(99.9)=3.8ms 
     http_req_sending...............: avg=114.55µs min=5.24µs   med=10.53µs  max=185.06ms p(90)=32.9µs   p(95)=131.32µs p(99.9)=5.76ms
     http_req_tls_handshaking.......: avg=0s       min=0s       med=0s       max=0s       p(90)=0s       p(95)=0s       p(99.9)=0s    
     http_req_waiting...............: avg=245.52ms min=147.06ms med=236.11ms max=1.14s    p(90)=274.69ms p(95)=289.59ms p(99.9)=1.13s 
     http_reqs......................: 12274   160.348803/s
     iteration_duration.............: avg=246.72ms min=147.35ms med=236.86ms max=1.14s    p(90)=275.36ms p(95)=290.35ms p(99.9)=1.13s 
     iterations.....................: 12174   159.042392/s
     success_rate...................: 100.00% ✓ 12174      ✗ 0    
     vus............................: 50      min=0        max=50 
     vus_max........................: 50      min=50       max=50 

Performance Overview

Performance Overview

HTTP Overview

HTTP Overview
Summary for: `apollo-router`

K6 Output

     ✓ response code was 200
     ✓ no graphql errors
     ✓ valid response structure

     checks.........................: 100.00% ✓ 33681      ✗ 0    
     data_received..................: 994 MB  12 MB/s
     data_sent......................: 13 MB   162 kB/s
     http_req_blocked...............: avg=22.15µs  min=1.28µs   med=2.95µs   max=7.89ms   p(90)=4.41µs   p(95)=5.69µs   p(99.9)=6.14ms  
     http_req_connecting............: avg=17.49µs  min=0s       med=0s       max=7.85ms   p(90)=0s       p(95)=0s       p(99.9)=6.12ms  
     http_req_duration..............: avg=267.08ms min=139.81ms med=265.14ms max=697.07ms p(90)=303.12ms p(95)=313.77ms p(99.9)=607.14ms
       { expected_response:true }...: avg=267.08ms min=139.81ms med=265.14ms max=697.07ms p(90)=303.12ms p(95)=313.77ms p(99.9)=607.14ms
     http_req_failed................: 0.00%   ✓ 0          ✗ 11327
     http_req_receiving.............: avg=120.74µs min=32.02µs  med=53.84µs  max=30.38ms  p(90)=151.78µs p(95)=423.35µs p(99.9)=4.07ms  
     http_req_sending...............: avg=90.03µs  min=6.23µs   med=11.42µs  max=233.14ms p(90)=38.71µs  p(95)=144.67µs p(99.9)=4.46ms  
     http_req_tls_handshaking.......: avg=0s       min=0s       med=0s       max=0s       p(90)=0s       p(95)=0s       p(99.9)=0s      
     http_req_waiting...............: avg=266.87ms min=134.33ms med=264.93ms max=695.93ms p(90)=302.87ms p(95)=313.43ms p(99.9)=605.88ms
     http_reqs......................: 11327   138.982911/s
     iteration_duration.............: avg=268.02ms min=140.06ms med=265.82ms max=729.42ms p(90)=303.64ms p(95)=314.11ms p(99.9)=638.12ms
     iterations.....................: 11227   137.755905/s
     success_rate...................: 100.00% ✓ 11227      ✗ 0    
     vus............................: 50      min=0        max=50 
     vus_max........................: 50      min=50       max=50 

Performance Overview

Performance Overview

HTTP Overview

HTTP Overview
Summary for: `apollo-gateway`

K6 Output

     ✓ response code was 200
     ✓ no graphql errors
     ✓ valid response structure

     checks.........................: 100.00% ✓ 30327      ✗ 0    
     data_received..................: 897 MB  11 MB/s
     data_sent......................: 12 MB   146 kB/s
     http_req_blocked...............: avg=32.48µs  min=1.32µs   med=3.28µs   max=11.51ms  p(90)=5.09µs   p(95)=6.03µs   p(99.9)=9.34ms  
     http_req_connecting............: avg=27.88µs  min=0s       med=0s       max=11.47ms  p(90)=0s       p(95)=0s       p(99.9)=9.31ms  
     http_req_duration..............: avg=296.01ms min=209.93ms med=293.32ms max=797.03ms p(90)=319.43ms p(95)=329.48ms p(99.9)=705.16ms
       { expected_response:true }...: avg=296.01ms min=209.93ms med=293.32ms max=797.03ms p(90)=319.43ms p(95)=329.48ms p(99.9)=705.16ms
     http_req_failed................: 0.00%   ✓ 0          ✗ 10209
     http_req_receiving.............: avg=86.48µs  min=30µs     med=66.95µs  max=3.54ms   p(90)=121.4µs  p(95)=158.15µs p(99.9)=1.65ms  
     http_req_sending...............: avg=119.23µs min=6.62µs   med=13.3µs   max=337.38ms p(90)=24.2µs   p(95)=41.18µs  p(99.9)=3.91ms  
     http_req_tls_handshaking.......: avg=0s       min=0s       med=0s       max=0s       p(90)=0s       p(95)=0s       p(99.9)=0s      
     http_req_waiting...............: avg=295.8ms  min=209.83ms med=293.17ms max=795.85ms p(90)=319.3ms  p(95)=329.29ms p(99.9)=703.96ms
     http_reqs......................: 10209   125.118778/s
     iteration_duration.............: avg=297.38ms min=225.95ms med=293.83ms max=851.6ms  p(90)=319.95ms p(95)=330.27ms p(99.9)=755.89ms
     iterations.....................: 10109   123.893204/s
     success_rate...................: 100.00% ✓ 10109      ✗ 0    
     vus............................: 50      min=0        max=50 
     vus_max........................: 50      min=50       max=50 

Performance Overview

Performance Overview

HTTP Overview

HTTP Overview

Copy link

Overview for: ramping-vus

This scenario runs 4 subgraphs and a GraphQL gateway with Federation spec, and runs a heavy query. We are running a heavy load of concurrent VUs to measure response time and other stats, during stress. It measure things like memory usage, CPU usage, response times. It also includes a summary of the entire execution, and metrics information about HTTP execution times.

This scenario was running 500 VUs over 60s

Comparison

Comparison

Gateway RPS ⬇️ Requests Duration Notes
hive-router 1802 112216 total, 0 failed avg: 124ms, p95: 302ms
grafbase 1692 106907 total, 0 failed avg: 130ms, p95: 310ms
cosmo 711 45353 total, 0 failed avg: 310ms, p95: 687ms
apollo-router 393 26420 total, 0 failed avg: 534ms, p95: 1205ms ❌ 18 unexpected GraphQL errors
hive-gateway-bun 261 18159 total, 0 failed avg: 771ms, p95: 1631ms
hive-gateway 258 18198 total, 0 failed avg: 769ms, p95: 1677ms
apollo-gateway 155 10717 total, 0 failed avg: 1220ms, p95: 2617ms
Summary for: `hive-router`

K6 Output

     ✓ response code was 200
     ✓ no graphql errors
     ✓ valid response structure

     checks.........................: 100.00% ✓ 333648      ✗ 0     
     data_received..................: 9.8 GB  158 MB/s
     data_sent......................: 131 MB  2.1 MB/s
     http_req_blocked...............: avg=508.67µs min=1.13µs  med=2.48µs   max=352.2ms  p(90)=3.85µs   p(95)=4.61µs   p(99.9)=172.02ms
     http_req_connecting............: avg=504.82µs min=0s      med=0s       max=352.12ms p(90)=0s       p(95)=0s       p(99.9)=171.98ms
     http_req_duration..............: avg=124.05ms min=1.65ms  med=111.56ms max=465.21ms p(90)=257.48ms p(95)=301.85ms p(99.9)=406.92ms
       { expected_response:true }...: avg=124.05ms min=1.65ms  med=111.56ms max=465.21ms p(90)=257.48ms p(95)=301.85ms p(99.9)=406.92ms
     http_req_failed................: 0.00%   ✓ 0           ✗ 112216
     http_req_receiving.............: avg=537.03µs min=22.66µs med=42.51µs  max=138.95ms p(90)=106.95µs p(95)=402.31µs p(99.9)=75.06ms 
     http_req_sending...............: avg=455.89µs min=5.15µs  med=10.12µs  max=149.61ms p(90)=25.66µs  p(95)=131.14µs p(99.9)=72.79ms 
     http_req_tls_handshaking.......: avg=0s       min=0s      med=0s       max=0s       p(90)=0s       p(95)=0s       p(99.9)=0s      
     http_req_waiting...............: avg=123.05ms min=1.6ms   med=110.46ms max=435.28ms p(90)=255.63ms p(95)=299.73ms p(99.9)=405.27ms
     http_reqs......................: 112216  1802.766963/s
     iteration_duration.............: avg=125.97ms min=1.83ms  med=113.26ms max=742.92ms p(90)=259.61ms p(95)=304.74ms p(99.9)=432.81ms
     iterations.....................: 111216  1786.701812/s
     success_rate...................: 100.00% ✓ 111216      ✗ 0     
     vus............................: 71      min=0         max=495 
     vus_max........................: 500     min=500       max=500 

Performance Overview

Performance Overview

HTTP Overview

HTTP Overview
Summary for: `grafbase`

K6 Output

     ✓ response code was 200
     ✓ no graphql errors
     ✓ valid response structure

     checks.........................: 100.00% ✓ 317721      ✗ 0     
     data_received..................: 9.4 GB  149 MB/s
     data_sent......................: 124 MB  2.0 MB/s
     http_req_blocked...............: avg=456.52µs min=1.01µs  med=2.73µs   max=316.47ms p(90)=4.22µs   p(95)=4.95µs   p(99.9)=157.36ms
     http_req_connecting............: avg=452.05µs min=0s      med=0s       max=316.3ms  p(90)=0s       p(95)=0s       p(99.9)=157.27ms
     http_req_duration..............: avg=130.32ms min=2.48ms  med=119.21ms max=467.33ms p(90)=261.4ms  p(95)=309.63ms p(99.9)=407.34ms
       { expected_response:true }...: avg=130.32ms min=2.48ms  med=119.21ms max=467.33ms p(90)=261.4ms  p(95)=309.63ms p(99.9)=407.34ms
     http_req_failed................: 0.00%   ✓ 0           ✗ 106907
     http_req_receiving.............: avg=515.49µs min=21.68µs med=45.03µs  max=144.07ms p(90)=139.39µs p(95)=413.5µs  p(99.9)=75.52ms 
     http_req_sending...............: avg=447.36µs min=4.01µs  med=10.07µs  max=153.56ms p(90)=23.09µs  p(95)=132.12µs p(99.9)=75.07ms 
     http_req_tls_handshaking.......: avg=0s       min=0s      med=0s       max=0s       p(90)=0s       p(95)=0s       p(99.9)=0s      
     http_req_waiting...............: avg=129.36ms min=2.44ms  med=118.47ms max=467.27ms p(90)=259.15ms p(95)=307.39ms p(99.9)=402.09ms
     http_reqs......................: 106907  1692.153858/s
     iteration_duration.............: avg=132.32ms min=2.73ms  med=120.87ms max=761.97ms p(90)=263.6ms  p(95)=312.23ms p(99.9)=438.8ms 
     iterations.....................: 105907  1676.325579/s
     success_rate...................: 100.00% ✓ 105907      ✗ 0     
     vus............................: 68      min=0         max=496 
     vus_max........................: 500     min=500       max=500 

Performance Overview

Performance Overview

HTTP Overview

HTTP Overview
Summary for: `cosmo`

K6 Output

     ✓ response code was 200
     ✓ no graphql errors
     ✓ valid response structure

     checks.........................: 100.00% ✓ 133059     ✗ 0    
     data_received..................: 4.0 GB  63 MB/s
     data_sent......................: 53 MB   829 kB/s
     http_req_blocked...............: avg=109.4µs  min=1.25µs  med=2.83µs   max=173ms    p(90)=4.03µs   p(95)=5.23µs   p(99.9)=34.78ms 
     http_req_connecting............: avg=104.86µs min=0s      med=0s       max=172.81ms p(90)=0s       p(95)=0s       p(99.9)=34.7ms  
     http_req_duration..............: avg=309.56ms min=2.79ms  med=294.09ms max=1.11s    p(90)=608.2ms  p(95)=686.99ms p(99.9)=964.5ms 
       { expected_response:true }...: avg=309.56ms min=2.79ms  med=294.09ms max=1.11s    p(90)=608.2ms  p(95)=686.99ms p(99.9)=964.5ms 
     http_req_failed................: 0.00%   ✓ 0          ✗ 45353
     http_req_receiving.............: avg=585.92µs min=27.22µs med=57.29µs  max=292.54ms p(90)=175.94µs p(95)=478.47µs p(99.9)=90.21ms 
     http_req_sending...............: avg=174.93µs min=5.44µs  med=11.13µs  max=168.71ms p(90)=30.62µs  p(95)=129.52µs p(99.9)=34.05ms 
     http_req_tls_handshaking.......: avg=0s       min=0s      med=0s       max=0s       p(90)=0s       p(95)=0s       p(99.9)=0s      
     http_req_waiting...............: avg=308.8ms  min=2.74ms  med=293.51ms max=1.11s    p(90)=606.37ms p(95)=684.9ms  p(99.9)=962.11ms
     http_reqs......................: 45353   711.992147/s
     iteration_duration.............: avg=317.07ms min=3.1ms   med=302.07ms max=1.15s    p(90)=611.34ms p(95)=690.06ms p(99.9)=968.94ms
     iterations.....................: 44353   696.293248/s
     success_rate...................: 100.00% ✓ 44353      ✗ 0    
     vus............................: 94      min=0        max=500
     vus_max........................: 500     min=500      max=500

Performance Overview

Performance Overview

HTTP Overview

HTTP Overview
Summary for: `apollo-router`

K6 Output

     ✓ response code was 200
     ✗ no graphql errors
      ↳  99% — ✓ 25402 / ✗ 18
     ✓ valid response structure

     checks.........................: 99.97% ✓ 76241      ✗ 18   
     data_received..................: 2.3 GB 35 MB/s
     data_sent......................: 31 MB  459 kB/s
     http_req_blocked...............: avg=97.14µs  min=1.54µs  med=3.06µs   max=142.96ms p(90)=4.81µs  p(95)=6.95µs   p(99.9)=25.55ms
     http_req_connecting............: avg=91.65µs  min=0s      med=0s       max=142.78ms p(90)=0s      p(95)=0s       p(99.9)=25.49ms
     http_req_duration..............: avg=533.72ms min=6.16ms  med=502.79ms max=2.05s    p(90)=1.06s   p(95)=1.2s     p(99.9)=1.73s  
       { expected_response:true }...: avg=533.72ms min=6.16ms  med=502.79ms max=2.05s    p(90)=1.06s   p(95)=1.2s     p(99.9)=1.73s  
     http_req_failed................: 0.00%  ✓ 0          ✗ 26420
     http_req_receiving.............: avg=142.03µs min=31.63µs med=52.38µs  max=117.01ms p(90)=103.9µs p(95)=185.82µs p(99.9)=16.38ms
     http_req_sending...............: avg=137.25µs min=6.64µs  med=11.64µs  max=111.12ms p(90)=30.32µs p(95)=118.37µs p(99.9)=27.94ms
     http_req_tls_handshaking.......: avg=0s       min=0s      med=0s       max=0s       p(90)=0s      p(95)=0s       p(99.9)=0s     
     http_req_waiting...............: avg=533.44ms min=6.1ms   med=502.48ms max=2.05s    p(90)=1.06s   p(95)=1.2s     p(99.9)=1.73s  
     http_reqs......................: 26420  393.795216/s
     iteration_duration.............: avg=555.22ms min=6.56ms  med=527.67ms max=2.05s    p(90)=1.07s   p(95)=1.21s    p(99.9)=1.74s  
     iterations.....................: 25419  378.875117/s
     success_rate...................: 99.92% ✓ 25401      ✗ 18   
     vus............................: 68     min=0        max=496
     vus_max........................: 500    min=500      max=500

Performance Overview

Performance Overview

HTTP Overview

HTTP Overview
Summary for: `hive-gateway-bun`

K6 Output

     ✓ response code was 200
     ✓ no graphql errors
     ✓ valid response structure

     checks.........................: 100.00% ✓ 51477      ✗ 0    
     data_received..................: 1.6 GB  23 MB/s
     data_sent......................: 21 MB   306 kB/s
     http_req_blocked...............: avg=115.99µs min=1.18µs  med=2.76µs   max=178.88ms p(90)=4.73µs   p(95)=7.58µs   p(99.9)=28.05ms
     http_req_connecting............: avg=110.74µs min=0s      med=0s       max=178.72ms p(90)=0s       p(95)=0s       p(99.9)=28ms   
     http_req_duration..............: avg=771.3ms  min=6.81ms  med=718.57ms max=5.1s     p(90)=1.52s    p(95)=1.63s    p(99.9)=4.27s  
       { expected_response:true }...: avg=771.3ms  min=6.81ms  med=718.57ms max=5.1s     p(90)=1.52s    p(95)=1.63s    p(99.9)=4.27s  
     http_req_failed................: 0.00%   ✓ 0          ✗ 18159
     http_req_receiving.............: avg=217.39µs min=27.54µs med=45.66µs  max=128.36ms p(90)=100.48µs p(95)=316.82µs p(99.9)=31.18ms
     http_req_sending...............: avg=231.04µs min=5.6µs   med=11.34µs  max=167.55ms p(90)=33.98µs  p(95)=134.99µs p(99.9)=34.33ms
     http_req_tls_handshaking.......: avg=0s       min=0s      med=0s       max=0s       p(90)=0s       p(95)=0s       p(99.9)=0s     
     http_req_waiting...............: avg=770.85ms min=6.76ms  med=718.32ms max=5.1s     p(90)=1.52s    p(95)=1.63s    p(99.9)=4.27s  
     http_reqs......................: 18159   261.008641/s
     iteration_duration.............: avg=816.61ms min=7.66ms  med=771.33ms max=5.12s    p(90)=1.53s    p(95)=1.64s    p(99.9)=4.38s  
     iterations.....................: 17159   246.635127/s
     success_rate...................: 100.00% ✓ 17159      ✗ 0    
     vus............................: 95      min=0        max=500
     vus_max........................: 500     min=500      max=500

Performance Overview

Performance Overview

HTTP Overview

HTTP Overview
Summary for: `hive-gateway`

K6 Output

     ✓ response code was 200
     ✓ no graphql errors
     ✓ valid response structure

     checks.........................: 100.00% ✓ 51594      ✗ 0    
     data_received..................: 1.6 GB  23 MB/s
     data_sent......................: 21 MB   303 kB/s
     http_req_blocked...............: avg=137.25µs min=1.28µs med=2.94µs   max=206.15ms p(90)=5.49µs   p(95)=8.83µs   p(99.9)=40.85ms
     http_req_connecting............: avg=130.52µs min=0s     med=0s       max=206.08ms p(90)=0s       p(95)=0s       p(99.9)=40.8ms 
     http_req_duration..............: avg=769.32ms min=7.04ms med=713.17ms max=5.41s    p(90)=1.5s     p(95)=1.67s    p(99.9)=4.28s  
       { expected_response:true }...: avg=769.32ms min=7.04ms med=713.17ms max=5.41s    p(90)=1.5s     p(95)=1.67s    p(99.9)=4.28s  
     http_req_failed................: 0.00%   ✓ 0          ✗ 18198
     http_req_receiving.............: avg=188.79µs min=28.9µs med=49.16µs  max=97.57ms  p(90)=107.28µs p(95)=188.31µs p(99.9)=23.38ms
     http_req_sending...............: avg=236.44µs min=5.71µs med=11.64µs  max=117.51ms p(90)=33.19µs  p(95)=126.37µs p(99.9)=38.07ms
     http_req_tls_handshaking.......: avg=0s       min=0s     med=0s       max=0s       p(90)=0s       p(95)=0s       p(99.9)=0s     
     http_req_waiting...............: avg=768.9ms  min=6.94ms med=712.85ms max=5.41s    p(90)=1.5s     p(95)=1.67s    p(99.9)=4.28s  
     http_reqs......................: 18198   258.724036/s
     iteration_duration.............: avg=814.45ms min=7.59ms med=786.81ms max=5.42s    p(90)=1.51s    p(95)=1.69s    p(99.9)=4.34s  
     iterations.....................: 17198   244.506867/s
     success_rate...................: 100.00% ✓ 17198      ✗ 0    
     vus............................: 79      min=0        max=500
     vus_max........................: 500     min=500      max=500

Performance Overview

Performance Overview

HTTP Overview

HTTP Overview
Summary for: `apollo-gateway`

K6 Output

     ✓ response code was 200
     ✓ no graphql errors
     ✓ valid response structure

     checks.........................: 100.00% ✓ 29151     ✗ 0    
     data_received..................: 941 MB  14 MB/s
     data_sent......................: 13 MB   186 kB/s
     http_req_blocked...............: avg=47.18µs min=1.23µs  med=3.01µs  max=33.16ms p(90)=4.94µs  p(95)=10.82µs  p(99.9)=13.29ms
     http_req_connecting............: avg=39.63µs min=0s      med=0s      max=33.06ms p(90)=0s      p(95)=0s       p(99.9)=12.27ms
     http_req_duration..............: avg=1.21s   min=7.29ms  med=1.17s   max=15.87s  p(90)=2.13s   p(95)=2.61s    p(99.9)=14.51s 
       { expected_response:true }...: avg=1.21s   min=7.29ms  med=1.17s   max=15.87s  p(90)=2.13s   p(95)=2.61s    p(99.9)=14.51s 
     http_req_failed................: 0.00%   ✓ 0         ✗ 10717
     http_req_receiving.............: avg=72.23µs min=28.22µs med=50.62µs max=10.53ms p(90)=96.65µs p(95)=121.61µs p(99.9)=1.16ms 
     http_req_sending...............: avg=48.94µs min=5.98µs  med=12.19µs max=24.25ms p(90)=30µs    p(95)=46.26µs  p(99.9)=7.3ms  
     http_req_tls_handshaking.......: avg=0s      min=0s      med=0s      max=0s      p(90)=0s      p(95)=0s       p(99.9)=0s     
     http_req_waiting...............: avg=1.21s   min=7.25ms  med=1.17s   max=15.87s  p(90)=2.13s   p(95)=2.61s    p(99.9)=14.51s 
     http_reqs......................: 10717   155.95089/s
     iteration_duration.............: avg=1.34s   min=7.74ms  med=1.32s   max=15.88s  p(90)=2.19s   p(95)=2.68s    p(99.9)=14.59s 
     iterations.....................: 9717    141.39916/s
     success_rate...................: 100.00% ✓ 9717      ✗ 0    
     vus............................: 105     min=0       max=500
     vus_max........................: 500     min=500     max=500

Performance Overview

Performance Overview

HTTP Overview

HTTP Overview

Copy link

Overview for: constant-vus-subgraphs-delay

This scenario runs 4 subgraphs and a GraphQL gateway with Federation spec, and runs a heavy query. It's being executed with a constant amount of VUs over a fixed amount of time. It measure things like memory usage, CPU usage, average RPS. It also includes a summary of the entire execution, and metrics information about HTTP execution times.

This scenario was running 50 VUs over 60s

Comparison

Comparison

Gateway RPS ⬇️ Requests Duration Notes
grafbase 172 13937 total, 0 failed avg: 217ms, p95: 229ms
hive-router 167 13538 total, 0 failed avg: 223ms, p95: 235ms
cosmo 156 12740 total, 0 failed avg: 238ms, p95: 263ms
hive-gateway-bun 146 11243 total, 0 failed avg: 268ms, p95: 429ms
hive-gateway 140 10783 total, 0 failed avg: 280ms, p95: 321ms
apollo-router 126 10272 total, 0 failed avg: 294ms, p95: 338ms
apollo-gateway 90 7345 total, 0 failed avg: 412ms, p95: 454ms
Summary for: `grafbase`

K6 Output

     ✓ response code was 200
     ✓ no graphql errors
     ✓ valid response structure

     checks.........................: 100.00% ✓ 41511      ✗ 0    
     data_received..................: 1.2 GB  15 MB/s
     data_sent......................: 16 MB   200 kB/s
     http_req_blocked...............: avg=19.64µs  min=1.19µs   med=1.97µs   max=9.37ms   p(90)=3.62µs   p(95)=5.13µs   p(99.9)=6.89ms  
     http_req_connecting............: avg=16.92µs  min=0s       med=0s       max=9.34ms   p(90)=0s       p(95)=0s       p(99.9)=6.87ms  
     http_req_duration..............: avg=216.99ms min=140.77ms med=216.03ms max=598.8ms  p(90)=226.46ms p(95)=229.47ms p(99.9)=520.96ms
       { expected_response:true }...: avg=216.99ms min=140.77ms med=216.03ms max=598.8ms  p(90)=226.46ms p(95)=229.47ms p(99.9)=520.96ms
     http_req_failed................: 0.00%   ✓ 0          ✗ 13937
     http_req_receiving.............: avg=89.45µs  min=27.6µs   med=48.19µs  max=14.39ms  p(90)=103.94µs p(95)=283.64µs p(99.9)=4.35ms  
     http_req_sending...............: avg=133.42µs min=6.39µs   med=8.75µs   max=355.89ms p(90)=35.32µs  p(95)=107.11µs p(99.9)=8.05ms  
     http_req_tls_handshaking.......: avg=0s       min=0s       med=0s       max=0s       p(90)=0s       p(95)=0s       p(99.9)=0s      
     http_req_waiting...............: avg=216.77ms min=140.43ms med=215.9ms  max=597.64ms p(90)=226.3ms  p(95)=229.22ms p(99.9)=488.83ms
     http_reqs......................: 13937   172.00278/s
     iteration_duration.............: avg=217.33ms min=141.01ms med=216.29ms max=616.94ms p(90)=226.66ms p(95)=229.66ms p(99.9)=543.68ms
     iterations.....................: 13837   170.768635/s
     success_rate...................: 100.00% ✓ 13837      ✗ 0    
     vus............................: 50      min=0        max=50 
     vus_max........................: 50      min=50       max=50 

Performance Overview

Performance Overview

HTTP Overview

HTTP Overview
Summary for: `hive-router`

K6 Output

     ✓ response code was 200
     ✓ no graphql errors
     ✓ valid response structure

     checks.........................: 100.00% ✓ 40314      ✗ 0    
     data_received..................: 1.2 GB  15 MB/s
     data_sent......................: 16 MB   195 kB/s
     http_req_blocked...............: avg=20.07µs  min=1.21µs   med=2.17µs   max=9.26ms   p(90)=3.12µs   p(95)=4.39µs   p(99.9)=6.85ms  
     http_req_connecting............: avg=16.88µs  min=0s       med=0s       max=9.22ms   p(90)=0s       p(95)=0s       p(99.9)=6.83ms  
     http_req_duration..............: avg=223.12ms min=159.46ms med=222.19ms max=597.68ms p(90)=231.92ms p(95)=235.09ms p(99.9)=501.86ms
       { expected_response:true }...: avg=223.12ms min=159.46ms med=222.19ms max=597.68ms p(90)=231.92ms p(95)=235.09ms p(99.9)=501.86ms
     http_req_failed................: 0.00%   ✓ 0          ✗ 13538
     http_req_receiving.............: avg=77.54µs  min=24.28µs  med=42.9µs   max=13.83ms  p(90)=87.89µs  p(95)=245.61µs p(99.9)=3.2ms   
     http_req_sending...............: avg=84.26µs  min=5.52µs   med=9.18µs   max=349.22ms p(90)=28.15µs  p(95)=97.48µs  p(99.9)=5.27ms  
     http_req_tls_handshaking.......: avg=0s       min=0s       med=0s       max=0s       p(90)=0s       p(95)=0s       p(99.9)=0s      
     http_req_waiting...............: avg=222.95ms min=159.42ms med=222.08ms max=596.99ms p(90)=231.77ms p(95)=234.89ms p(99.9)=490.68ms
     http_reqs......................: 13538   167.412292/s
     iteration_duration.............: avg=223.54ms min=159.62ms med=222.44ms max=621.84ms p(90)=232.11ms p(95)=235.31ms p(99.9)=553.71ms
     iterations.....................: 13438   166.175682/s
     success_rate...................: 100.00% ✓ 13438      ✗ 0    
     vus............................: 50      min=0        max=50 
     vus_max........................: 50      min=50       max=50 

Performance Overview

Performance Overview

HTTP Overview

HTTP Overview
Summary for: `cosmo`

K6 Output

     ✓ response code was 200
     ✓ no graphql errors
     ✓ valid response structure

     checks.........................: 100.00% ✓ 37920      ✗ 0    
     data_received..................: 1.1 GB  14 MB/s
     data_sent......................: 15 MB   183 kB/s
     http_req_blocked...............: avg=23.26µs  min=1.44µs   med=2.75µs   max=9.87ms   p(90)=4.16µs   p(95)=5.22µs   p(99.9)=7.51ms  
     http_req_connecting............: avg=19.8µs   min=0s       med=0s       max=9.83ms   p(90)=0s       p(95)=0s       p(99.9)=7.49ms  
     http_req_duration..............: avg=237.52ms min=167.67ms med=236.59ms max=678.95ms p(90)=257.08ms p(95)=263.37ms p(99.9)=565.79ms
       { expected_response:true }...: avg=237.52ms min=167.67ms med=236.59ms max=678.95ms p(90)=257.08ms p(95)=263.37ms p(99.9)=565.79ms
     http_req_failed................: 0.00%   ✓ 0          ✗ 12740
     http_req_receiving.............: avg=340.7µs  min=31.98µs  med=63.46µs  max=261.32ms p(90)=162.2µs  p(95)=468.56µs p(99.9)=28.79ms 
     http_req_sending...............: avg=116.17µs min=7.15µs   med=11.31µs  max=260.54ms p(90)=28.96µs  p(95)=123.39µs p(99.9)=3.5ms   
     http_req_tls_handshaking.......: avg=0s       min=0s       med=0s       max=0s       p(90)=0s       p(95)=0s       p(99.9)=0s      
     http_req_waiting...............: avg=237.07ms min=167.61ms med=236.25ms max=659.03ms p(90)=256.52ms p(95)=262.88ms p(99.9)=552.29ms
     http_reqs......................: 12740   156.951447/s
     iteration_duration.............: avg=238.12ms min=167.92ms med=236.98ms max=708.43ms p(90)=257.45ms p(95)=263.67ms p(99.9)=592ms   
     iterations.....................: 12640   155.719489/s
     success_rate...................: 100.00% ✓ 12640      ✗ 0    
     vus............................: 50      min=0        max=50 
     vus_max........................: 50      min=50       max=50 

Performance Overview

Performance Overview

HTTP Overview

HTTP Overview
Summary for: `hive-gateway-bun`

K6 Output

     ✓ response code was 200
     ✓ no graphql errors
     ✓ valid response structure

     checks.........................: 100.00% ✓ 33429      ✗ 0    
     data_received..................: 987 MB  13 MB/s
     data_sent......................: 13 MB   170 kB/s
     http_req_blocked...............: avg=30.13µs  min=1.17µs   med=2.67µs   max=11.83ms  p(90)=4.24µs   p(95)=5.72µs   p(99.9)=9.53ms  
     http_req_connecting............: avg=26.67µs  min=0s       med=0s       max=11.8ms   p(90)=0s       p(95)=0s       p(99.9)=9.49ms  
     http_req_duration..............: avg=268.42ms min=160.92ms med=257.17ms max=785.6ms  p(90)=275.74ms p(95)=428.53ms p(99.9)=685.23ms
       { expected_response:true }...: avg=268.42ms min=160.92ms med=257.17ms max=785.6ms  p(90)=275.74ms p(95)=428.53ms p(99.9)=685.23ms
     http_req_failed................: 0.00%   ✓ 0          ✗ 11243
     http_req_receiving.............: avg=98.72µs  min=24.41µs  med=48.09µs  max=19.93ms  p(90)=110.38µs p(95)=382.22µs p(99.9)=4.29ms  
     http_req_sending...............: avg=132.39µs min=5.54µs   med=11.13µs  max=259.24ms p(90)=37.07µs  p(95)=157.06µs p(99.9)=7ms     
     http_req_tls_handshaking.......: avg=0s       min=0s       med=0s       max=0s       p(90)=0s       p(95)=0s       p(99.9)=0s      
     http_req_waiting...............: avg=268.19ms min=160.81ms med=257.01ms max=784.83ms p(90)=275.45ms p(95)=426.74ms p(99.9)=684.07ms
     http_reqs......................: 11243   146.443571/s
     iteration_duration.............: avg=269.77ms min=172.4ms  med=257.54ms max=827.43ms p(90)=276.11ms p(95)=431.21ms p(99.9)=716.76ms
     iterations.....................: 11143   145.14104/s
     success_rate...................: 100.00% ✓ 11143      ✗ 0    
     vus............................: 50      min=0        max=50 
     vus_max........................: 50      min=50       max=50 

Performance Overview

Performance Overview

HTTP Overview

HTTP Overview
Summary for: `hive-gateway`

K6 Output

     ✓ response code was 200
     ✓ no graphql errors
     ✓ valid response structure

     checks.........................: 100.00% ✓ 32049      ✗ 0    
     data_received..................: 947 MB  12 MB/s
     data_sent......................: 13 MB   164 kB/s
     http_req_blocked...............: avg=30.69µs  min=1.15µs   med=2.71µs   max=11.59ms  p(90)=4.63µs   p(95)=6.46µs   p(99.9)=9.12ms  
     http_req_connecting............: avg=27.09µs  min=0s       med=0s       max=11.55ms  p(90)=0s       p(95)=0s       p(99.9)=9.09ms  
     http_req_duration..............: avg=279.91ms min=145.9ms  med=267.07ms max=963.88ms p(90)=290.62ms p(95)=320.6ms  p(99.9)=959.11ms
       { expected_response:true }...: avg=279.91ms min=145.9ms  med=267.07ms max=963.88ms p(90)=290.62ms p(95)=320.6ms  p(99.9)=959.11ms
     http_req_failed................: 0.00%   ✓ 0          ✗ 10783
     http_req_receiving.............: avg=109.82µs min=26.95µs  med=50.15µs  max=12.52ms  p(90)=128.76µs p(95)=409.72µs p(99.9)=7.54ms  
     http_req_sending...............: avg=181.18µs min=5.58µs   med=11.34µs  max=451.49ms p(90)=42.57µs  p(95)=167.03µs p(99.9)=7.46ms  
     http_req_tls_handshaking.......: avg=0s       min=0s       med=0s       max=0s       p(90)=0s       p(95)=0s       p(99.9)=0s      
     http_req_waiting...............: avg=279.62ms min=139.42ms med=266.91ms max=963.82ms p(90)=290.45ms p(95)=317.6ms  p(99.9)=958.55ms
     http_reqs......................: 10783   140.616225/s
     iteration_duration.............: avg=281.42ms min=146.17ms med=267.43ms max=964.12ms p(90)=291.07ms p(95)=334.69ms p(99.9)=959.46ms
     iterations.....................: 10683   139.31217/s
     success_rate...................: 100.00% ✓ 10683      ✗ 0    
     vus............................: 50      min=0        max=50 
     vus_max........................: 50      min=50       max=50 

Performance Overview

Performance Overview

HTTP Overview

HTTP Overview
Summary for: `apollo-router`

K6 Output

     ✓ response code was 200
     ✓ no graphql errors
     ✓ valid response structure

     checks.........................: 100.00% ✓ 30516      ✗ 0    
     data_received..................: 901 MB  11 MB/s
     data_sent......................: 12 MB   147 kB/s
     http_req_blocked...............: avg=40.94µs  min=1.64µs   med=2.75µs   max=147.65ms p(90)=4.05µs   p(95)=4.94µs   p(99.9)=7.68ms  
     http_req_connecting............: avg=23.16µs  min=0s       med=0s       max=9.38ms   p(90)=0s       p(95)=0s       p(99.9)=7.5ms   
     http_req_duration..............: avg=293.93ms min=179.68ms med=295.19ms max=723.69ms p(90)=328.05ms p(95)=337.94ms p(99.9)=626.08ms
       { expected_response:true }...: avg=293.93ms min=179.68ms med=295.19ms max=723.69ms p(90)=328.05ms p(95)=337.94ms p(99.9)=626.08ms
     http_req_failed................: 0.00%   ✓ 0          ✗ 10272
     http_req_receiving.............: avg=97.77µs  min=35.81µs  med=50.62µs  max=43.92ms  p(90)=103.81µs p(95)=307.37µs p(99.9)=2.18ms  
     http_req_sending...............: avg=141.44µs min=7.25µs   med=10.89µs  max=294.58ms p(90)=30.5µs   p(95)=141.48µs p(99.9)=3.79ms  
     http_req_tls_handshaking.......: avg=0s       min=0s       med=0s       max=0s       p(90)=0s       p(95)=0s       p(99.9)=0s      
     http_req_waiting...............: avg=293.69ms min=177.4ms  med=295ms    max=705.47ms p(90)=327.92ms p(95)=337.61ms p(99.9)=624.93ms
     http_reqs......................: 10272   126.399869/s
     iteration_duration.............: avg=295.11ms min=179.92ms med=295.79ms max=745.08ms p(90)=328.59ms p(95)=338.29ms p(99.9)=643.03ms
     iterations.....................: 10172   125.169341/s
     success_rate...................: 100.00% ✓ 10172      ✗ 0    
     vus............................: 50      min=0        max=50 
     vus_max........................: 50      min=50       max=50 

Performance Overview

Performance Overview

HTTP Overview

HTTP Overview
Summary for: `apollo-gateway`

K6 Output

     ✓ response code was 200
     ✓ no graphql errors
     ✓ valid response structure

     checks.........................: 100.00% ✓ 21735     ✗ 0   
     data_received..................: 645 MB  7.9 MB/s
     data_sent......................: 8.5 MB  105 kB/s
     http_req_blocked...............: avg=36.36µs  min=1.21µs   med=3.38µs   max=9.37ms   p(90)=4.9µs    p(95)=5.71µs   p(99.9)=8.03ms  
     http_req_connecting............: avg=32.64µs  min=0s       med=0s       max=9.34ms   p(90)=0s       p(95)=0s       p(99.9)=8ms     
     http_req_duration..............: avg=411.59ms min=210.98ms med=411.36ms max=933.17ms p(90)=441.51ms p(95)=454.45ms p(99.9)=817.36ms
       { expected_response:true }...: avg=411.59ms min=210.98ms med=411.36ms max=933.17ms p(90)=441.51ms p(95)=454.45ms p(99.9)=817.36ms
     http_req_failed................: 0.00%   ✓ 0         ✗ 7345
     http_req_receiving.............: avg=62.48µs  min=26.9µs   med=54.51µs  max=1.77ms   p(90)=89.62µs  p(95)=101.84µs p(99.9)=557.63µs
     http_req_sending...............: avg=78.3µs   min=5.47µs   med=12.71µs  max=285.09ms p(90)=18.68µs  p(95)=22.82µs  p(99.9)=1.66ms  
     http_req_tls_handshaking.......: avg=0s       min=0s       med=0s       max=0s       p(90)=0s       p(95)=0s       p(99.9)=0s      
     http_req_waiting...............: avg=411.45ms min=210.88ms med=411.27ms max=932.36ms p(90)=441.39ms p(95)=454.23ms p(99.9)=816.67ms
     http_reqs......................: 7345    90.032981/s
     iteration_duration.............: avg=414.85ms min=288.67ms med=411.86ms max=977.42ms p(90)=442.03ms p(95)=454.8ms  p(99.9)=958.95ms
     iterations.....................: 7245    88.807209/s
     success_rate...................: 100.00% ✓ 7245      ✗ 0   
     vus............................: 50      min=0       max=50
     vus_max........................: 50      min=50      max=50

Performance Overview

Performance Overview

HTTP Overview

HTTP Overview

@ardatan ardatan merged commit 922ace1 into main Oct 6, 2025
34 checks passed
@ardatan ardatan deleted the renovate/patch-package-8.x branch October 6, 2025 11:29
Sign up for free to join this conversation on GitHub. Already have an account? Sign in to comment

Labels

dependencies Pull requests that update a dependency file

Projects

None yet

Development

Successfully merging this pull request may close these issues.

1 participant