Skip to content

Conversation

renovate[bot]
Copy link
Contributor

@renovate renovate bot commented Sep 30, 2025

Note

Mend has cancelled the proposed renaming of the Renovate GitHub app being renamed to mend[bot].

This notice will be removed on 2025-10-07.


This PR contains the following updates:

Package Change Age Confidence
typescript (source) 5.9.2 -> 5.9.3 age confidence

Release Notes

microsoft/TypeScript (typescript)

v5.9.3

Compare Source


Configuration

📅 Schedule: Branch creation - At any time (no schedule defined), Automerge - At any time (no schedule defined).

🚦 Automerge: Enabled.

Rebasing: Whenever PR becomes conflicted, or you tick the rebase/retry checkbox.

🔕 Ignore: Close this PR and you won't be reminded about this update again.


  • If you want to rebase/retry this PR, check this box

This PR was generated by Mend Renovate. View the repository job log.

@renovate renovate bot added the dependencies Pull requests that update a dependency file label Sep 30, 2025
Copy link

💻 Website Preview

The latest changes are available as preview in: https://d2f061ef.federation-gateway-benchmark.pages.dev

Copy link

Overview for: constant-vus-over-time

This scenario runs 4 subgraphs and a GraphQL gateway with Federation spec, and runs a heavy query. It's being executed with a constant amount of VUs over a fixed amount of time. It measure things like memory usage, CPU usage, average RPS. It also includes a summary of the entire execution, and metrics information about HTTP execution times.

This scenario was running 50 VUs over 60s

Comparison

Comparison

Gateway RPS ⬇️ Requests Duration Notes
hive-router 1953 117652 total, 0 failed avg: 25ms, p95: 46ms
grafbase 1595 96244 total, 0 failed avg: 31ms, p95: 54ms
cosmo 639 38633 total, 0 failed avg: 77ms, p95: 113ms
apollo-router 394 23947 total, 0 failed avg: 125ms, p95: 163ms
hive-gateway 285 17450 total, 0 failed avg: 172ms, p95: 258ms
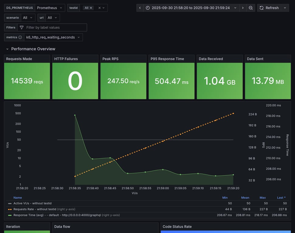
hive-gateway-bun 238 14539 total, 0 failed avg: 206ms, p95: 502ms
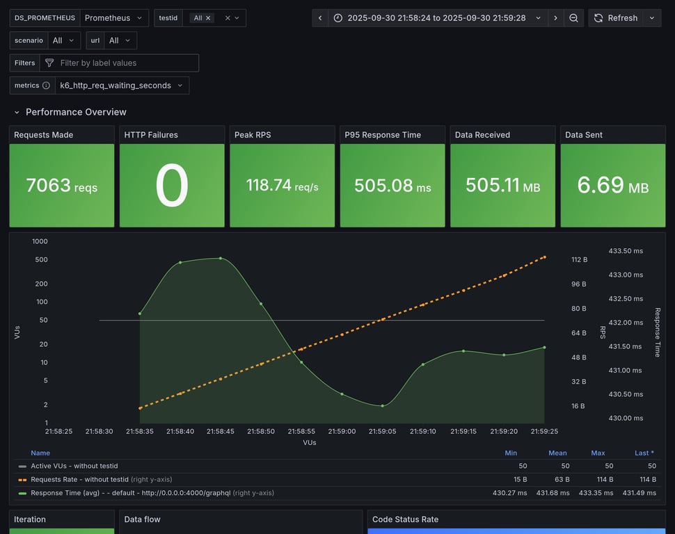
apollo-gateway 115 7063 total, 0 failed avg: 425ms, p95: 505ms
Summary for: `hive-router`

K6 Output

     ✓ response code was 200
     ✓ no graphql errors
     ✓ valid response structure

     checks.........................: 100.00% ✓ 352656      ✗ 0     
     data_received..................: 10 GB   171 MB/s
     data_sent......................: 137 MB  2.3 MB/s
     http_req_blocked...............: avg=4.38µs   min=934ns   med=2.45µs  max=6.93ms   p(90)=3.73µs  p(95)=4.34µs   p(99.9)=94.81µs
     http_req_connecting............: avg=1.5µs    min=0s      med=0s      max=6.9ms    p(90)=0s      p(95)=0s       p(99.9)=0s     
     http_req_duration..............: avg=25.28ms  min=1.61ms  med=22.59ms max=410.19ms p(90)=39.97ms p(95)=46.18ms  p(99.9)=78.61ms
       { expected_response:true }...: avg=25.28ms  min=1.61ms  med=22.59ms max=410.19ms p(90)=39.97ms p(95)=46.18ms  p(99.9)=78.61ms
     http_req_failed................: 0.00%   ✓ 0           ✗ 117652
     http_req_receiving.............: avg=112.03µs min=22.15µs med=41.67µs max=47.01ms  p(90)=98.61µs p(95)=325.69µs p(99.9)=12.41ms
     http_req_sending...............: avg=92.12µs  min=4.27µs  med=9.12µs  max=360.77ms p(90)=21.11µs p(95)=120.54µs p(99.9)=13.25ms
     http_req_tls_handshaking.......: avg=0s       min=0s      med=0s      max=0s       p(90)=0s      p(95)=0s       p(99.9)=0s     
     http_req_waiting...............: avg=25.07ms  min=1.57ms  med=22.44ms max=377.96ms p(90)=39.58ms p(95)=45.75ms  p(99.9)=76.64ms
     http_reqs......................: 117652  1953.71869/s
     iteration_duration.............: avg=25.51ms  min=3.52ms  med=22.8ms  max=426.84ms p(90)=40.2ms  p(95)=46.4ms   p(99.9)=78.96ms
     iterations.....................: 117552  1952.058099/s
     success_rate...................: 100.00% ✓ 117552      ✗ 0     
     vus............................: 50      min=50        max=50  
     vus_max........................: 50      min=50        max=50  

Performance Overview

Performance Overview

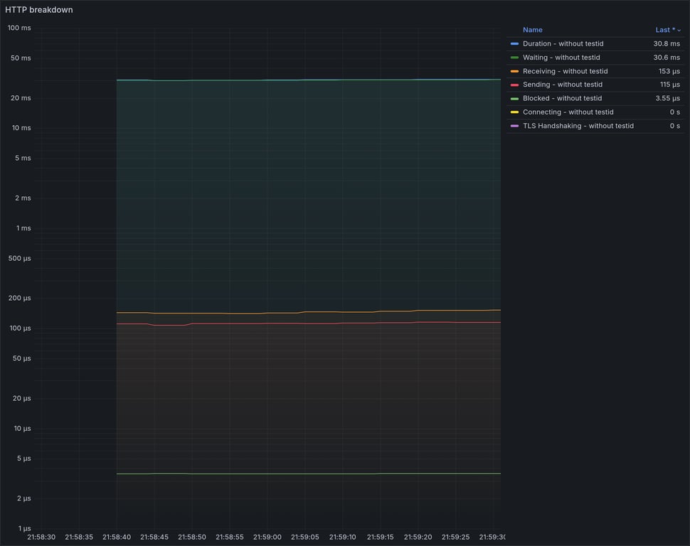
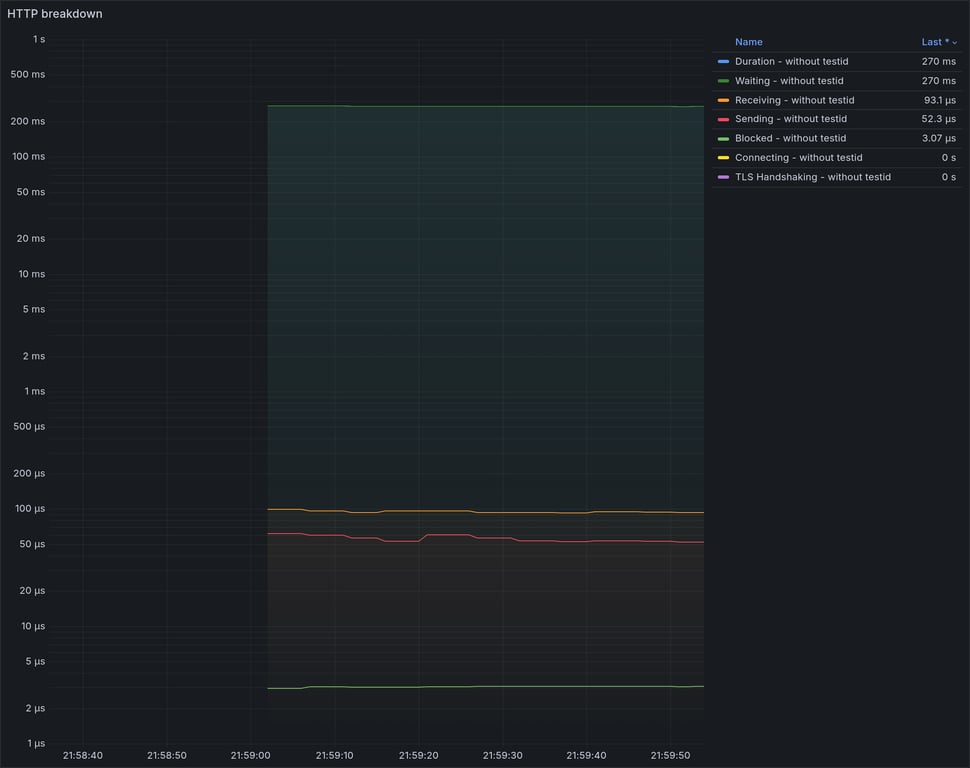
HTTP Overview

HTTP Overview
Summary for: `grafbase`

K6 Output

     ✓ response code was 200
     ✓ no graphql errors
     ✓ valid response structure

     checks.........................: 100.00% ✓ 288432      ✗ 0    
     data_received..................: 8.5 GB  140 MB/s
     data_sent......................: 112 MB  1.9 MB/s
     http_req_blocked...............: avg=5.97µs   min=1.16µs  med=3.01µs  max=9.32ms   p(90)=4.11µs   p(95)=4.83µs   p(99.9)=110.03µs
     http_req_connecting............: avg=2.42µs   min=0s      med=0s      max=9.28ms   p(90)=0s       p(95)=0s       p(99.9)=0s      
     http_req_duration..............: avg=30.89ms  min=2.54ms  med=27.63ms max=454.74ms p(90)=47.51ms  p(95)=54.06ms  p(99.9)=100.9ms 
       { expected_response:true }...: avg=30.89ms  min=2.54ms  med=27.63ms max=454.74ms p(90)=47.51ms  p(95)=54.06ms  p(99.9)=100.9ms 
     http_req_failed................: 0.00%   ✓ 0           ✗ 96244
     http_req_receiving.............: avg=152.92µs min=26.45µs med=47.88µs max=59.31ms  p(90)=133.46µs p(95)=388.42µs p(99.9)=17.57ms 
     http_req_sending...............: avg=125.57µs min=5.21µs  med=11.53µs max=413.09ms p(90)=36.3µs   p(95)=135.21µs p(99.9)=17.98ms 
     http_req_tls_handshaking.......: avg=0s       min=0s      med=0s      max=0s       p(90)=0s       p(95)=0s       p(99.9)=0s      
     http_req_waiting...............: avg=30.61ms  min=2.5ms   med=27.43ms max=453.59ms p(90)=47.01ms  p(95)=53.43ms  p(99.9)=96.26ms 
     http_reqs......................: 96244   1595.319/s
     iteration_duration.............: avg=31.19ms  min=7.86ms  med=27.91ms max=466.24ms p(90)=47.79ms  p(95)=54.35ms  p(99.9)=102.88ms
     iterations.....................: 96144   1593.661423/s
     success_rate...................: 100.00% ✓ 96144       ✗ 0    
     vus............................: 50      min=50        max=50 
     vus_max........................: 50      min=50        max=50 

Performance Overview

Performance Overview

HTTP Overview

HTTP Overview
Summary for: `cosmo`

K6 Output

     ✓ response code was 200
     ✓ no graphql errors
     ✓ valid response structure

     checks.........................: 100.00% ✓ 115599     ✗ 0    
     data_received..................: 3.4 GB  56 MB/s
     data_sent......................: 45 MB   743 kB/s
     http_req_blocked...............: avg=9.89µs   min=1.3µs   med=2.86µs  max=10.2ms   p(90)=4.33µs   p(95)=5.32µs   p(99.9)=2ms     
     http_req_connecting............: avg=6.32µs   min=0s      med=0s      max=10.16ms  p(90)=0s       p(95)=0s       p(99.9)=1.98ms  
     http_req_duration..............: avg=77.34ms  min=3.04ms  med=76.32ms max=504.28ms p(90)=104.2ms  p(95)=112.77ms p(99.9)=289.98ms
       { expected_response:true }...: avg=77.34ms  min=3.04ms  med=76.32ms max=504.28ms p(90)=104.2ms  p(95)=112.77ms p(99.9)=289.98ms
     http_req_failed................: 0.00%   ✓ 0          ✗ 38633
     http_req_receiving.............: avg=186.57µs min=30.78µs med=80.06µs max=198.27ms p(90)=156.68µs p(95)=404.64µs p(99.9)=17.33ms 
     http_req_sending...............: avg=70.66µs  min=6.19µs  med=11.71µs max=245.38ms p(90)=29.86µs  p(95)=126.59µs p(99.9)=3.5ms   
     http_req_tls_handshaking.......: avg=0s       min=0s      med=0s      max=0s       p(90)=0s       p(95)=0s       p(99.9)=0s      
     http_req_waiting...............: avg=77.08ms  min=2.96ms  med=76.09ms max=482.93ms p(90)=103.96ms p(95)=112.49ms p(99.9)=289.93ms
     http_reqs......................: 38633   639.002037/s
     iteration_duration.............: avg=77.87ms  min=5.72ms  med=76.67ms max=553.14ms p(90)=104.51ms p(95)=113.1ms  p(99.9)=316.7ms 
     iterations.....................: 38533   637.348005/s
     success_rate...................: 100.00% ✓ 38533      ✗ 0    
     vus............................: 50      min=50       max=50 
     vus_max........................: 50      min=50       max=50 

Performance Overview

Performance Overview

HTTP Overview

HTTP Overview
Summary for: `apollo-router`

K6 Output

     ✓ response code was 200
     ✓ no graphql errors
     ✓ valid response structure

     checks.........................: 100.00% ✓ 71541      ✗ 0    
     data_received..................: 2.1 GB  35 MB/s
     data_sent......................: 28 MB   459 kB/s
     http_req_blocked...............: avg=13.19µs  min=1.87µs  med=2.85µs   max=9.11ms   p(90)=3.96µs   p(95)=4.68µs   p(99.9)=4.9ms   
     http_req_connecting............: avg=9.75µs   min=0s      med=0s       max=9.07ms   p(90)=0s       p(95)=0s       p(99.9)=4.86ms  
     http_req_duration..............: avg=125.06ms min=5.95ms  med=124.16ms max=597.52ms p(90)=154.11ms p(95)=162.62ms p(99.9)=414.34ms
       { expected_response:true }...: avg=125.06ms min=5.95ms  med=124.16ms max=597.52ms p(90)=154.11ms p(95)=162.62ms p(99.9)=414.34ms
     http_req_failed................: 0.00%   ✓ 0          ✗ 23947
     http_req_receiving.............: avg=88.05µs  min=34.08µs med=50.43µs  max=296.3ms  p(90)=95.78µs  p(95)=124.12µs p(99.9)=2.2ms   
     http_req_sending...............: avg=48.92µs  min=7.34µs  med=11.41µs  max=333.87ms p(90)=18.98µs  p(95)=38µs     p(99.9)=2.55ms  
     http_req_tls_handshaking.......: avg=0s       min=0s      med=0s       max=0s       p(90)=0s       p(95)=0s       p(99.9)=0s      
     http_req_waiting...............: avg=124.93ms min=5.9ms   med=124.04ms max=580.85ms p(90)=153.99ms p(95)=162.55ms p(99.9)=406.02ms
     http_reqs......................: 23947   394.25681/s
     iteration_duration.............: avg=125.89ms min=28.93ms med=124.55ms max=623.22ms p(90)=154.45ms p(95)=162.96ms p(99.9)=442.65ms
     iterations.....................: 23847   392.610437/s
     success_rate...................: 100.00% ✓ 23847      ✗ 0    
     vus............................: 50      min=50       max=50 
     vus_max........................: 50      min=50       max=50 

Performance Overview

Performance Overview

HTTP Overview

HTTP Overview
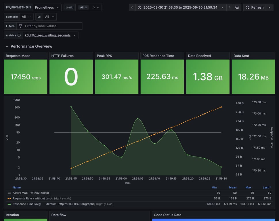
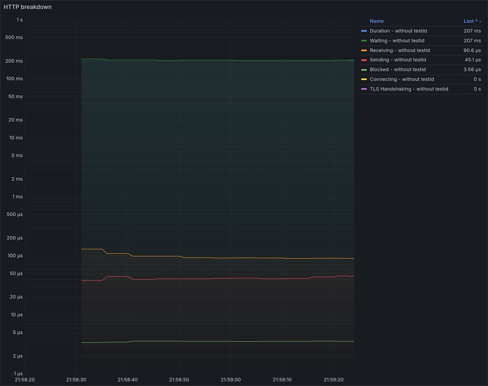
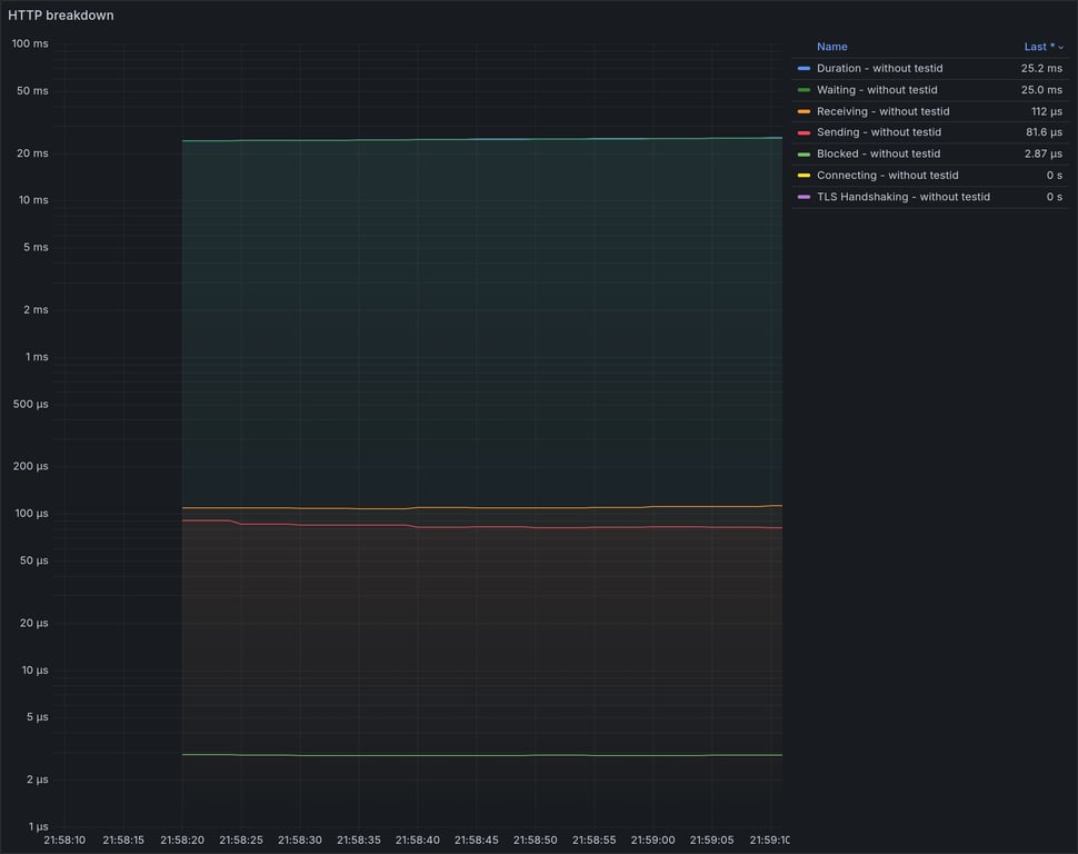
Summary for: `hive-gateway`

K6 Output

     ✓ response code was 200
     ✓ no graphql errors
     ✓ valid response structure

     checks.........................: 100.00% ✓ 52050      ✗ 0    
     data_received..................: 1.5 GB  25 MB/s
     data_sent......................: 20 MB   332 kB/s
     http_req_blocked...............: avg=21.96µs  min=1.17µs  med=2.94µs   max=12.29ms  p(90)=5.03µs   p(95)=6.28µs   p(99.9)=7.87ms  
     http_req_connecting............: avg=17.89µs  min=0s      med=0s       max=12.25ms  p(90)=0s       p(95)=0s       p(99.9)=7.82ms  
     http_req_duration..............: avg=171.78ms min=7.18ms  med=158.77ms max=670.96ms p(90)=194.39ms p(95)=257.79ms p(99.9)=535.53ms
       { expected_response:true }...: avg=171.78ms min=7.18ms  med=158.77ms max=670.96ms p(90)=194.39ms p(95)=257.79ms p(99.9)=535.53ms
     http_req_failed................: 0.00%   ✓ 0          ✗ 17450
     http_req_receiving.............: avg=100.83µs min=27.65µs med=54.35µs  max=17.63ms  p(90)=117.51µs p(95)=264.42µs p(99.9)=4.14ms  
     http_req_sending...............: avg=192.63µs min=5.66µs  med=11.78µs  max=514.29ms p(90)=33.77µs  p(95)=139.74µs p(99.9)=5.98ms  
     http_req_tls_handshaking.......: avg=0s       min=0s      med=0s       max=0s       p(90)=0s       p(95)=0s       p(99.9)=0s      
     http_req_waiting...............: avg=171.48ms min=7.09ms  med=158.62ms max=669.97ms p(90)=194.08ms p(95)=252.78ms p(99.9)=533.04ms
     http_reqs......................: 17450   285.693922/s
     iteration_duration.............: avg=173.13ms min=56.88ms med=159.22ms max=722.05ms p(90)=194.78ms p(95)=278.53ms p(99.9)=594.88ms
     iterations.....................: 17350   284.056707/s
     success_rate...................: 100.00% ✓ 17350      ✗ 0    
     vus............................: 26      min=26       max=50 
     vus_max........................: 50      min=50       max=50 

Performance Overview

Performance Overview

HTTP Overview

HTTP Overview
Summary for: `hive-gateway-bun`

K6 Output

     ✓ response code was 200
     ✓ no graphql errors
     ✓ valid response structure

     checks.........................: 100.00% ✓ 43317      ✗ 0    
     data_received..................: 1.3 GB  21 MB/s
     data_sent......................: 17 MB   277 kB/s
     http_req_blocked...............: avg=21.26µs  min=1.18µs  med=2.93µs   max=10.26ms  p(90)=4.34µs   p(95)=5.19µs   p(99.9)=7.45ms  
     http_req_connecting............: avg=17.6µs   min=0s      med=0s       max=10.22ms  p(90)=0s       p(95)=0s       p(99.9)=7.41ms  
     http_req_duration..............: avg=206.49ms min=6.67ms  med=274.47ms max=698.88ms p(90)=330.25ms p(95)=502.3ms  p(99.9)=652.77ms
       { expected_response:true }...: avg=206.49ms min=6.67ms  med=274.47ms max=698.88ms p(90)=330.25ms p(95)=502.3ms  p(99.9)=652.77ms
     http_req_failed................: 0.00%   ✓ 0          ✗ 14539
     http_req_receiving.............: avg=89.39µs  min=25.96µs med=53.54µs  max=27.58ms  p(90)=99.18µs  p(95)=161.95µs p(99.9)=3.62ms  
     http_req_sending...............: avg=128.49µs min=5.47µs  med=11.5µs   max=395.98ms p(90)=28.93µs  p(95)=117.45µs p(99.9)=6.87ms  
     http_req_tls_handshaking.......: avg=0s       min=0s      med=0s       max=0s       p(90)=0s       p(95)=0s       p(99.9)=0s      
     http_req_waiting...............: avg=206.27ms min=6.61ms  med=274.32ms max=697.9ms  p(90)=330.02ms p(95)=502.18ms p(99.9)=652.67ms
     http_reqs......................: 14539   238.291984/s
     iteration_duration.............: avg=208.18ms min=6.88ms  med=275.08ms max=705.14ms p(90)=330.93ms p(95)=502.86ms p(99.9)=653.58ms
     iterations.....................: 14439   236.652999/s
     success_rate...................: 100.00% ✓ 14439      ✗ 0    
     vus............................: 14      min=14       max=50 
     vus_max........................: 50      min=50       max=50 

Performance Overview

Performance Overview

HTTP Overview

HTTP Overview
Summary for: `apollo-gateway`

K6 Output

     ✓ response code was 200
     ✓ no graphql errors
     ✓ valid response structure

     checks.........................: 100.00% ✓ 20889      ✗ 0   
     data_received..................: 620 MB  10 MB/s
     data_sent......................: 8.2 MB  134 kB/s
     http_req_blocked...............: avg=46.25µs  min=1.41µs   med=3.12µs   max=11.45ms  p(90)=5.45µs   p(95)=6.68µs   p(99.9)=9.81ms  
     http_req_connecting............: avg=42.22µs  min=0s       med=0s       max=11.41ms  p(90)=0s       p(95)=0s       p(99.9)=9.77ms  
     http_req_duration..............: avg=425.36ms min=7.53ms   med=425.23ms max=861.48ms p(90)=484.94ms p(95)=504.71ms p(99.9)=745.2ms 
       { expected_response:true }...: avg=425.36ms min=7.53ms   med=425.23ms max=861.48ms p(90)=484.94ms p(95)=504.71ms p(99.9)=745.2ms 
     http_req_failed................: 0.00%   ✓ 0          ✗ 7063
     http_req_receiving.............: avg=80.06µs  min=31µs     med=59.02µs  max=55.98ms  p(90)=112.88µs p(95)=139.21µs p(99.9)=476.8µs 
     http_req_sending...............: avg=102.5µs  min=6.45µs   med=12.76µs  max=219.61ms p(90)=22.87µs  p(95)=32.3µs   p(99.9)=6.82ms  
     http_req_tls_handshaking.......: avg=0s       min=0s       med=0s       max=0s       p(90)=0s       p(95)=0s       p(99.9)=0s      
     http_req_waiting...............: avg=425.17ms min=7.47ms   med=425.12ms max=859.81ms p(90)=484.76ms p(95)=504.62ms p(99.9)=743.7ms 
     http_reqs......................: 7063    115.470933/s
     iteration_duration.............: avg=431.91ms min=168.44ms med=425.93ms max=916.92ms p(90)=485.93ms p(95)=505.61ms p(99.9)=894.22ms
     iterations.....................: 6963    113.836062/s
     success_rate...................: 100.00% ✓ 6963       ✗ 0   
     vus............................: 38      min=38       max=50
     vus_max........................: 50      min=50       max=50

Performance Overview

Performance Overview

HTTP Overview

HTTP Overview

Copy link

Overview for: ramping-vus

This scenario runs 4 subgraphs and a GraphQL gateway with Federation spec, and runs a heavy query. We are running a heavy load of concurrent VUs to measure response time and other stats, during stress. It measure things like memory usage, CPU usage, response times. It also includes a summary of the entire execution, and metrics information about HTTP execution times.

This scenario was running 500 VUs over 60s

Comparison

Comparison

Gateway RPS ⬇️ Requests Duration Notes
hive-router 1860 115926 total, 0 failed avg: 120ms, p95: 289ms
grafbase 1478 93537 total, 0 failed avg: 149ms, p95: 344ms
cosmo 711 45309 total, 0 failed avg: 310ms, p95: 680ms
apollo-router 411 27541 total, 0 failed avg: 512ms, p95: 1153ms ❌ 28 unexpected GraphQL errors
hive-gateway 268 18553 total, 0 failed avg: 755ms, p95: 1696ms
hive-gateway-bun 245 17437 total, 0 failed avg: 803ms, p95: 1729ms
apollo-gateway 162 11064 total, 0 failed avg: 1182ms, p95: 2559ms
Summary for: `hive-router`

K6 Output

     ✓ response code was 200
     ✓ no graphql errors
     ✓ valid response structure

     checks.........................: 100.00% ✓ 344778      ✗ 0     
     data_received..................: 10 GB   163 MB/s
     data_sent......................: 135 MB  2.2 MB/s
     http_req_blocked...............: avg=497.48µs min=1.13µs  med=2.42µs   max=362.04ms p(90)=3.71µs   p(95)=4.28µs   p(99.9)=173.02ms
     http_req_connecting............: avg=493.45µs min=0s      med=0s       max=361.97ms p(90)=0s       p(95)=0s       p(99.9)=171.56ms
     http_req_duration..............: avg=120.06ms min=1.7ms   med=109.63ms max=428.39ms p(90)=242.67ms p(95)=288.88ms p(99.9)=379.38ms
       { expected_response:true }...: avg=120.06ms min=1.7ms   med=109.63ms max=428.39ms p(90)=242.67ms p(95)=288.88ms p(99.9)=379.38ms
     http_req_failed................: 0.00%   ✓ 0           ✗ 115926
     http_req_receiving.............: avg=527.51µs min=22.26µs med=40.98µs  max=132.11ms p(90)=88.83µs  p(95)=380.61µs p(99.9)=73.66ms 
     http_req_sending...............: avg=446.48µs min=4.91µs  med=9.97µs   max=130.39ms p(90)=19.85µs  p(95)=122.79µs p(99.9)=71.45ms 
     http_req_tls_handshaking.......: avg=0s       min=0s      med=0s       max=0s       p(90)=0s       p(95)=0s       p(99.9)=0s      
     http_req_waiting...............: avg=119.08ms min=1.64ms  med=108.58ms max=402.39ms p(90)=240.55ms p(95)=286.81ms p(99.9)=376.82ms
     http_reqs......................: 115926  1860.574562/s
     iteration_duration.............: avg=121.89ms min=1.86ms  med=111.12ms max=754.45ms p(90)=245.1ms  p(95)=291.65ms p(99.9)=413.35ms
     iterations.....................: 114926  1844.524888/s
     success_rate...................: 100.00% ✓ 114926      ✗ 0     
     vus............................: 75      min=0         max=494 
     vus_max........................: 500     min=500       max=500 

Performance Overview

Performance Overview

HTTP Overview

HTTP Overview
Summary for: `grafbase`

K6 Output

     ✓ response code was 200
     ✓ no graphql errors
     ✓ valid response structure

     checks.........................: 100.00% ✓ 277611      ✗ 0    
     data_received..................: 8.2 GB  130 MB/s
     data_sent......................: 109 MB  1.7 MB/s
     http_req_blocked...............: avg=747.62µs min=1.16µs  med=3.08µs   max=401.31ms p(90)=4.66µs   p(95)=5.74µs   p(99.9)=237.29ms
     http_req_connecting............: avg=743µs    min=0s      med=0s       max=401.27ms p(90)=0s       p(95)=0s       p(99.9)=237.13ms
     http_req_duration..............: avg=148.71ms min=2.55ms  med=137.12ms max=502.67ms p(90)=293.12ms p(95)=343.74ms p(99.9)=432.75ms
       { expected_response:true }...: avg=148.71ms min=2.55ms  med=137.12ms max=502.67ms p(90)=293.12ms p(95)=343.74ms p(99.9)=432.75ms
     http_req_failed................: 0.00%   ✓ 0           ✗ 93537
     http_req_receiving.............: avg=675.75µs min=26.18µs med=48.3µs   max=183.33ms p(90)=120.98µs p(95)=458.33µs p(99.9)=90.38ms 
     http_req_sending...............: avg=629.71µs min=5.61µs  med=11.9µs   max=183.8ms  p(90)=32.61µs  p(95)=146.8µs  p(99.9)=90.66ms 
     http_req_tls_handshaking.......: avg=0s       min=0s      med=0s       max=0s       p(90)=0s       p(95)=0s       p(99.9)=0s      
     http_req_waiting...............: avg=147.4ms  min=2.51ms  med=136ms    max=441.88ms p(90)=290.23ms p(95)=341.38ms p(99.9)=429.62ms
     http_reqs......................: 93537   1478.57846/s
     iteration_duration.............: avg=151.47ms min=2.77ms  med=139.17ms max=918.18ms p(90)=296.63ms p(95)=347.48ms p(99.9)=547.21ms
     iterations.....................: 92537   1462.771042/s
     success_rate...................: 100.00% ✓ 92537       ✗ 0    
     vus............................: 71      min=0         max=495
     vus_max........................: 500     min=500       max=500

Performance Overview

Performance Overview

HTTP Overview

HTTP Overview
Summary for: `cosmo`

K6 Output

     ✓ response code was 200
     ✓ no graphql errors
     ✓ valid response structure

     checks.........................: 100.00% ✓ 132927     ✗ 0    
     data_received..................: 4.0 GB  62 MB/s
     data_sent......................: 53 MB   828 kB/s
     http_req_blocked...............: avg=110.56µs min=1.21µs  med=2.75µs   max=158.77ms p(90)=4µs      p(95)=5.4µs    p(99.9)=39.6ms 
     http_req_connecting............: avg=106.33µs min=0s      med=0s       max=158.6ms  p(90)=0s       p(95)=0s       p(99.9)=39.45ms
     http_req_duration..............: avg=309.91ms min=2.82ms  med=296.16ms max=1.21s    p(90)=605.83ms p(95)=680.21ms p(99.9)=1s     
       { expected_response:true }...: avg=309.91ms min=2.82ms  med=296.16ms max=1.21s    p(90)=605.83ms p(95)=680.21ms p(99.9)=1s     
     http_req_failed................: 0.00%   ✓ 0          ✗ 45309
     http_req_receiving.............: avg=411.64µs min=28.26µs med=58.54µs  max=255.72ms p(90)=195.77µs p(95)=467.9µs  p(99.9)=63.22ms
     http_req_sending...............: avg=164.29µs min=5.61µs  med=11.17µs  max=133.5ms  p(90)=31.47µs  p(95)=132.8µs  p(99.9)=32.55ms
     http_req_tls_handshaking.......: avg=0s       min=0s      med=0s       max=0s       p(90)=0s       p(95)=0s       p(99.9)=0s     
     http_req_waiting...............: avg=309.34ms min=2.74ms  med=295.67ms max=1.21s    p(90)=605.24ms p(95)=679.68ms p(99.9)=1s     
     http_reqs......................: 45309   711.172109/s
     iteration_duration.............: avg=317.45ms min=3.08ms  med=304.77ms max=1.21s    p(90)=609.15ms p(95)=683.06ms p(99.9)=1s     
     iterations.....................: 44309   695.476064/s
     success_rate...................: 100.00% ✓ 44309      ✗ 0    
     vus............................: 94      min=0        max=500
     vus_max........................: 500     min=500      max=500

Performance Overview

Performance Overview

HTTP Overview

HTTP Overview
Summary for: `apollo-router`

K6 Output

     ✓ response code was 200
     ✗ no graphql errors
      ↳  99% — ✓ 26513 / ✗ 28
     ✓ valid response structure

     checks.........................: 99.96% ✓ 79595      ✗ 28   
     data_received..................: 2.4 GB 36 MB/s
     data_sent......................: 32 MB  480 kB/s
     http_req_blocked...............: avg=75.24µs  min=1.21µs  med=2.79µs   max=87.49ms p(90)=4.32µs  p(95)=6.31µs   p(99.9)=22.99ms
     http_req_connecting............: avg=70.09µs  min=0s      med=0s       max=87.32ms p(90)=0s      p(95)=0s       p(99.9)=22.95ms
     http_req_duration..............: avg=511.7ms  min=6.07ms  med=483.18ms max=2.24s   p(90)=1.01s   p(95)=1.15s    p(99.9)=1.68s  
       { expected_response:true }...: avg=511.7ms  min=6.07ms  med=483.18ms max=2.24s   p(90)=1.01s   p(95)=1.15s    p(99.9)=1.68s  
     http_req_failed................: 0.00%  ✓ 0          ✗ 27541
     http_req_receiving.............: avg=101.95µs min=27.91µs med=49.56µs  max=51.15ms p(90)=95.24µs p(95)=176.63µs p(99.9)=5.86ms 
     http_req_sending...............: avg=108.36µs min=6.25µs  med=11.23µs  max=75.35ms p(90)=29.74µs p(95)=118.63µs p(99.9)=18.84ms
     http_req_tls_handshaking.......: avg=0s       min=0s      med=0s       max=0s      p(90)=0s      p(95)=0s       p(99.9)=0s     
     http_req_waiting...............: avg=511.49ms min=6.02ms  med=482.81ms max=2.24s   p(90)=1.01s   p(95)=1.15s    p(99.9)=1.68s  
     http_reqs......................: 27541  411.312167/s
     iteration_duration.............: avg=531.4ms  min=6.37ms  med=506.8ms  max=2.24s   p(90)=1.02s   p(95)=1.16s    p(99.9)=1.68s  
     iterations.....................: 26541  396.377627/s
     success_rate...................: 99.89% ✓ 26513      ✗ 28   
     vus............................: 61     min=0        max=498
     vus_max........................: 500    min=500      max=500

Performance Overview

Performance Overview

HTTP Overview

HTTP Overview
Summary for: `hive-gateway`

K6 Output

     ✓ response code was 200
     ✓ no graphql errors
     ✓ valid response structure

     checks.........................: 100.00% ✓ 52659      ✗ 0    
     data_received..................: 1.6 GB  24 MB/s
     data_sent......................: 22 MB   314 kB/s
     http_req_blocked...............: avg=113.02µs min=1.24µs  med=2.78µs   max=96.31ms  p(90)=4.63µs  p(95)=7.7µs    p(99.9)=33.2ms 
     http_req_connecting............: avg=106.53µs min=0s      med=0s       max=96.24ms  p(90)=0s      p(95)=0s       p(99.9)=33.15ms
     http_req_duration..............: avg=755.14ms min=6.67ms  med=678.93ms max=4.92s    p(90)=1.47s   p(95)=1.69s    p(99.9)=3.75s  
       { expected_response:true }...: avg=755.14ms min=6.67ms  med=678.93ms max=4.92s    p(90)=1.47s   p(95)=1.69s    p(99.9)=3.75s  
     http_req_failed................: 0.00%   ✓ 0          ✗ 18553
     http_req_receiving.............: avg=163.12µs min=26.26µs med=44.24µs  max=61.14ms  p(90)=92.74µs p(95)=188.06µs p(99.9)=21.8ms 
     http_req_sending...............: avg=211.92µs min=5.52µs  med=11.03µs  max=142.91ms p(90)=31.94µs p(95)=123.31µs p(99.9)=39.16ms
     http_req_tls_handshaking.......: avg=0s       min=0s      med=0s       max=0s       p(90)=0s      p(95)=0s       p(99.9)=0s     
     http_req_waiting...............: avg=754.76ms min=6.62ms  med=678.74ms max=4.88s    p(90)=1.47s   p(95)=1.69s    p(99.9)=3.74s  
     http_reqs......................: 18553   268.284002/s
     iteration_duration.............: avg=798.52ms min=6.83ms  med=737.43ms max=4.98s    p(90)=1.48s   p(95)=1.7s     p(99.9)=3.79s  
     iterations.....................: 17553   253.823591/s
     success_rate...................: 100.00% ✓ 17553      ✗ 0    
     vus............................: 69      min=0        max=500
     vus_max........................: 500     min=500      max=500

Performance Overview

Performance Overview

HTTP Overview

HTTP Overview
Summary for: `hive-gateway-bun`

K6 Output

     ✓ response code was 200
     ✓ no graphql errors
     ✓ valid response structure

     checks.........................: 100.00% ✓ 49311      ✗ 0    
     data_received..................: 1.5 GB  22 MB/s
     data_sent......................: 20 MB   288 kB/s
     http_req_blocked...............: avg=103.84µs min=1.31µs  med=2.95µs   max=85.01ms  p(90)=5.58µs   p(95)=8.9µs    p(99.9)=24.39ms
     http_req_connecting............: avg=97.68µs  min=0s      med=0s       max=84.95ms  p(90)=0s       p(95)=0s       p(99.9)=24.32ms
     http_req_duration..............: avg=803.27ms min=7.36ms  med=757.22ms max=5.54s    p(90)=1.52s    p(95)=1.72s    p(99.9)=4.49s  
       { expected_response:true }...: avg=803.27ms min=7.36ms  med=757.22ms max=5.54s    p(90)=1.52s    p(95)=1.72s    p(99.9)=4.49s  
     http_req_failed................: 0.00%   ✓ 0          ✗ 17437
     http_req_receiving.............: avg=191.64µs min=29.04µs med=47.62µs  max=110.24ms p(90)=109.93µs p(95)=185.76µs p(99.9)=22.93ms
     http_req_sending...............: avg=228.84µs min=6.08µs  med=11.59µs  max=183.02ms p(90)=33.46µs  p(95)=127.69µs p(99.9)=33.98ms
     http_req_tls_handshaking.......: avg=0s       min=0s      med=0s       max=0s       p(90)=0s       p(95)=0s       p(99.9)=0s     
     http_req_waiting...............: avg=802.85ms min=7.29ms  med=756.7ms  max=5.54s    p(90)=1.52s    p(95)=1.72s    p(99.9)=4.49s  
     http_reqs......................: 17437   245.270288/s
     iteration_duration.............: avg=852.39ms min=8.69ms  med=819.96ms max=5.62s    p(90)=1.53s    p(95)=1.74s    p(99.9)=4.53s  
     iterations.....................: 16437   231.204205/s
     success_rate...................: 100.00% ✓ 16437      ✗ 0    
     vus............................: 69      min=0        max=500
     vus_max........................: 500     min=500      max=500

Performance Overview

Performance Overview

HTTP Overview

HTTP Overview
Summary for: `apollo-gateway`

K6 Output

     ✓ response code was 200
     ✓ no graphql errors
     ✓ valid response structure

     checks.........................: 100.00% ✓ 30192      ✗ 0    
     data_received..................: 972 MB  14 MB/s
     data_sent......................: 13 MB   194 kB/s
     http_req_blocked...............: avg=38.22µs min=1.32µs med=3.01µs  max=31.32ms p(90)=4.61µs  p(95)=10.04µs  p(99.9)=8.63ms 
     http_req_connecting............: avg=32.72µs min=0s     med=0s      max=31.16ms p(90)=0s      p(95)=0s       p(99.9)=8.49ms 
     http_req_duration..............: avg=1.18s   min=7.19ms med=1.13s   max=15.38s  p(90)=2.09s   p(95)=2.55s    p(99.9)=14.11s 
       { expected_response:true }...: avg=1.18s   min=7.19ms med=1.13s   max=15.38s  p(90)=2.09s   p(95)=2.55s    p(99.9)=14.11s 
     http_req_failed................: 0.00%   ✓ 0          ✗ 11064
     http_req_receiving.............: avg=67.93µs min=26.1µs med=49.38µs max=12.61ms p(90)=89.07µs p(95)=107.63µs p(99.9)=1.69ms 
     http_req_sending...............: avg=50.81µs min=5.87µs med=12.03µs max=24.13ms p(90)=28.04µs p(95)=41.94µs  p(99.9)=10.84ms
     http_req_tls_handshaking.......: avg=0s      min=0s     med=0s      max=0s      p(90)=0s      p(95)=0s       p(99.9)=0s     
     http_req_waiting...............: avg=1.18s   min=7.12ms med=1.13s   max=15.38s  p(90)=2.09s   p(95)=2.55s    p(99.9)=14.11s 
     http_reqs......................: 11064   162.103905/s
     iteration_duration.............: avg=1.29s   min=7.56ms med=1.29s   max=15.39s  p(90)=2.13s   p(95)=2.6s     p(99.9)=14.16s 
     iterations.....................: 10064   147.452432/s
     success_rate...................: 100.00% ✓ 10064      ✗ 0    
     vus............................: 81      min=0        max=500
     vus_max........................: 500     min=500      max=500

Performance Overview

Performance Overview

HTTP Overview

HTTP Overview

Copy link

Overview for: constant-vus-subgraphs-delay-resources

This scenario runs 4 subgraphs and a GraphQL gateway with Federation spec, and runs a heavy query. It's being executed with a constant amount of VUs over a fixed amount of time. It measure things like memory usage, CPU usage, average RPS. It also includes a summary of the entire execution, and metrics information about HTTP execution times.

This scenario was running 50 VUs over 60s

Comparison

Comparison

Gateway RPS ⬇️ Requests Duration Notes
grafbase 172 13995 total, 0 failed avg: 216ms, p95: 227ms
hive-router 169 13744 total, 0 failed avg: 220ms, p95: 230ms
cosmo 164 13345 total, 0 failed avg: 227ms, p95: 253ms
hive-gateway 164 12554 total, 0 failed avg: 240ms, p95: 270ms
hive-gateway-bun 164 12576 total, 0 failed avg: 240ms, p95: 268ms
apollo-router 133 10879 total, 0 failed avg: 278ms, p95: 319ms
apollo-gateway 122 10040 total, 0 failed avg: 301ms, p95: 331ms
Summary for: `grafbase`

K6 Output

     ✓ response code was 200
     ✓ no graphql errors
     ✓ valid response structure

     checks.........................: 100.00% ✓ 41685      ✗ 0    
     data_received..................: 1.2 GB  15 MB/s
     data_sent......................: 16 MB   201 kB/s
     http_req_blocked...............: avg=18.91µs  min=1.16µs   med=1.88µs   max=8.96ms   p(90)=3.38µs   p(95)=4.95µs   p(99.9)=6.59ms  
     http_req_connecting............: avg=16.36µs  min=0s       med=0s       max=8.92ms   p(90)=0s       p(95)=0s       p(99.9)=6.57ms  
     http_req_duration..............: avg=216.16ms min=158.67ms med=215.32ms max=612.93ms p(90)=224.64ms p(95)=227.35ms p(99.9)=521.31ms
       { expected_response:true }...: avg=216.16ms min=158.67ms med=215.32ms max=612.93ms p(90)=224.64ms p(95)=227.35ms p(99.9)=521.31ms
     http_req_failed................: 0.00%   ✓ 0          ✗ 13995
     http_req_receiving.............: avg=79.94µs  min=25.74µs  med=46.75µs  max=14.38ms  p(90)=95.33µs  p(95)=248.42µs p(99.9)=2.8ms   
     http_req_sending...............: avg=119.77µs min=5.55µs   med=8.46µs   max=391.84ms p(90)=27.91µs  p(95)=100.37µs p(99.9)=8.46ms  
     http_req_tls_handshaking.......: avg=0s       min=0s       med=0s       max=0s       p(90)=0s       p(95)=0s       p(99.9)=0s      
     http_req_waiting...............: avg=215.96ms min=158.58ms med=215.22ms max=612.11ms p(90)=224.49ms p(95)=227.11ms p(99.9)=491.86ms
     http_reqs......................: 13995   172.655044/s
     iteration_duration.............: avg=216.47ms min=159.01ms med=215.58ms max=630.02ms p(90)=224.86ms p(95)=227.55ms p(99.9)=545.41ms
     iterations.....................: 13895   171.421353/s
     success_rate...................: 100.00% ✓ 13895      ✗ 0    
     vus............................: 50      min=0        max=50 
     vus_max........................: 50      min=50       max=50 

Performance Overview

Performance Overview

HTTP Overview

HTTP Overview
Summary for: `hive-router`

K6 Output

     ✓ response code was 200
     ✓ no graphql errors
     ✓ valid response structure

     checks.........................: 100.00% ✓ 40932      ✗ 0    
     data_received..................: 1.2 GB  15 MB/s
     data_sent......................: 16 MB   198 kB/s
     http_req_blocked...............: avg=19.58µs  min=1.17µs   med=2.01µs   max=9.48ms   p(90)=3.1µs    p(95)=4.42µs   p(99.9)=6.87ms  
     http_req_connecting............: avg=17.07µs  min=0s       med=0s       max=9.45ms   p(90)=0s       p(95)=0s       p(99.9)=6.85ms  
     http_req_duration..............: avg=219.74ms min=126.96ms med=218.87ms max=597.95ms p(90)=227.09ms p(95)=229.83ms p(99.9)=508.4ms 
       { expected_response:true }...: avg=219.74ms min=126.96ms med=218.87ms max=597.95ms p(90)=227.09ms p(95)=229.83ms p(99.9)=508.4ms 
     http_req_failed................: 0.00%   ✓ 0          ✗ 13744
     http_req_receiving.............: avg=73.57µs  min=24.76µs  med=41.42µs  max=13.51ms  p(90)=82.96µs  p(95)=226.85µs p(99.9)=3.62ms  
     http_req_sending...............: avg=90.91µs  min=5.54µs   med=8.35µs   max=360.21ms p(90)=27.19µs  p(95)=95.94µs  p(99.9)=6.36ms  
     http_req_tls_handshaking.......: avg=0s       min=0s       med=0s       max=0s       p(90)=0s       p(95)=0s       p(99.9)=0s      
     http_req_waiting...............: avg=219.58ms min=126.91ms med=218.78ms max=596.6ms  p(90)=226.98ms p(95)=229.68ms p(99.9)=491.89ms
     http_reqs......................: 13744   169.992517/s
     iteration_duration.............: avg=220.11ms min=127.19ms med=219.11ms max=617.96ms p(90)=227.3ms  p(95)=230.04ms p(99.9)=541.81ms
     iterations.....................: 13644   168.755668/s
     success_rate...................: 100.00% ✓ 13644      ✗ 0    
     vus............................: 50      min=0        max=50 
     vus_max........................: 50      min=50       max=50 

Performance Overview

Performance Overview

HTTP Overview

HTTP Overview
Summary for: `cosmo`

K6 Output

     ✓ response code was 200
     ✓ no graphql errors
     ✓ valid response structure

     checks.........................: 100.00% ✓ 39735      ✗ 0    
     data_received..................: 1.2 GB  14 MB/s
     data_sent......................: 16 MB   191 kB/s
     http_req_blocked...............: avg=21.53µs  min=1.38µs   med=3.09µs   max=9.55ms   p(90)=4.75µs   p(95)=5.96µs   p(99.9)=7ms     
     http_req_connecting............: avg=17.56µs  min=0s       med=0s       max=9.5ms    p(90)=0s       p(95)=0s       p(99.9)=6.96ms  
     http_req_duration..............: avg=226.54ms min=159.93ms med=225.07ms max=681.16ms p(90)=246.57ms p(95)=253.16ms p(99.9)=557.51ms
       { expected_response:true }...: avg=226.54ms min=159.93ms med=225.07ms max=681.16ms p(90)=246.57ms p(95)=253.16ms p(99.9)=557.51ms
     http_req_failed................: 0.00%   ✓ 0          ✗ 13345
     http_req_receiving.............: avg=590.03µs min=31.69µs  med=70.56µs  max=36.91ms  p(90)=408.76µs p(95)=1.14ms   p(99.9)=30ms    
     http_req_sending...............: avg=86.29µs  min=6.01µs   med=11.84µs  max=249.38ms p(90)=34.21µs  p(95)=136.57µs p(99.9)=3.96ms  
     http_req_tls_handshaking.......: avg=0s       min=0s       med=0s       max=0s       p(90)=0s       p(95)=0s       p(99.9)=0s      
     http_req_waiting...............: avg=225.86ms min=159.79ms med=224.48ms max=679.87ms p(90)=245.84ms p(95)=252.13ms p(99.9)=556.08ms
     http_reqs......................: 13345   164.33147/s
     iteration_duration.............: avg=227.04ms min=160.3ms  med=225.53ms max=701.76ms p(90)=246.92ms p(95)=253.5ms  p(99.9)=596.01ms
     iterations.....................: 13245   163.100061/s
     success_rate...................: 100.00% ✓ 13245      ✗ 0    
     vus............................: 50      min=0        max=50 
     vus_max........................: 50      min=50       max=50 

Performance Overview

Performance Overview

HTTP Overview

HTTP Overview
Summary for: `hive-gateway`

K6 Output

     ✓ response code was 200
     ✓ no graphql errors
     ✓ valid response structure

     checks.........................: 100.00% ✓ 37362      ✗ 0    
     data_received..................: 1.1 GB  14 MB/s
     data_sent......................: 15 MB   191 kB/s
     http_req_blocked...............: avg=23.63µs  min=1.18µs   med=2.6µs    max=10.27ms  p(90)=4.14µs   p(95)=5.21µs   p(99.9)=7.79ms  
     http_req_connecting............: avg=20.03µs  min=0s       med=0s       max=10.23ms  p(90)=0s       p(95)=0s       p(99.9)=7.73ms  
     http_req_duration..............: avg=240.27ms min=160.61ms med=231.73ms max=846.77ms p(90)=257.86ms p(95)=269.56ms p(99.9)=712.23ms
       { expected_response:true }...: avg=240.27ms min=160.61ms med=231.73ms max=846.77ms p(90)=257.86ms p(95)=269.56ms p(99.9)=712.23ms
     http_req_failed................: 0.00%   ✓ 0          ✗ 12554
     http_req_receiving.............: avg=91.98µs  min=25.04µs  med=45.43µs  max=17.67ms  p(90)=101.6µs  p(95)=238.3µs  p(99.9)=5.21ms  
     http_req_sending...............: avg=100.72µs min=5.59µs   med=10.65µs  max=192.53ms p(90)=32.29µs  p(95)=127.97µs p(99.9)=8.71ms  
     http_req_tls_handshaking.......: avg=0s       min=0s       med=0s       max=0s       p(90)=0s       p(95)=0s       p(99.9)=0s      
     http_req_waiting...............: avg=240.08ms min=160.52ms med=231.54ms max=846.12ms p(90)=257.66ms p(95)=269.41ms p(99.9)=710.68ms
     http_reqs......................: 12554   164.100689/s
     iteration_duration.............: avg=241.31ms min=163.89ms med=232.17ms max=875.92ms p(90)=258.25ms p(95)=270.17ms p(99.9)=746.82ms
     iterations.....................: 12454   162.79353/s
     success_rate...................: 100.00% ✓ 12454      ✗ 0    
     vus............................: 50      min=0        max=50 
     vus_max........................: 50      min=50       max=50 

Performance Overview

Performance Overview

HTTP Overview

HTTP Overview
Summary for: `hive-gateway-bun`

K6 Output

     ✓ response code was 200
     ✓ no graphql errors
     ✓ valid response structure

     checks.........................: 100.00% ✓ 37428      ✗ 0    
     data_received..................: 1.1 GB  14 MB/s
     data_sent......................: 15 MB   191 kB/s
     http_req_blocked...............: avg=22.72µs  min=1.16µs   med=2.59µs   max=10.05ms  p(90)=4.17µs   p(95)=5.43µs   p(99.9)=7.52ms  
     http_req_connecting............: avg=19.32µs  min=0s       med=0s       max=10.01ms  p(90)=0s       p(95)=0s       p(99.9)=7.48ms  
     http_req_duration..............: avg=239.94ms min=146.66ms med=230.67ms max=696.41ms p(90)=252.85ms p(95)=268.14ms p(99.9)=693.88ms
       { expected_response:true }...: avg=239.94ms min=146.66ms med=230.67ms max=696.41ms p(90)=252.85ms p(95)=268.14ms p(99.9)=693.88ms
     http_req_failed................: 0.00%   ✓ 0          ✗ 12576
     http_req_receiving.............: avg=85.28µs  min=25.77µs  med=45.3µs   max=9.19ms   p(90)=100.96µs p(95)=238.82µs p(99.9)=3.64ms  
     http_req_sending...............: avg=115.73µs min=5.55µs   med=10.7µs   max=281.53ms p(90)=33.84µs  p(95)=130.76µs p(99.9)=4.66ms  
     http_req_tls_handshaking.......: avg=0s       min=0s       med=0s       max=0s       p(90)=0s       p(95)=0s       p(99.9)=0s      
     http_req_waiting...............: avg=239.74ms min=141.68ms med=230.56ms max=696.34ms p(90)=252.6ms  p(95)=267.66ms p(99.9)=693.82ms
     http_reqs......................: 12576   164.050281/s
     iteration_duration.............: avg=240.87ms min=146.92ms med=231ms    max=707.56ms p(90)=253.23ms p(95)=268.59ms p(99.9)=694.4ms 
     iterations.....................: 12476   162.74581/s
     success_rate...................: 100.00% ✓ 12476      ✗ 0    
     vus............................: 50      min=0        max=50 
     vus_max........................: 50      min=50       max=50 

Performance Overview

Performance Overview

HTTP Overview

HTTP Overview
Summary for: `apollo-router`

K6 Output

     ✓ response code was 200
     ✓ no graphql errors
     ✓ valid response structure

     checks.........................: 100.00% ✓ 32337      ✗ 0    
     data_received..................: 955 MB  12 MB/s
     data_sent......................: 13 MB   155 kB/s
     http_req_blocked...............: avg=17.08µs  min=1.39µs   med=2.93µs   max=5.65ms   p(90)=4.42µs   p(95)=5.42µs   p(99.9)=4.4ms   
     http_req_connecting............: avg=13.15µs  min=0s       med=0s       max=5.62ms   p(90)=0s       p(95)=0s       p(99.9)=4.39ms  
     http_req_duration..............: avg=277.67ms min=141.96ms med=278.98ms max=660.54ms p(90)=310.46ms p(95)=318.56ms p(99.9)=590.37ms
       { expected_response:true }...: avg=277.67ms min=141.96ms med=278.98ms max=660.54ms p(90)=310.46ms p(95)=318.56ms p(99.9)=590.37ms
     http_req_failed................: 0.00%   ✓ 0          ✗ 10879
     http_req_receiving.............: avg=108.22µs min=28.57µs  med=50.62µs  max=14.18ms  p(90)=136.28µs p(95)=405.81µs p(99.9)=3.34ms  
     http_req_sending...............: avg=112.21µs min=5.66µs   med=10.66µs  max=284.11ms p(90)=27.18µs  p(95)=130.12µs p(99.9)=3.96ms  
     http_req_tls_handshaking.......: avg=0s       min=0s       med=0s       max=0s       p(90)=0s       p(95)=0s       p(99.9)=0s      
     http_req_waiting...............: avg=277.45ms min=138.32ms med=278.81ms max=659.84ms p(90)=310.34ms p(95)=318.35ms p(99.9)=589.66ms
     http_reqs......................: 10879   133.588512/s
     iteration_duration.............: avg=278.68ms min=142.17ms med=279.52ms max=694.48ms p(90)=310.84ms p(95)=318.92ms p(99.9)=631.73ms
     iterations.....................: 10779   132.360563/s
     success_rate...................: 100.00% ✓ 10779      ✗ 0    
     vus............................: 50      min=0        max=50 
     vus_max........................: 50      min=50       max=50 

Performance Overview

Performance Overview

HTTP Overview

HTTP Overview
Summary for: `apollo-gateway`

K6 Output

     ✓ response code was 200
     ✓ no graphql errors
     ✓ valid response structure

     checks.........................: 100.00% ✓ 29820      ✗ 0    
     data_received..................: 882 MB  11 MB/s
     data_sent......................: 12 MB   143 kB/s
     http_req_blocked...............: avg=33.07µs  min=1.34µs   med=3.34µs   max=11.22ms  p(90)=5.37µs   p(95)=6.34µs   p(99.9)=9.33ms  
     http_req_connecting............: avg=28.32µs  min=0s       med=0s       max=11.18ms  p(90)=0s       p(95)=0s       p(99.9)=9.3ms   
     http_req_duration..............: avg=301.26ms min=211.35ms med=298.66ms max=817.05ms p(90)=323.16ms p(95)=330.78ms p(99.9)=700.89ms
       { expected_response:true }...: avg=301.26ms min=211.35ms med=298.66ms max=817.05ms p(90)=323.16ms p(95)=330.78ms p(99.9)=700.89ms
     http_req_failed................: 0.00%   ✓ 0          ✗ 10040
     http_req_receiving.............: avg=84.38µs  min=29.9µs   med=63.71µs  max=9.08ms   p(90)=116.19µs p(95)=150.37µs p(99.9)=2.07ms  
     http_req_sending...............: avg=87.71µs  min=6.23µs   med=13.17µs  max=275.36ms p(90)=23.84µs  p(95)=42.22µs  p(99.9)=3.65ms  
     http_req_tls_handshaking.......: avg=0s       min=0s       med=0s       max=0s       p(90)=0s       p(95)=0s       p(99.9)=0s      
     http_req_waiting...............: avg=301.08ms min=211.25ms med=298.55ms max=816.22ms p(90)=323.07ms p(95)=330.65ms p(99.9)=699.61ms
     http_reqs......................: 10040   122.981614/s
     iteration_duration.............: avg=302.6ms  min=214.83ms med=299.11ms max=839.12ms p(90)=323.66ms p(95)=331.31ms p(99.9)=728.81ms
     iterations.....................: 9940    121.756698/s
     success_rate...................: 100.00% ✓ 9940       ✗ 0    
     vus............................: 50      min=0        max=50 
     vus_max........................: 50      min=50       max=50 

Performance Overview

Performance Overview

HTTP Overview

HTTP Overview

Copy link

Overview for: constant-vus-subgraphs-delay

This scenario runs 4 subgraphs and a GraphQL gateway with Federation spec, and runs a heavy query. It's being executed with a constant amount of VUs over a fixed amount of time. It measure things like memory usage, CPU usage, average RPS. It also includes a summary of the entire execution, and metrics information about HTTP execution times.

This scenario was running 50 VUs over 60s

Comparison

Comparison

Gateway RPS ⬇️ Requests Duration Notes
grafbase 172 13990 total, 0 failed avg: 216ms, p95: 228ms
hive-router 166 13497 total, 0 failed avg: 224ms, p95: 236ms
cosmo 160 12994 total, 0 failed avg: 232ms, p95: 255ms
hive-gateway 150 11477 total, 0 failed avg: 263ms, p95: 293ms
hive-gateway-bun 146 11206 total, 0 failed avg: 269ms, p95: 437ms
apollo-router 126 10264 total, 0 failed avg: 294ms, p95: 338ms
apollo-gateway 86 7051 total, 0 failed avg: 430ms, p95: 474ms
Summary for: `grafbase`

K6 Output

     ✓ response code was 200
     ✓ no graphql errors
     ✓ valid response structure

     checks.........................: 100.00% ✓ 41670      ✗ 0    
     data_received..................: 1.2 GB  15 MB/s
     data_sent......................: 16 MB   201 kB/s
     http_req_blocked...............: avg=19.18µs  min=1.3µs    med=2µs      max=9ms      p(90)=3.63µs   p(95)=5.08µs   p(99.9)=6.6ms   
     http_req_connecting............: avg=16.47µs  min=0s       med=0s       max=8.97ms   p(90)=0s       p(95)=0s       p(99.9)=6.59ms  
     http_req_duration..............: avg=216.24ms min=161.69ms med=215.36ms max=621.45ms p(90)=225.28ms p(95)=228.06ms p(99.9)=523.6ms 
       { expected_response:true }...: avg=216.24ms min=161.69ms med=215.36ms max=621.45ms p(90)=225.28ms p(95)=228.06ms p(99.9)=523.6ms 
     http_req_failed................: 0.00%   ✓ 0          ✗ 13990
     http_req_receiving.............: avg=79.51µs  min=26.5µs   med=46.21µs  max=11.85ms  p(90)=95.76µs  p(95)=253.17µs p(99.9)=3.31ms  
     http_req_sending...............: avg=137.56µs min=5.5µs    med=8.51µs   max=377.17ms p(90)=31.67µs  p(95)=96.96µs  p(99.9)=9.55ms  
     http_req_tls_handshaking.......: avg=0s       min=0s       med=0s       max=0s       p(90)=0s       p(95)=0s       p(99.9)=0s      
     http_req_waiting...............: avg=216.02ms min=161.59ms med=215.24ms max=620.22ms p(90)=225.15ms p(95)=227.86ms p(99.9)=503.89ms
     http_reqs......................: 13990   172.657321/s
     iteration_duration.............: avg=216.55ms min=161.98ms med=215.61ms max=639.44ms p(90)=225.49ms p(95)=228.26ms p(99.9)=538.72ms
     iterations.....................: 13890   171.423173/s
     success_rate...................: 100.00% ✓ 13890      ✗ 0    
     vus............................: 50      min=0        max=50 
     vus_max........................: 50      min=50       max=50 

Performance Overview

Performance Overview

HTTP Overview

HTTP Overview
Summary for: `hive-router`

K6 Output

     ✓ response code was 200
     ✓ no graphql errors
     ✓ valid response structure

     checks.........................: 100.00% ✓ 40191      ✗ 0    
     data_received..................: 1.2 GB  15 MB/s
     data_sent......................: 16 MB   194 kB/s
     http_req_blocked...............: avg=19.28µs  min=1.17µs   med=2.13µs   max=9.3ms    p(90)=3.16µs   p(95)=4.42µs   p(99.9)=6.68ms  
     http_req_connecting............: avg=16.73µs  min=0s       med=0s       max=9.26ms   p(90)=0s       p(95)=0s       p(99.9)=6.65ms  
     http_req_duration..............: avg=223.66ms min=143.68ms med=222.51ms max=636.33ms p(90)=232.51ms p(95)=235.58ms p(99.9)=538.52ms
       { expected_response:true }...: avg=223.66ms min=143.68ms med=222.51ms max=636.33ms p(90)=232.51ms p(95)=235.58ms p(99.9)=538.52ms
     http_req_failed................: 0.00%   ✓ 0          ✗ 13497
     http_req_receiving.............: avg=81.9µs   min=23.8µs   med=43.04µs  max=17.32ms  p(90)=89.57µs  p(95)=267.71µs p(99.9)=4.06ms  
     http_req_sending...............: avg=160.63µs min=5.5µs    med=9.38µs   max=395.06ms p(90)=29.49µs  p(95)=105.21µs p(99.9)=9.72ms  
     http_req_tls_handshaking.......: avg=0s       min=0s       med=0s       max=0s       p(90)=0s       p(95)=0s       p(99.9)=0s      
     http_req_waiting...............: avg=223.41ms min=139.89ms med=222.4ms  max=635.51ms p(90)=232.39ms p(95)=235.35ms p(99.9)=521.85ms
     http_reqs......................: 13497   166.604773/s
     iteration_duration.............: avg=224.06ms min=143.85ms med=222.76ms max=658.34ms p(90)=232.7ms  p(95)=235.76ms p(99.9)=553ms   
     iterations.....................: 13397   165.37039/s
     success_rate...................: 100.00% ✓ 13397      ✗ 0    
     vus............................: 9       min=0        max=50 
     vus_max........................: 50      min=50       max=50 

Performance Overview

Performance Overview

HTTP Overview

HTTP Overview
Summary for: `cosmo`

K6 Output

     ✓ response code was 200
     ✓ no graphql errors
     ✓ valid response structure

     checks.........................: 100.00% ✓ 38682      ✗ 0    
     data_received..................: 1.1 GB  14 MB/s
     data_sent......................: 15 MB   187 kB/s
     http_req_blocked...............: avg=21.26µs  min=1.53µs   med=2.65µs   max=9.37ms   p(90)=3.8µs    p(95)=4.69µs   p(99.9)=7.01ms  
     http_req_connecting............: avg=17.96µs  min=0s       med=0s       max=9.34ms   p(90)=0s       p(95)=0s       p(99.9)=6.99ms  
     http_req_duration..............: avg=232.18ms min=162.82ms med=232.04ms max=635.8ms  p(90)=249.43ms p(95)=254.88ms p(99.9)=525.94ms
       { expected_response:true }...: avg=232.18ms min=162.82ms med=232.04ms max=635.8ms  p(90)=249.43ms p(95)=254.88ms p(99.9)=525.94ms
     http_req_failed................: 0.00%   ✓ 0          ✗ 12994
     http_req_receiving.............: avg=360.29µs min=32.12µs  med=62.58µs  max=115.03ms p(90)=188.64µs p(95)=507.62µs p(99.9)=27.31ms 
     http_req_sending...............: avg=105.73µs min=6.84µs   med=10.7µs   max=201.39ms p(90)=28.59µs  p(95)=118.18µs p(99.9)=3.42ms  
     http_req_tls_handshaking.......: avg=0s       min=0s       med=0s       max=0s       p(90)=0s       p(95)=0s       p(99.9)=0s      
     http_req_waiting...............: avg=231.72ms min=162.76ms med=231.7ms  max=620.3ms  p(90)=248.81ms p(95)=254.08ms p(99.9)=525.17ms
     http_reqs......................: 12994   160.638391/s
     iteration_duration.............: avg=232.73ms min=163.04ms med=232.43ms max=674.06ms p(90)=249.75ms p(95)=255.22ms p(99.9)=562.05ms
     iterations.....................: 12894   159.40214/s
     success_rate...................: 100.00% ✓ 12894      ✗ 0    
     vus............................: 50      min=0        max=50 
     vus_max........................: 50      min=50       max=50 

Performance Overview

Performance Overview

HTTP Overview

HTTP Overview
Summary for: `hive-gateway`

K6 Output

     ✓ response code was 200
     ✓ no graphql errors
     ✓ valid response structure

     checks.........................: 100.00% ✓ 34131      ✗ 0    
     data_received..................: 1.0 GB  13 MB/s
     data_sent......................: 13 MB   175 kB/s
     http_req_blocked...............: avg=25.36µs  min=1.16µs   med=2.62µs   max=9.87ms   p(90)=4.08µs   p(95)=5.36µs   p(99.9)=7.8ms   
     http_req_connecting............: avg=22.02µs  min=0s       med=0s       max=9.83ms   p(90)=0s       p(95)=0s       p(99.9)=7.78ms  
     http_req_duration..............: avg=262.92ms min=128.7ms  med=254.11ms max=780.57ms p(90)=273.24ms p(95)=292.89ms p(99.9)=684.28ms
       { expected_response:true }...: avg=262.92ms min=128.7ms  med=254.11ms max=780.57ms p(90)=273.24ms p(95)=292.89ms p(99.9)=684.28ms
     http_req_failed................: 0.00%   ✓ 0          ✗ 11477
     http_req_receiving.............: avg=105.81µs min=24.76µs  med=45.97µs  max=48.65ms  p(90)=106.11µs p(95)=342.82µs p(99.9)=8.87ms  
     http_req_sending...............: avg=141.46µs min=5.47µs   med=11.05µs  max=330.85ms p(90)=35.4µs   p(95)=135.02µs p(99.9)=8.15ms  
     http_req_tls_handshaking.......: avg=0s       min=0s       med=0s       max=0s       p(90)=0s       p(95)=0s       p(99.9)=0s      
     http_req_waiting...............: avg=262.67ms min=128.61ms med=253.97ms max=779.67ms p(90)=272.84ms p(95)=292.11ms p(99.9)=655.35ms
     http_reqs......................: 11477   150.157116/s
     iteration_duration.............: avg=264.25ms min=128.96ms med=254.48ms max=816.09ms p(90)=273.69ms p(95)=294.09ms p(99.9)=727.51ms
     iterations.....................: 11377   148.848785/s
     success_rate...................: 100.00% ✓ 11377      ✗ 0    
     vus............................: 50      min=0        max=50 
     vus_max........................: 50      min=50       max=50 

Performance Overview

Performance Overview

HTTP Overview

HTTP Overview
Summary for: `hive-gateway-bun`

K6 Output

     ✓ response code was 200
     ✓ no graphql errors
     ✓ valid response structure

     checks.........................: 100.00% ✓ 33318      ✗ 0    
     data_received..................: 984 MB  13 MB/s
     data_sent......................: 13 MB   170 kB/s
     http_req_blocked...............: avg=29.98µs  min=1.16µs   med=2.53µs   max=11.71ms  p(90)=4.1µs    p(95)=5.34µs   p(99.9)=9.17ms  
     http_req_connecting............: avg=26.75µs  min=0s       med=0s       max=11.68ms  p(90)=0s       p(95)=0s       p(99.9)=9.14ms  
     http_req_duration..............: avg=269.22ms min=155.96ms med=257.96ms max=758.04ms p(90)=276.85ms p(95)=437.15ms p(99.9)=670.45ms
       { expected_response:true }...: avg=269.22ms min=155.96ms med=257.96ms max=758.04ms p(90)=276.85ms p(95)=437.15ms p(99.9)=670.45ms
     http_req_failed................: 0.00%   ✓ 0          ✗ 11206
     http_req_receiving.............: avg=94.45µs  min=24.9µs   med=45.92µs  max=14.07ms  p(90)=110.65µs p(95)=375.04µs p(99.9)=4.01ms  
     http_req_sending...............: avg=110µs    min=5.42µs   med=10.79µs  max=213.7ms  p(90)=37.36µs  p(95)=148.42µs p(99.9)=7.13ms  
     http_req_tls_handshaking.......: avg=0s       min=0s       med=0s       max=0s       p(90)=0s       p(95)=0s       p(99.9)=0s      
     http_req_waiting...............: avg=269.01ms min=155.79ms med=257.81ms max=757.32ms p(90)=276.57ms p(95)=436.79ms p(99.9)=669.5ms 
     http_reqs......................: 11206   146.148661/s
     iteration_duration.............: avg=270.59ms min=156.26ms med=258.33ms max=812.83ms p(90)=277.34ms p(95)=438.05ms p(99.9)=714.46ms
     iterations.....................: 11106   144.844461/s
     success_rate...................: 100.00% ✓ 11106      ✗ 0    
     vus............................: 50      min=0        max=50 
     vus_max........................: 50      min=50       max=50 

Performance Overview

Performance Overview

HTTP Overview

HTTP Overview
Summary for: `apollo-router`

K6 Output

     ✓ response code was 200
     ✓ no graphql errors
     ✓ valid response structure

     checks.........................: 100.00% ✓ 30492      ✗ 0    
     data_received..................: 901 MB  11 MB/s
     data_sent......................: 12 MB   147 kB/s
     http_req_blocked...............: avg=23.76µs  min=1.75µs   med=2.82µs   max=7.71ms   p(90)=3.98µs   p(95)=4.75µs   p(99.9)=6.24ms  
     http_req_connecting............: avg=19.5µs   min=0s       med=0s       max=7.67ms   p(90)=0s       p(95)=0s       p(99.9)=6.23ms  
     http_req_duration..............: avg=294.28ms min=180.49ms med=296.36ms max=716.68ms p(90)=329.28ms p(95)=338.11ms p(99.9)=631.84ms
       { expected_response:true }...: avg=294.28ms min=180.49ms med=296.36ms max=716.68ms p(90)=329.28ms p(95)=338.11ms p(99.9)=631.84ms
     http_req_failed................: 0.00%   ✓ 0          ✗ 10264
     http_req_receiving.............: avg=94.88µs  min=32.8µs   med=50.48µs  max=89.62ms  p(90)=100.65µs p(95)=257.31µs p(99.9)=1.79ms  
     http_req_sending...............: avg=104.89µs min=7.63µs   med=11.1µs   max=266.31ms p(90)=29.35µs  p(95)=134.36µs p(99.9)=4.32ms  
     http_req_tls_handshaking.......: avg=0s       min=0s       med=0s       max=0s       p(90)=0s       p(95)=0s       p(99.9)=0s      
     http_req_waiting...............: avg=294.08ms min=177.08ms med=296.24ms max=701.22ms p(90)=329.06ms p(95)=337.87ms p(99.9)=625.89ms
     http_reqs......................: 10264   126.350657/s
     iteration_duration.............: avg=295.48ms min=180.75ms med=296.95ms max=755.76ms p(90)=329.63ms p(95)=338.6ms  p(99.9)=652.39ms
     iterations.....................: 10164   125.119649/s
     success_rate...................: 100.00% ✓ 10164      ✗ 0    
     vus............................: 50      min=0        max=50 
     vus_max........................: 50      min=50       max=50 

Performance Overview

Performance Overview

HTTP Overview

HTTP Overview
Summary for: `apollo-gateway`

K6 Output

     ✓ response code was 200
     ✓ no graphql errors
     ✓ valid response structure

     checks.........................: 100.00% ✓ 20853     ✗ 0   
     data_received..................: 619 MB  7.6 MB/s
     data_sent......................: 8.2 MB  100 kB/s
     http_req_blocked...............: avg=45.98µs  min=1.38µs   med=3.13µs   max=11.88ms  p(90)=4.81µs   p(95)=5.5µs    p(99.9)=10.11ms 
     http_req_connecting............: avg=42.23µs  min=0s       med=0s       max=11.84ms  p(90)=0s       p(95)=0s       p(99.9)=10.08ms 
     http_req_duration..............: avg=429.7ms  min=211.23ms med=431.82ms max=929.41ms p(90)=461.83ms p(95)=473.9ms  p(99.9)=816.46ms
       { expected_response:true }...: avg=429.7ms  min=211.23ms med=431.82ms max=929.41ms p(90)=461.83ms p(95)=473.9ms  p(99.9)=816.46ms
     http_req_failed................: 0.00%   ✓ 0         ✗ 7051
     http_req_receiving.............: avg=66.68µs  min=27.34µs  med=55.85µs  max=1.05ms   p(90)=100.35µs p(95)=115.17µs p(99.9)=331.79µs
     http_req_sending...............: avg=108.25µs min=5.83µs   med=12.5µs   max=220.67ms p(90)=19.78µs  p(95)=25.19µs  p(99.9)=2.79ms  
     http_req_tls_handshaking.......: avg=0s       min=0s       med=0s       max=0s       p(90)=0s       p(95)=0s       p(99.9)=0s      
     http_req_waiting...............: avg=429.52ms min=211.12ms med=431.72ms max=929.13ms p(90)=461.66ms p(95)=473.62ms p(99.9)=816.23ms
     http_reqs......................: 7051    86.278982/s
     iteration_duration.............: avg=433.34ms min=290.63ms med=432.29ms max=972.76ms p(90)=462.33ms p(95)=474.3ms  p(99.9)=943.85ms
     iterations.....................: 6951    85.05534/s
     success_rate...................: 100.00% ✓ 6951      ✗ 0   
     vus............................: 50      min=0       max=50
     vus_max........................: 50      min=50      max=50

Performance Overview

Performance Overview

HTTP Overview

HTTP Overview

@ardatan ardatan merged commit f8e251f into main Oct 2, 2025
34 checks passed
@ardatan ardatan deleted the renovate/typescript-5.x branch October 2, 2025 14:19
Sign up for free to join this conversation on GitHub. Already have an account? Sign in to comment

Labels

dependencies Pull requests that update a dependency file

Projects

None yet

Development

Successfully merging this pull request may close these issues.

1 participant