Skip to content

Conversation

renovate[bot]
Copy link
Contributor

@renovate renovate bot commented Oct 6, 2025

Note

Mend has cancelled the proposed renaming of the Renovate GitHub app being renamed to mend[bot].

This notice will be removed on 2025-10-07.


This PR contains the following updates:

Package Change Age Confidence
lucide-react (source) ^0.544.0 -> ^0.545.0 age confidence

Release Notes

lucide-icons/lucide (lucide-react)

v0.545.0

Compare Source


Configuration

📅 Schedule: Branch creation - At any time (no schedule defined), Automerge - At any time (no schedule defined).

🚦 Automerge: Enabled.

Rebasing: Whenever PR becomes conflicted, or you tick the rebase/retry checkbox.

🔕 Ignore: Close this PR and you won't be reminded about this update again.


  • If you want to rebase/retry this PR, check this box

This PR was generated by Mend Renovate. View the repository job log.

@renovate renovate bot added the dependencies Pull requests that update a dependency file label Oct 6, 2025
Copy link

github-actions bot commented Oct 6, 2025

💻 Website Preview

The latest changes are available as preview in: https://90d366bd.federation-gateway-benchmark.pages.dev

Copy link

github-actions bot commented Oct 6, 2025

Overview for: constant-vus-over-time

This scenario runs 4 subgraphs and a GraphQL gateway with Federation spec, and runs a heavy query. It's being executed with a constant amount of VUs over a fixed amount of time. It measure things like memory usage, CPU usage, average RPS. It also includes a summary of the entire execution, and metrics information about HTTP execution times.

This scenario was running 50 VUs over 60s

Comparison

Comparison

Gateway RPS ⬇️ Requests Duration Notes
hive-router 1677 101112 total, 0 failed avg: 29ms, p95: 53ms
grafbase 1603 96816 total, 0 failed avg: 31ms, p95: 54ms
cosmo 682 41236 total, 0 failed avg: 72ms, p95: 106ms
apollo-router 353 21509 total, 0 failed avg: 139ms, p95: 181ms
hive-gateway-bun 305 18600 total, 0 failed avg: 161ms, p95: 303ms
hive-gateway 301 18459 total, 0 failed avg: 162ms, p95: 219ms
apollo-gateway 120 7369 total, 0 failed avg: 408ms, p95: 478ms
Summary for: `hive-router`

K6 Output

     ✓ response code was 200
     ✓ no graphql errors
     ✓ valid response structure

     checks.........................: 100.00% ✓ 303036      ✗ 0     
     data_received..................: 8.9 GB  147 MB/s
     data_sent......................: 118 MB  2.0 MB/s
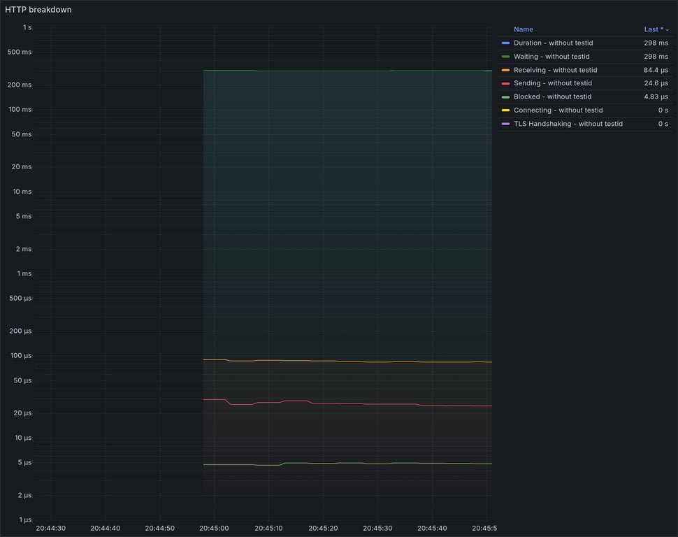
     http_req_blocked...............: avg=5.74µs   min=1.2µs  med=2.83µs  max=9.76ms   p(90)=4.23µs   p(95)=5.01µs   p(99.9)=114.78µs
     http_req_connecting............: avg=2.39µs   min=0s     med=0s      max=9.72ms   p(90)=0s       p(95)=0s       p(99.9)=0s      
     http_req_duration..............: avg=29.42ms  min=1.9ms  med=26.51ms max=448.38ms p(90)=46.5ms   p(95)=53.43ms  p(99.9)=90.22ms 
       { expected_response:true }...: avg=29.42ms  min=1.9ms  med=26.51ms max=448.38ms p(90)=46.5ms   p(95)=53.43ms  p(99.9)=90.22ms 
     http_req_failed................: 0.00%   ✓ 0           ✗ 101112
     http_req_receiving.............: avg=137.39µs min=26µs   med=45.35µs max=44.03ms  p(90)=119.95µs p(95)=382.54µs p(99.9)=16.33ms 
     http_req_sending...............: avg=116.82µs min=5.61µs med=10.81µs max=419.85ms p(90)=32.34µs  p(95)=139.54µs p(99.9)=17.07ms 
     http_req_tls_handshaking.......: avg=0s       min=0s     med=0s      max=0s       p(90)=0s       p(95)=0s       p(99.9)=0s      
     http_req_waiting...............: avg=29.17ms  min=1.86ms med=26.32ms max=447.46ms p(90)=45.98ms  p(95)=52.84ms  p(99.9)=88.58ms 
     http_reqs......................: 101112  1677.334134/s
     iteration_duration.............: avg=29.7ms   min=4.89ms med=26.75ms max=459.09ms p(90)=46.78ms  p(95)=53.69ms  p(99.9)=91.26ms 
     iterations.....................: 101012  1675.675247/s
     success_rate...................: 100.00% ✓ 101012      ✗ 0     
     vus............................: 50      min=50        max=50  
     vus_max........................: 50      min=50        max=50  

Performance Overview

Performance Overview

HTTP Overview

HTTP Overview
Summary for: `grafbase`

K6 Output

     ✓ response code was 200
     ✓ no graphql errors
     ✓ valid response structure

     checks.........................: 100.00% ✓ 290148      ✗ 0    
     data_received..................: 8.5 GB  141 MB/s
     data_sent......................: 113 MB  1.9 MB/s
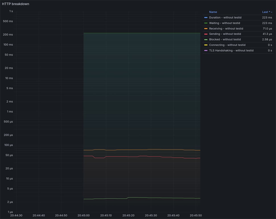
     http_req_blocked...............: avg=6.12µs   min=1.25µs  med=2.98µs  max=9.82ms   p(90)=4.1µs    p(95)=4.82µs   p(99.9)=114.85µs
     http_req_connecting............: avg=2.52µs   min=0s      med=0s      max=9.78ms   p(90)=0s       p(95)=0s       p(99.9)=0s      
     http_req_duration..............: avg=30.68ms  min=2.97ms  med=27.53ms max=507.21ms p(90)=47.09ms  p(95)=53.52ms  p(99.9)=91.23ms 
       { expected_response:true }...: avg=30.68ms  min=2.97ms  med=27.53ms max=507.21ms p(90)=47.09ms  p(95)=53.52ms  p(99.9)=91.23ms 
     http_req_failed................: 0.00%   ✓ 0           ✗ 96816
     http_req_receiving.............: avg=150µs    min=25.96µs med=47.49µs max=340.13ms p(90)=135.27µs p(95)=388.07µs p(99.9)=16.62ms 
     http_req_sending...............: avg=115.11µs min=5.44µs  med=11.62µs max=248.06ms p(90)=36.76µs  p(95)=135.13µs p(99.9)=17.66ms 
     http_req_tls_handshaking.......: avg=0s       min=0s      med=0s      max=0s       p(90)=0s       p(95)=0s       p(99.9)=0s      
     http_req_waiting...............: avg=30.42ms  min=2.92ms  med=27.33ms max=505.99ms p(90)=46.56ms  p(95)=52.99ms  p(99.9)=88.03ms 
     http_reqs......................: 96816   1603.140661/s
     iteration_duration.............: avg=31.01ms  min=6.53ms  med=27.82ms max=564.47ms p(90)=47.37ms  p(95)=53.79ms  p(99.9)=92.67ms 
     iterations.....................: 96716   1601.484798/s
     success_rate...................: 100.00% ✓ 96716       ✗ 0    
     vus............................: 50      min=50        max=50 
     vus_max........................: 50      min=50        max=50 

Performance Overview

Performance Overview

HTTP Overview

HTTP Overview
Summary for: `cosmo`

K6 Output

     ✓ response code was 200
     ✓ no graphql errors
     ✓ valid response structure

     checks.........................: 100.00% ✓ 123408     ✗ 0    
     data_received..................: 3.6 GB  60 MB/s
     data_sent......................: 48 MB   794 kB/s
     http_req_blocked...............: avg=9.5µs    min=1.3µs   med=2.75µs  max=9.68ms   p(90)=3.88µs   p(95)=4.74µs   p(99.9)=1.85ms  
     http_req_connecting............: avg=5.89µs   min=0s      med=0s      max=9.65ms   p(90)=0s       p(95)=0s       p(99.9)=1.48ms  
     http_req_duration..............: avg=72.46ms  min=2.78ms  med=71.48ms max=509.17ms p(90)=98.08ms  p(95)=105.88ms p(99.9)=284.27ms
       { expected_response:true }...: avg=72.46ms  min=2.78ms  med=71.48ms max=509.17ms p(90)=98.08ms  p(95)=105.88ms p(99.9)=284.27ms
     http_req_failed................: 0.00%   ✓ 0          ✗ 41236
     http_req_receiving.............: avg=156.75µs min=28.84µs med=71.14µs max=39.98ms  p(90)=145.03µs p(95)=384.2µs  p(99.9)=14.34ms 
     http_req_sending...............: avg=59.83µs  min=5.74µs  med=11.21µs max=313.99ms p(90)=29.78µs  p(95)=124.18µs p(99.9)=3.76ms  
     http_req_tls_handshaking.......: avg=0s       min=0s      med=0s      max=0s       p(90)=0s       p(95)=0s       p(99.9)=0s      
     http_req_waiting...............: avg=72.25ms  min=2.68ms  med=71.27ms max=508.14ms p(90)=97.93ms  p(95)=105.67ms p(99.9)=277.43ms
     http_reqs......................: 41236   682.64038/s
     iteration_duration.............: avg=72.94ms  min=5.85ms  med=71.8ms  max=539.01ms p(90)=98.38ms  p(95)=106.19ms p(99.9)=292.15ms
     iterations.....................: 41136   680.984932/s
     success_rate...................: 100.00% ✓ 41136      ✗ 0    
     vus............................: 50      min=50       max=50 
     vus_max........................: 50      min=50       max=50 

Performance Overview

Performance Overview

HTTP Overview

HTTP Overview
Summary for: `apollo-router`

K6 Output

     ✓ response code was 200
     ✓ no graphql errors
     ✓ valid response structure

     checks.........................: 100.00% ✓ 64227      ✗ 0    
     data_received..................: 1.9 GB  31 MB/s
     data_sent......................: 25 MB   411 kB/s
     http_req_blocked...............: avg=15.23µs  min=2.01µs  med=3.31µs   max=8.98ms   p(90)=4.96µs   p(95)=5.69µs   p(99.9)=5.71ms  
     http_req_connecting............: avg=11.15µs  min=0s      med=0s       max=8.95ms   p(90)=0s       p(95)=0s       p(99.9)=5.69ms  
     http_req_duration..............: avg=139.26ms min=6.19ms  med=138.55ms max=595.68ms p(90)=170.68ms p(95)=180.88ms p(99.9)=426.25ms
       { expected_response:true }...: avg=139.26ms min=6.19ms  med=138.55ms max=595.68ms p(90)=170.68ms p(95)=180.88ms p(99.9)=426.25ms
     http_req_failed................: 0.00%   ✓ 0          ✗ 21509
     http_req_receiving.............: avg=91.9µs   min=38.94µs med=58.34µs  max=160.93ms p(90)=110.15µs p(95)=144.33µs p(99.9)=1.48ms  
     http_req_sending...............: avg=58.64µs  min=8.67µs  med=12.79µs  max=212.62ms p(90)=21.75µs  p(95)=42.78µs  p(99.9)=2.22ms  
     http_req_tls_handshaking.......: avg=0s       min=0s      med=0s       max=0s       p(90)=0s       p(95)=0s       p(99.9)=0s      
     http_req_waiting...............: avg=139.11ms min=6.12ms  med=138.44ms max=574.19ms p(90)=170.56ms p(95)=180.71ms p(99.9)=425.34ms
     http_reqs......................: 21509   353.165037/s
     iteration_duration.............: avg=140.27ms min=21.04ms med=139.03ms max=649.56ms p(90)=171.05ms p(95)=181.28ms p(99.9)=458.66ms
     iterations.....................: 21409   351.523096/s
     success_rate...................: 100.00% ✓ 21409      ✗ 0    
     vus............................: 50      min=50       max=50 
     vus_max........................: 50      min=50       max=50 

Performance Overview

Performance Overview

HTTP Overview

HTTP Overview
Summary for: `hive-gateway-bun`

K6 Output

     ✓ response code was 200
     ✓ no graphql errors
     ✓ valid response structure

     checks.........................: 100.00% ✓ 55500      ✗ 0    
     data_received..................: 1.6 GB  27 MB/s
     data_sent......................: 22 MB   355 kB/s
     http_req_blocked...............: avg=20.26µs  min=1.22µs  med=2.84µs   max=11.8ms   p(90)=4.55µs   p(95)=5.75µs   p(99.9)=7.37ms  
     http_req_connecting............: avg=16.4µs   min=0s      med=0s       max=11.76ms  p(90)=0s       p(95)=0s       p(99.9)=7.31ms  
     http_req_duration..............: avg=161.05ms min=6.91ms  med=148.69ms max=725.25ms p(90)=181.64ms p(95)=303.49ms p(99.9)=536.95ms
       { expected_response:true }...: avg=161.05ms min=6.91ms  med=148.69ms max=725.25ms p(90)=181.64ms p(95)=303.49ms p(99.9)=536.95ms
     http_req_failed................: 0.00%   ✓ 0          ✗ 18600
     http_req_receiving.............: avg=97.17µs  min=28.09µs med=47.31µs  max=23.07ms  p(90)=103.18µs p(95)=174.76µs p(99.9)=4.93ms  
     http_req_sending...............: avg=122.98µs min=5.79µs  med=11.49µs  max=325.23ms p(90)=32.71µs  p(95)=124.26µs p(99.9)=6.6ms   
     http_req_tls_handshaking.......: avg=0s       min=0s      med=0s       max=0s       p(90)=0s       p(95)=0s       p(99.9)=0s      
     http_req_waiting...............: avg=160.83ms min=6.86ms  med=148.5ms  max=724.95ms p(90)=181.43ms p(95)=302.69ms p(99.9)=521.3ms 
     http_reqs......................: 18600   305.220358/s
     iteration_duration.............: avg=162.29ms min=23.47ms med=149.14ms max=768.41ms p(90)=182.15ms p(95)=321ms    p(99.9)=565.91ms
     iterations.....................: 18500   303.579389/s
     success_rate...................: 100.00% ✓ 18500      ✗ 0    
     vus............................: 50      min=50       max=50 
     vus_max........................: 50      min=50       max=50 

Performance Overview

Performance Overview

HTTP Overview

HTTP Overview
Summary for: `hive-gateway`

K6 Output

     ✓ response code was 200
     ✓ no graphql errors
     ✓ valid response structure

     checks.........................: 100.00% ✓ 55077      ✗ 0    
     data_received..................: 1.6 GB  27 MB/s
     data_sent......................: 22 MB   351 kB/s
     http_req_blocked...............: avg=20.74µs  min=1.2µs   med=2.81µs   max=11.8ms   p(90)=4.62µs   p(95)=5.77µs   p(99.9)=7.48ms  
     http_req_connecting............: avg=16.76µs  min=0s      med=0s       max=11.77ms  p(90)=0s       p(95)=0s       p(99.9)=7.41ms  
     http_req_duration..............: avg=162.35ms min=6.65ms  med=151.87ms max=676.08ms p(90)=181.71ms p(95)=219.1ms  p(99.9)=504.63ms
       { expected_response:true }...: avg=162.35ms min=6.65ms  med=151.87ms max=676.08ms p(90)=181.71ms p(95)=219.1ms  p(99.9)=504.63ms
     http_req_failed................: 0.00%   ✓ 0          ✗ 18459
     http_req_receiving.............: avg=104.95µs min=25.7µs  med=52.39µs  max=23.27ms  p(90)=114.84µs p(95)=215.08µs p(99.9)=6.28ms  
     http_req_sending...............: avg=107.94µs min=5.68µs  med=11.46µs  max=358.11ms p(90)=32.75µs  p(95)=127.1µs  p(99.9)=5.04ms  
     http_req_tls_handshaking.......: avg=0s       min=0s      med=0s       max=0s       p(90)=0s       p(95)=0s       p(99.9)=0s      
     http_req_waiting...............: avg=162.14ms min=6.59ms  med=151.72ms max=674.7ms  p(90)=181.41ms p(95)=217.77ms p(99.9)=503.75ms
     http_reqs......................: 18459   301.739462/s
     iteration_duration.............: avg=163.59ms min=38.17ms med=152.24ms max=728.36ms p(90)=182.09ms p(95)=221.3ms  p(99.9)=541.11ms
     iterations.....................: 18359   300.104815/s
     success_rate...................: 100.00% ✓ 18359      ✗ 0    
     vus............................: 50      min=0        max=50 
     vus_max........................: 50      min=50       max=50 

Performance Overview

Performance Overview

HTTP Overview

HTTP Overview
Summary for: `apollo-gateway`

K6 Output

     ✓ response code was 200
     ✓ no graphql errors
     ✓ valid response structure

     checks.........................: 100.00% ✓ 21807      ✗ 0   
     data_received..................: 647 MB  11 MB/s
     data_sent......................: 8.6 MB  140 kB/s
     http_req_blocked...............: avg=44.36µs  min=1.32µs   med=2.95µs   max=11.63ms  p(90)=4.25µs   p(95)=5.05µs   p(99.9)=10.05ms 
     http_req_connecting............: avg=40.95µs  min=0s       med=0s       max=11.6ms   p(90)=0s       p(95)=0s       p(99.9)=10.02ms 
     http_req_duration..............: avg=408ms    min=7.52ms   med=407.63ms max=812.91ms p(90)=460.56ms p(95)=478.37ms p(99.9)=705.1ms 
       { expected_response:true }...: avg=408ms    min=7.52ms   med=407.63ms max=812.91ms p(90)=460.56ms p(95)=478.37ms p(99.9)=705.1ms 
     http_req_failed................: 0.00%   ✓ 0          ✗ 7369
     http_req_receiving.............: avg=58.02µs  min=31.06µs  med=49.72µs  max=630.07µs p(90)=86.64µs  p(95)=100.89µs p(99.9)=380.53µs
     http_req_sending...............: avg=189.12µs min=6.2µs    med=11.77µs  max=256.63ms p(90)=16.78µs  p(95)=20.99µs  p(99.9)=52.86ms 
     http_req_tls_handshaking.......: avg=0s       min=0s       med=0s       max=0s       p(90)=0s       p(95)=0s       p(99.9)=0s      
     http_req_waiting...............: avg=407.75ms min=7.4ms    med=407.56ms max=811.7ms  p(90)=460.43ms p(95)=478.19ms p(99.9)=704.12ms
     http_reqs......................: 7369    120.475689/s
     iteration_duration.............: avg=414ms    min=108.96ms med=408.21ms max=865.25ms p(90)=461.28ms p(95)=479.16ms p(99.9)=739.61ms
     iterations.....................: 7269    118.840791/s
     success_rate...................: 100.00% ✓ 7269       ✗ 0   
     vus............................: 37      min=37       max=50
     vus_max........................: 50      min=50       max=50

Performance Overview

Performance Overview

HTTP Overview

HTTP Overview

Copy link

github-actions bot commented Oct 6, 2025

Overview for: ramping-vus

This scenario runs 4 subgraphs and a GraphQL gateway with Federation spec, and runs a heavy query. We are running a heavy load of concurrent VUs to measure response time and other stats, during stress. It measure things like memory usage, CPU usage, response times. It also includes a summary of the entire execution, and metrics information about HTTP execution times.

This scenario was running 500 VUs over 60s

Comparison

Comparison

Gateway RPS ⬇️ Requests Duration Notes
hive-router 1846 115113 total, 0 failed avg: 121ms, p95: 289ms
grafbase 1532 96891 total, 0 failed avg: 144ms, p95: 336ms
cosmo 670 42774 total, 0 failed avg: 328ms, p95: 718ms
apollo-router 391 26337 total, 0 failed avg: 535ms, p95: 1217ms ❌ 20 unexpected GraphQL errors, non-compatible response structure (1)
hive-gateway 287 19920 total, 0 failed avg: 706ms, p95: 1529ms
hive-gateway-bun 274 18769 total, 0 failed avg: 748ms, p95: 1623ms
apollo-gateway 161 11001 total, 0 failed avg: 1186ms, p95: 2407ms
Summary for: `hive-router`

K6 Output

     ✓ response code was 200
     ✓ no graphql errors
     ✓ valid response structure

     checks.........................: 100.00% ✓ 342339      ✗ 0     
     data_received..................: 10 GB   162 MB/s
     data_sent......................: 134 MB  2.1 MB/s
     http_req_blocked...............: avg=507.78µs min=1.14µs  med=2.45µs   max=347.48ms p(90)=3.83µs   p(95)=4.53µs   p(99.9)=173.71ms
     http_req_connecting............: avg=504.33µs min=0s      med=0s       max=347.43ms p(90)=0s       p(95)=0s       p(99.9)=173.63ms
     http_req_duration..............: avg=120.92ms min=1.64ms  med=110.02ms max=430.77ms p(90)=245.97ms p(95)=289.48ms p(99.9)=375.24ms
       { expected_response:true }...: avg=120.92ms min=1.64ms  med=110.02ms max=430.77ms p(90)=245.97ms p(95)=289.48ms p(99.9)=375.24ms
     http_req_failed................: 0.00%   ✓ 0           ✗ 115113
     http_req_receiving.............: avg=551.71µs min=22.57µs med=42.06µs  max=130.35ms p(90)=124.44µs p(95)=390.17µs p(99.9)=75.25ms 
     http_req_sending...............: avg=456.37µs min=4.99µs  med=10µs     max=133.08ms p(90)=21.59µs  p(95)=126.38µs p(99.9)=73.47ms 
     http_req_tls_handshaking.......: avg=0s       min=0s      med=0s       max=0s       p(90)=0s       p(95)=0s       p(99.9)=0s      
     http_req_waiting...............: avg=119.92ms min=1.59ms  med=108.79ms max=385.53ms p(90)=243.87ms p(95)=287.08ms p(99.9)=371.78ms
     http_reqs......................: 115113  1846.602204/s
     iteration_duration.............: avg=122.77ms min=1.78ms  med=111.65ms max=775.72ms p(90)=248.16ms p(95)=291.73ms p(99.9)=420.94ms
     iterations.....................: 114113  1830.560556/s
     success_rate...................: 100.00% ✓ 114113      ✗ 0     
     vus............................: 75      min=0         max=494 
     vus_max........................: 500     min=500       max=500 

Performance Overview

Performance Overview

HTTP Overview

HTTP Overview
Summary for: `grafbase`

K6 Output

     ✓ response code was 200
     ✓ no graphql errors
     ✓ valid response structure

     checks.........................: 100.00% ✓ 287673      ✗ 0    
     data_received..................: 8.5 GB  135 MB/s
     data_sent......................: 113 MB  1.8 MB/s
     http_req_blocked...............: avg=704.71µs min=1.18µs  med=3µs      max=387.14ms p(90)=4.27µs   p(95)=5.11µs   p(99.9)=219.37ms
     http_req_connecting............: avg=700.3µs  min=0s      med=0s       max=387.08ms p(90)=0s       p(95)=0s       p(99.9)=219.2ms 
     http_req_duration..............: avg=143.58ms min=2.52ms  med=132.37ms max=480.6ms  p(90)=286.65ms p(95)=336.45ms p(99.9)=423.36ms
       { expected_response:true }...: avg=143.58ms min=2.52ms  med=132.37ms max=480.6ms  p(90)=286.65ms p(95)=336.45ms p(99.9)=423.36ms
     http_req_failed................: 0.00%   ✓ 0           ✗ 96891
     http_req_receiving.............: avg=666.72µs min=23.36µs med=47.41µs  max=149.62ms p(90)=104.06µs p(95)=428.91µs p(99.9)=90.19ms 
     http_req_sending...............: avg=613.34µs min=4.91µs  med=11.63µs  max=156.51ms p(90)=28.18µs  p(95)=136.75µs p(99.9)=81.32ms 
     http_req_tls_handshaking.......: avg=0s       min=0s      med=0s       max=0s       p(90)=0s       p(95)=0s       p(99.9)=0s      
     http_req_waiting...............: avg=142.3ms  min=2.47ms  med=130.9ms  max=446.6ms  p(90)=283.77ms p(95)=334.01ms p(99.9)=418.65ms
     http_reqs......................: 96891   1532.33062/s
     iteration_duration.............: avg=146.17ms min=3.15ms  med=134.59ms max=854.48ms p(90)=289.87ms p(95)=339.99ms p(99.9)=524.82ms
     iterations.....................: 95891   1516.515625/s
     success_rate...................: 100.00% ✓ 95891       ✗ 0    
     vus............................: 70      min=0         max=495
     vus_max........................: 500     min=500       max=500

Performance Overview

Performance Overview

HTTP Overview

HTTP Overview
Summary for: `cosmo`

K6 Output

     ✓ response code was 200
     ✓ no graphql errors
     ✓ valid response structure

     checks.........................: 100.00% ✓ 125322     ✗ 0    
     data_received..................: 3.8 GB  59 MB/s
     data_sent......................: 50 MB   780 kB/s
     http_req_blocked...............: avg=133.53µs min=1.38µs med=3.11µs   max=163.07ms p(90)=4.67µs   p(95)=6.34µs   p(99.9)=47.53ms 
     http_req_connecting............: avg=128.48µs min=0s     med=0s       max=161.73ms p(90)=0s       p(95)=0s       p(99.9)=47.46ms 
     http_req_duration..............: avg=328.45ms min=2.86ms med=309.72ms max=1.26s    p(90)=637.85ms p(95)=718.1ms  p(99.9)=1.13s   
       { expected_response:true }...: avg=328.45ms min=2.86ms med=309.72ms max=1.26s    p(90)=637.85ms p(95)=718.1ms  p(99.9)=1.13s   
     http_req_failed................: 0.00%   ✓ 0          ✗ 42774
     http_req_receiving.............: avg=1.15ms   min=28.4µs med=65.81µs  max=213.83ms p(90)=284.33µs p(95)=537.42µs p(99.9)=151.41ms
     http_req_sending...............: avg=197.6µs  min=5.91µs med=11.68µs  max=132ms    p(90)=32.68µs  p(95)=139.02µs p(99.9)=38.64ms 
     http_req_tls_handshaking.......: avg=0s       min=0s     med=0s       max=0s       p(90)=0s       p(95)=0s       p(99.9)=0s      
     http_req_waiting...............: avg=327.1ms  min=2.8ms  med=308.19ms max=1.26s    p(90)=636.48ms p(95)=715.72ms p(99.9)=1.13s   
     http_reqs......................: 42774   670.042549/s
     iteration_duration.............: avg=336.9ms  min=3.21ms med=319.37ms max=1.26s    p(90)=641.16ms p(95)=721.63ms p(99.9)=1.14s   
     iterations.....................: 41774   654.377833/s
     success_rate...................: 100.00% ✓ 41774      ✗ 0    
     vus............................: 54      min=0        max=499
     vus_max........................: 500     min=500      max=500

Performance Overview

Performance Overview

HTTP Overview

HTTP Overview
Summary for: `apollo-router`

K6 Output

     ✓ response code was 200
     ✗ no graphql errors
      ↳  99% — ✓ 25317 / ✗ 20
     ✗ valid response structure
      ↳  99% — ✓ 25336 / ✗ 1

     checks.........................: 99.97% ✓ 75990      ✗ 21   
     data_received..................: 2.3 GB 34 MB/s
     data_sent......................: 31 MB  456 kB/s
     http_req_blocked...............: avg=93.71µs  min=1.29µs  med=3.02µs   max=117.21ms p(90)=4.97µs   p(95)=7.22µs   p(99.9)=28.32ms
     http_req_connecting............: avg=87.71µs  min=0s      med=0s       max=117.01ms p(90)=0s       p(95)=0s       p(99.9)=27.99ms
     http_req_duration..............: avg=535.24ms min=6.12ms  med=498.17ms max=2.17s    p(90)=1.08s    p(95)=1.21s    p(99.9)=1.59s  
       { expected_response:true }...: avg=535.24ms min=6.12ms  med=498.17ms max=2.17s    p(90)=1.08s    p(95)=1.21s    p(99.9)=1.59s  
     http_req_failed................: 0.00%  ✓ 0          ✗ 26337
     http_req_receiving.............: avg=114.25µs min=30.69µs med=54.22µs  max=61.67ms  p(90)=104.94µs p(95)=162.25µs p(99.9)=9.09ms 
     http_req_sending...............: avg=110.17µs min=6.16µs  med=11.83µs  max=61.26ms  p(90)=29.7µs   p(95)=114.43µs p(99.9)=18.32ms
     http_req_tls_handshaking.......: avg=0s       min=0s      med=0s       max=0s       p(90)=0s       p(95)=0s       p(99.9)=0s     
     http_req_waiting...............: avg=535.02ms min=6.07ms  med=498.11ms max=2.17s    p(90)=1.08s    p(95)=1.21s    p(99.9)=1.59s  
     http_reqs......................: 26337  391.337763/s
     iteration_duration.............: avg=556.84ms min=6.43ms  med=523.78ms max=2.17s    p(90)=1.08s    p(95)=1.22s    p(99.9)=1.59s  
     iterations.....................: 25337  376.478904/s
     success_rate...................: 99.92% ✓ 25317      ✗ 20   
     vus............................: 77     min=0        max=500
     vus_max........................: 500    min=500      max=500

Performance Overview

Performance Overview

HTTP Overview

HTTP Overview
Summary for: `hive-gateway`

K6 Output

     ✓ response code was 200
     ✓ no graphql errors
     ✓ valid response structure

     checks.........................: 100.00% ✓ 56760      ✗ 0    
     data_received..................: 1.7 GB  25 MB/s
     data_sent......................: 23 MB   337 kB/s
     http_req_blocked...............: avg=87.74µs  min=1.05µs  med=2.91µs   max=123.44ms p(90)=4.93µs  p(95)=7.85µs   p(99.9)=25.6ms 
     http_req_connecting............: avg=81.96µs  min=0s      med=0s       max=123.39ms p(90)=0s      p(95)=0s       p(99.9)=25.56ms
     http_req_duration..............: avg=706.31ms min=6.8ms   med=668.77ms max=3.85s    p(90)=1.39s   p(95)=1.52s    p(99.9)=3.09s  
       { expected_response:true }...: avg=706.31ms min=6.8ms   med=668.77ms max=3.85s    p(90)=1.39s   p(95)=1.52s    p(99.9)=3.09s  
     http_req_failed................: 0.00%   ✓ 0          ✗ 19920
     http_req_receiving.............: avg=161.72µs min=24.88µs med=48.35µs  max=94.23ms  p(90)=90.66µs p(95)=185.89µs p(99.9)=23.46ms
     http_req_sending...............: avg=170.05µs min=4.47µs  med=10.7µs   max=147.21ms p(90)=23.78µs p(95)=106.12µs p(99.9)=29.38ms
     http_req_tls_handshaking.......: avg=0s       min=0s      med=0s       max=0s       p(90)=0s      p(95)=0s       p(99.9)=0s     
     http_req_waiting...............: avg=705.98ms min=6.75ms  med=668.38ms max=3.85s    p(90)=1.39s   p(95)=1.52s    p(99.9)=3.09s  
     http_reqs......................: 19920   287.583057/s
     iteration_duration.............: avg=743.9ms  min=6.95ms  med=721.75ms max=3.86s    p(90)=1.4s    p(95)=1.54s    p(99.9)=3.13s  
     iterations.....................: 18920   273.146156/s
     success_rate...................: 100.00% ✓ 18920      ✗ 0    
     vus............................: 74      min=0        max=500
     vus_max........................: 500     min=500      max=500

Performance Overview

Performance Overview

HTTP Overview

HTTP Overview
Summary for: `hive-gateway-bun`

K6 Output

     ✓ response code was 200
     ✓ no graphql errors
     ✓ valid response structure

     checks.........................: 100.00% ✓ 53307      ✗ 0    
     data_received..................: 1.6 GB  24 MB/s
     data_sent......................: 22 MB   322 kB/s
     http_req_blocked...............: avg=117.8µs  min=1.33µs  med=2.8µs    max=115.04ms p(90)=4.48µs  p(95)=6.85µs   p(99.9)=32.84ms
     http_req_connecting............: avg=111.72µs min=0s      med=0s       max=114.99ms p(90)=0s      p(95)=0s       p(99.9)=32.8ms 
     http_req_duration..............: avg=748.38ms min=6.24ms  med=710.44ms max=4.56s    p(90)=1.49s   p(95)=1.62s    p(99.9)=3.73s  
       { expected_response:true }...: avg=748.38ms min=6.24ms  med=710.44ms max=4.56s    p(90)=1.49s   p(95)=1.62s    p(99.9)=3.73s  
     http_req_failed................: 0.00%   ✓ 0          ✗ 18769
     http_req_receiving.............: avg=149.26µs min=26.47µs med=43.64µs  max=77.44ms  p(90)=86.61µs p(95)=139.03µs p(99.9)=19.93ms
     http_req_sending...............: avg=214.27µs min=5.49µs  med=10.91µs  max=95.56ms  p(90)=28.61µs p(95)=114.48µs p(99.9)=37.21ms
     http_req_tls_handshaking.......: avg=0s       min=0s      med=0s       max=0s       p(90)=0s      p(95)=0s       p(99.9)=0s     
     http_req_waiting...............: avg=748.02ms min=6.18ms  med=710.18ms max=4.56s    p(90)=1.49s   p(95)=1.62s    p(99.9)=3.73s  
     http_reqs......................: 18769   274.795141/s
     iteration_duration.............: avg=790.88ms min=8.22ms  med=759.28ms max=4.58s    p(90)=1.5s    p(95)=1.62s    p(99.9)=3.77s  
     iterations.....................: 17769   260.154236/s
     success_rate...................: 100.00% ✓ 17769      ✗ 0    
     vus............................: 82      min=0        max=500
     vus_max........................: 500     min=500      max=500

Performance Overview

Performance Overview

HTTP Overview

HTTP Overview
Summary for: `apollo-gateway`

K6 Output

     ✓ response code was 200
     ✓ no graphql errors
     ✓ valid response structure

     checks.........................: 100.00% ✓ 30003      ✗ 0    
     data_received..................: 966 MB  14 MB/s
     data_sent......................: 13 MB   192 kB/s
     http_req_blocked...............: avg=31.57µs min=1.2µs   med=2.98µs  max=22.56ms p(90)=4.57µs  p(95)=9.15µs   p(99.9)=8.24ms
     http_req_connecting............: avg=24.62µs min=0s      med=0s      max=22.5ms  p(90)=0s      p(95)=0s       p(99.9)=4.42ms
     http_req_duration..............: avg=1.18s   min=7.25ms  med=1.15s   max=15.5s   p(90)=2.06s   p(95)=2.4s     p(99.9)=14.04s
       { expected_response:true }...: avg=1.18s   min=7.25ms  med=1.15s   max=15.5s   p(90)=2.06s   p(95)=2.4s     p(99.9)=14.04s
     http_req_failed................: 0.00%   ✓ 0          ✗ 11001
     http_req_receiving.............: avg=70.61µs min=27.14µs med=49.95µs max=15.34ms p(90)=91.72µs p(95)=114.84µs p(99.9)=1.35ms
     http_req_sending...............: avg=36.97µs min=5.9µs   med=12.05µs max=16.89ms p(90)=24.88µs p(95)=41.48µs  p(99.9)=6.05ms
     http_req_tls_handshaking.......: avg=0s      min=0s      med=0s      max=0s      p(90)=0s      p(95)=0s       p(99.9)=0s    
     http_req_waiting...............: avg=1.18s   min=7.21ms  med=1.15s   max=15.5s   p(90)=2.06s   p(95)=2.4s     p(99.9)=14.04s
     http_reqs......................: 11001   161.164817/s
     iteration_duration.............: avg=1.3s    min=7.63ms  med=1.28s   max=15.52s  p(90)=2.09s   p(95)=2.52s    p(99.9)=14.13s
     iterations.....................: 10001   146.514802/s
     success_rate...................: 100.00% ✓ 10001      ✗ 0    
     vus............................: 90      min=0        max=500
     vus_max........................: 500     min=500      max=500

Performance Overview

Performance Overview

HTTP Overview

HTTP Overview

Copy link

github-actions bot commented Oct 6, 2025

Overview for: constant-vus-subgraphs-delay-resources

This scenario runs 4 subgraphs and a GraphQL gateway with Federation spec, and runs a heavy query. It's being executed with a constant amount of VUs over a fixed amount of time. It measure things like memory usage, CPU usage, average RPS. It also includes a summary of the entire execution, and metrics information about HTTP execution times.

This scenario was running 50 VUs over 60s

Comparison

Comparison

Gateway RPS ⬇️ Requests Duration Notes
grafbase 173 14038 total, 0 failed avg: 215ms, p95: 226ms
hive-router 169 13744 total, 0 failed avg: 220ms, p95: 231ms
cosmo 166 13491 total, 0 failed avg: 224ms, p95: 248ms
hive-gateway 163 12497 total, 0 failed avg: 241ms, p95: 269ms
hive-gateway-bun 162 12465 total, 0 failed avg: 242ms, p95: 273ms
apollo-router 137 11172 total, 0 failed avg: 271ms, p95: 314ms
apollo-gateway 123 10094 total, 0 failed avg: 299ms, p95: 331ms
Summary for: `grafbase`

K6 Output

     ✓ response code was 200
     ✓ no graphql errors
     ✓ valid response structure

     checks.........................: 100.00% ✓ 41814      ✗ 0    
     data_received..................: 1.2 GB  15 MB/s
     data_sent......................: 16 MB   202 kB/s
     http_req_blocked...............: avg=21.16µs  min=1.19µs   med=1.88µs   max=10.35ms  p(90)=3.25µs   p(95)=4.74µs   p(99.9)=7.7ms   
     http_req_connecting............: avg=18.63µs  min=0s       med=0s       max=10.3ms   p(90)=0s       p(95)=0s       p(99.9)=7.67ms  
     http_req_duration..............: avg=215.24ms min=156.39ms med=214.44ms max=609.87ms p(90)=223.62ms p(95)=226.39ms p(99.9)=523.8ms 
       { expected_response:true }...: avg=215.24ms min=156.39ms med=214.44ms max=609.87ms p(90)=223.62ms p(95)=226.39ms p(99.9)=523.8ms 
     http_req_failed................: 0.00%   ✓ 0          ✗ 14038
     http_req_receiving.............: avg=78.45µs  min=25.87µs  med=45.45µs  max=16.6ms   p(90)=88.37µs  p(95)=233.23µs p(99.9)=3.51ms  
     http_req_sending...............: avg=181.13µs min=5.6µs    med=8.53µs   max=384.92ms p(90)=24.66µs  p(95)=96.82µs  p(99.9)=9.95ms  
     http_req_tls_handshaking.......: avg=0s       min=0s       med=0s       max=0s       p(90)=0s       p(95)=0s       p(99.9)=0s      
     http_req_waiting...............: avg=214.98ms min=156.29ms med=214.33ms max=608.6ms  p(90)=223.43ms p(95)=226.21ms p(99.9)=498.56ms
     http_reqs......................: 14038   173.456576/s
     iteration_duration.............: avg=215.54ms min=156.59ms med=214.71ms max=631.69ms p(90)=223.81ms p(95)=226.6ms  p(99.9)=535.43ms
     iterations.....................: 13938   172.220954/s
     success_rate...................: 100.00% ✓ 13938      ✗ 0    
     vus............................: 50      min=0        max=50 
     vus_max........................: 50      min=50       max=50 

Performance Overview

Performance Overview

HTTP Overview

HTTP Overview
Summary for: `hive-router`

K6 Output

     ✓ response code was 200
     ✓ no graphql errors
     ✓ valid response structure

     checks.........................: 100.00% ✓ 40932      ✗ 0    
     data_received..................: 1.2 GB  15 MB/s
     data_sent......................: 16 MB   197 kB/s
     http_req_blocked...............: avg=19.15µs  min=1.16µs   med=1.94µs   max=8.92ms   p(90)=3.04µs   p(95)=4.23µs   p(99.9)=6.63ms  
     http_req_connecting............: avg=16.17µs  min=0s       med=0s       max=8.88ms   p(90)=0s       p(95)=0s       p(99.9)=6.46ms  
     http_req_duration..............: avg=220.15ms min=157.84ms med=219.19ms max=603.4ms  p(90)=227.76ms p(95)=230.52ms p(99.9)=508.35ms
       { expected_response:true }...: avg=220.15ms min=157.84ms med=219.19ms max=603.4ms  p(90)=227.76ms p(95)=230.52ms p(99.9)=508.35ms
     http_req_failed................: 0.00%   ✓ 0          ✗ 13744
     http_req_receiving.............: avg=76.82µs  min=24.37µs  med=41.64µs  max=15.19ms  p(90)=84.71µs  p(95)=240.83µs p(99.9)=5.19ms  
     http_req_sending...............: avg=89.83µs  min=5.36µs   med=8.08µs   max=367.28ms p(90)=27.72µs  p(95)=94.13µs  p(99.9)=6.07ms  
     http_req_tls_handshaking.......: avg=0s       min=0s       med=0s       max=0s       p(90)=0s       p(95)=0s       p(99.9)=0s      
     http_req_waiting...............: avg=219.98ms min=157.8ms  med=219.1ms  max=602.74ms p(90)=227.6ms  p(95)=230.33ms p(99.9)=495.12ms
     http_reqs......................: 13744   169.759551/s
     iteration_duration.............: avg=220.49ms min=158.06ms med=219.44ms max=618.93ms p(90)=227.97ms p(95)=230.71ms p(99.9)=528.03ms
     iterations.....................: 13644   168.524397/s
     success_rate...................: 100.00% ✓ 13644      ✗ 0    
     vus............................: 50      min=0        max=50 
     vus_max........................: 50      min=50       max=50 

Performance Overview

Performance Overview

HTTP Overview

HTTP Overview
Summary for: `cosmo`

K6 Output

     ✓ response code was 200
     ✓ no graphql errors
     ✓ valid response structure

     checks.........................: 100.00% ✓ 40173      ✗ 0    
     data_received..................: 1.2 GB  15 MB/s
     data_sent......................: 16 MB   194 kB/s
     http_req_blocked...............: avg=15.99µs  min=1.07µs   med=2.72µs   max=6.96ms   p(90)=4.21µs   p(95)=5.41µs   p(99.9)=4.89ms  
     http_req_connecting............: avg=12.65µs  min=0s       med=0s       max=6.93ms   p(90)=0s       p(95)=0s       p(99.9)=4.86ms  
     http_req_duration..............: avg=223.88ms min=156.87ms med=222.4ms  max=648.39ms p(90)=242.48ms p(95)=248.37ms p(99.9)=538.27ms
       { expected_response:true }...: avg=223.88ms min=156.87ms med=222.4ms  max=648.39ms p(90)=242.48ms p(95)=248.37ms p(99.9)=538.27ms
     http_req_failed................: 0.00%   ✓ 0          ✗ 13491
     http_req_receiving.............: avg=521.15µs min=27.29µs  med=57.84µs  max=34.77ms  p(90)=359.6µs  p(95)=956.95µs p(99.9)=25.97ms 
     http_req_sending...............: avg=94.66µs  min=4.36µs   med=10.25µs  max=312.08ms p(90)=21.44µs  p(95)=115.53µs p(99.9)=3.83ms  
     http_req_tls_handshaking.......: avg=0s       min=0s       med=0s       max=0s       p(90)=0s       p(95)=0s       p(99.9)=0s      
     http_req_waiting...............: avg=223.26ms min=156.81ms med=221.84ms max=647.56ms p(90)=241.85ms p(95)=247.84ms p(99.9)=537.25ms
     http_reqs......................: 13491   166.462669/s
     iteration_duration.............: avg=224.31ms min=157.11ms med=222.74ms max=676.77ms p(90)=242.74ms p(95)=248.65ms p(99.9)=570.55ms
     iterations.....................: 13391   165.228789/s
     success_rate...................: 100.00% ✓ 13391      ✗ 0    
     vus............................: 50      min=0        max=50 
     vus_max........................: 50      min=50       max=50 

Performance Overview

Performance Overview

HTTP Overview

HTTP Overview
Summary for: `hive-gateway`

K6 Output

     ✓ response code was 200
     ✓ no graphql errors
     ✓ valid response structure

     checks.........................: 100.00% ✓ 37191      ✗ 0    
     data_received..................: 1.1 GB  14 MB/s
     data_sent......................: 15 MB   190 kB/s
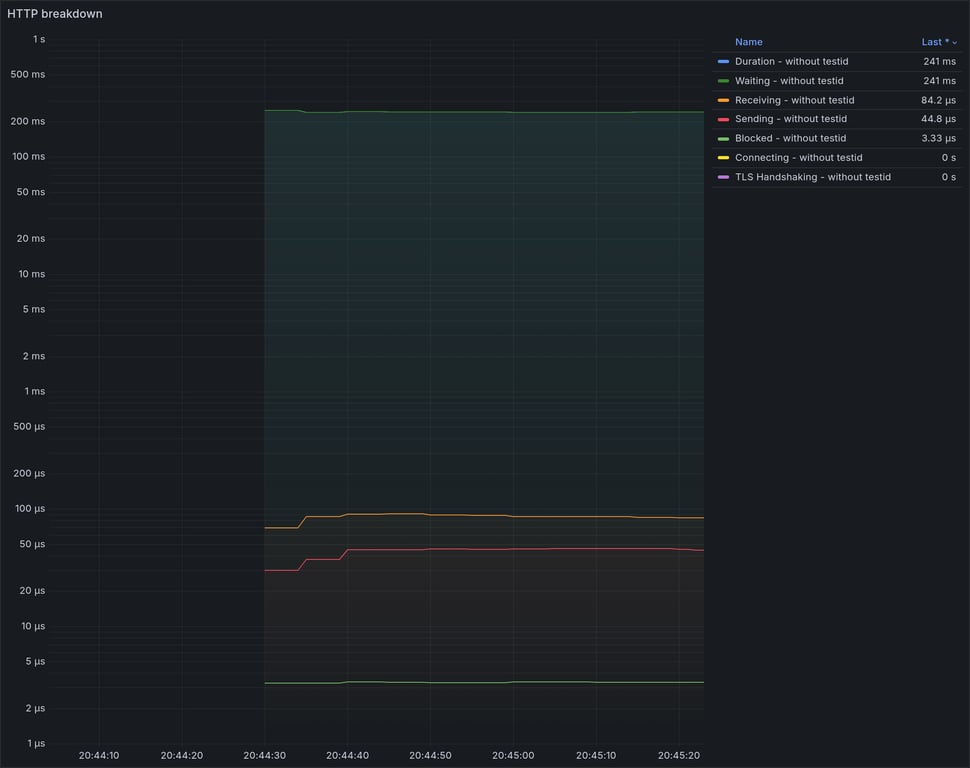
     http_req_blocked...............: avg=27.21µs  min=1.14µs   med=2.63µs   max=11.21ms  p(90)=4.24µs   p(95)=5.43µs   p(99.9)=8.8ms   
     http_req_connecting............: avg=23.38µs  min=0s       med=0s       max=11.17ms  p(90)=0s       p(95)=0s       p(99.9)=8.78ms  
     http_req_duration..............: avg=241.3ms  min=160.32ms med=233.25ms max=794.57ms p(90)=255.93ms p(95)=268.82ms p(99.9)=677.15ms
       { expected_response:true }...: avg=241.3ms  min=160.32ms med=233.25ms max=794.57ms p(90)=255.93ms p(95)=268.82ms p(99.9)=677.15ms
     http_req_failed................: 0.00%   ✓ 0          ✗ 12497
     http_req_receiving.............: avg=97.66µs  min=25.87µs  med=47.17µs  max=153.3ms  p(90)=103.41µs p(95)=201.56µs p(99.9)=2.77ms  
     http_req_sending...............: avg=95.23µs  min=5.28µs   med=11.03µs  max=243.33ms p(90)=33.9µs   p(95)=125.07µs p(99.9)=6.19ms  
     http_req_tls_handshaking.......: avg=0s       min=0s       med=0s       max=0s       p(90)=0s       p(95)=0s       p(99.9)=0s      
     http_req_waiting...............: avg=241.11ms min=160.24ms med=233.12ms max=793.88ms p(90)=255.8ms  p(95)=268.56ms p(99.9)=677.04ms
     http_reqs......................: 12497   163.397779/s
     iteration_duration.............: avg=242.35ms min=178.32ms med=233.61ms max=817.32ms p(90)=256.33ms p(95)=269.36ms p(99.9)=691.75ms
     iterations.....................: 12397   162.090283/s
     success_rate...................: 100.00% ✓ 12397      ✗ 0    
     vus............................: 50      min=0        max=50 
     vus_max........................: 50      min=50       max=50 

Performance Overview

Performance Overview

HTTP Overview

HTTP Overview
Summary for: `hive-gateway-bun`

K6 Output

     ✓ response code was 200
     ✓ no graphql errors
     ✓ valid response structure

     checks.........................: 100.00% ✓ 37095      ✗ 0    
     data_received..................: 1.1 GB  14 MB/s
     data_sent......................: 15 MB   189 kB/s
     http_req_blocked...............: avg=24.52µs  min=1.14µs   med=2.59µs   max=10.79ms  p(90)=4.15µs   p(95)=5.37µs   p(99.9)=8.06ms
     http_req_connecting............: avg=21.08µs  min=0s       med=0s       max=10.75ms  p(90)=0s       p(95)=0s       p(99.9)=8.04ms
     http_req_duration..............: avg=242.05ms min=160.55ms med=234.08ms max=1.02s    p(90)=259.36ms p(95)=273.06ms p(99.9)=1s    
       { expected_response:true }...: avg=242.05ms min=160.55ms med=234.08ms max=1.02s    p(90)=259.36ms p(95)=273.06ms p(99.9)=1s    
     http_req_failed................: 0.00%   ✓ 0          ✗ 12465
     http_req_receiving.............: avg=93.35µs  min=26.04µs  med=45.33µs  max=106.03ms p(90)=100.87µs p(95)=255.8µs  p(99.9)=3.64ms
     http_req_sending...............: avg=89.01µs  min=5.41µs   med=10.66µs  max=157.01ms p(90)=33.02µs  p(95)=130.19µs p(99.9)=5.32ms
     http_req_tls_handshaking.......: avg=0s       min=0s       med=0s       max=0s       p(90)=0s       p(95)=0s       p(99.9)=0s    
     http_req_waiting...............: avg=241.87ms min=160.47ms med=233.96ms max=1.02s    p(90)=259.21ms p(95)=272.89ms p(99.9)=1s    
     http_reqs......................: 12465   162.740882/s
     iteration_duration.............: avg=243.11ms min=185.19ms med=234.51ms max=1.03s    p(90)=259.78ms p(95)=273.61ms p(99.9)=1s    
     iterations.....................: 12365   161.435299/s
     success_rate...................: 100.00% ✓ 12365      ✗ 0    
     vus............................: 50      min=0        max=50 
     vus_max........................: 50      min=50       max=50 

Performance Overview

Performance Overview

HTTP Overview

HTTP Overview
Summary for: `apollo-router`

K6 Output

     ✓ response code was 200
     ✓ no graphql errors
     ✓ valid response structure

     checks.........................: 100.00% ✓ 33216      ✗ 0    
     data_received..................: 980 MB  12 MB/s
     data_sent......................: 13 MB   160 kB/s
     http_req_blocked...............: avg=22.36µs  min=1.33µs   med=2.84µs   max=7.81ms   p(90)=4.22µs   p(95)=5.24µs   p(99.9)=6.17ms  
     http_req_connecting............: avg=18.08µs  min=0s       med=0s       max=7.76ms   p(90)=0s       p(95)=0s       p(99.9)=6.15ms  
     http_req_duration..............: avg=270.65ms min=170.19ms med=270.02ms max=665.61ms p(90)=305.17ms p(95)=314.1ms  p(99.9)=592.72ms
       { expected_response:true }...: avg=270.65ms min=170.19ms med=270.02ms max=665.61ms p(90)=305.17ms p(95)=314.1ms  p(99.9)=592.72ms
     http_req_failed................: 0.00%   ✓ 0          ✗ 11172
     http_req_receiving.............: avg=124.97µs min=31.96µs  med=53.15µs  max=13.06ms  p(90)=152.96µs p(95)=422.85µs p(99.9)=4.82ms  
     http_req_sending...............: avg=148.17µs min=5.94µs   med=11.27µs  max=293.15ms p(90)=52.01µs  p(95)=144.42µs p(99.9)=4.76ms  
     http_req_tls_handshaking.......: avg=0s       min=0s       med=0s       max=0s       p(90)=0s       p(95)=0s       p(99.9)=0s      
     http_req_waiting...............: avg=270.38ms min=170.11ms med=269.8ms  max=664.9ms  p(90)=305.02ms p(95)=313.71ms p(99.9)=591.91ms
     http_reqs......................: 11172   137.110417/s
     iteration_duration.............: avg=271.65ms min=170.53ms med=270.79ms max=706.31ms p(90)=305.74ms p(95)=314.61ms p(99.9)=635.35ms
     iterations.....................: 11072   135.883148/s
     success_rate...................: 100.00% ✓ 11072      ✗ 0    
     vus............................: 50      min=0        max=50 
     vus_max........................: 50      min=50       max=50 

Performance Overview

Performance Overview

HTTP Overview

HTTP Overview
Summary for: `apollo-gateway`

K6 Output

     ✓ response code was 200
     ✓ no graphql errors
     ✓ valid response structure

     checks.........................: 100.00% ✓ 29982      ✗ 0    
     data_received..................: 887 MB  11 MB/s
     data_sent......................: 12 MB   144 kB/s
     http_req_blocked...............: avg=29.19µs  min=1.21µs   med=3.41µs   max=10.24ms  p(90)=5.35µs   p(95)=6.33µs   p(99.9)=8.04ms  
     http_req_connecting............: avg=24.23µs  min=0s       med=0s       max=10.21ms  p(90)=0s       p(95)=0s       p(99.9)=8.02ms  
     http_req_duration..............: avg=299.2ms  min=210.9ms  med=296.66ms max=859.29ms p(90)=320.32ms p(95)=331.09ms p(99.9)=733.72ms
       { expected_response:true }...: avg=299.2ms  min=210.9ms  med=296.66ms max=859.29ms p(90)=320.32ms p(95)=331.09ms p(99.9)=733.72ms
     http_req_failed................: 0.00%   ✓ 0          ✗ 10094
     http_req_receiving.............: avg=84.85µs  min=29.48µs  med=64.67µs  max=3.35ms   p(90)=117.31µs p(95)=148.57µs p(99.9)=1.81ms  
     http_req_sending...............: avg=106.4µs  min=6.14µs   med=13.18µs  max=330.58ms p(90)=23.84µs  p(95)=39.29µs  p(99.9)=4.63ms  
     http_req_tls_handshaking.......: avg=0s       min=0s       med=0s       max=0s       p(90)=0s       p(95)=0s       p(99.9)=0s      
     http_req_waiting...............: avg=299.01ms min=210.81ms med=296.52ms max=857.9ms  p(90)=320.19ms p(95)=330.85ms p(99.9)=732.87ms
     http_reqs......................: 10094   123.670535/s
     iteration_duration.............: avg=300.55ms min=220.16ms med=297.19ms max=872.84ms p(90)=320.71ms p(95)=331.53ms p(99.9)=761.88ms
     iterations.....................: 9994    122.445346/s
     success_rate...................: 100.00% ✓ 9994       ✗ 0    
     vus............................: 50      min=0        max=50 
     vus_max........................: 50      min=50       max=50 

Performance Overview

Performance Overview

HTTP Overview

HTTP Overview

Copy link

github-actions bot commented Oct 6, 2025

Overview for: constant-vus-subgraphs-delay

This scenario runs 4 subgraphs and a GraphQL gateway with Federation spec, and runs a heavy query. It's being executed with a constant amount of VUs over a fixed amount of time. It measure things like memory usage, CPU usage, average RPS. It also includes a summary of the entire execution, and metrics information about HTTP execution times.

This scenario was running 50 VUs over 60s

Comparison

Comparison

Gateway RPS ⬇️ Requests Duration Notes
grafbase 172 13992 total, 0 failed avg: 216ms, p95: 227ms
hive-router 167 13540 total, 0 failed avg: 223ms, p95: 235ms
cosmo 157 12750 total, 0 failed avg: 237ms, p95: 263ms
hive-gateway 149 11428 total, 0 failed avg: 264ms, p95: 300ms
hive-gateway-bun 149 11434 total, 0 failed avg: 264ms, p95: 413ms
apollo-router 123 10103 total, 0 failed avg: 299ms, p95: 355ms
apollo-gateway 85 6959 total, 0 failed avg: 434ms, p95: 474ms
Summary for: `grafbase`

K6 Output

     ✓ response code was 200
     ✓ no graphql errors
     ✓ valid response structure

     checks.........................: 100.00% ✓ 41676      ✗ 0    
     data_received..................: 1.2 GB  15 MB/s
     data_sent......................: 16 MB   201 kB/s
     http_req_blocked...............: avg=19µs     min=1.23µs   med=1.89µs   max=9.2ms    p(90)=3.25µs   p(95)=4.53µs   p(99.9)=6.66ms  
     http_req_connecting............: avg=16.47µs  min=0s       med=0s       max=9.16ms   p(90)=0s       p(95)=0s       p(99.9)=6.64ms  
     http_req_duration..............: avg=215.77ms min=158.23ms med=214.92ms max=604.32ms p(90)=224.55ms p(95)=227.35ms p(99.9)=521.54ms
       { expected_response:true }...: avg=215.77ms min=158.23ms med=214.92ms max=604.32ms p(90)=224.55ms p(95)=227.35ms p(99.9)=521.54ms
     http_req_failed................: 0.00%   ✓ 0          ✗ 13992
     http_req_receiving.............: avg=78.26µs  min=23.35µs  med=44.1µs   max=11.31ms  p(90)=84.55µs  p(95)=219.52µs p(99.9)=4.67ms  
     http_req_sending...............: avg=133.87µs min=5.57µs   med=8.27µs   max=385.04ms p(90)=27.04µs  p(95)=92.98µs  p(99.9)=8.18ms  
     http_req_tls_handshaking.......: avg=0s       min=0s       med=0s       max=0s       p(90)=0s       p(95)=0s       p(99.9)=0s      
     http_req_waiting...............: avg=215.56ms min=158.17ms med=214.81ms max=603.67ms p(90)=224.44ms p(95)=227.13ms p(99.9)=490.93ms
     http_reqs......................: 13992   172.962157/s
     iteration_duration.............: avg=216.08ms min=158.45ms med=215.16ms max=622.8ms  p(90)=224.76ms p(95)=227.54ms p(99.9)=538.18ms
     iterations.....................: 13892   171.726006/s
     success_rate...................: 100.00% ✓ 13892      ✗ 0    
     vus............................: 50      min=0        max=50 
     vus_max........................: 50      min=50       max=50 

Performance Overview

Performance Overview

HTTP Overview

HTTP Overview
Summary for: `hive-router`

K6 Output

     ✓ response code was 200
     ✓ no graphql errors
     ✓ valid response structure

     checks.........................: 100.00% ✓ 40320      ✗ 0    
     data_received..................: 1.2 GB  15 MB/s
     data_sent......................: 16 MB   195 kB/s
     http_req_blocked...............: avg=20.1µs   min=1.16µs   med=2.16µs   max=9.46ms   p(90)=3.17µs   p(95)=4.16µs   p(99.9)=6.95ms  
     http_req_connecting............: avg=17.44µs  min=0s       med=0s       max=9.42ms   p(90)=0s       p(95)=0s       p(99.9)=6.93ms  
     http_req_duration..............: avg=223.25ms min=158.97ms med=222.31ms max=612ms    p(90)=231.69ms p(95)=234.71ms p(99.9)=526.85ms
       { expected_response:true }...: avg=223.25ms min=158.97ms med=222.31ms max=612ms    p(90)=231.69ms p(95)=234.71ms p(99.9)=526.85ms
     http_req_failed................: 0.00%   ✓ 0          ✗ 13540
     http_req_receiving.............: avg=71.85µs  min=24.15µs  med=42.8µs   max=8.67ms   p(90)=85.63µs  p(95)=230.16µs p(99.9)=1.68ms  
     http_req_sending...............: avg=166.19µs min=5.59µs   med=9.31µs   max=380.57ms p(90)=28.09µs  p(95)=96.4µs   p(99.9)=8.95ms  
     http_req_tls_handshaking.......: avg=0s       min=0s       med=0s       max=0s       p(90)=0s       p(95)=0s       p(99.9)=0s      
     http_req_waiting...............: avg=223.01ms min=158.92ms med=222.21ms max=610.25ms p(90)=231.54ms p(95)=234.53ms p(99.9)=506.89ms
     http_reqs......................: 13540   167.352435/s
     iteration_duration.............: avg=223.61ms min=159.19ms med=222.57ms max=625.97ms p(90)=231.91ms p(95)=234.91ms p(99.9)=536.27ms
     iterations.....................: 13440   166.11645/s
     success_rate...................: 100.00% ✓ 13440      ✗ 0    
     vus............................: 50      min=0        max=50 
     vus_max........................: 50      min=50       max=50 

Performance Overview

Performance Overview

HTTP Overview

HTTP Overview
Summary for: `cosmo`

K6 Output

     ✓ response code was 200
     ✓ no graphql errors
     ✓ valid response structure

     checks.........................: 100.00% ✓ 37950      ✗ 0    
     data_received..................: 1.1 GB  14 MB/s
     data_sent......................: 15 MB   183 kB/s
     http_req_blocked...............: avg=21.15µs  min=1.37µs   med=2.59µs   max=9.75ms   p(90)=3.72µs   p(95)=4.72µs   p(99.9)=6.84ms  
     http_req_connecting............: avg=17.95µs  min=0s       med=0s       max=9.71ms   p(90)=0s       p(95)=0s       p(99.9)=6.81ms  
     http_req_duration..............: avg=236.86ms min=135.04ms med=235.93ms max=627.61ms p(90)=257.15ms p(95)=263.23ms p(99.9)=521.5ms 
       { expected_response:true }...: avg=236.86ms min=135.04ms med=235.93ms max=627.61ms p(90)=257.15ms p(95)=263.23ms p(99.9)=521.5ms 
     http_req_failed................: 0.00%   ✓ 0          ✗ 12750
     http_req_receiving.............: avg=298.26µs min=30.56µs  med=57.94µs  max=146.42ms p(90)=161.93µs p(95)=456.11µs p(99.9)=29.7ms  
     http_req_sending...............: avg=95.85µs  min=6.03µs   med=10.58µs  max=254.29ms p(90)=28.23µs  p(95)=121.9µs  p(99.9)=2.58ms  
     http_req_tls_handshaking.......: avg=0s       min=0s       med=0s       max=0s       p(90)=0s       p(95)=0s       p(99.9)=0s      
     http_req_waiting...............: avg=236.47ms min=135ms    med=235.59ms max=617.55ms p(90)=256.64ms p(95)=262.9ms  p(99.9)=520.63ms
     http_reqs......................: 12750   157.419289/s
     iteration_duration.............: avg=237.44ms min=135.28ms med=236.34ms max=641.25ms p(90)=257.47ms p(95)=263.58ms p(99.9)=565.44ms
     iterations.....................: 12650   156.184628/s
     success_rate...................: 100.00% ✓ 12650      ✗ 0    
     vus............................: 20      min=0        max=50 
     vus_max........................: 50      min=50       max=50 

Performance Overview

Performance Overview

HTTP Overview

HTTP Overview
Summary for: `hive-gateway`

K6 Output

     ✓ response code was 200
     ✓ no graphql errors
     ✓ valid response structure

     checks.........................: 100.00% ✓ 33984      ✗ 0    
     data_received..................: 1.0 GB  13 MB/s
     data_sent......................: 13 MB   173 kB/s
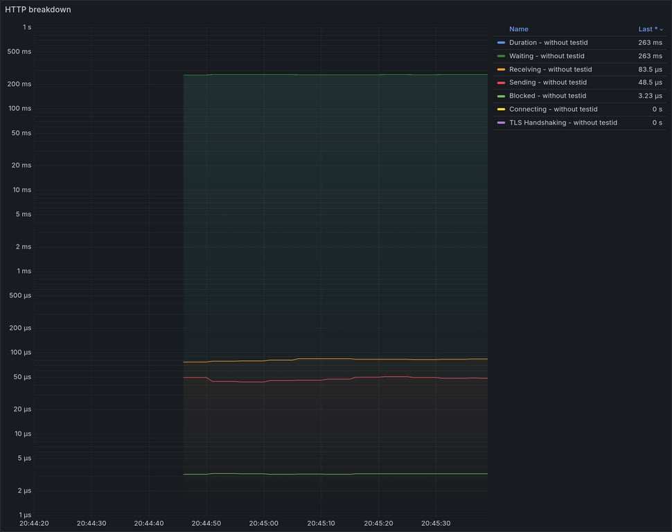
     http_req_blocked...............: avg=30.87µs  min=1.16µs   med=2.66µs   max=11.76ms  p(90)=4.15µs   p(95)=5.49µs   p(99.9)=9.29ms  
     http_req_connecting............: avg=27.48µs  min=0s       med=0s       max=11.72ms  p(90)=0s       p(95)=0s       p(99.9)=9.26ms  
     http_req_duration..............: avg=264.16ms min=146.58ms med=254.86ms max=690.2ms  p(90)=273.59ms p(95)=299.81ms p(99.9)=595.59ms
       { expected_response:true }...: avg=264.16ms min=146.58ms med=254.86ms max=690.2ms  p(90)=273.59ms p(95)=299.81ms p(99.9)=595.59ms
     http_req_failed................: 0.00%   ✓ 0          ✗ 11428
     http_req_receiving.............: avg=91.29µs  min=26.87µs  med=46.44µs  max=14.65ms  p(90)=103.42µs p(95)=344.87µs p(99.9)=3.56ms  
     http_req_sending...............: avg=109.05µs min=5.65µs   med=11.12µs  max=204.62ms p(90)=36.04µs  p(95)=147.09µs p(99.9)=7.14ms  
     http_req_tls_handshaking.......: avg=0s       min=0s       med=0s       max=0s       p(90)=0s       p(95)=0s       p(99.9)=0s      
     http_req_waiting...............: avg=263.96ms min=146.52ms med=254.73ms max=689.96ms p(90)=273.37ms p(95)=299.34ms p(99.9)=594.3ms 
     http_reqs......................: 11428   149.116335/s
     iteration_duration.............: avg=265.41ms min=146.82ms med=255.21ms max=731.22ms p(90)=274ms    p(95)=300.74ms p(99.9)=642.31ms
     iterations.....................: 11328   147.811502/s
     success_rate...................: 100.00% ✓ 11328      ✗ 0    
     vus............................: 50      min=0        max=50 
     vus_max........................: 50      min=50       max=50 

Performance Overview

Performance Overview

HTTP Overview

HTTP Overview
Summary for: `hive-gateway-bun`

K6 Output

     ✓ response code was 200
     ✓ no graphql errors
     ✓ valid response structure

     checks.........................: 100.00% ✓ 34002      ✗ 0    
     data_received..................: 1.0 GB  13 MB/s
     data_sent......................: 13 MB   174 kB/s
     http_req_blocked...............: avg=28.4µs   min=1.2µs    med=2.62µs   max=11.39ms  p(90)=4.14µs   p(95)=5.37µs   p(99.9)=9.1ms   
     http_req_connecting............: avg=25.04µs  min=0s       med=0s       max=11.36ms  p(90)=0s       p(95)=0s       p(99.9)=9.07ms  
     http_req_duration..............: avg=263.82ms min=159.87ms med=253.57ms max=790.93ms p(90)=275.82ms p(95)=412.87ms p(99.9)=687.02ms
       { expected_response:true }...: avg=263.82ms min=159.87ms med=253.57ms max=790.93ms p(90)=275.82ms p(95)=412.87ms p(99.9)=687.02ms
     http_req_failed................: 0.00%   ✓ 0          ✗ 11434
     http_req_receiving.............: avg=83.15µs  min=23.68µs  med=44.1µs   max=6.47ms   p(90)=101.86µs p(95)=341.72µs p(99.9)=2.07ms  
     http_req_sending...............: avg=115.83µs min=5.25µs   med=10.6µs   max=287.32ms p(90)=36.07µs  p(95)=141.21µs p(99.9)=5.5ms   
     http_req_tls_handshaking.......: avg=0s       min=0s       med=0s       max=0s       p(90)=0s       p(95)=0s       p(99.9)=0s      
     http_req_waiting...............: avg=263.62ms min=158.56ms med=253.46ms max=789.49ms p(90)=275.62ms p(95)=403.59ms p(99.9)=686.06ms
     http_reqs......................: 11434   149.427479/s
     iteration_duration.............: avg=265.14ms min=160.77ms med=253.95ms max=850.77ms p(90)=276.17ms p(95)=421.85ms p(99.9)=718.52ms
     iterations.....................: 11334   148.120609/s
     success_rate...................: 100.00% ✓ 11334      ✗ 0    
     vus............................: 50      min=0        max=50 
     vus_max........................: 50      min=50       max=50 

Performance Overview

Performance Overview

HTTP Overview

HTTP Overview
Summary for: `apollo-router`

K6 Output

     ✓ response code was 200
     ✓ no graphql errors
     ✓ valid response structure

     checks.........................: 100.00% ✓ 30009      ✗ 0    
     data_received..................: 887 MB  11 MB/s
     data_sent......................: 12 MB   144 kB/s
     http_req_blocked...............: avg=27.45µs  min=1.8µs    med=2.88µs   max=9.13ms   p(90)=4.66µs   p(95)=6.06µs   p(99.9)=7.47ms  
     http_req_connecting............: avg=23.71µs  min=0s       med=0s       max=9.08ms   p(90)=0s       p(95)=0s       p(99.9)=7.45ms  
     http_req_duration..............: avg=299.29ms min=159.89ms med=298.4ms  max=766.37ms p(90)=342.9ms  p(95)=354.6ms  p(99.9)=660.86ms
       { expected_response:true }...: avg=299.29ms min=159.89ms med=298.4ms  max=766.37ms p(90)=342.9ms  p(95)=354.6ms  p(99.9)=660.86ms
     http_req_failed................: 0.00%   ✓ 0          ✗ 10103
     http_req_receiving.............: avg=95.95µs  min=37.47µs  med=57.67µs  max=5.15ms   p(90)=125.18µs p(95)=247.93µs p(99.9)=2.05ms  
     http_req_sending...............: avg=81.97µs  min=7.47µs   med=11.48µs  max=279.87ms p(90)=30.08µs  p(95)=150.55µs p(99.9)=2.43ms  
     http_req_tls_handshaking.......: avg=0s       min=0s       med=0s       max=0s       p(90)=0s       p(95)=0s       p(99.9)=0s      
     http_req_waiting...............: avg=299.11ms min=159.83ms med=298.23ms max=765.24ms p(90)=342.69ms p(95)=354.37ms p(99.9)=659.69ms
     http_reqs......................: 10103   123.786945/s
     iteration_duration.............: avg=300.66ms min=160.12ms med=299.09ms max=779.95ms p(90)=343.32ms p(95)=355.12ms p(99.9)=746.06ms
     iterations.....................: 10003   122.561695/s
     success_rate...................: 100.00% ✓ 10003      ✗ 0    
     vus............................: 50      min=0        max=50 
     vus_max........................: 50      min=50       max=50 

Performance Overview

Performance Overview

HTTP Overview

HTTP Overview
Summary for: `apollo-gateway`

K6 Output

     ✓ response code was 200
     ✓ no graphql errors
     ✓ valid response structure

     checks.........................: 100.00% ✓ 20577     ✗ 0   
     data_received..................: 611 MB  7.5 MB/s
     data_sent......................: 8.1 MB  99 kB/s
     http_req_blocked...............: avg=47.41µs  min=1.44µs   med=3.16µs   max=11.77ms  p(90)=4.63µs   p(95)=5.51µs   p(99.9)=10.04ms 
     http_req_connecting............: avg=42.89µs  min=0s       med=0s       max=11.73ms  p(90)=0s       p(95)=0s       p(99.9)=10.01ms 
     http_req_duration..............: avg=434.15ms min=210.66ms med=437.24ms max=1s       p(90)=465.41ms p(95)=474.42ms p(99.9)=890.85ms
       { expected_response:true }...: avg=434.15ms min=210.66ms med=437.24ms max=1s       p(90)=465.41ms p(95)=474.42ms p(99.9)=890.85ms
     http_req_failed................: 0.00%   ✓ 0         ✗ 6959
     http_req_receiving.............: avg=74.37µs  min=31.07µs  med=52.69µs  max=70.97ms  p(90)=92.92µs  p(95)=108.85µs p(99.9)=477.57µs
     http_req_sending...............: avg=99.9µs   min=6.44µs   med=12.39µs  max=223.95ms p(90)=18.34µs  p(95)=23.69µs  p(99.9)=4.49ms  
     http_req_tls_handshaking.......: avg=0s       min=0s       med=0s       max=0s       p(90)=0s       p(95)=0s       p(99.9)=0s      
     http_req_waiting...............: avg=433.97ms min=210.54ms med=437.16ms max=983.83ms p(90)=465.25ms p(95)=474.27ms p(99.9)=890.45ms
     http_reqs......................: 6959    85.222366/s
     iteration_duration.............: avg=438.03ms min=277.53ms med=437.9ms  max=1.02s    p(90)=465.93ms p(95)=475.11ms p(99.9)=1s      
     iterations.....................: 6859    83.997731/s
     success_rate...................: 100.00% ✓ 6859      ✗ 0   
     vus............................: 50      min=0       max=50
     vus_max........................: 50      min=50      max=50

Performance Overview

Performance Overview

HTTP Overview

HTTP Overview

@ardatan ardatan merged commit fc8589e into main Oct 6, 2025
34 checks passed
@ardatan ardatan deleted the renovate/lucide-monorepo branch October 6, 2025 20:57
Sign up for free to join this conversation on GitHub. Already have an account? Sign in to comment

Labels

dependencies Pull requests that update a dependency file

Projects

None yet

Development

Successfully merging this pull request may close these issues.

1 participant