Skip to content

Conversation

renovate[bot]
Copy link
Contributor

@renovate renovate bot commented Oct 9, 2025

This PR contains the following updates:

Package Type Update Change
serde (source) dependencies patch 1.0.226 -> 1.0.228

Release Notes

serde-rs/serde (serde)

v1.0.228

Compare Source

  • Allow building documentation with RUSTDOCFLAGS='--cfg=docsrs' set for the whole dependency graph (#​2995)

v1.0.227

Compare Source


Configuration

📅 Schedule: Branch creation - At any time (no schedule defined), Automerge - At any time (no schedule defined).

🚦 Automerge: Enabled.

Rebasing: Whenever PR becomes conflicted, or you tick the rebase/retry checkbox.

🔕 Ignore: Close this PR and you won't be reminded about this update again.


  • If you want to rebase/retry this PR, check this box

This PR was generated by Mend Renovate. View the repository job log.

@renovate renovate bot added the dependencies Pull requests that update a dependency file label Oct 9, 2025
Copy link

github-actions bot commented Oct 9, 2025

💻 Website Preview

The latest changes are available as preview in: https://094fb242.federation-gateway-benchmark.pages.dev

Copy link

github-actions bot commented Oct 9, 2025

Overview for: constant-vus-over-time

This scenario runs 4 subgraphs and a GraphQL gateway with Federation spec, and runs a heavy query. It's being executed with a constant amount of VUs over a fixed amount of time. It measure things like memory usage, CPU usage, average RPS. It also includes a summary of the entire execution, and metrics information about HTTP execution times.

This scenario was running 50 VUs over 60s

Comparison

Comparison

Gateway RPS ⬇️ Requests Duration Notes
hive-router 1805 108772 total, 0 failed avg: 27ms, p95: 50ms
grafbase 1539 92909 total, 0 failed avg: 32ms, p95: 56ms
cosmo 676 40889 total, 0 failed avg: 73ms, p95: 107ms
apollo-router 388 23625 total, 0 failed avg: 127ms, p95: 165ms ❌ 1 unexpected GraphQL errors
hive-gateway-bun 306 18719 total, 0 failed avg: 160ms, p95: 215ms
hive-gateway 289 17657 total, 0 failed avg: 170ms, p95: 230ms
apollo-gateway 122 7521 total, 0 failed avg: 400ms, p95: 470ms
Summary for: `hive-router`

K6 Output

     ✓ response code was 200
     ✓ no graphql errors
     ✓ valid response structure

     checks.........................: 100.00% ✓ 326016      ✗ 0     
     data_received..................: 9.5 GB  158 MB/s
     data_sent......................: 127 MB  2.1 MB/s
     http_req_blocked...............: avg=5.18µs   min=1.17µs  med=2.51µs  max=9.44ms   p(90)=3.66µs   p(95)=4.3µs    p(99.9)=100.99µs
     http_req_connecting............: avg=2.19µs   min=0s      med=0s      max=9.41ms   p(90)=0s       p(95)=0s       p(99.9)=0s      
     http_req_duration..............: avg=27.33ms  min=1.86ms  med=24.49ms max=416ms    p(90)=42.95ms  p(95)=49.6ms   p(99.9)=89ms    
       { expected_response:true }...: avg=27.33ms  min=1.86ms  med=24.49ms max=416ms    p(90)=42.95ms  p(95)=49.6ms   p(99.9)=89ms    
     http_req_failed................: 0.00%   ✓ 0           ✗ 108772
     http_req_receiving.............: avg=126.35µs min=22.78µs med=41.53µs max=66.53ms  p(90)=108.61µs p(95)=350.48µs p(99.9)=14.91ms 
     http_req_sending...............: avg=100.44µs min=5.01µs  med=9.81µs  max=359.66ms p(90)=29.42µs  p(95)=127.44µs p(99.9)=15.01ms 
     http_req_tls_handshaking.......: avg=0s       min=0s      med=0s      max=0s       p(90)=0s       p(95)=0s       p(99.9)=0s      
     http_req_waiting...............: avg=27.1ms   min=1.82ms  med=24.33ms max=407.1ms  p(90)=42.53ms  p(95)=49.09ms  p(99.9)=85.45ms 
     http_reqs......................: 108772  1805.672386/s
     iteration_duration.............: avg=27.59ms  min=4.15ms  med=24.73ms max=442.33ms p(90)=43.19ms  p(95)=49.85ms  p(99.9)=89.8ms  
     iterations.....................: 108672  1804.012334/s
     success_rate...................: 100.00% ✓ 108672      ✗ 0     
     vus............................: 50      min=50        max=50  
     vus_max........................: 50      min=50        max=50  

Performance Overview

Performance Overview

HTTP Overview

HTTP Overview
Summary for: `grafbase`

K6 Output

     ✓ response code was 200
     ✓ no graphql errors
     ✓ valid response structure

     checks.........................: 100.00% ✓ 278427      ✗ 0    
     data_received..................: 8.2 GB  135 MB/s
     data_sent......................: 108 MB  1.8 MB/s
     http_req_blocked...............: avg=6.37µs   min=1.18µs  med=3µs     max=9.63ms   p(90)=4.33µs   p(95)=5.25µs   p(99.9)=122.08µs
     http_req_connecting............: avg=2.62µs   min=0s      med=0s      max=9.6ms    p(90)=0s       p(95)=0s       p(99.9)=0s      
     http_req_duration..............: avg=31.99ms  min=2.61ms  med=28.77ms max=483.25ms p(90)=48.88ms  p(95)=55.72ms  p(99.9)=94.85ms 
       { expected_response:true }...: avg=31.99ms  min=2.61ms  med=28.77ms max=483.25ms p(90)=48.88ms  p(95)=55.72ms  p(99.9)=94.85ms 
     http_req_failed................: 0.00%   ✓ 0           ✗ 92909
     http_req_receiving.............: avg=159.8µs  min=27.64µs med=48.96µs max=365.03ms p(90)=146.47µs p(95)=409.51µs p(99.9)=18.04ms 
     http_req_sending...............: avg=120.39µs min=5.85µs  med=11.83µs max=430.8ms  p(90)=37.93µs  p(95)=143.5µs  p(99.9)=18.33ms 
     http_req_tls_handshaking.......: avg=0s       min=0s      med=0s      max=0s       p(90)=0s       p(95)=0s       p(99.9)=0s      
     http_req_waiting...............: avg=31.71ms  min=2.56ms  med=28.56ms max=467.44ms p(90)=48.39ms  p(95)=55.2ms   p(99.9)=92.6ms  
     http_reqs......................: 92909   1539.567673/s
     iteration_duration.............: avg=32.31ms  min=5.8ms   med=29.06ms max=515.85ms p(90)=49.17ms  p(95)=56ms     p(99.9)=96.04ms 
     iterations.....................: 92809   1537.910603/s
     success_rate...................: 100.00% ✓ 92809       ✗ 0    
     vus............................: 50      min=50        max=50 
     vus_max........................: 50      min=50        max=50 

Performance Overview

Performance Overview

HTTP Overview

HTTP Overview
Summary for: `cosmo`

K6 Output

     ✓ response code was 200
     ✓ no graphql errors
     ✓ valid response structure

     checks.........................: 100.00% ✓ 122367     ✗ 0    
     data_received..................: 3.6 GB  59 MB/s
     data_sent......................: 48 MB   787 kB/s
     http_req_blocked...............: avg=9.43µs   min=1.29µs  med=2.83µs  max=9.66ms   p(90)=4µs      p(95)=4.88µs   p(99.9)=1.52ms  
     http_req_connecting............: avg=5.9µs    min=0s      med=0s      max=9.63ms   p(90)=0s       p(95)=0s       p(99.9)=1.5ms   
     http_req_duration..............: avg=73.06ms  min=2.81ms  med=72.06ms max=514.3ms  p(90)=99.02ms  p(95)=107.2ms  p(99.9)=296.02ms
       { expected_response:true }...: avg=73.06ms  min=2.81ms  med=72.06ms max=514.3ms  p(90)=99.02ms  p(95)=107.2ms  p(99.9)=296.02ms
     http_req_failed................: 0.00%   ✓ 0          ✗ 40889
     http_req_receiving.............: avg=160.82µs min=30.04µs med=72.31µs max=36.23ms  p(90)=151.11µs p(95)=390.62µs p(99.9)=14.82ms 
     http_req_sending...............: avg=50.66µs  min=6.13µs  med=11.29µs max=132.91ms p(90)=29.87µs  p(95)=126.61µs p(99.9)=3.45ms  
     http_req_tls_handshaking.......: avg=0s       min=0s      med=0s      max=0s       p(90)=0s       p(95)=0s       p(99.9)=0s      
     http_req_waiting...............: avg=72.85ms  min=2.75ms  med=71.84ms max=512.95ms p(90)=98.74ms  p(95)=106.96ms p(99.9)=295.18ms
     http_reqs......................: 40889   676.738385/s
     iteration_duration.............: avg=73.56ms  min=7.63ms  med=72.39ms max=545.39ms p(90)=99.33ms  p(95)=107.53ms p(99.9)=312.22ms
     iterations.....................: 40789   675.083322/s
     success_rate...................: 100.00% ✓ 40789      ✗ 0    
     vus............................: 50      min=50       max=50 
     vus_max........................: 50      min=50       max=50 

Performance Overview

Performance Overview

HTTP Overview

HTTP Overview
Summary for: `apollo-router`

K6 Output

     ✓ response code was 200
     ✗ no graphql errors
      ↳  99% — ✓ 23524 / ✗ 1
     ✓ valid response structure

     checks.........................: 99.99% ✓ 70574      ✗ 1    
     data_received..................: 2.1 GB 34 MB/s
     data_sent......................: 28 MB  452 kB/s
     http_req_blocked...............: avg=13.26µs  min=1.81µs  med=2.85µs   max=9.19ms   p(90)=3.99µs   p(95)=4.78µs   p(99.9)=4.83ms  
     http_req_connecting............: avg=9.77µs   min=0s      med=0s       max=9.16ms   p(90)=0s       p(95)=0s       p(99.9)=4.81ms  
     http_req_duration..............: avg=126.75ms min=5.9ms   med=125.86ms max=567.13ms p(90)=156.45ms p(95)=165.45ms p(99.9)=403.06ms
       { expected_response:true }...: avg=126.75ms min=5.9ms   med=125.86ms max=567.13ms p(90)=156.45ms p(95)=165.45ms p(99.9)=403.06ms
     http_req_failed................: 0.00%  ✓ 0          ✗ 23625
     http_req_receiving.............: avg=77.54µs  min=35.11µs med=51µs     max=7.75ms   p(90)=100.55µs p(95)=130.02µs p(99.9)=1.78ms  
     http_req_sending...............: avg=93.61µs  min=7.23µs  med=11.37µs  max=370.78ms p(90)=18.82µs  p(95)=37.21µs  p(99.9)=2.65ms  
     http_req_tls_handshaking.......: avg=0s       min=0s      med=0s       max=0s       p(90)=0s       p(95)=0s       p(99.9)=0s      
     http_req_waiting...............: avg=126.58ms min=5.85ms  med=125.71ms max=566.16ms p(90)=156.3ms  p(95)=165.27ms p(99.9)=395.55ms
     http_reqs......................: 23625  388.894807/s
     iteration_duration.............: avg=127.59ms min=28.99ms med=126.24ms max=598.1ms  p(90)=156.8ms  p(95)=165.78ms p(99.9)=420.29ms
     iterations.....................: 23525  387.248692/s
     success_rate...................: 99.99% ✓ 23524      ✗ 1    
     vus............................: 50     min=50       max=50 
     vus_max........................: 50     min=50       max=50 

Performance Overview

Performance Overview

HTTP Overview

HTTP Overview
Summary for: `hive-gateway-bun`

K6 Output

     ✓ response code was 200
     ✓ no graphql errors
     ✓ valid response structure

     checks.........................: 100.00% ✓ 55857      ✗ 0    
     data_received..................: 1.6 GB  27 MB/s
     data_sent......................: 22 MB   356 kB/s
     http_req_blocked...............: avg=19.82µs  min=1.22µs  med=2.76µs   max=11.12ms  p(90)=4.47µs   p(95)=5.53µs   p(99.9)=7.21ms
     http_req_connecting............: avg=15.96µs  min=0s      med=0s       max=11.09ms  p(90)=0s       p(95)=0s       p(99.9)=7.18ms
     http_req_duration..............: avg=160.1ms  min=6.89ms  med=147.91ms max=1.17s    p(90)=179ms    p(95)=215.16ms p(99.9)=1.05s 
       { expected_response:true }...: avg=160.1ms  min=6.89ms  med=147.91ms max=1.17s    p(90)=179ms    p(95)=215.16ms p(99.9)=1.05s 
     http_req_failed................: 0.00%   ✓ 0          ✗ 18719
     http_req_receiving.............: avg=98.87µs  min=25.36µs med=45.74µs  max=30.02ms  p(90)=102.98µs p(95)=194.58µs p(99.9)=4.83ms
     http_req_sending...............: avg=79.93µs  min=5.25µs  med=11.13µs  max=268.65ms p(90)=32.22µs  p(95)=123.5µs  p(99.9)=5.36ms
     http_req_tls_handshaking.......: avg=0s       min=0s      med=0s       max=0s       p(90)=0s       p(95)=0s       p(99.9)=0s    
     http_req_waiting...............: avg=159.92ms min=6.84ms  med=147.75ms max=1.17s    p(90)=178.84ms p(95)=214.84ms p(99.9)=1.05s 
     http_reqs......................: 18719   306.273139/s
     iteration_duration.............: avg=161.3ms  min=34.5ms  med=148.36ms max=1.17s    p(90)=179.6ms  p(95)=215.86ms p(99.9)=1.05s 
     iterations.....................: 18619   304.636978/s
     success_rate...................: 100.00% ✓ 18619      ✗ 0    
     vus............................: 50      min=0        max=50 
     vus_max........................: 50      min=50       max=50 

Performance Overview

Performance Overview

HTTP Overview

HTTP Overview
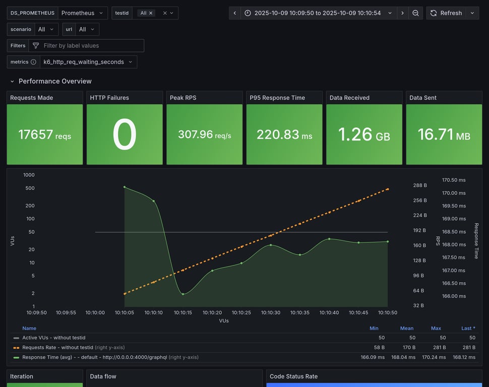
Summary for: `hive-gateway`

K6 Output

     ✓ response code was 200
     ✓ no graphql errors
     ✓ valid response structure

     checks.........................: 100.00% ✓ 52671      ✗ 0    
     data_received..................: 1.6 GB  25 MB/s
     data_sent......................: 21 MB   337 kB/s
     http_req_blocked...............: avg=20.37µs  min=1.24µs  med=2.91µs   max=12.04ms  p(90)=4.76µs   p(95)=6.04µs   p(99.9)=7.4ms   
     http_req_connecting............: avg=16.55µs  min=0s      med=0s       max=12ms     p(90)=0s       p(95)=0s       p(99.9)=7.34ms  
     http_req_duration..............: avg=169.66ms min=6.88ms  med=155.86ms max=981.27ms p(90)=190.1ms  p(95)=230.47ms p(99.9)=964.92ms
       { expected_response:true }...: avg=169.66ms min=6.88ms  med=155.86ms max=981.27ms p(90)=190.1ms  p(95)=230.47ms p(99.9)=964.92ms
     http_req_failed................: 0.00%   ✓ 0          ✗ 17657
     http_req_receiving.............: avg=110.08µs min=28.11µs med=51.73µs  max=124.97ms p(90)=109.65µs p(95)=236.75µs p(99.9)=5.03ms  
     http_req_sending...............: avg=78.27µs  min=5.99µs  med=11.7µs   max=281.94ms p(90)=32.91µs  p(95)=129.22µs p(99.9)=5.26ms  
     http_req_tls_handshaking.......: avg=0s       min=0s      med=0s       max=0s       p(90)=0s       p(95)=0s       p(99.9)=0s      
     http_req_waiting...............: avg=169.47ms min=6.82ms  med=155.71ms max=980.93ms p(90)=189.88ms p(95)=230.33ms p(99.9)=964.85ms
     http_reqs......................: 17657   289.352857/s
     iteration_duration.............: avg=171.07ms min=33.34ms med=156.29ms max=981.56ms p(90)=190.57ms p(95)=232.09ms p(99.9)=965.25ms
     iterations.....................: 17557   287.714114/s
     success_rate...................: 100.00% ✓ 17557      ✗ 0    
     vus............................: 21      min=21       max=50 
     vus_max........................: 50      min=50       max=50 

Performance Overview

Performance Overview

HTTP Overview

HTTP Overview
Summary for: `apollo-gateway`

K6 Output

     ✓ response code was 200
     ✓ no graphql errors
     ✓ valid response structure

     checks.........................: 100.00% ✓ 22263      ✗ 0   
     data_received..................: 661 MB  11 MB/s
     data_sent......................: 8.7 MB  143 kB/s
     http_req_blocked...............: avg=31.89µs  min=1.13µs   med=3.19µs   max=8.6ms   p(90)=5.06µs   p(95)=5.71µs   p(99.9)=7.13ms  
     http_req_connecting............: avg=27.46µs  min=0s       med=0s       max=8.55ms  p(90)=0s       p(95)=0s       p(99.9)=7.1ms   
     http_req_duration..............: avg=400ms    min=7.26ms   med=400.12ms max=1.38s   p(90)=454.05ms p(95)=470.31ms p(99.9)=709.42ms
       { expected_response:true }...: avg=400ms    min=7.26ms   med=400.12ms max=1.38s   p(90)=454.05ms p(95)=470.31ms p(99.9)=709.42ms
     http_req_failed................: 0.00%   ✓ 0          ✗ 7521
     http_req_receiving.............: avg=62.41µs  min=25.74µs  med=54.7µs   max=1.1ms   p(90)=93.02µs  p(95)=101.88µs p(99.9)=426.53µs
     http_req_sending...............: avg=50.36µs  min=5.01µs   med=12.46µs  max=82.41ms p(90)=20.23µs  p(95)=22.87µs  p(99.9)=3.53ms  
     http_req_tls_handshaking.......: avg=0s       min=0s       med=0s       max=0s      p(90)=0s       p(95)=0s       p(99.9)=0s      
     http_req_waiting...............: avg=399.88ms min=7.2ms    med=400.03ms max=1.38s   p(90)=453.97ms p(95)=470.21ms p(99.9)=708.51ms
     http_reqs......................: 7521    122.988987/s
     iteration_duration.............: avg=405.63ms min=170.65ms med=400.81ms max=1.4s    p(90)=455.11ms p(95)=470.96ms p(99.9)=731.76ms
     iterations.....................: 7421    121.353713/s
     success_rate...................: 100.00% ✓ 7421       ✗ 0   
     vus............................: 30      min=30       max=50
     vus_max........................: 50      min=50       max=50

Performance Overview

Performance Overview

HTTP Overview

HTTP Overview

Copy link

github-actions bot commented Oct 9, 2025

Overview for: ramping-vus

This scenario runs 4 subgraphs and a GraphQL gateway with Federation spec, and runs a heavy query. We are running a heavy load of concurrent VUs to measure response time and other stats, during stress. It measure things like memory usage, CPU usage, response times. It also includes a summary of the entire execution, and metrics information about HTTP execution times.

This scenario was running 500 VUs over 60s

Comparison

Comparison

Gateway RPS ⬇️ Requests Duration Notes
hive-router 1835 114176 total, 0 failed avg: 122ms, p95: 293ms
grafbase 1529 96663 total, 0 failed avg: 144ms, p95: 337ms
cosmo 673 42993 total, 0 failed avg: 327ms, p95: 776ms
apollo-router 403 27043 total, 0 failed avg: 521ms, p95: 1161ms ❌ 14 unexpected GraphQL errors
hive-gateway 267 18536 total, 0 failed avg: 757ms, p95: 1591ms
hive-gateway-bun 266 18349 total, 0 failed avg: 765ms, p95: 1671ms
apollo-gateway 158 10797 total, 0 failed avg: 1209ms, p95: 2668ms
Summary for: `hive-router`

K6 Output

     ✓ response code was 200
     ✓ no graphql errors
     ✓ valid response structure

     checks.........................: 100.00% ✓ 339528      ✗ 0     
     data_received..................: 10 GB   161 MB/s
     data_sent......................: 133 MB  2.1 MB/s
     http_req_blocked...............: avg=514.79µs min=1.08µs  med=2.49µs   max=392.28ms p(90)=3.88µs   p(95)=4.52µs   p(99.9)=181.68ms
     http_req_connecting............: avg=508.85µs min=0s      med=0s       max=392.15ms p(90)=0s       p(95)=0s       p(99.9)=181.47ms
     http_req_duration..............: avg=121.89ms min=1.53ms  med=110.55ms max=426.84ms p(90)=244.44ms p(95)=292.67ms p(99.9)=378.7ms 
       { expected_response:true }...: avg=121.89ms min=1.53ms  med=110.55ms max=426.84ms p(90)=244.44ms p(95)=292.67ms p(99.9)=378.7ms 
     http_req_failed................: 0.00%   ✓ 0           ✗ 114176
     http_req_receiving.............: avg=539.66µs min=22.85µs med=41.12µs  max=132.14ms p(90)=101.12µs p(95)=387.63µs p(99.9)=74.37ms 
     http_req_sending...............: avg=443.64µs min=5.19µs  med=10.17µs  max=127.49ms p(90)=23.37µs  p(95)=126.45µs p(99.9)=69.23ms 
     http_req_tls_handshaking.......: avg=0s       min=0s      med=0s       max=0s       p(90)=0s       p(95)=0s       p(99.9)=0s      
     http_req_waiting...............: avg=120.91ms min=1.49ms  med=109.7ms  max=399.06ms p(90)=242.51ms p(95)=290.68ms p(99.9)=374.91ms
     http_reqs......................: 114176  1835.593556/s
     iteration_duration.............: avg=123.78ms min=1.69ms  med=112.06ms max=961.47ms p(90)=246.97ms p(95)=295.58ms p(99.9)=420.34ms
     iterations.....................: 113176  1819.516678/s
     success_rate...................: 100.00% ✓ 113176      ✗ 0     
     vus............................: 69      min=0         max=495 
     vus_max........................: 500     min=500       max=500 

Performance Overview

Performance Overview

HTTP Overview

HTTP Overview
Summary for: `grafbase`

K6 Output

     ✓ response code was 200
     ✓ no graphql errors
     ✓ valid response structure

     checks.........................: 100.00% ✓ 286989      ✗ 0    
     data_received..................: 8.5 GB  134 MB/s
     data_sent......................: 113 MB  1.8 MB/s
     http_req_blocked...............: avg=702.19µs min=1.26µs  med=3µs      max=422.31ms p(90)=4.33µs   p(95)=5.12µs   p(99.9)=216.66ms
     http_req_connecting............: avg=696.58µs min=0s      med=0s       max=422.21ms p(90)=0s       p(95)=0s       p(99.9)=216.45ms
     http_req_duration..............: avg=143.92ms min=2.52ms  med=133.13ms max=484.97ms p(90)=288.22ms p(95)=336.7ms  p(99.9)=425.28ms
       { expected_response:true }...: avg=143.92ms min=2.52ms  med=133.13ms max=484.97ms p(90)=288.22ms p(95)=336.7ms  p(99.9)=425.28ms
     http_req_failed................: 0.00%   ✓ 0           ✗ 96663
     http_req_receiving.............: avg=663.28µs min=24.63µs med=47.12µs  max=208.53ms p(90)=108.57µs p(95)=435.56µs p(99.9)=91.48ms 
     http_req_sending...............: avg=599.53µs min=5.24µs  med=11.61µs  max=170.28ms p(90)=30.53µs  p(95)=140.14µs p(99.9)=86.53ms 
     http_req_tls_handshaking.......: avg=0s       min=0s      med=0s       max=0s       p(90)=0s       p(95)=0s       p(99.9)=0s      
     http_req_waiting...............: avg=142.66ms min=2.48ms  med=131.97ms max=439.2ms  p(90)=285.69ms p(95)=334.34ms p(99.9)=421.79ms
     http_reqs......................: 96663   1529.364108/s
     iteration_duration.............: avg=146.51ms min=2.81ms  med=134.98ms max=897.61ms p(90)=291.78ms p(95)=340.35ms p(99.9)=516.18ms
     iterations.....................: 95663   1513.5425/s
     success_rate...................: 100.00% ✓ 95663       ✗ 0    
     vus............................: 70      min=0         max=495
     vus_max........................: 500     min=500       max=500

Performance Overview

Performance Overview

HTTP Overview

HTTP Overview
Summary for: `cosmo`

K6 Output

     ✓ response code was 200
     ✓ no graphql errors
     ✓ valid response structure

     checks.........................: 100.00% ✓ 125979     ✗ 0    
     data_received..................: 3.8 GB  59 MB/s
     data_sent......................: 50 MB   784 kB/s
     http_req_blocked...............: avg=112.34µs min=1.27µs  med=2.81µs   max=181.67ms p(90)=4.4µs    p(95)=6.25µs   p(99.9)=35.91ms
     http_req_connecting............: avg=107.73µs min=0s      med=0s       max=181.58ms p(90)=0s       p(95)=0s       p(99.9)=35.84ms
     http_req_duration..............: avg=326.56ms min=2.88ms  med=299.61ms max=2.15s    p(90)=647.99ms p(95)=776.37ms p(99.9)=1.29s  
       { expected_response:true }...: avg=326.56ms min=2.88ms  med=299.61ms max=2.15s    p(90)=647.99ms p(95)=776.37ms p(99.9)=1.29s  
     http_req_failed................: 0.00%   ✓ 0          ✗ 42993
     http_req_receiving.............: avg=462.75µs min=29.77µs med=60.67µs  max=148.5ms  p(90)=171.47µs p(95)=475.43µs p(99.9)=86.54ms
     http_req_sending...............: avg=174.28µs min=5.78µs  med=11.32µs  max=137.04ms p(90)=30.9µs   p(95)=131.66µs p(99.9)=32.56ms
     http_req_tls_handshaking.......: avg=0s       min=0s      med=0s       max=0s       p(90)=0s       p(95)=0s       p(99.9)=0s     
     http_req_waiting...............: avg=325.92ms min=2.8ms   med=299.17ms max=2.15s    p(90)=646.71ms p(95)=774.58ms p(99.9)=1.29s  
     http_reqs......................: 42993   673.665714/s
     iteration_duration.............: avg=334.9ms  min=3.14ms  med=308.76ms max=2.15s    p(90)=653.94ms p(95)=780.17ms p(99.9)=1.29s  
     iterations.....................: 41993   657.996519/s
     success_rate...................: 100.00% ✓ 41993      ✗ 0    
     vus............................: 51      min=0        max=499
     vus_max........................: 500     min=500      max=500

Performance Overview

Performance Overview

HTTP Overview

HTTP Overview
Summary for: `apollo-router`

K6 Output

     ✓ response code was 200
     ✗ no graphql errors
      ↳  99% — ✓ 26029 / ✗ 14
     ✓ valid response structure

     checks.........................: 99.98% ✓ 78115      ✗ 14   
     data_received..................: 2.4 GB 35 MB/s
     data_sent......................: 32 MB  470 kB/s
     http_req_blocked...............: avg=108.17µs min=1.54µs  med=2.97µs   max=161.52ms p(90)=4.69µs   p(95)=6.87µs   p(99.9)=34.29ms
     http_req_connecting............: avg=101.49µs min=0s      med=0s       max=133.46ms p(90)=0s       p(95)=0s       p(99.9)=34.24ms
     http_req_duration..............: avg=521.12ms min=6.11ms  med=479.8ms  max=2.15s    p(90)=1.04s    p(95)=1.16s    p(99.9)=1.82s  
       { expected_response:true }...: avg=521.12ms min=6.11ms  med=479.8ms  max=2.15s    p(90)=1.04s    p(95)=1.16s    p(99.9)=1.82s  
     http_req_failed................: 0.00%  ✓ 0          ✗ 27043
     http_req_receiving.............: avg=116.13µs min=29.81µs med=52.17µs  max=81.13ms  p(90)=100.38µs p(95)=176.29µs p(99.9)=8.21ms 
     http_req_sending...............: avg=137.43µs min=6.14µs  med=11.68µs  max=135.25ms p(90)=30.47µs  p(95)=121.14µs p(99.9)=26.06ms
     http_req_tls_handshaking.......: avg=0s       min=0s      med=0s       max=0s       p(90)=0s       p(95)=0s       p(99.9)=0s     
     http_req_waiting...............: avg=520.87ms min=6.07ms  med=479.54ms max=2.15s    p(90)=1.04s    p(95)=1.16s    p(99.9)=1.82s  
     http_reqs......................: 27043  403.559226/s
     iteration_duration.............: avg=541.62ms min=6.41ms  med=499.73ms max=2.15s    p(90)=1.05s    p(95)=1.16s    p(99.9)=1.85s  
     iterations.....................: 26043  388.636355/s
     success_rate...................: 99.94% ✓ 26029      ✗ 14   
     vus............................: 63     min=0        max=497
     vus_max........................: 500    min=500      max=500

Performance Overview

Performance Overview

HTTP Overview

HTTP Overview
Summary for: `hive-gateway`

K6 Output

     ✓ response code was 200
     ✓ no graphql errors
     ✓ valid response structure

     checks.........................: 100.00% ✓ 52608      ✗ 0    
     data_received..................: 1.6 GB  24 MB/s
     data_sent......................: 22 MB   313 kB/s
     http_req_blocked...............: avg=104.13µs min=1.22µs  med=2.76µs   max=85.74ms p(90)=4.58µs  p(95)=7.4µs    p(99.9)=32.51ms
     http_req_connecting............: avg=98.01µs  min=0s      med=0s       max=85.69ms p(90)=0s      p(95)=0s       p(99.9)=30.92ms
     http_req_duration..............: avg=756.96ms min=6.54ms  med=709.97ms max=4.81s   p(90)=1.48s   p(95)=1.59s    p(99.9)=3.96s  
       { expected_response:true }...: avg=756.96ms min=6.54ms  med=709.97ms max=4.81s   p(90)=1.48s   p(95)=1.59s    p(99.9)=3.96s  
     http_req_failed................: 0.00%   ✓ 0          ✗ 18536
     http_req_receiving.............: avg=146.04µs min=27.14µs med=44.21µs  max=91.14ms p(90)=90.19µs p(95)=151.04µs p(99.9)=17.18ms
     http_req_sending...............: avg=186.59µs min=5.82µs  med=11.03µs  max=94.94ms p(90)=31.13µs p(95)=116.6µs  p(99.9)=30.22ms
     http_req_tls_handshaking.......: avg=0s       min=0s      med=0s       max=0s      p(90)=0s      p(95)=0s       p(99.9)=0s     
     http_req_waiting...............: avg=756.63ms min=6.49ms  med=709.56ms max=4.81s   p(90)=1.48s   p(95)=1.59s    p(99.9)=3.96s  
     http_reqs......................: 18536   267.24839/s
     iteration_duration.............: avg=800.44ms min=6.68ms  med=753.68ms max=4.84s   p(90)=1.49s   p(95)=1.59s    p(99.9)=4.03s  
     iterations.....................: 17536   252.830588/s
     success_rate...................: 100.00% ✓ 17536      ✗ 0    
     vus............................: 82      min=0        max=500
     vus_max........................: 500     min=500      max=500

Performance Overview

Performance Overview

HTTP Overview

HTTP Overview
Summary for: `hive-gateway-bun`

K6 Output

     ✓ response code was 200
     ✓ no graphql errors
     ✓ valid response structure

     checks.........................: 100.00% ✓ 52047      ✗ 0    
     data_received..................: 1.6 GB  24 MB/s
     data_sent......................: 22 MB   313 kB/s
     http_req_blocked...............: avg=123.85µs min=1.28µs  med=2.89µs   max=89.35ms  p(90)=4.96µs  p(95)=8.58µs   p(99.9)=29.65ms
     http_req_connecting............: avg=118.16µs min=0s      med=0s       max=89.2ms   p(90)=0s      p(95)=0s       p(99.9)=29.58ms
     http_req_duration..............: avg=764.99ms min=6.4ms   med=701.36ms max=5.11s    p(90)=1.5s    p(95)=1.67s    p(99.9)=4.03s  
       { expected_response:true }...: avg=764.99ms min=6.4ms   med=701.36ms max=5.11s    p(90)=1.5s    p(95)=1.67s    p(99.9)=4.03s  
     http_req_failed................: 0.00%   ✓ 0          ✗ 18349
     http_req_receiving.............: avg=204.43µs min=27.56µs med=45.68µs  max=71.81ms  p(90)=96.71µs p(95)=268.24µs p(99.9)=31.82ms
     http_req_sending...............: avg=248.21µs min=5.77µs  med=11.24µs  max=102.03ms p(90)=32.77µs p(95)=132.49µs p(99.9)=47.6ms 
     http_req_tls_handshaking.......: avg=0s       min=0s      med=0s       max=0s       p(90)=0s      p(95)=0s       p(99.9)=0s     
     http_req_waiting...............: avg=764.54ms min=6.35ms  med=701.05ms max=5.11s    p(90)=1.49s   p(95)=1.66s    p(99.9)=4.03s  
     http_reqs......................: 18349   266.981119/s
     iteration_duration.............: avg=809.49ms min=7.83ms  med=745.21ms max=5.13s    p(90)=1.52s   p(95)=1.67s    p(99.9)=4.06s  
     iterations.....................: 17349   252.430946/s
     success_rate...................: 100.00% ✓ 17349      ✗ 0    
     vus............................: 100     min=0        max=500
     vus_max........................: 500     min=500      max=500

Performance Overview

Performance Overview

HTTP Overview

HTTP Overview
Summary for: `apollo-gateway`

K6 Output

     ✓ response code was 200
     ✓ no graphql errors
     ✓ valid response structure

     checks.........................: 100.00% ✓ 29391      ✗ 0    
     data_received..................: 948 MB  14 MB/s
     data_sent......................: 13 MB   189 kB/s
     http_req_blocked...............: avg=48.79µs min=1.24µs  med=3.05µs  max=39.96ms p(90)=5.05µs  p(95)=13.82µs p(99.9)=9.16ms 
     http_req_connecting............: avg=42.85µs min=0s      med=0s      max=39.91ms p(90)=0s      p(95)=0s      p(99.9)=9.07ms 
     http_req_duration..............: avg=1.2s    min=7.21ms  med=1.18s   max=15.34s  p(90)=2.16s   p(95)=2.66s   p(99.9)=13.65s 
       { expected_response:true }...: avg=1.2s    min=7.21ms  med=1.18s   max=15.34s  p(90)=2.16s   p(95)=2.66s   p(99.9)=13.65s 
     http_req_failed................: 0.00%   ✓ 0          ✗ 10797
     http_req_receiving.............: avg=76.6µs  min=26.82µs med=51.75µs max=28.92ms p(90)=98.47µs p(95)=121.6µs p(99.9)=1.29ms 
     http_req_sending...............: avg=57.23µs min=6.03µs  med=12.19µs max=39.58ms p(90)=27.88µs p(95)=45.54µs p(99.9)=11.35ms
     http_req_tls_handshaking.......: avg=0s      min=0s      med=0s      max=0s      p(90)=0s      p(95)=0s      p(99.9)=0s     
     http_req_waiting...............: avg=1.2s    min=7.16ms  med=1.17s   max=15.34s  p(90)=2.15s   p(95)=2.66s   p(99.9)=13.65s 
     http_reqs......................: 10797   158.111136/s
     iteration_duration.............: avg=1.33s   min=7.87ms  med=1.28s   max=15.38s  p(90)=2.21s   p(95)=2.73s   p(99.9)=13.74s 
     iterations.....................: 9797    143.467149/s
     success_rate...................: 100.00% ✓ 9797       ✗ 0    
     vus............................: 88      min=0        max=500
     vus_max........................: 500     min=500      max=500

Performance Overview

Performance Overview

HTTP Overview

HTTP Overview

Copy link

github-actions bot commented Oct 9, 2025

Overview for: constant-vus-subgraphs-delay-resources

This scenario runs 4 subgraphs and a GraphQL gateway with Federation spec, and runs a heavy query. It's being executed with a constant amount of VUs over a fixed amount of time. It measure things like memory usage, CPU usage, average RPS. It also includes a summary of the entire execution, and metrics information about HTTP execution times.

This scenario was running 50 VUs over 60s

Comparison

Comparison

Gateway RPS ⬇️ Requests Duration Notes
grafbase 173 13991 total, 0 failed avg: 216ms, p95: 227ms
hive-router 169 13744 total, 0 failed avg: 220ms, p95: 231ms
hive-gateway 167 12771 total, 0 failed avg: 236ms, p95: 264ms
cosmo 166 13486 total, 0 failed avg: 224ms, p95: 249ms
hive-gateway-bun 155 11946 total, 0 failed avg: 253ms, p95: 279ms
apollo-router 137 11195 total, 0 failed avg: 270ms, p95: 314ms ❌ 1 unexpected GraphQL errors
apollo-gateway 124 10180 total, 0 failed avg: 297ms, p95: 334ms
Summary for: `grafbase`

K6 Output

     ✓ response code was 200
     ✓ no graphql errors
     ✓ valid response structure

     checks.........................: 100.00% ✓ 41673      ✗ 0    
     data_received..................: 1.2 GB  15 MB/s
     data_sent......................: 16 MB   201 kB/s
     http_req_blocked...............: avg=18.34µs  min=1.15µs   med=1.84µs   max=8.75ms   p(90)=3.32µs   p(95)=4.8µs    p(99.9)=6.44ms  
     http_req_connecting............: avg=15.87µs  min=0s       med=0s       max=8.72ms   p(90)=0s       p(95)=0s       p(99.9)=6.42ms  
     http_req_duration..............: avg=215.67ms min=158.15ms med=214.78ms max=610.15ms p(90)=224.19ms p(95)=226.82ms p(99.9)=516.17ms
       { expected_response:true }...: avg=215.67ms min=158.15ms med=214.78ms max=610.15ms p(90)=224.19ms p(95)=226.82ms p(99.9)=516.17ms
     http_req_failed................: 0.00%   ✓ 0          ✗ 13991
     http_req_receiving.............: avg=79.85µs  min=24.63µs  med=45.9µs   max=22.61ms  p(90)=91.98µs  p(95)=230.09µs p(99.9)=4.94ms  
     http_req_sending...............: avg=136.98µs min=5.59µs   med=8.41µs   max=372.11ms p(90)=25.97µs  p(95)=95.58µs  p(99.9)=9.72ms  
     http_req_tls_handshaking.......: avg=0s       min=0s       med=0s       max=0s       p(90)=0s       p(95)=0s       p(99.9)=0s      
     http_req_waiting...............: avg=215.46ms min=158.08ms med=214.66ms max=609.22ms p(90)=224.02ms p(95)=226.65ms p(99.9)=497.77ms
     http_reqs......................: 13991   173.010376/s
     iteration_duration.............: avg=215.97ms min=158.35ms med=215.04ms max=630.64ms p(90)=224.39ms p(95)=227.02ms p(99.9)=533.34ms
     iterations.....................: 13891   171.773792/s
     success_rate...................: 100.00% ✓ 13891      ✗ 0    
     vus............................: 50      min=0        max=50 
     vus_max........................: 50      min=50       max=50 

Performance Overview

Performance Overview

HTTP Overview

HTTP Overview
Summary for: `hive-router`

K6 Output

     ✓ response code was 200
     ✓ no graphql errors
     ✓ valid response structure

     checks.........................: 100.00% ✓ 40932      ✗ 0    
     data_received..................: 1.2 GB  15 MB/s
     data_sent......................: 16 MB   198 kB/s
     http_req_blocked...............: avg=19.25µs  min=1.15µs   med=1.95µs   max=9.13ms   p(90)=3.08µs   p(95)=4.4µs    p(99.9)=6.72ms  
     http_req_connecting............: avg=16.8µs   min=0s       med=0s       max=9.09ms   p(90)=0s       p(95)=0s       p(99.9)=6.7ms   
     http_req_duration..............: avg=220.08ms min=157.77ms med=219.06ms max=606.49ms p(90)=227.71ms p(95)=230.59ms p(99.9)=511.43ms
       { expected_response:true }...: avg=220.08ms min=157.77ms med=219.06ms max=606.49ms p(90)=227.71ms p(95)=230.59ms p(99.9)=511.43ms
     http_req_failed................: 0.00%   ✓ 0          ✗ 13744
     http_req_receiving.............: avg=80.34µs  min=23.69µs  med=41.23µs  max=23.33ms  p(90)=86.59µs  p(95)=258.14µs p(99.9)=4.72ms  
     http_req_sending...............: avg=90µs     min=5.53µs   med=8.13µs   max=369.54ms p(90)=27.27µs  p(95)=95.91µs  p(99.9)=5.56ms  
     http_req_tls_handshaking.......: avg=0s       min=0s       med=0s       max=0s       p(90)=0s       p(95)=0s       p(99.9)=0s      
     http_req_waiting...............: avg=219.91ms min=157.72ms med=218.96ms max=605.81ms p(90)=227.56ms p(95)=230.35ms p(99.9)=498.47ms
     http_reqs......................: 13744   169.802398/s
     iteration_duration.............: avg=220.42ms min=158ms    med=219.3ms  max=622.89ms p(90)=227.92ms p(95)=230.79ms p(99.9)=530.63ms
     iterations.....................: 13644   168.566933/s
     success_rate...................: 100.00% ✓ 13644      ✗ 0    
     vus............................: 50      min=0        max=50 
     vus_max........................: 50      min=50       max=50 

Performance Overview

Performance Overview

HTTP Overview

HTTP Overview
Summary for: `hive-gateway`

K6 Output

     ✓ response code was 200
     ✓ no graphql errors
     ✓ valid response structure

     checks.........................: 100.00% ✓ 38013      ✗ 0    
     data_received..................: 1.1 GB  15 MB/s
     data_sent......................: 15 MB   194 kB/s
     http_req_blocked...............: avg=24.75µs  min=1.12µs   med=2.55µs   max=10.79ms  p(90)=4.11µs   p(95)=5.24µs   p(99.9)=8.11ms  
     http_req_connecting............: avg=21.26µs  min=0s       med=0s       max=10.75ms  p(90)=0s       p(95)=0s       p(99.9)=8.08ms  
     http_req_duration..............: avg=236.35ms min=157.14ms med=228.54ms max=721.39ms p(90)=250.73ms p(95)=263.71ms p(99.9)=702.61ms
       { expected_response:true }...: avg=236.35ms min=157.14ms med=228.54ms max=721.39ms p(90)=250.73ms p(95)=263.71ms p(99.9)=702.61ms
     http_req_failed................: 0.00%   ✓ 0          ✗ 12771
     http_req_receiving.............: avg=92.24µs  min=25.47µs  med=44.4µs   max=116.52ms p(90)=100.62µs p(95)=177.9µs  p(99.9)=3.17ms  
     http_req_sending...............: avg=99.49µs  min=5.55µs   med=10.49µs  max=154.36ms p(90)=31.82µs  p(95)=121.5µs  p(99.9)=5.51ms  
     http_req_tls_handshaking.......: avg=0s       min=0s       med=0s       max=0s       p(90)=0s       p(95)=0s       p(99.9)=0s      
     http_req_waiting...............: avg=236.16ms min=150.33ms med=228.43ms max=720.37ms p(90)=250.59ms p(95)=263.31ms p(99.9)=702.31ms
     http_reqs......................: 12771   167.076989/s
     iteration_duration.............: avg=237.28ms min=157.41ms med=228.95ms max=759.42ms p(90)=251.1ms  p(95)=264.21ms p(99.9)=706.77ms
     iterations.....................: 12671   165.768736/s
     success_rate...................: 100.00% ✓ 12671      ✗ 0    
     vus............................: 50      min=0        max=50 
     vus_max........................: 50      min=50       max=50 

Performance Overview

Performance Overview

HTTP Overview

HTTP Overview
Summary for: `cosmo`

K6 Output

     ✓ response code was 200
     ✓ no graphql errors
     ✓ valid response structure

     checks.........................: 100.00% ✓ 40158      ✗ 0    
     data_received..................: 1.2 GB  15 MB/s
     data_sent......................: 16 MB   193 kB/s
     http_req_blocked...............: avg=20.68µs  min=1.26µs   med=2.69µs   max=9.44ms   p(90)=3.8µs    p(95)=4.82µs   p(99.9)=6.93ms  
     http_req_connecting............: avg=17.31µs  min=0s       med=0s       max=9.39ms   p(90)=0s       p(95)=0s       p(99.9)=6.88ms  
     http_req_duration..............: avg=224.33ms min=114.61ms med=223.18ms max=623.56ms p(90)=242.9ms  p(95)=249.02ms p(99.9)=512.71ms
       { expected_response:true }...: avg=224.33ms min=114.61ms med=223.18ms max=623.56ms p(90)=242.9ms  p(95)=249.02ms p(99.9)=512.71ms
     http_req_failed................: 0.00%   ✓ 0          ✗ 13486
     http_req_receiving.............: avg=503.59µs min=29.41µs  med=58.43µs  max=34.61ms  p(90)=339.56µs p(95)=851.94µs p(99.9)=24.54ms 
     http_req_sending...............: avg=92.78µs  min=5.53µs   med=10.77µs  max=278.62ms p(90)=31.46µs  p(95)=123.88µs p(99.9)=3.91ms  
     http_req_tls_handshaking.......: avg=0s       min=0s       med=0s       max=0s       p(90)=0s       p(95)=0s       p(99.9)=0s      
     http_req_waiting...............: avg=223.73ms min=114.56ms med=222.54ms max=622.86ms p(90)=242.28ms p(95)=248.32ms p(99.9)=511.68ms
     http_reqs......................: 13486   166.253497/s
     iteration_duration.............: avg=224.78ms min=114.88ms med=223.59ms max=632.85ms p(90)=243.26ms p(95)=249.41ms p(99.9)=528.6ms 
     iterations.....................: 13386   165.020711/s
     success_rate...................: 100.00% ✓ 13386      ✗ 0    
     vus............................: 45      min=0        max=50 
     vus_max........................: 50      min=50       max=50 

Performance Overview

Performance Overview

HTTP Overview

HTTP Overview
Summary for: `hive-gateway-bun`

K6 Output

     ✓ response code was 200
     ✓ no graphql errors
     ✓ valid response structure

     checks.........................: 100.00% ✓ 35538      ✗ 0    
     data_received..................: 1.0 GB  14 MB/s
     data_sent......................: 14 MB   181 kB/s
     http_req_blocked...............: avg=29.23µs  min=1.17µs   med=2.68µs   max=11.84ms  p(90)=4.64µs   p(95)=6.43µs   p(99.9)=8.97ms
     http_req_connecting............: avg=25µs     min=0s       med=0s       max=11.81ms  p(90)=0s       p(95)=0s       p(99.9)=8.94ms
     http_req_duration..............: avg=252.89ms min=160.93ms med=242.09ms max=1.45s    p(90)=265.63ms p(95)=278.9ms  p(99.9)=1.45s 
       { expected_response:true }...: avg=252.89ms min=160.93ms med=242.09ms max=1.45s    p(90)=265.63ms p(95)=278.9ms  p(99.9)=1.45s 
     http_req_failed................: 0.00%   ✓ 0          ✗ 11946
     http_req_receiving.............: avg=106.2µs  min=28.01µs  med=50.57µs  max=160.43ms p(90)=110.59µs p(95)=217.28µs p(99.9)=3.71ms
     http_req_sending...............: avg=95.19µs  min=5.72µs   med=11.24µs  max=252.69ms p(90)=33.29µs  p(95)=127.55µs p(99.9)=6.31ms
     http_req_tls_handshaking.......: avg=0s       min=0s       med=0s       max=0s       p(90)=0s       p(95)=0s       p(99.9)=0s    
     http_req_waiting...............: avg=252.69ms min=160.69ms med=241.98ms max=1.45s    p(90)=265.42ms p(95)=278.65ms p(99.9)=1.45s 
     http_reqs......................: 11946   155.828645/s
     iteration_duration.............: avg=254.04ms min=164.56ms med=242.5ms  max=1.45s    p(90)=266.07ms p(95)=279.37ms p(99.9)=1.45s 
     iterations.....................: 11846   154.524203/s
     success_rate...................: 100.00% ✓ 11846      ✗ 0    
     vus............................: 50      min=0        max=50 
     vus_max........................: 50      min=50       max=50 

Performance Overview

Performance Overview

HTTP Overview

HTTP Overview
Summary for: `apollo-router`

K6 Output

     ✓ response code was 200
     ✗ no graphql errors
      ↳  99% — ✓ 11094 / ✗ 1
     ✓ valid response structure

     checks.........................: 99.99% ✓ 33284      ✗ 1    
     data_received..................: 982 MB 12 MB/s
     data_sent......................: 13 MB  160 kB/s
     http_req_blocked...............: avg=22.38µs  min=1.42µs   med=2.79µs   max=7.82ms   p(90)=4.25µs   p(95)=5.32µs   p(99.9)=6.19ms  
     http_req_connecting............: avg=18.06µs  min=0s       med=0s       max=7.79ms   p(90)=0s       p(95)=0s       p(99.9)=6.18ms  
     http_req_duration..............: avg=269.97ms min=162.86ms med=270.19ms max=691.46ms p(90)=304.67ms p(95)=313.95ms p(99.9)=601.12ms
       { expected_response:true }...: avg=269.97ms min=162.86ms med=270.19ms max=691.46ms p(90)=304.67ms p(95)=313.95ms p(99.9)=601.12ms
     http_req_failed................: 0.00%  ✓ 0          ✗ 11195
     http_req_receiving.............: avg=126.74µs min=33.2µs   med=54.1µs   max=23.31ms  p(90)=155.29µs p(95)=434.06µs p(99.9)=5.98ms  
     http_req_sending...............: avg=130.54µs min=6.16µs   med=11.16µs  max=183.6ms  p(90)=44.13µs  p(95)=143.23µs p(99.9)=6.79ms  
     http_req_tls_handshaking.......: avg=0s       min=0s       med=0s       max=0s       p(90)=0s       p(95)=0s       p(99.9)=0s      
     http_req_waiting...............: avg=269.71ms min=162.43ms med=269.9ms  max=690.4ms  p(90)=304.47ms p(95)=313.66ms p(99.9)=599.62ms
     http_reqs......................: 11195  137.33839/s
     iteration_duration.............: avg=270.95ms min=163.26ms med=270.86ms max=724.47ms p(90)=305.09ms p(95)=314.36ms p(99.9)=633.02ms
     iterations.....................: 11095  136.111606/s
     success_rate...................: 99.99% ✓ 11094      ✗ 1    
     vus............................: 50     min=0        max=50 
     vus_max........................: 50     min=50       max=50 

Performance Overview

Performance Overview

HTTP Overview

HTTP Overview
Summary for: `apollo-gateway`

K6 Output

     ✓ response code was 200
     ✓ no graphql errors
     ✓ valid response structure

     checks.........................: 100.00% ✓ 30240      ✗ 0    
     data_received..................: 894 MB  11 MB/s
     data_sent......................: 12 MB   145 kB/s
     http_req_blocked...............: avg=28.44µs  min=1.37µs   med=3.28µs   max=9.69ms   p(90)=4.68µs   p(95)=5.53µs   p(99.9)=7.75ms  
     http_req_connecting............: avg=23.7µs   min=0s       med=0s       max=9.66ms   p(90)=0s       p(95)=0s       p(99.9)=7.72ms  
     http_req_duration..............: avg=296.85ms min=210.41ms med=294.7ms  max=816.21ms p(90)=324.64ms p(95)=333.9ms  p(99.9)=698.71ms
       { expected_response:true }...: avg=296.85ms min=210.41ms med=294.7ms  max=816.21ms p(90)=324.64ms p(95)=333.9ms  p(99.9)=698.71ms
     http_req_failed................: 0.00%   ✓ 0          ✗ 10180
     http_req_receiving.............: avg=86.24µs  min=29.41µs  med=56.15µs  max=81.9ms   p(90)=102.9µs  p(95)=125.26µs p(99.9)=1.75ms  
     http_req_sending...............: avg=134.35µs min=6.38µs   med=12.98µs  max=309.5ms  p(90)=22.32µs  p(95)=39.92µs  p(99.9)=5.12ms  
     http_req_tls_handshaking.......: avg=0s       min=0s       med=0s       max=0s       p(90)=0s       p(95)=0s       p(99.9)=0s      
     http_req_waiting...............: avg=296.63ms min=210.32ms med=294.57ms max=781.05ms p(90)=324.38ms p(95)=333.63ms p(99.9)=697.58ms
     http_reqs......................: 10180   124.810506/s
     iteration_duration.............: avg=298.15ms min=242.89ms med=295.28ms max=839.93ms p(90)=325.16ms p(95)=334.43ms p(99.9)=730.06ms
     iterations.....................: 10080   123.584469/s
     success_rate...................: 100.00% ✓ 10080      ✗ 0    
     vus............................: 50      min=0        max=50 
     vus_max........................: 50      min=50       max=50 

Performance Overview

Performance Overview

HTTP Overview

HTTP Overview

Copy link

github-actions bot commented Oct 9, 2025

Overview for: constant-vus-subgraphs-delay

This scenario runs 4 subgraphs and a GraphQL gateway with Federation spec, and runs a heavy query. It's being executed with a constant amount of VUs over a fixed amount of time. It measure things like memory usage, CPU usage, average RPS. It also includes a summary of the entire execution, and metrics information about HTTP execution times.

This scenario was running 50 VUs over 60s

Comparison

Comparison

Gateway RPS ⬇️ Requests Duration Notes
grafbase 171 13923 total, 0 failed avg: 217ms, p95: 229ms
hive-router 167 13551 total, 0 failed avg: 223ms, p95: 234ms
cosmo 157 12744 total, 0 failed avg: 237ms, p95: 263ms
hive-gateway 148 11356 total, 0 failed avg: 266ms, p95: 305ms
hive-gateway-bun 147 11265 total, 0 failed avg: 268ms, p95: 403ms
apollo-router 129 10529 total, 0 failed avg: 288ms, p95: 336ms
apollo-gateway 87 7148 total, 0 failed avg: 423ms, p95: 464ms
Summary for: `grafbase`

K6 Output

     ✓ response code was 200
     ✓ no graphql errors
     ✓ valid response structure

     checks.........................: 100.00% ✓ 41469      ✗ 0    
     data_received..................: 1.2 GB  15 MB/s
     data_sent......................: 16 MB   200 kB/s
     http_req_blocked...............: avg=19.75µs  min=1.22µs   med=2.1µs    max=9.79ms   p(90)=3.92µs   p(95)=5.39µs   p(99.9)=6.73ms  
     http_req_connecting............: avg=16.93µs  min=0s       med=0s       max=9.73ms   p(90)=0s       p(95)=0s       p(99.9)=6.71ms  
     http_req_duration..............: avg=217.12ms min=158.86ms med=215.99ms max=640.45ms p(90)=226.38ms p(95)=229.44ms p(99.9)=539.38ms
       { expected_response:true }...: avg=217.12ms min=158.86ms med=215.99ms max=640.45ms p(90)=226.38ms p(95)=229.44ms p(99.9)=539.38ms
     http_req_failed................: 0.00%   ✓ 0          ✗ 13923
     http_req_receiving.............: avg=110.04µs min=28.45µs  med=47.74µs  max=300.42ms p(90)=101.02µs p(95)=254.02µs p(99.9)=6.46ms  
     http_req_sending...............: avg=121.99µs min=5.61µs   med=8.66µs   max=399.87ms p(90)=31.15µs  p(95)=99.62µs  p(99.9)=8.78ms  
     http_req_tls_handshaking.......: avg=0s       min=0s       med=0s       max=0s       p(90)=0s       p(95)=0s       p(99.9)=0s      
     http_req_waiting...............: avg=216.89ms min=158.78ms med=215.88ms max=624.9ms  p(90)=226.17ms p(95)=229.23ms p(99.9)=508.45ms
     http_reqs......................: 13923   171.668541/s
     iteration_duration.............: avg=217.43ms min=159.12ms med=216.26ms max=655.23ms p(90)=226.61ms p(95)=229.7ms  p(99.9)=546.45ms
     iterations.....................: 13823   170.435555/s
     success_rate...................: 100.00% ✓ 13823      ✗ 0    
     vus............................: 28      min=0        max=50 
     vus_max........................: 50      min=50       max=50 

Performance Overview

Performance Overview

HTTP Overview

HTTP Overview
Summary for: `hive-router`

K6 Output

     ✓ response code was 200
     ✓ no graphql errors
     ✓ valid response structure

     checks.........................: 100.00% ✓ 40353      ✗ 0    
     data_received..................: 1.2 GB  15 MB/s
     data_sent......................: 16 MB   195 kB/s
     http_req_blocked...............: avg=18.49µs  min=1.18µs   med=2.26µs   max=8.62ms   p(90)=3.35µs   p(95)=4.48µs   p(99.9)=6.33ms  
     http_req_connecting............: avg=15.81µs  min=0s       med=0s       max=8.59ms   p(90)=0s       p(95)=0s       p(99.9)=6.31ms  
     http_req_duration..............: avg=222.82ms min=159.36ms med=221.63ms max=613.32ms p(90)=231.33ms p(95)=234.42ms p(99.9)=523.01ms
       { expected_response:true }...: avg=222.82ms min=159.36ms med=221.63ms max=613.32ms p(90)=231.33ms p(95)=234.42ms p(99.9)=523.01ms
     http_req_failed................: 0.00%   ✓ 0          ✗ 13551
     http_req_receiving.............: avg=78.1µs   min=25.55µs  med=43.34µs  max=19.65ms  p(90)=89.51µs  p(95)=239.45µs p(99.9)=3.1ms   
     http_req_sending...............: avg=163.73µs min=5.51µs   med=9.39µs   max=382.99ms p(90)=27.68µs  p(95)=98.6µs   p(99.9)=6.36ms  
     http_req_tls_handshaking.......: avg=0s       min=0s       med=0s       max=0s       p(90)=0s       p(95)=0s       p(99.9)=0s      
     http_req_waiting...............: avg=222.58ms min=159.29ms med=221.53ms max=612.59ms p(90)=231.15ms p(95)=234.24ms p(99.9)=506.5ms 
     http_reqs......................: 13551   167.30404/s
     iteration_duration.............: avg=223.18ms min=159.65ms med=221.88ms max=624.46ms p(90)=231.52ms p(95)=234.6ms  p(99.9)=529.23ms
     iterations.....................: 13451   166.069414/s
     success_rate...................: 100.00% ✓ 13451      ✗ 0    
     vus............................: 10      min=0        max=50 
     vus_max........................: 50      min=50       max=50 

Performance Overview

Performance Overview

HTTP Overview

HTTP Overview
Summary for: `cosmo`

K6 Output

     ✓ response code was 200
     ✓ no graphql errors
     ✓ valid response structure

     checks.........................: 100.00% ✓ 37932      ✗ 0    
     data_received..................: 1.1 GB  14 MB/s
     data_sent......................: 15 MB   183 kB/s
     http_req_blocked...............: avg=21.76µs  min=1.3µs    med=2.56µs   max=9.68ms   p(90)=3.67µs   p(95)=4.7µs    p(99.9)=7.26ms  
     http_req_connecting............: avg=18.63µs  min=0s       med=0s       max=9.64ms   p(90)=0s       p(95)=0s       p(99.9)=7.24ms  
     http_req_duration..............: avg=237.08ms min=165.92ms med=236.95ms max=661.19ms p(90)=256.85ms p(95)=262.58ms p(99.9)=548.67ms
       { expected_response:true }...: avg=237.08ms min=165.92ms med=236.95ms max=661.19ms p(90)=256.85ms p(95)=262.58ms p(99.9)=548.67ms
     http_req_failed................: 0.00%   ✓ 0          ✗ 12744
     http_req_receiving.............: avg=266.61µs min=28.28µs  med=57.7µs   max=132.34ms p(90)=147.51µs p(95)=438.73µs p(99.9)=25.38ms 
     http_req_sending...............: avg=82.9µs   min=6.12µs   med=10.65µs  max=225.13ms p(90)=29.11µs  p(95)=122.91µs p(99.9)=3.07ms  
     http_req_tls_handshaking.......: avg=0s       min=0s       med=0s       max=0s       p(90)=0s       p(95)=0s       p(99.9)=0s      
     http_req_waiting...............: avg=236.73ms min=165.18ms med=236.7ms  max=660.27ms p(90)=256.51ms p(95)=262.13ms p(99.9)=547.62ms
     http_reqs......................: 12744   157.29757/s
     iteration_duration.............: avg=237.67ms min=166.18ms med=237.33ms max=690.71ms p(90)=257.16ms p(95)=262.9ms  p(99.9)=575.58ms
     iterations.....................: 12644   156.063282/s
     success_rate...................: 100.00% ✓ 12644      ✗ 0    
     vus............................: 50      min=0        max=50 
     vus_max........................: 50      min=50       max=50 

Performance Overview

Performance Overview

HTTP Overview

HTTP Overview
Summary for: `hive-gateway`

K6 Output

     ✓ response code was 200
     ✓ no graphql errors
     ✓ valid response structure

     checks.........................: 100.00% ✓ 33768      ✗ 0    
     data_received..................: 997 MB  13 MB/s
     data_sent......................: 13 MB   173 kB/s
     http_req_blocked...............: avg=28.16µs  min=1.16µs   med=2.66µs   max=11.51ms  p(90)=4.18µs   p(95)=5.53µs   p(99.9)=8.97ms  
     http_req_connecting............: avg=24.79µs  min=0s       med=0s       max=11.47ms  p(90)=0s       p(95)=0s       p(99.9)=8.93ms  
     http_req_duration..............: avg=265.61ms min=145.23ms med=255.59ms max=713.63ms p(90)=274.89ms p(95)=305.19ms p(99.9)=595.58ms
       { expected_response:true }...: avg=265.61ms min=145.23ms med=255.59ms max=713.63ms p(90)=274.89ms p(95)=305.19ms p(99.9)=595.58ms
     http_req_failed................: 0.00%   ✓ 0          ✗ 11356
     http_req_receiving.............: avg=93.85µs  min=27.31µs  med=46.79µs  max=17.83ms  p(90)=109.51µs p(95)=351.92µs p(99.9)=3.6ms   
     http_req_sending...............: avg=86.76µs  min=5.63µs   med=11.02µs  max=254.14ms p(90)=36.82µs  p(95)=143.94µs p(99.9)=5.39ms  
     http_req_tls_handshaking.......: avg=0s       min=0s       med=0s       max=0s       p(90)=0s       p(95)=0s       p(99.9)=0s      
     http_req_waiting...............: avg=265.43ms min=145.16ms med=255.47ms max=712.75ms p(90)=274.73ms p(95)=303.97ms p(99.9)=594.34ms
     http_reqs......................: 11356   148.591393/s
     iteration_duration.............: avg=266.92ms min=145.52ms med=255.99ms max=739.19ms p(90)=275.3ms  p(95)=334.29ms p(99.9)=663.52ms
     iterations.....................: 11256   147.282909/s
     success_rate...................: 100.00% ✓ 11256      ✗ 0    
     vus............................: 50      min=0        max=50 
     vus_max........................: 50      min=50       max=50 

Performance Overview

Performance Overview

HTTP Overview

HTTP Overview
Summary for: `hive-gateway-bun`

K6 Output

     ✓ response code was 200
     ✓ no graphql errors
     ✓ valid response structure

     checks.........................: 100.00% ✓ 33495      ✗ 0    
     data_received..................: 989 MB  13 MB/s
     data_sent......................: 13 MB   171 kB/s
     http_req_blocked...............: avg=28.66µs  min=1.15µs   med=2.65µs   max=11.54ms  p(90)=4.19µs   p(95)=5.47µs   p(99.9)=9.06ms  
     http_req_connecting............: avg=25.24µs  min=0s       med=0s       max=11.51ms  p(90)=0s       p(95)=0s       p(99.9)=9ms     
     http_req_duration..............: avg=267.81ms min=160.66ms med=258.02ms max=766.99ms p(90)=277.96ms p(95)=402.55ms p(99.9)=644.18ms
       { expected_response:true }...: avg=267.81ms min=160.66ms med=258.02ms max=766.99ms p(90)=277.96ms p(95)=402.55ms p(99.9)=644.18ms
     http_req_failed................: 0.00%   ✓ 0          ✗ 11265
     http_req_receiving.............: avg=90.24µs  min=26.51µs  med=46.7µs   max=9.4ms    p(90)=102.19µs p(95)=326.6µs  p(99.9)=3.27ms  
     http_req_sending...............: avg=133.44µs min=5.36µs   med=11.05µs  max=223.89ms p(90)=35.35µs  p(95)=148.17µs p(99.9)=5.54ms  
     http_req_tls_handshaking.......: avg=0s       min=0s       med=0s       max=0s       p(90)=0s       p(95)=0s       p(99.9)=0s      
     http_req_waiting...............: avg=267.59ms min=160.54ms med=257.9ms  max=765.86ms p(90)=277.75ms p(95)=401.77ms p(99.9)=643.36ms
     http_reqs......................: 11265   147.272951/s
     iteration_duration.............: avg=269.19ms min=168.2ms  med=258.38ms max=788.86ms p(90)=278.35ms p(95)=404.7ms  p(99.9)=722.17ms
     iterations.....................: 11165   145.965602/s
     success_rate...................: 100.00% ✓ 11165      ✗ 0    
     vus............................: 50      min=0        max=50 
     vus_max........................: 50      min=50       max=50 

Performance Overview

Performance Overview

HTTP Overview

HTTP Overview
Summary for: `apollo-router`

K6 Output

     ✓ response code was 200
     ✓ no graphql errors
     ✓ valid response structure

     checks.........................: 100.00% ✓ 31287      ✗ 0    
     data_received..................: 924 MB  11 MB/s
     data_sent......................: 12 MB   150 kB/s
     http_req_blocked...............: avg=22.39µs  min=1.71µs   med=2.72µs   max=7.74ms   p(90)=3.97µs   p(95)=4.85µs   p(99.9)=6.21ms  
     http_req_connecting............: avg=19.02µs  min=0s       med=0s       max=7.71ms   p(90)=0s       p(95)=0s       p(99.9)=6.2ms   
     http_req_duration..............: avg=287.77ms min=174ms    med=288.56ms max=712.38ms p(90)=327.07ms p(95)=336.12ms p(99.9)=621.85ms
       { expected_response:true }...: avg=287.77ms min=174ms    med=288.56ms max=712.38ms p(90)=327.07ms p(95)=336.12ms p(99.9)=621.85ms
     http_req_failed................: 0.00%   ✓ 0          ✗ 10529
     http_req_receiving.............: avg=82.98µs  min=34.11µs  med=50.65µs  max=4.32ms   p(90)=99.85µs  p(95)=210.62µs p(99.9)=1.38ms  
     http_req_sending...............: avg=92.58µs  min=7.82µs   med=11.1µs   max=206.68ms p(90)=27.43µs  p(95)=135µs    p(99.9)=3.04ms  
     http_req_tls_handshaking.......: avg=0s       min=0s       med=0s       max=0s       p(90)=0s       p(95)=0s       p(99.9)=0s      
     http_req_waiting...............: avg=287.59ms min=173.91ms med=288.43ms max=710.94ms p(90)=326.92ms p(95)=335.96ms p(99.9)=620.66ms
     http_reqs......................: 10529   129.262755/s
     iteration_duration.............: avg=288.91ms min=174.31ms med=289.29ms max=731.02ms p(90)=327.46ms p(95)=336.51ms p(99.9)=665.48ms
     iterations.....................: 10429   128.035072/s
     success_rate...................: 100.00% ✓ 10429      ✗ 0    
     vus............................: 50      min=0        max=50 
     vus_max........................: 50      min=50       max=50 

Performance Overview

Performance Overview

HTTP Overview

HTTP Overview
Summary for: `apollo-gateway`

K6 Output

     ✓ response code was 200
     ✓ no graphql errors
     ✓ valid response structure

     checks.........................: 100.00% ✓ 21144     ✗ 0   
     data_received..................: 628 MB  7.7 MB/s
     data_sent......................: 8.3 MB  102 kB/s
     http_req_blocked...............: avg=44.73µs  min=1.41µs   med=2.9µs    max=12.36ms  p(90)=4.09µs   p(95)=4.87µs   p(99.9)=10.37ms 
     http_req_connecting............: avg=41.28µs  min=0s       med=0s       max=12.32ms  p(90)=0s       p(95)=0s       p(99.9)=10.31ms 
     http_req_duration..............: avg=423.29ms min=210.54ms med=425.27ms max=890.26ms p(90)=453.17ms p(95)=463.94ms p(99.9)=811.69ms
       { expected_response:true }...: avg=423.29ms min=210.54ms med=425.27ms max=890.26ms p(90)=453.17ms p(95)=463.94ms p(99.9)=811.69ms
     http_req_failed................: 0.00%   ✓ 0         ✗ 7148
     http_req_receiving.............: avg=72.36µs  min=30.39µs  med=50.75µs  max=87.3ms   p(90)=89.36µs  p(95)=103.68µs p(99.9)=349.43µs
     http_req_sending...............: avg=93.49µs  min=6.38µs   med=12.03µs  max=245.43ms p(90)=17.47µs  p(95)=23.26µs  p(99.9)=4.84ms  
     http_req_tls_handshaking.......: avg=0s       min=0s       med=0s       max=0s       p(90)=0s       p(95)=0s       p(99.9)=0s      
     http_req_waiting...............: avg=423.12ms min=210.42ms med=425.19ms max=889.19ms p(90)=453ms    p(95)=463.81ms p(99.9)=810.69ms
     http_reqs......................: 7148    87.649759/s
     iteration_duration.............: avg=426.75ms min=267.53ms med=425.75ms max=921.3ms  p(90)=453.57ms p(95)=464.35ms p(99.9)=835.05ms
     iterations.....................: 7048    86.423545/s
     success_rate...................: 100.00% ✓ 7048      ✗ 0   
     vus............................: 50      min=0       max=50
     vus_max........................: 50      min=50      max=50

Performance Overview

Performance Overview

HTTP Overview

HTTP Overview

@ardatan ardatan merged commit 7df03a4 into main Oct 10, 2025
34 checks passed
@ardatan ardatan deleted the renovate/serde-monorepo branch October 10, 2025 22:35
Sign up for free to join this conversation on GitHub. Already have an account? Sign in to comment

Labels

dependencies Pull requests that update a dependency file

Projects

None yet

Development

Successfully merging this pull request may close these issues.

1 participant