Skip to content

Conversation

renovate[bot]
Copy link
Contributor

@renovate renovate bot commented Oct 9, 2025

This PR contains the following updates:

Package Type Update Change
sonic-rs dependencies patch 0.5.4 -> 0.5.5

Release Notes

cloudwego/sonic-rs (sonic-rs)

v0.5.5

Compare Source

What's Changed

Full Changelog: cloudwego/sonic-rs@v0.5.4...v0.5.5


Configuration

📅 Schedule: Branch creation - At any time (no schedule defined), Automerge - At any time (no schedule defined).

🚦 Automerge: Enabled.

Rebasing: Whenever PR becomes conflicted, or you tick the rebase/retry checkbox.

🔕 Ignore: Close this PR and you won't be reminded about this update again.


  • If you want to rebase/retry this PR, check this box

This PR was generated by Mend Renovate. View the repository job log.

@renovate renovate bot added the dependencies Pull requests that update a dependency file label Oct 9, 2025
Copy link

github-actions bot commented Oct 9, 2025

💻 Website Preview

The latest changes are available as preview in: https://9b0ff9c3.federation-gateway-benchmark.pages.dev

Copy link

github-actions bot commented Oct 9, 2025

Overview for: constant-vus-over-time

This scenario runs 4 subgraphs and a GraphQL gateway with Federation spec, and runs a heavy query. It's being executed with a constant amount of VUs over a fixed amount of time. It measure things like memory usage, CPU usage, average RPS. It also includes a summary of the entire execution, and metrics information about HTTP execution times.

This scenario was running 50 VUs over 60s

Comparison

Comparison

Gateway RPS ⬇️ Requests Duration Notes
hive-router 1703 102658 total, 0 failed avg: 29ms, p95: 53ms
grafbase 1552 93671 total, 0 failed avg: 32ms, p95: 56ms
cosmo 650 39309 total, 0 failed avg: 76ms, p95: 111ms
apollo-router 380 23102 total, 0 failed avg: 130ms, p95: 170ms
hive-gateway 305 18668 total, 0 failed avg: 161ms, p95: 220ms
hive-gateway-bun 302 18413 total, 0 failed avg: 163ms, p95: 214ms
apollo-gateway 121 7448 total, 0 failed avg: 404ms, p95: 477ms
Summary for: `hive-router`

K6 Output

     ✓ response code was 200
     ✓ no graphql errors
     ✓ valid response structure

     checks.........................: 100.00% ✓ 307674      ✗ 0     
     data_received..................: 9.0 GB  149 MB/s
     data_sent......................: 119 MB  2.0 MB/s
     http_req_blocked...............: avg=5.18µs   min=1.16µs  med=2.49µs  max=8.86ms   p(90)=3.79µs   p(95)=4.61µs   p(99.9)=108.4µs
     http_req_connecting............: avg=2.15µs   min=0s      med=0s      max=8.82ms   p(90)=0s       p(95)=0s       p(99.9)=0s     
     http_req_duration..............: avg=28.97ms  min=1.9ms   med=25.88ms max=456.1ms  p(90)=45.69ms  p(95)=52.95ms  p(99.9)=94.68ms
       { expected_response:true }...: avg=28.97ms  min=1.9ms   med=25.88ms max=456.1ms  p(90)=45.69ms  p(95)=52.95ms  p(99.9)=94.68ms
     http_req_failed................: 0.00%   ✓ 0           ✗ 102658
     http_req_receiving.............: avg=145.65µs min=24.85µs med=47.27µs max=335.72ms p(90)=127.93µs p(95)=377.35µs p(99.9)=16.3ms 
     http_req_sending...............: avg=116.79µs min=5.06µs  med=10.18µs max=421.19ms p(90)=31.4µs   p(95)=138.77µs p(99.9)=16.67ms
     http_req_tls_handshaking.......: avg=0s       min=0s      med=0s      max=0s       p(90)=0s       p(95)=0s       p(99.9)=0s     
     http_req_waiting...............: avg=28.71ms  min=1.85ms  med=25.7ms  max=449.36ms p(90)=45.23ms  p(95)=52.39ms  p(99.9)=91.57ms
     http_reqs......................: 102658  1703.819142/s
     iteration_duration.............: avg=29.24ms  min=4.75ms  med=26.12ms max=497.33ms p(90)=45.95ms  p(95)=53.2ms   p(99.9)=95.28ms
     iterations.....................: 102558  1702.159437/s
     success_rate...................: 100.00% ✓ 102558      ✗ 0     
     vus............................: 50      min=50        max=50  
     vus_max........................: 50      min=50        max=50  

Performance Overview

Performance Overview

HTTP Overview

HTTP Overview
Summary for: `grafbase`

K6 Output

     ✓ response code was 200
     ✓ no graphql errors
     ✓ valid response structure

     checks.........................: 100.00% ✓ 280713      ✗ 0    
     data_received..................: 8.2 GB  136 MB/s
     data_sent......................: 109 MB  1.8 MB/s
     http_req_blocked...............: avg=6.26µs   min=1.26µs  med=3.05µs  max=9.38ms   p(90)=4.29µs   p(95)=5.13µs   p(99.9)=118.7µs 
     http_req_connecting............: avg=2.47µs   min=0s      med=0s      max=9.34ms   p(90)=0s       p(95)=0s       p(99.9)=0s      
     http_req_duration..............: avg=31.71ms  min=2.63ms  med=28.32ms max=526.65ms p(90)=48.92ms  p(95)=56.03ms  p(99.9)=97.78ms 
       { expected_response:true }...: avg=31.71ms  min=2.63ms  med=28.32ms max=526.65ms p(90)=48.92ms  p(95)=56.03ms  p(99.9)=97.78ms 
     http_req_failed................: 0.00%   ✓ 0           ✗ 93671
     http_req_receiving.............: avg=155.53µs min=27.19µs med=48.87µs max=173.78ms p(90)=137.13µs p(95)=403.78µs p(99.9)=17.86ms 
     http_req_sending...............: avg=116.6µs  min=5.62µs  med=11.86µs max=86.57ms  p(90)=36.39µs  p(95)=142.31µs p(99.9)=18.18ms 
     http_req_tls_handshaking.......: avg=0s       min=0s      med=0s      max=0s       p(90)=0s       p(95)=0s       p(99.9)=0s      
     http_req_waiting...............: avg=31.44ms  min=2.58ms  med=28.13ms max=507.16ms p(90)=48.45ms  p(95)=55.47ms  p(99.9)=92.66ms 
     http_reqs......................: 93671   1552.593932/s
     iteration_duration.............: avg=32.05ms  min=6.95ms  med=28.61ms max=603.75ms p(90)=49.22ms  p(95)=56.32ms  p(99.9)=101.09ms
     iterations.....................: 93571   1550.936435/s
     success_rate...................: 100.00% ✓ 93571       ✗ 0    
     vus............................: 50      min=50        max=50 
     vus_max........................: 50      min=50        max=50 

Performance Overview

Performance Overview

HTTP Overview

HTTP Overview
Summary for: `cosmo`

K6 Output

     ✓ response code was 200
     ✓ no graphql errors
     ✓ valid response structure

     checks.........................: 100.00% ✓ 117627     ✗ 0    
     data_received..................: 3.5 GB  57 MB/s
     data_sent......................: 46 MB   756 kB/s
     http_req_blocked...............: avg=9.55µs   min=1.26µs med=2.87µs  max=9.27ms   p(90)=4.22µs   p(95)=5.23µs   p(99.9)=1.92ms  
     http_req_connecting............: avg=5.89µs   min=0s     med=0s      max=9.24ms   p(90)=0s       p(95)=0s       p(99.9)=1.74ms  
     http_req_duration..............: avg=76.06ms  min=2.7ms  med=75.01ms max=534.27ms p(90)=103.14ms p(95)=111.33ms p(99.9)=317.58ms
       { expected_response:true }...: avg=76.06ms  min=2.7ms  med=75.01ms max=534.27ms p(90)=103.14ms p(95)=111.33ms p(99.9)=317.58ms
     http_req_failed................: 0.00%   ✓ 0          ✗ 39309
     http_req_receiving.............: avg=172.55µs min=24.6µs med=75.81µs max=34.1ms   p(90)=150.79µs p(95)=383.58µs p(99.9)=15.45ms 
     http_req_sending...............: avg=71.63µs  min=5.79µs med=11.44µs max=259.2ms  p(90)=29.12µs  p(95)=123.87µs p(99.9)=4.06ms  
     http_req_tls_handshaking.......: avg=0s       min=0s     med=0s      max=0s       p(90)=0s       p(95)=0s       p(99.9)=0s      
     http_req_waiting...............: avg=75.82ms  min=2.63ms med=74.78ms max=533.51ms p(90)=102.91ms p(95)=111.09ms p(99.9)=298.9ms 
     http_reqs......................: 39309   650.222803/s
     iteration_duration.............: avg=76.54ms  min=5.98ms med=75.35ms max=558.53ms p(90)=103.45ms p(95)=111.66ms p(99.9)=327.45ms
     iterations.....................: 39209   648.568671/s
     success_rate...................: 100.00% ✓ 39209      ✗ 0    
     vus............................: 50      min=50       max=50 
     vus_max........................: 50      min=50       max=50 

Performance Overview

Performance Overview

HTTP Overview

HTTP Overview
Summary for: `apollo-router`

K6 Output

     ✓ response code was 200
     ✓ no graphql errors
     ✓ valid response structure

     checks.........................: 100.00% ✓ 69006      ✗ 0    
     data_received..................: 2.0 GB  33 MB/s
     data_sent......................: 27 MB   442 kB/s
     http_req_blocked...............: avg=13.63µs  min=1.83µs  med=3µs      max=9.12ms   p(90)=4.24µs   p(95)=5.06µs   p(99.9)=4.98ms  
     http_req_connecting............: avg=10.03µs  min=0s      med=0s       max=9.09ms   p(90)=0s       p(95)=0s       p(99.9)=4.96ms  
     http_req_duration..............: avg=129.67ms min=5.84ms  med=128.87ms max=598.08ms p(90)=160.02ms p(95)=169.81ms p(99.9)=426.26ms
       { expected_response:true }...: avg=129.67ms min=5.84ms  med=128.87ms max=598.08ms p(90)=160.02ms p(95)=169.81ms p(99.9)=426.26ms
     http_req_failed................: 0.00%   ✓ 0          ✗ 23102
     http_req_receiving.............: avg=94.24µs  min=34.78µs med=52.75µs  max=385.58ms p(90)=99.97µs  p(95)=128.29µs p(99.9)=1.78ms  
     http_req_sending...............: avg=84.44µs  min=7.47µs  med=11.64µs  max=385.5ms  p(90)=19.38µs  p(95)=38.02µs  p(99.9)=2.41ms  
     http_req_tls_handshaking.......: avg=0s       min=0s      med=0s       max=0s       p(90)=0s       p(95)=0s       p(99.9)=0s      
     http_req_waiting...............: avg=129.49ms min=5.79ms  med=128.75ms max=573.94ms p(90)=159.91ms p(95)=169.66ms p(99.9)=418.32ms
     http_reqs......................: 23102   380.195233/s
     iteration_duration.............: avg=130.53ms min=28.66ms med=129.25ms max=645.77ms p(90)=160.39ms p(95)=170.13ms p(99.9)=435.12ms
     iterations.....................: 23002   378.549509/s
     success_rate...................: 100.00% ✓ 23002      ✗ 0    
     vus............................: 50      min=50       max=50 
     vus_max........................: 50      min=50       max=50 

Performance Overview

Performance Overview

HTTP Overview

HTTP Overview
Summary for: `hive-gateway`

K6 Output

     ✓ response code was 200
     ✓ no graphql errors
     ✓ valid response structure

     checks.........................: 100.00% ✓ 55704      ✗ 0    
     data_received..................: 1.6 GB  27 MB/s
     data_sent......................: 22 MB   355 kB/s
     http_req_blocked...............: avg=19.38µs  min=1.19µs  med=2.82µs   max=11.26ms  p(90)=4.5µs    p(95)=5.62µs   p(99.9)=7.16ms  
     http_req_connecting............: avg=15.49µs  min=0s      med=0s       max=11.23ms  p(90)=0s       p(95)=0s       p(99.9)=7.11ms  
     http_req_duration..............: avg=160.55ms min=7.04ms  med=149.61ms max=637.67ms p(90)=178.04ms p(95)=219.75ms p(99.9)=502.55ms
       { expected_response:true }...: avg=160.55ms min=7.04ms  med=149.61ms max=637.67ms p(90)=178.04ms p(95)=219.75ms p(99.9)=502.55ms
     http_req_failed................: 0.00%   ✓ 0          ✗ 18668
     http_req_receiving.............: avg=109.52µs min=27.64µs med=46.62µs  max=244.18ms p(90)=101.49µs p(95)=163.15µs p(99.9)=5.48ms  
     http_req_sending...............: avg=100.56µs min=5.71µs  med=11.42µs  max=280.12ms p(90)=32.22µs  p(95)=120.28µs p(99.9)=5.46ms  
     http_req_tls_handshaking.......: avg=0s       min=0s      med=0s       max=0s       p(90)=0s       p(95)=0s       p(99.9)=0s      
     http_req_waiting...............: avg=160.34ms min=6.99ms  med=149.46ms max=636.26ms p(90)=177.9ms  p(95)=219.02ms p(99.9)=502.49ms
     http_reqs......................: 18668   305.083366/s
     iteration_duration.............: avg=161.75ms min=44.4ms  med=150.06ms max=692.9ms  p(90)=178.45ms p(95)=221.13ms p(99.9)=521.13ms
     iterations.....................: 18568   303.449107/s
     success_rate...................: 100.00% ✓ 18568      ✗ 0    
     vus............................: 50      min=0        max=50 
     vus_max........................: 50      min=50       max=50 

Performance Overview

Performance Overview

HTTP Overview

HTTP Overview
Summary for: `hive-gateway-bun`

K6 Output

     ✓ response code was 200
     ✓ no graphql errors
     ✓ valid response structure

     checks.........................: 100.00% ✓ 54939      ✗ 0    
     data_received..................: 1.6 GB  27 MB/s
     data_sent......................: 21 MB   351 kB/s
     http_req_blocked...............: avg=19.98µs  min=1.27µs  med=2.86µs   max=11.42ms  p(90)=4.55µs   p(95)=5.63µs   p(99.9)=7.28ms  
     http_req_connecting............: avg=16.03µs  min=0s      med=0s       max=11.39ms  p(90)=0s       p(95)=0s       p(99.9)=7.23ms  
     http_req_duration..............: avg=162.75ms min=6.96ms  med=151.26ms max=640.62ms p(90)=181.58ms p(95)=213.85ms p(99.9)=535.89ms
       { expected_response:true }...: avg=162.75ms min=6.96ms  med=151.26ms max=640.62ms p(90)=181.58ms p(95)=213.85ms p(99.9)=535.89ms
     http_req_failed................: 0.00%   ✓ 0          ✗ 18413
     http_req_receiving.............: avg=92.44µs  min=26.59µs med=48.76µs  max=17.62ms  p(90)=106.44µs p(95)=174.97µs p(99.9)=3.96ms  
     http_req_sending...............: avg=80.16µs  min=5.59µs  med=11.22µs  max=208.22ms p(90)=31.96µs  p(95)=124.68µs p(99.9)=5.62ms  
     http_req_tls_handshaking.......: avg=0s       min=0s      med=0s       max=0s       p(90)=0s       p(95)=0s       p(99.9)=0s      
     http_req_waiting...............: avg=162.58ms min=6.91ms  med=151.14ms max=639.22ms p(90)=181.38ms p(95)=213.5ms  p(99.9)=532.51ms
     http_reqs......................: 18413   302.068771/s
     iteration_duration.............: avg=164.02ms min=33.75ms med=151.67ms max=701.93ms p(90)=182.06ms p(95)=215.65ms p(99.9)=542.95ms
     iterations.....................: 18313   300.428252/s
     success_rate...................: 100.00% ✓ 18313      ✗ 0    
     vus............................: 50      min=50       max=50 
     vus_max........................: 50      min=50       max=50 

Performance Overview

Performance Overview

HTTP Overview

HTTP Overview
Summary for: `apollo-gateway`

K6 Output

     ✓ response code was 200
     ✓ no graphql errors
     ✓ valid response structure

     checks.........................: 100.00% ✓ 22044      ✗ 0   
     data_received..................: 654 MB  11 MB/s
     data_sent......................: 8.7 MB  142 kB/s
     http_req_blocked...............: avg=43.4µs   min=1.25µs  med=2.82µs   max=11.71ms  p(90)=4.24µs   p(95)=5.04µs   p(99.9)=10.06ms 
     http_req_connecting............: avg=40.1µs   min=0s      med=0s       max=11.67ms  p(90)=0s       p(95)=0s       p(99.9)=10.03ms 
     http_req_duration..............: avg=403.76ms min=7.16ms  med=403.28ms max=855.31ms p(90)=458.39ms p(95)=476.9ms  p(99.9)=738.1ms 
       { expected_response:true }...: avg=403.76ms min=7.16ms  med=403.28ms max=855.31ms p(90)=458.39ms p(95)=476.9ms  p(99.9)=738.1ms 
     http_req_failed................: 0.00%   ✓ 0          ✗ 7448
     http_req_receiving.............: avg=66.05µs  min=26.7µs  med=49.98µs  max=25.39ms  p(90)=92.76µs  p(95)=108.25µs p(99.9)=948.31µs
     http_req_sending...............: avg=86.17µs  min=5.44µs  med=11.85µs  max=142.52ms p(90)=18.52µs  p(95)=22.54µs  p(99.9)=4.52ms  
     http_req_tls_handshaking.......: avg=0s       min=0s      med=0s       max=0s       p(90)=0s       p(95)=0s       p(99.9)=0s      
     http_req_waiting...............: avg=403.61ms min=7.12ms  med=403.2ms  max=830.44ms p(90)=458.29ms p(95)=476.82ms p(99.9)=737.51ms
     http_reqs......................: 7448    121.763138/s
     iteration_duration.............: avg=409.8ms  min=69.66ms med=403.82ms max=880.79ms p(90)=459.33ms p(95)=477.31ms p(99.9)=857.92ms
     iterations.....................: 7348    120.128294/s
     success_rate...................: 100.00% ✓ 7348       ✗ 0   
     vus............................: 33      min=33       max=50
     vus_max........................: 50      min=50       max=50

Performance Overview

Performance Overview

HTTP Overview

HTTP Overview

Copy link

github-actions bot commented Oct 9, 2025

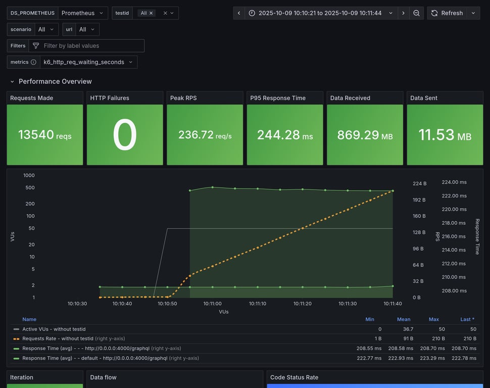
Overview for: ramping-vus

This scenario runs 4 subgraphs and a GraphQL gateway with Federation spec, and runs a heavy query. We are running a heavy load of concurrent VUs to measure response time and other stats, during stress. It measure things like memory usage, CPU usage, response times. It also includes a summary of the entire execution, and metrics information about HTTP execution times.

This scenario was running 500 VUs over 60s

Comparison

Comparison

Gateway RPS ⬇️ Requests Duration Notes
hive-router 1797 112099 total, 0 failed avg: 124ms, p95: 299ms
grafbase 1520 96461 total, 0 failed avg: 144ms, p95: 341ms
cosmo 700 44724 total, 0 failed avg: 314ms, p95: 691ms
apollo-router 394 26529 total, 0 failed avg: 531ms, p95: 1224ms ❌ 24 unexpected GraphQL errors
hive-gateway-bun 278 19068 total, 0 failed avg: 737ms, p95: 1543ms
hive-gateway 264 18376 total, 0 failed avg: 764ms, p95: 1652ms
apollo-gateway 150 10356 total, 0 failed avg: 1248ms, p95: 2687ms
Summary for: `hive-router`

K6 Output

     ✓ response code was 200
     ✓ no graphql errors
     ✓ valid response structure

     checks.........................: 100.00% ✓ 333297      ✗ 0     
     data_received..................: 9.8 GB  158 MB/s
     data_sent......................: 130 MB  2.1 MB/s
     http_req_blocked...............: avg=531.74µs min=1.16µs  med=2.53µs   max=365.5ms  p(90)=3.94µs   p(95)=4.59µs   p(99.9)=184.26ms
     http_req_connecting............: avg=528.23µs min=0s      med=0s       max=365.43ms p(90)=0s       p(95)=0s       p(99.9)=184.22ms
     http_req_duration..............: avg=124.17ms min=1.75ms  med=113.15ms max=438.66ms p(90)=252.04ms p(95)=299.09ms p(99.9)=391.35ms
       { expected_response:true }...: avg=124.17ms min=1.75ms  med=113.15ms max=438.66ms p(90)=252.04ms p(95)=299.09ms p(99.9)=391.35ms
     http_req_failed................: 0.00%   ✓ 0           ✗ 112099
     http_req_receiving.............: avg=554.6µs  min=23.59µs med=42.51µs  max=147.47ms p(90)=108.76µs p(95)=403.72µs p(99.9)=76.59ms 
     http_req_sending...............: avg=477.98µs min=5.15µs  med=10.43µs  max=209.87ms p(90)=23.49µs  p(95)=130.01µs p(99.9)=75.1ms  
     http_req_tls_handshaking.......: avg=0s       min=0s      med=0s       max=0s       p(90)=0s       p(95)=0s       p(99.9)=0s      
     http_req_waiting...............: avg=123.13ms min=1.7ms   med=112.17ms max=406.26ms p(90)=249.8ms  p(95)=297.17ms p(99.9)=389.9ms 
     http_reqs......................: 112099  1797.407541/s
     iteration_duration.............: avg=126.11ms min=1.89ms  med=114.7ms  max=740.22ms p(90)=254.48ms p(95)=301.46ms p(99.9)=431.15ms
     iterations.....................: 111099  1781.373432/s
     success_rate...................: 100.00% ✓ 111099      ✗ 0     
     vus............................: 77      min=0         max=493 
     vus_max........................: 500     min=500       max=500 

Performance Overview

Performance Overview

HTTP Overview

HTTP Overview
Summary for: `grafbase`

K6 Output

     ✓ response code was 200
     ✓ no graphql errors
     ✓ valid response structure

     checks.........................: 100.00% ✓ 286383      ✗ 0    
     data_received..................: 8.5 GB  134 MB/s
     data_sent......................: 112 MB  1.8 MB/s
     http_req_blocked...............: avg=712.18µs min=1.19µs  med=3.01µs   max=422.67ms p(90)=4.35µs   p(95)=5.19µs   p(99.9)=227.06ms
     http_req_connecting............: avg=705.87µs min=0s      med=0s       max=422.63ms p(90)=0s       p(95)=0s       p(99.9)=222.48ms
     http_req_duration..............: avg=144.21ms min=2.56ms  med=132.97ms max=495.96ms p(90)=289.45ms p(95)=340.7ms  p(99.9)=441.38ms
       { expected_response:true }...: avg=144.21ms min=2.56ms  med=132.97ms max=495.96ms p(90)=289.45ms p(95)=340.7ms  p(99.9)=441.38ms
     http_req_failed................: 0.00%   ✓ 0           ✗ 96461
     http_req_receiving.............: avg=661.1µs  min=24.34µs med=48.25µs  max=153.57ms p(90)=109.07µs p(95)=437.34µs p(99.9)=90.67ms 
     http_req_sending...............: avg=629.2µs  min=5.14µs  med=11.76µs  max=142.78ms p(90)=30.49µs  p(95)=142.44µs p(99.9)=84.39ms 
     http_req_tls_handshaking.......: avg=0s       min=0s      med=0s       max=0s       p(90)=0s       p(95)=0s       p(99.9)=0s      
     http_req_waiting...............: avg=142.92ms min=2.52ms  med=131.76ms max=453.3ms  p(90)=286.95ms p(95)=338.09ms p(99.9)=431.98ms
     http_reqs......................: 96461   1520.787646/s
     iteration_duration.............: avg=146.8ms  min=2.75ms  med=134.84ms max=928.17ms p(90)=292.59ms p(95)=344.73ms p(99.9)=528.57ms
     iterations.....................: 95461   1505.021817/s
     success_rate...................: 100.00% ✓ 95461       ✗ 0    
     vus............................: 82      min=0         max=493
     vus_max........................: 500     min=500       max=500

Performance Overview

Performance Overview

HTTP Overview

HTTP Overview
Summary for: `cosmo`

K6 Output

     ✓ response code was 200
     ✓ no graphql errors
     ✓ valid response structure

     checks.........................: 100.00% ✓ 131172     ✗ 0    
     data_received..................: 3.9 GB  62 MB/s
     data_sent......................: 52 MB   816 kB/s
     http_req_blocked...............: avg=117.73µs min=1.35µs  med=2.81µs   max=202.19ms p(90)=4.25µs   p(95)=5.82µs   p(99.9)=31.26ms
     http_req_connecting............: avg=110.63µs min=0s      med=0s       max=202.11ms p(90)=0s       p(95)=0s       p(99.9)=31.21ms
     http_req_duration..............: avg=314.06ms min=2.79ms  med=298.16ms max=1.24s    p(90)=615.49ms p(95)=691.3ms  p(99.9)=1.01s  
       { expected_response:true }...: avg=314.06ms min=2.79ms  med=298.16ms max=1.24s    p(90)=615.49ms p(95)=691.3ms  p(99.9)=1.01s  
     http_req_failed................: 0.00%   ✓ 0          ✗ 44724
     http_req_receiving.............: avg=409.19µs min=27.62µs med=58.86µs  max=178.23ms p(90)=166.32µs p(95)=449.52µs p(99.9)=64.48ms
     http_req_sending...............: avg=167.86µs min=5.78µs  med=11.16µs  max=136.42ms p(90)=29.82µs  p(95)=129.71µs p(99.9)=32.21ms
     http_req_tls_handshaking.......: avg=0s       min=0s      med=0s       max=0s       p(90)=0s       p(95)=0s       p(99.9)=0s     
     http_req_waiting...............: avg=313.48ms min=2.73ms  med=297.6ms  max=1.24s    p(90)=614.39ms p(95)=691.05ms p(99.9)=1.01s  
     http_reqs......................: 44724   700.789711/s
     iteration_duration.............: avg=321.78ms min=3.03ms  med=306.82ms max=1.32s    p(90)=618.92ms p(95)=694.12ms p(99.9)=1.01s  
     iterations.....................: 43724   685.120502/s
     success_rate...................: 100.00% ✓ 43724      ✗ 0    
     vus............................: 12      min=0        max=500
     vus_max........................: 500     min=500      max=500

Performance Overview

Performance Overview

HTTP Overview

HTTP Overview
Summary for: `apollo-router`

K6 Output

     ✓ response code was 200
     ✗ no graphql errors
      ↳  99% — ✓ 25505 / ✗ 24
     ✓ valid response structure

     checks.........................: 99.96% ✓ 76563      ✗ 24   
     data_received..................: 2.3 GB 35 MB/s
     data_sent......................: 31 MB  460 kB/s
     http_req_blocked...............: avg=84.16µs  min=1.46µs  med=3.03µs   max=100.06ms p(90)=4.98µs   p(95)=6.94µs   p(99.9)=17.77ms
     http_req_connecting............: avg=77.88µs  min=0s      med=0s       max=99.99ms  p(90)=0s       p(95)=0s       p(99.9)=17.72ms
     http_req_duration..............: avg=531.42ms min=6.22ms  med=494.37ms max=2.09s    p(90)=1.06s    p(95)=1.22s    p(99.9)=1.79s  
       { expected_response:true }...: avg=531.42ms min=6.22ms  med=494.37ms max=2.09s    p(90)=1.06s    p(95)=1.22s    p(99.9)=1.79s  
     http_req_failed................: 0.00%  ✓ 0          ✗ 26529
     http_req_receiving.............: avg=124.67µs min=28.09µs med=54.52µs  max=69ms     p(90)=111.99µs p(95)=235.43µs p(99.9)=9.77ms 
     http_req_sending...............: avg=148.69µs min=6.73µs  med=11.78µs  max=113.04ms p(90)=31.23µs  p(95)=124.92µs p(99.9)=31.23ms
     http_req_tls_handshaking.......: avg=0s       min=0s      med=0s       max=0s       p(90)=0s       p(95)=0s       p(99.9)=0s     
     http_req_waiting...............: avg=531.15ms min=6.16ms  med=494.18ms max=2.09s    p(90)=1.06s    p(95)=1.22s    p(99.9)=1.79s  
     http_reqs......................: 26529  394.633178/s
     iteration_duration.............: avg=552.7ms  min=6.96ms  med=516.45ms max=2.09s    p(90)=1.07s    p(95)=1.23s    p(99.9)=1.79s  
     iterations.....................: 25529  379.757639/s
     success_rate...................: 99.90% ✓ 25505      ✗ 24   
     vus............................: 73     min=0        max=497
     vus_max........................: 500    min=500      max=500

Performance Overview

Performance Overview

HTTP Overview

HTTP Overview
Summary for: `hive-gateway-bun`

K6 Output

     ✓ response code was 200
     ✓ no graphql errors
     ✓ valid response structure

     checks.........................: 100.00% ✓ 54204      ✗ 0    
     data_received..................: 1.7 GB  25 MB/s
     data_sent......................: 22 MB   327 kB/s
     http_req_blocked...............: avg=126.36µs min=1.26µs  med=2.7µs    max=141.72ms p(90)=4.5µs  p(95)=6.91µs   p(99.9)=32.29ms
     http_req_connecting............: avg=120.11µs min=0s      med=0s       max=141.67ms p(90)=0s     p(95)=0s       p(99.9)=32.24ms
     http_req_duration..............: avg=736.71ms min=6.2ms   med=695.8ms  max=4.35s    p(90)=1.43s  p(95)=1.54s    p(99.9)=3.5s   
       { expected_response:true }...: avg=736.71ms min=6.2ms   med=695.8ms  max=4.35s    p(90)=1.43s  p(95)=1.54s    p(99.9)=3.5s   
     http_req_failed................: 0.00%   ✓ 0          ✗ 19068
     http_req_receiving.............: avg=153.03µs min=25.97µs med=43.22µs  max=83.66ms  p(90)=90.4µs p(95)=165.5µs  p(99.9)=19.14ms
     http_req_sending...............: avg=206.11µs min=5.7µs   med=10.9µs   max=109.23ms p(90)=30.5µs p(95)=121.81µs p(99.9)=35.59ms
     http_req_tls_handshaking.......: avg=0s       min=0s      med=0s       max=0s       p(90)=0s     p(95)=0s       p(99.9)=0s     
     http_req_waiting...............: avg=736.35ms min=6.15ms  med=695.59ms max=4.35s    p(90)=1.42s  p(95)=1.54s    p(99.9)=3.5s   
     http_reqs......................: 19068   278.891723/s
     iteration_duration.............: avg=777.88ms min=7.65ms  med=731.73ms max=4.36s    p(90)=1.43s  p(95)=1.56s    p(99.9)=3.53s  
     iterations.....................: 18068   264.265557/s
     success_rate...................: 100.00% ✓ 18068      ✗ 0    
     vus............................: 80      min=0        max=500
     vus_max........................: 500     min=500      max=500

Performance Overview

Performance Overview

HTTP Overview

HTTP Overview
Summary for: `hive-gateway`

K6 Output

     ✓ response code was 200
     ✓ no graphql errors
     ✓ valid response structure

     checks.........................: 100.00% ✓ 52128      ✗ 0    
     data_received..................: 1.6 GB  23 MB/s
     data_sent......................: 22 MB   310 kB/s
     http_req_blocked...............: avg=155.24µs min=1.3µs   med=2.89µs   max=221.22ms p(90)=4.84µs  p(95)=8.45µs   p(99.9)=34.5ms 
     http_req_connecting............: avg=148.48µs min=0s      med=0s       max=221.07ms p(90)=0s      p(95)=0s       p(99.9)=34.45ms
     http_req_duration..............: avg=764.26ms min=6.75ms  med=713.96ms max=4.82s    p(90)=1.49s   p(95)=1.65s    p(99.9)=3.84s  
       { expected_response:true }...: avg=764.26ms min=6.75ms  med=713.96ms max=4.82s    p(90)=1.49s   p(95)=1.65s    p(99.9)=3.84s  
     http_req_failed................: 0.00%   ✓ 0          ✗ 18376
     http_req_receiving.............: avg=226.87µs min=27.17µs med=45.36µs  max=177.88ms p(90)=96.08µs p(95)=235.68µs p(99.9)=31.48ms
     http_req_sending...............: avg=238.72µs min=5.96µs  med=11.26µs  max=117.33ms p(90)=32.5µs  p(95)=122.65µs p(99.9)=42.85ms
     http_req_tls_handshaking.......: avg=0s       min=0s      med=0s       max=0s       p(90)=0s      p(95)=0s       p(99.9)=0s     
     http_req_waiting...............: avg=763.79ms min=6.7ms   med=713.71ms max=4.82s    p(90)=1.49s   p(95)=1.65s    p(99.9)=3.84s  
     http_reqs......................: 18376   264.864728/s
     iteration_duration.............: avg=808.68ms min=7.8ms   med=766.41ms max=4.88s    p(90)=1.51s   p(95)=1.66s    p(99.9)=3.9s   
     iterations.....................: 17376   250.451105/s
     success_rate...................: 100.00% ✓ 17376      ✗ 0    
     vus............................: 86      min=0        max=500
     vus_max........................: 500     min=500      max=500

Performance Overview

Performance Overview

HTTP Overview

HTTP Overview
Summary for: `apollo-gateway`

K6 Output

     ✓ response code was 200
     ✓ no graphql errors
     ✓ valid response structure

     checks.........................: 100.00% ✓ 28068      ✗ 0    
     data_received..................: 910 MB  13 MB/s
     data_sent......................: 12 MB   180 kB/s
     http_req_blocked...............: avg=45.5µs  min=1.34µs  med=3.68µs  max=50.08ms p(90)=6.36µs  p(95)=21.64µs p(99.9)=8.86ms
     http_req_connecting............: avg=38.36µs min=0s      med=0s      max=50ms    p(90)=0s      p(95)=0s      p(99.9)=8.58ms
     http_req_duration..............: avg=1.24s   min=7.47ms  med=1.21s   max=15.77s  p(90)=2.2s    p(95)=2.68s   p(99.9)=14.48s
       { expected_response:true }...: avg=1.24s   min=7.47ms  med=1.21s   max=15.77s  p(90)=2.2s    p(95)=2.68s   p(99.9)=14.48s
     http_req_failed................: 0.00%   ✓ 0          ✗ 10356
     http_req_receiving.............: avg=87.73µs min=28.46µs med=65.2µs  max=13.02ms p(90)=117µs   p(95)=149.5µs p(99.9)=1.83ms
     http_req_sending...............: avg=55.43µs min=6.03µs  med=14.41µs max=23.14ms p(90)=33.86µs p(95)=53.33µs p(99.9)=8.98ms
     http_req_tls_handshaking.......: avg=0s      min=0s      med=0s      max=0s      p(90)=0s      p(95)=0s      p(99.9)=0s    
     http_req_waiting...............: avg=1.24s   min=7.4ms   med=1.21s   max=15.77s  p(90)=2.2s    p(95)=2.68s   p(99.9)=14.48s
     http_reqs......................: 10356   150.614158/s
     iteration_duration.............: avg=1.38s   min=8.33ms  med=1.35s   max=15.79s  p(90)=2.24s   p(95)=2.74s   p(99.9)=14.54s
     iterations.....................: 9356    136.070496/s
     success_rate...................: 100.00% ✓ 9356       ✗ 0    
     vus............................: 108     min=0        max=500
     vus_max........................: 500     min=500      max=500

Performance Overview

Performance Overview

HTTP Overview

HTTP Overview

Copy link

github-actions bot commented Oct 9, 2025

Overview for: constant-vus-subgraphs-delay-resources

This scenario runs 4 subgraphs and a GraphQL gateway with Federation spec, and runs a heavy query. It's being executed with a constant amount of VUs over a fixed amount of time. It measure things like memory usage, CPU usage, average RPS. It also includes a summary of the entire execution, and metrics information about HTTP execution times.

This scenario was running 50 VUs over 60s

Comparison

Comparison

Gateway RPS ⬇️ Requests Duration Notes
grafbase 171 13891 total, 0 failed avg: 218ms, p95: 230ms
hive-router 169 13743 total, 0 failed avg: 220ms, p95: 230ms
hive-gateway 166 12709 total, 0 failed avg: 237ms, p95: 264ms
cosmo 164 13337 total, 0 failed avg: 226ms, p95: 252ms
hive-gateway-bun 157 12069 total, 0 failed avg: 250ms, p95: 271ms
apollo-router 136 11129 total, 0 failed avg: 272ms, p95: 315ms ❌ 2 unexpected GraphQL errors
apollo-gateway 121 9927 total, 0 failed avg: 304ms, p95: 342ms
Summary for: `grafbase`

K6 Output

     ✓ response code was 200
     ✓ no graphql errors
     ✓ valid response structure

     checks.........................: 100.00% ✓ 41373      ✗ 0    
     data_received..................: 1.2 GB  15 MB/s
     data_sent......................: 16 MB   199 kB/s
     http_req_blocked...............: avg=20.31µs  min=1.18µs   med=1.93µs   max=9.91ms   p(90)=3.65µs   p(95)=5.4µs    p(99.9)=7.09ms  
     http_req_connecting............: avg=17.56µs  min=0s       med=0s       max=9.87ms   p(90)=0s       p(95)=0s       p(99.9)=7.07ms  
     http_req_duration..............: avg=217.9ms  min=118.02ms med=216.91ms max=641.37ms p(90)=226.9ms  p(95)=229.79ms p(99.9)=544.93ms
       { expected_response:true }...: avg=217.9ms  min=118.02ms med=216.91ms max=641.37ms p(90)=226.9ms  p(95)=229.79ms p(99.9)=544.93ms
     http_req_failed................: 0.00%   ✓ 0          ✗ 13891
     http_req_receiving.............: avg=89.28µs  min=30.18µs  med=50.22µs  max=20.22ms  p(90)=112.07µs p(95)=300.25µs p(99.9)=3.71ms  
     http_req_sending...............: avg=160.35µs min=5.44µs   med=8.59µs   max=411.75ms p(90)=31.76µs  p(95)=108.92µs p(99.9)=8.12ms  
     http_req_tls_handshaking.......: avg=0s       min=0s       med=0s       max=0s       p(90)=0s       p(95)=0s       p(99.9)=0s      
     http_req_waiting...............: avg=217.65ms min=113.51ms med=216.8ms  max=640.19ms p(90)=226.75ms p(95)=229.6ms  p(99.9)=527.17ms
     http_reqs......................: 13891   171.050109/s
     iteration_duration.............: avg=218.24ms min=118.32ms med=217.18ms max=660.94ms p(90)=227.11ms p(95)=230.01ms p(99.9)=571.3ms 
     iterations.....................: 13791   169.818735/s
     success_rate...................: 100.00% ✓ 13791      ✗ 0    
     vus............................: 50      min=0        max=50 
     vus_max........................: 50      min=50       max=50 

Performance Overview

Performance Overview

HTTP Overview

HTTP Overview
Summary for: `hive-router`

K6 Output

     ✓ response code was 200
     ✓ no graphql errors
     ✓ valid response structure

     checks.........................: 100.00% ✓ 40929      ✗ 0    
     data_received..................: 1.2 GB  15 MB/s
     data_sent......................: 16 MB   198 kB/s
     http_req_blocked...............: avg=18.95µs  min=1.18µs   med=1.92µs   max=8.98ms   p(90)=3.03µs   p(95)=4.28µs   p(99.9)=6.64ms  
     http_req_connecting............: avg=16.53µs  min=0s       med=0s       max=8.94ms   p(90)=0s       p(95)=0s       p(99.9)=6.62ms  
     http_req_duration..............: avg=219.78ms min=161.15ms med=218.8ms  max=584.34ms p(90)=227.26ms p(95)=230.06ms p(99.9)=520.81ms
       { expected_response:true }...: avg=219.78ms min=161.15ms med=218.8ms  max=584.34ms p(90)=227.26ms p(95)=230.06ms p(99.9)=520.81ms
     http_req_failed................: 0.00%   ✓ 0          ✗ 13743
     http_req_receiving.............: avg=72.62µs  min=24.24µs  med=41.78µs  max=11.49ms  p(90)=87.16µs  p(95)=237.56µs p(99.9)=2.62ms  
     http_req_sending...............: avg=139.06µs min=5.36µs   med=8.09µs   max=363.74ms p(90)=28.02µs  p(95)=95.8µs   p(99.9)=7.81ms  
     http_req_tls_handshaking.......: avg=0s       min=0s       med=0s       max=0s       p(90)=0s       p(95)=0s       p(99.9)=0s      
     http_req_waiting...............: avg=219.57ms min=159.32ms med=218.71ms max=583.61ms p(90)=227.1ms  p(95)=229.86ms p(99.9)=480.62ms
     http_reqs......................: 13743   169.953369/s
     iteration_duration.............: avg=220.11ms min=161.37ms med=219.05ms max=614.29ms p(90)=227.47ms p(95)=230.28ms p(99.9)=533.87ms
     iterations.....................: 13643   168.716715/s
     success_rate...................: 100.00% ✓ 13643      ✗ 0    
     vus............................: 50      min=0        max=50 
     vus_max........................: 50      min=50       max=50 

Performance Overview

Performance Overview

HTTP Overview

HTTP Overview
Summary for: `hive-gateway`

K6 Output

     ✓ response code was 200
     ✓ no graphql errors
     ✓ valid response structure

     checks.........................: 100.00% ✓ 37827      ✗ 0    
     data_received..................: 1.1 GB  15 MB/s
     data_sent......................: 15 MB   193 kB/s
     http_req_blocked...............: avg=25.3µs   min=1.19µs   med=2.53µs   max=11.27ms  p(90)=3.99µs   p(95)=5.12µs   p(99.9)=8.44ms  
     http_req_connecting............: avg=21.88µs  min=0s       med=0s       max=11.23ms  p(90)=0s       p(95)=0s       p(99.9)=8.39ms  
     http_req_duration..............: avg=237.37ms min=142.24ms med=230.4ms  max=674.21ms p(90)=253.26ms p(95)=264.04ms p(99.9)=565.17ms
       { expected_response:true }...: avg=237.37ms min=142.24ms med=230.4ms  max=674.21ms p(90)=253.26ms p(95)=264.04ms p(99.9)=565.17ms
     http_req_failed................: 0.00%   ✓ 0          ✗ 12709
     http_req_receiving.............: avg=85.26µs  min=25.26µs  med=44.25µs  max=23.8ms   p(90)=96.12µs  p(95)=169.62µs p(99.9)=4.06ms  
     http_req_sending...............: avg=150.97µs min=5.31µs   med=10.42µs  max=304.85ms p(90)=32.02µs  p(95)=120.56µs p(99.9)=8.98ms  
     http_req_tls_handshaking.......: avg=0s       min=0s       med=0s       max=0s       p(90)=0s       p(95)=0s       p(99.9)=0s      
     http_req_waiting...............: avg=237.13ms min=142.15ms med=230.31ms max=673.46ms p(90)=253.12ms p(95)=263.87ms p(99.9)=562.78ms
     http_reqs......................: 12709   166.312873/s
     iteration_duration.............: avg=238.33ms min=142.51ms med=230.77ms max=707.09ms p(90)=253.68ms p(95)=264.46ms p(99.9)=594.57ms
     iterations.....................: 12609   165.00425/s
     success_rate...................: 100.00% ✓ 12609      ✗ 0    
     vus............................: 50      min=0        max=50 
     vus_max........................: 50      min=50       max=50 

Performance Overview

Performance Overview

HTTP Overview

HTTP Overview
Summary for: `cosmo`

K6 Output

     ✓ response code was 200
     ✓ no graphql errors
     ✓ valid response structure

     checks.........................: 100.00% ✓ 39711      ✗ 0    
     data_received..................: 1.2 GB  14 MB/s
     data_sent......................: 16 MB   191 kB/s
     http_req_blocked...............: avg=21.24µs  min=1.24µs   med=2.65µs   max=9.46ms   p(90)=4.16µs   p(95)=5.44µs   p(99.9)=7.03ms  
     http_req_connecting............: avg=17.73µs  min=0s       med=0s       max=9.42ms   p(90)=0s       p(95)=0s       p(99.9)=7.01ms  
     http_req_duration..............: avg=226.25ms min=115.81ms med=225.24ms max=649.03ms p(90)=246.13ms p(95)=251.71ms p(99.9)=555.34ms
       { expected_response:true }...: avg=226.25ms min=115.81ms med=225.24ms max=649.03ms p(90)=246.13ms p(95)=251.71ms p(99.9)=555.34ms
     http_req_failed................: 0.00%   ✓ 0          ✗ 13337
     http_req_receiving.............: avg=525.84µs min=33.11µs  med=65.34µs  max=241.66ms p(90)=399.44µs p(95)=951.16µs p(99.9)=26.88ms 
     http_req_sending...............: avg=158.07µs min=6.34µs   med=11.19µs  max=402.71ms p(90)=35.6µs   p(95)=135.54µs p(99.9)=5.43ms  
     http_req_tls_handshaking.......: avg=0s       min=0s       med=0s       max=0s       p(90)=0s       p(95)=0s       p(99.9)=0s      
     http_req_waiting...............: avg=225.56ms min=115.74ms med=224.66ms max=647.78ms p(90)=245.63ms p(95)=251.17ms p(99.9)=520.24ms
     http_reqs......................: 13337   164.568281/s
     iteration_duration.............: avg=226.76ms min=116.05ms med=225.67ms max=670.76ms p(90)=246.49ms p(95)=252.03ms p(99.9)=594.02ms
     iterations.....................: 13237   163.334358/s
     success_rate...................: 100.00% ✓ 13237      ✗ 0    
     vus............................: 50      min=0        max=50 
     vus_max........................: 50      min=50       max=50 

Performance Overview

Performance Overview

HTTP Overview

HTTP Overview
Summary for: `hive-gateway-bun`

K6 Output

     ✓ response code was 200
     ✓ no graphql errors
     ✓ valid response structure

     checks.........................: 100.00% ✓ 35907     ✗ 0    
     data_received..................: 1.1 GB  14 MB/s
     data_sent......................: 14 MB   183 kB/s
     http_req_blocked...............: avg=25.04µs  min=1.15µs   med=2.66µs   max=10.61ms  p(90)=4.56µs   p(95)=6.21µs   p(99.9)=7.81ms  
     http_req_connecting............: avg=21.38µs  min=0s       med=0s       max=10.57ms  p(90)=0s       p(95)=0s       p(99.9)=7.76ms  
     http_req_duration..............: avg=250.01ms min=148.44ms med=240.32ms max=793ms    p(90)=261.32ms p(95)=271.31ms p(99.9)=787.52ms
       { expected_response:true }...: avg=250.01ms min=148.44ms med=240.32ms max=793ms    p(90)=261.32ms p(95)=271.31ms p(99.9)=787.52ms
     http_req_failed................: 0.00%   ✓ 0         ✗ 12069
     http_req_receiving.............: avg=114.52µs min=26.9µs   med=49.46µs  max=267.74ms p(90)=109.06µs p(95)=172.37µs p(99.9)=4.87ms  
     http_req_sending...............: avg=134.46µs min=5.49µs   med=11.17µs  max=320.79ms p(90)=32.41µs  p(95)=126.87µs p(99.9)=5.23ms  
     http_req_tls_handshaking.......: avg=0s       min=0s       med=0s       max=0s       p(90)=0s       p(95)=0s       p(99.9)=0s      
     http_req_waiting...............: avg=249.76ms min=148.4ms  med=240.17ms max=792.95ms p(90)=261.12ms p(95)=271.04ms p(99.9)=787.46ms
     http_reqs......................: 12069   157.44489/s
     iteration_duration.............: avg=251.07ms min=148.58ms med=240.76ms max=793.25ms p(90)=261.67ms p(95)=271.81ms p(99.9)=787.85ms
     iterations.....................: 11969   156.14035/s
     success_rate...................: 100.00% ✓ 11969     ✗ 0    
     vus............................: 50      min=0       max=50 
     vus_max........................: 50      min=50      max=50 

Performance Overview

Performance Overview

HTTP Overview

HTTP Overview
Summary for: `apollo-router`

K6 Output

     ✓ response code was 200
     ✗ no graphql errors
      ↳  99% — ✓ 11027 / ✗ 2
     ✓ valid response structure

     checks.........................: 99.99% ✓ 33085      ✗ 2    
     data_received..................: 976 MB 12 MB/s
     data_sent......................: 13 MB  159 kB/s
     http_req_blocked...............: avg=26.4µs   min=1.4µs    med=2.8µs    max=9.4ms    p(90)=4.26µs   p(95)=5.28µs   p(99.9)=7.42ms  
     http_req_connecting............: avg=21.57µs  min=0s       med=0s       max=9.37ms   p(90)=0s       p(95)=0s       p(99.9)=7.4ms   
     http_req_duration..............: avg=271.88ms min=148.62ms med=271.91ms max=686.52ms p(90)=305.77ms p(95)=315.46ms p(99.9)=614.06ms
       { expected_response:true }...: avg=271.88ms min=148.62ms med=271.91ms max=686.52ms p(90)=305.77ms p(95)=315.46ms p(99.9)=614.06ms
     http_req_failed................: 0.00%  ✓ 0          ✗ 11129
     http_req_receiving.............: avg=141.55µs min=30.91µs  med=53.47µs  max=18.46ms  p(90)=161.68µs p(95)=465.38µs p(99.9)=6.45ms  
     http_req_sending...............: avg=115.9µs  min=6.6µs    med=11.25µs  max=291.88ms p(90)=59.65µs  p(95)=143.32µs p(99.9)=5.25ms  
     http_req_tls_handshaking.......: avg=0s       min=0s       med=0s       max=0s       p(90)=0s       p(95)=0s       p(99.9)=0s      
     http_req_waiting...............: avg=271.63ms min=148.54ms med=271.75ms max=684.89ms p(90)=305.49ms p(95)=315.06ms p(99.9)=612.94ms
     http_reqs......................: 11129  136.496785/s
     iteration_duration.............: avg=272.86ms min=148.94ms med=272.57ms max=722ms    p(90)=306.2ms  p(95)=316.07ms p(99.9)=639.88ms
     iterations.....................: 11029  135.270289/s
     success_rate...................: 99.98% ✓ 11027      ✗ 2    
     vus............................: 50     min=0        max=50 
     vus_max........................: 50     min=50       max=50 

Performance Overview

Performance Overview

HTTP Overview

HTTP Overview
Summary for: `apollo-gateway`

K6 Output

     ✓ response code was 200
     ✓ no graphql errors
     ✓ valid response structure

     checks.........................: 100.00% ✓ 29481      ✗ 0   
     data_received..................: 872 MB  11 MB/s
     data_sent......................: 12 MB   141 kB/s
     http_req_blocked...............: avg=36.11µs  min=1.28µs   med=3.95µs   max=11.89ms  p(90)=5.98µs   p(95)=7.07µs   p(99.9)=9.69ms  
     http_req_connecting............: avg=30.46µs  min=0s       med=0s       max=11.85ms  p(90)=0s       p(95)=0s       p(99.9)=9.66ms  
     http_req_duration..............: avg=304.47ms min=211.94ms med=301.65ms max=818.83ms p(90)=330.78ms p(95)=341.7ms  p(99.9)=702.42ms
       { expected_response:true }...: avg=304.47ms min=211.94ms med=301.65ms max=818.83ms p(90)=330.78ms p(95)=341.7ms  p(99.9)=702.42ms
     http_req_failed................: 0.00%   ✓ 0          ✗ 9927
     http_req_receiving.............: avg=98.95µs  min=33.59µs  med=75.42µs  max=6.3ms    p(90)=127.69µs p(95)=167.39µs p(99.9)=2.93ms  
     http_req_sending...............: avg=84.84µs  min=6.64µs   med=15.44µs  max=178ms    p(90)=33.31µs  p(95)=48.92µs  p(99.9)=3.04ms  
     http_req_tls_handshaking.......: avg=0s       min=0s       med=0s       max=0s       p(90)=0s       p(95)=0s       p(99.9)=0s      
     http_req_waiting...............: avg=304.28ms min=211.83ms med=301.52ms max=818.66ms p(90)=330.6ms  p(95)=341.4ms  p(99.9)=701.55ms
     http_reqs......................: 9927    121.580804/s
     iteration_duration.............: avg=305.93ms min=218.76ms med=302.27ms max=845.23ms p(90)=331.4ms  p(95)=342.12ms p(99.9)=783.74ms
     iterations.....................: 9827    120.356055/s
     success_rate...................: 100.00% ✓ 9827       ✗ 0   
     vus............................: 50      min=0        max=50
     vus_max........................: 50      min=50       max=50

Performance Overview

Performance Overview

HTTP Overview

HTTP Overview

Copy link

github-actions bot commented Oct 9, 2025

Overview for: constant-vus-subgraphs-delay

This scenario runs 4 subgraphs and a GraphQL gateway with Federation spec, and runs a heavy query. It's being executed with a constant amount of VUs over a fixed amount of time. It measure things like memory usage, CPU usage, average RPS. It also includes a summary of the entire execution, and metrics information about HTTP execution times.

This scenario was running 50 VUs over 60s

Comparison

Comparison

Gateway RPS ⬇️ Requests Duration Notes
grafbase 172 13944 total, 0 failed avg: 217ms, p95: 229ms
hive-router 167 13540 total, 0 failed avg: 223ms, p95: 236ms
cosmo 160 13034 total, 0 failed avg: 232ms, p95: 254ms
hive-gateway 152 11612 total, 0 failed avg: 260ms, p95: 371ms
hive-gateway-bun 147 11281 total, 0 failed avg: 267ms, p95: 387ms
apollo-router 129 10521 total, 0 failed avg: 288ms, p95: 335ms
apollo-gateway 85 6999 total, 0 failed avg: 432ms, p95: 480ms
Summary for: `grafbase`

K6 Output

     ✓ response code was 200
     ✓ no graphql errors
     ✓ valid response structure

     checks.........................: 100.00% ✓ 41532      ✗ 0    
     data_received..................: 1.2 GB  15 MB/s
     data_sent......................: 16 MB   200 kB/s
     http_req_blocked...............: avg=19.28µs  min=1.23µs   med=1.96µs   max=9.27ms   p(90)=3.52µs   p(95)=4.97µs   p(99.9)=6.75ms  
     http_req_connecting............: avg=16.66µs  min=0s       med=0s       max=9.23ms   p(90)=0s       p(95)=0s       p(99.9)=6.74ms  
     http_req_duration..............: avg=216.67ms min=158ms    med=215.67ms max=613.02ms p(90)=225.78ms p(95)=228.7ms  p(99.9)=521.63ms
       { expected_response:true }...: avg=216.67ms min=158ms    med=215.67ms max=613.02ms p(90)=225.78ms p(95)=228.7ms  p(99.9)=521.63ms
     http_req_failed................: 0.00%   ✓ 0          ✗ 13944
     http_req_receiving.............: avg=85.66µs  min=27.71µs  med=46.69µs  max=14.25ms  p(90)=99.17µs  p(95)=258.33µs p(99.9)=4.72ms  
     http_req_sending...............: avg=127.7µs  min=6.3µs    med=8.66µs   max=394.05ms p(90)=30.31µs  p(95)=97.36µs  p(99.9)=9.82ms  
     http_req_tls_handshaking.......: avg=0s       min=0s       med=0s       max=0s       p(90)=0s       p(95)=0s       p(99.9)=0s      
     http_req_waiting...............: avg=216.45ms min=157.91ms med=215.54ms max=612ms    p(90)=225.56ms p(95)=228.49ms p(99.9)=492.36ms
     http_reqs......................: 13944   172.185545/s
     iteration_duration.............: avg=216.99ms min=158.21ms med=215.93ms max=634.01ms p(90)=225.98ms p(95)=228.92ms p(99.9)=541.42ms
     iterations.....................: 13844   170.950709/s
     success_rate...................: 100.00% ✓ 13844      ✗ 0    
     vus............................: 50      min=0        max=50 
     vus_max........................: 50      min=50       max=50 

Performance Overview

Performance Overview

HTTP Overview

HTTP Overview
Summary for: `hive-router`

K6 Output

     ✓ response code was 200
     ✓ no graphql errors
     ✓ valid response structure

     checks.........................: 100.00% ✓ 40320      ✗ 0    
     data_received..................: 1.2 GB  15 MB/s
     data_sent......................: 16 MB   194 kB/s
     http_req_blocked...............: avg=21.48µs  min=1.21µs   med=2.23µs   max=10.22ms  p(90)=3.3µs    p(95)=4.55µs   p(99.9)=7.51ms  
     http_req_connecting............: avg=18.8µs   min=0s       med=0s       max=10.18ms  p(90)=0s       p(95)=0s       p(99.9)=7.49ms  
     http_req_duration..............: avg=223.36ms min=164.59ms med=222.14ms max=618.05ms p(90)=232.67ms p(95)=235.7ms  p(99.9)=528.36ms
       { expected_response:true }...: avg=223.36ms min=164.59ms med=222.14ms max=618.05ms p(90)=232.67ms p(95)=235.7ms  p(99.9)=528.36ms
     http_req_failed................: 0.00%   ✓ 0          ✗ 13540
     http_req_receiving.............: avg=78.28µs  min=24.98µs  med=43.82µs  max=20.77ms  p(90)=95.31µs  p(95)=254.86µs p(99.9)=1.43ms  
     http_req_sending...............: avg=115.63µs min=5.58µs   med=9.58µs   max=369.53ms p(90)=29.11µs  p(95)=106.68µs p(99.9)=8.66ms  
     http_req_tls_handshaking.......: avg=0s       min=0s       med=0s       max=0s       p(90)=0s       p(95)=0s       p(99.9)=0s      
     http_req_waiting...............: avg=223.16ms min=164.49ms med=222.04ms max=616.97ms p(90)=232.52ms p(95)=235.52ms p(99.9)=510.05ms
     http_reqs......................: 13540   167.096942/s
     iteration_duration.............: avg=223.76ms min=164.85ms med=222.44ms max=636.44ms p(90)=232.91ms p(95)=235.88ms p(99.9)=563.27ms
     iterations.....................: 13440   165.862844/s
     success_rate...................: 100.00% ✓ 13440      ✗ 0    
     vus............................: 50      min=0        max=50 
     vus_max........................: 50      min=50       max=50 

Performance Overview

Performance Overview

HTTP Overview

HTTP Overview
Summary for: `cosmo`

K6 Output

     ✓ response code was 200
     ✓ no graphql errors
     ✓ valid response structure

     checks.........................: 100.00% ✓ 38802      ✗ 0    
     data_received..................: 1.1 GB  14 MB/s
     data_sent......................: 15 MB   187 kB/s
     http_req_blocked...............: avg=21.25µs  min=1.3µs    med=2.62µs   max=9.48ms   p(90)=4.05µs   p(95)=4.94µs   p(99.9)=7.02ms  
     http_req_connecting............: avg=17.95µs  min=0s       med=0s       max=9.44ms   p(90)=0s       p(95)=0s       p(99.9)=7ms     
     http_req_duration..............: avg=231.96ms min=164.64ms med=231.76ms max=625.89ms p(90)=247.85ms p(95)=253.53ms p(99.9)=519.9ms 
       { expected_response:true }...: avg=231.96ms min=164.64ms med=231.76ms max=625.89ms p(90)=247.85ms p(95)=253.53ms p(99.9)=519.9ms 
     http_req_failed................: 0.00%   ✓ 0          ✗ 13034
     http_req_receiving.............: avg=425.77µs min=28.38µs  med=66.17µs  max=315.33ms p(90)=192.37µs p(95)=511.52µs p(99.9)=27.91ms 
     http_req_sending...............: avg=65.43µs  min=5.97µs   med=10.86µs  max=312ms    p(90)=28.12µs  p(95)=96.22µs  p(99.9)=2.17ms  
     http_req_tls_handshaking.......: avg=0s       min=0s       med=0s       max=0s       p(90)=0s       p(95)=0s       p(99.9)=0s      
     http_req_waiting...............: avg=231.47ms min=164.59ms med=231.35ms max=624.87ms p(90)=247.18ms p(95)=252.74ms p(99.9)=502.42ms
     http_reqs......................: 13034   160.658645/s
     iteration_duration.............: avg=232.52ms min=164.84ms med=232.16ms max=651.06ms p(90)=248.16ms p(95)=253.82ms p(99.9)=570.7ms 
     iterations.....................: 12934   159.426033/s
     success_rate...................: 100.00% ✓ 12934      ✗ 0    
     vus............................: 34      min=0        max=50 
     vus_max........................: 50      min=50       max=50 

Performance Overview

Performance Overview

HTTP Overview

HTTP Overview
Summary for: `hive-gateway`

K6 Output

     ✓ response code was 200
     ✓ no graphql errors
     ✓ valid response structure

     checks.........................: 100.00% ✓ 34536      ✗ 0    
     data_received..................: 1.0 GB  13 MB/s
     data_sent......................: 14 MB   177 kB/s
     http_req_blocked...............: avg=30.36µs  min=1.15µs   med=2.56µs   max=11.83ms  p(90)=4.03µs   p(95)=5.5µs    p(99.9)=9.46ms  
     http_req_connecting............: avg=26.1µs   min=0s       med=0s       max=11.79ms  p(90)=0s       p(95)=0s       p(99.9)=9.08ms  
     http_req_duration..............: avg=259.79ms min=146.98ms med=250.48ms max=753.51ms p(90)=269.36ms p(95)=370.93ms p(99.9)=639.15ms
       { expected_response:true }...: avg=259.79ms min=146.98ms med=250.48ms max=753.51ms p(90)=269.36ms p(95)=370.93ms p(99.9)=639.15ms
     http_req_failed................: 0.00%   ✓ 0          ✗ 11612
     http_req_receiving.............: avg=101.54µs min=25.84µs  med=43.85µs  max=178.6ms  p(90)=96.76µs  p(95)=324.46µs p(99.9)=3.21ms  
     http_req_sending...............: avg=92.19µs  min=5.41µs   med=10.38µs  max=212.44ms p(90)=34.58µs  p(95)=146.91µs p(99.9)=5.59ms  
     http_req_tls_handshaking.......: avg=0s       min=0s       med=0s       max=0s       p(90)=0s       p(95)=0s       p(99.9)=0s      
     http_req_waiting...............: avg=259.6ms  min=142.78ms med=250.35ms max=752.88ms p(90)=269.21ms p(95)=370.34ms p(99.9)=638.24ms
     http_reqs......................: 11612   152.011637/s
     iteration_duration.............: avg=261.09ms min=147.24ms med=250.85ms max=774.09ms p(90)=269.76ms p(95)=386.17ms p(99.9)=699.04ms
     iterations.....................: 11512   150.702547/s
     success_rate...................: 100.00% ✓ 11512      ✗ 0    
     vus............................: 50      min=0        max=50 
     vus_max........................: 50      min=50       max=50 

Performance Overview

Performance Overview

HTTP Overview

HTTP Overview
Summary for: `hive-gateway-bun`

K6 Output

     ✓ response code was 200
     ✓ no graphql errors
     ✓ valid response structure

     checks.........................: 100.00% ✓ 33543      ✗ 0    
     data_received..................: 991 MB  13 MB/s
     data_sent......................: 13 MB   171 kB/s
     http_req_blocked...............: avg=28.86µs  min=1.14µs   med=2.74µs   max=11.12ms  p(90)=4.28µs   p(95)=5.6µs    p(99.9)=8.8ms   
     http_req_connecting............: avg=25.26µs  min=0s       med=0s       max=11.08ms  p(90)=0s       p(95)=0s       p(99.9)=8.76ms  
     http_req_duration..............: avg=267.09ms min=160.35ms med=257.95ms max=734.75ms p(90)=279.1ms  p(95)=387.21ms p(99.9)=639.93ms
       { expected_response:true }...: avg=267.09ms min=160.35ms med=257.95ms max=734.75ms p(90)=279.1ms  p(95)=387.21ms p(99.9)=639.93ms
     http_req_failed................: 0.00%   ✓ 0          ✗ 11281
     http_req_receiving.............: avg=96.67µs  min=25.11µs  med=46.11µs  max=14.37ms  p(90)=110.26µs p(95)=359.66µs p(99.9)=5.24ms  
     http_req_sending...............: avg=107.88µs min=5.51µs   med=11.17µs  max=229.78ms p(90)=37.14µs  p(95)=143.44µs p(99.9)=7.5ms   
     http_req_tls_handshaking.......: avg=0s       min=0s       med=0s       max=0s       p(90)=0s       p(95)=0s       p(99.9)=0s      
     http_req_waiting...............: avg=266.88ms min=160.22ms med=257.8ms  max=733.82ms p(90)=278.7ms  p(95)=385.87ms p(99.9)=638.57ms
     http_reqs......................: 11281   147.315245/s
     iteration_duration.............: avg=268.45ms min=173.29ms med=258.35ms max=801.08ms p(90)=279.54ms p(95)=390.41ms p(99.9)=707.46ms
     iterations.....................: 11181   146.009375/s
     success_rate...................: 100.00% ✓ 11181      ✗ 0    
     vus............................: 50      min=0        max=50 
     vus_max........................: 50      min=50       max=50 

Performance Overview

Performance Overview

HTTP Overview

HTTP Overview
Summary for: `apollo-router`

K6 Output

     ✓ response code was 200
     ✓ no graphql errors
     ✓ valid response structure

     checks.........................: 100.00% ✓ 31263      ✗ 0    
     data_received..................: 923 MB  11 MB/s
     data_sent......................: 12 MB   150 kB/s
     http_req_blocked...............: avg=25.89µs  min=1.74µs   med=2.66µs   max=9.59ms   p(90)=3.91µs   p(95)=4.81µs   p(99.9)=7.65ms  
     http_req_connecting............: avg=22.64µs  min=0s       med=0s       max=9.55ms   p(90)=0s       p(95)=0s       p(99.9)=7.63ms  
     http_req_duration..............: avg=287.56ms min=160.28ms med=287.73ms max=713.75ms p(90)=326.29ms p(95)=335.14ms p(99.9)=623.41ms
       { expected_response:true }...: avg=287.56ms min=160.28ms med=287.73ms max=713.75ms p(90)=326.29ms p(95)=335.14ms p(99.9)=623.41ms
     http_req_failed................: 0.00%   ✓ 0          ✗ 10521
     http_req_receiving.............: avg=81.59µs  min=35.05µs  med=50.54µs  max=2.23ms   p(90)=96.94µs  p(95)=213.98µs p(99.9)=1.33ms  
     http_req_sending...............: avg=116.63µs min=7.33µs   med=11µs     max=254.51ms p(90)=20.91µs  p(95)=133.2µs  p(99.9)=3.59ms  
     http_req_tls_handshaking.......: avg=0s       min=0s       med=0s       max=0s       p(90)=0s       p(95)=0s       p(99.9)=0s      
     http_req_waiting...............: avg=287.36ms min=156.55ms med=287.62ms max=712.15ms p(90)=326.17ms p(95)=334.82ms p(99.9)=622.44ms
     http_reqs......................: 10521   129.251366/s
     iteration_duration.............: avg=288.68ms min=160.51ms med=288.36ms max=734.3ms  p(90)=326.66ms p(95)=335.63ms p(99.9)=644.44ms
     iterations.....................: 10421   128.022857/s
     success_rate...................: 100.00% ✓ 10421      ✗ 0    
     vus............................: 50      min=0        max=50 
     vus_max........................: 50      min=50       max=50 

Performance Overview

Performance Overview

HTTP Overview

HTTP Overview
Summary for: `apollo-gateway`

K6 Output

     ✓ response code was 200
     ✓ no graphql errors
     ✓ valid response structure

     checks.........................: 100.00% ✓ 20697     ✗ 0   
     data_received..................: 615 MB  7.5 MB/s
     data_sent......................: 8.1 MB  100 kB/s
     http_req_blocked...............: avg=46.59µs  min=1.46µs   med=3.27µs   max=11.53ms  p(90)=5.27µs   p(95)=5.99µs   p(99.9)=10.01ms 
     http_req_connecting............: avg=42.6µs   min=0s       med=0s       max=11.5ms   p(90)=0s       p(95)=0s       p(99.9)=9.98ms  
     http_req_duration..............: avg=432.46ms min=211.27ms med=435.84ms max=944.3ms  p(90)=463.05ms p(95)=479.86ms p(99.9)=850.7ms 
       { expected_response:true }...: avg=432.46ms min=211.27ms med=435.84ms max=944.3ms  p(90)=463.05ms p(95)=479.86ms p(99.9)=850.7ms 
     http_req_failed................: 0.00%   ✓ 0         ✗ 6999
     http_req_receiving.............: avg=78.51µs  min=31.39µs  med=59.56µs  max=51.83ms  p(90)=104.94µs p(95)=122.02µs p(99.9)=619.77µs
     http_req_sending...............: avg=95.84µs  min=6.65µs   med=13.32µs  max=236.44ms p(90)=21.79µs  p(95)=29.63µs  p(99.9)=3.7ms   
     http_req_tls_handshaking.......: avg=0s       min=0s       med=0s       max=0s       p(90)=0s       p(95)=0s       p(99.9)=0s      
     http_req_waiting...............: avg=432.28ms min=211.18ms med=435.75ms max=922.35ms p(90)=462.91ms p(95)=479.68ms p(99.9)=849.47ms
     http_reqs......................: 6999    85.676121/s
     iteration_duration.............: avg=436.32ms min=268.79ms med=436.37ms max=1.02s    p(90)=463.51ms p(95)=480.52ms p(99.9)=912.77ms
     iterations.....................: 6899    84.452001/s
     success_rate...................: 100.00% ✓ 6899      ✗ 0   
     vus............................: 50      min=0       max=50
     vus_max........................: 50      min=50      max=50

Performance Overview

Performance Overview

HTTP Overview

HTTP Overview

@ardatan ardatan merged commit 2b85343 into main Oct 10, 2025
34 checks passed
@ardatan ardatan deleted the renovate/sonic-rs-0.x-lockfile branch October 10, 2025 22:34
Sign up for free to join this conversation on GitHub. Already have an account? Sign in to comment

Labels

dependencies Pull requests that update a dependency file

Projects

None yet

Development

Successfully merging this pull request may close these issues.

1 participant