Genetic programming method for explaining complex ensembles
Interpreting state-of-the-art machine learning algorithms can be difficult. For example, why does a complex ensemble predict a particular class? Existing approaches to interpretable machine learning tend to be either local in their explanations, apply only to a particular algorithm, or overly complex in their global explanations. In this work, we propose a global model extraction method which uses multi-objective genetic programming to construct accurate, simplistic and model-agnostic representations of complex black-box estimators. We found the resulting representations are far simpler than existing approaches while providing comparable reconstructive performance. This is demonstrated on a range of datasets, by approximating the knowledge of complex black-box models such as 200 layer neural networks and ensembles of 500 trees, with a single tree.
The GP explainer/surrogate model is implemented as sklearn classifier, and as such uses the sklearn api. To use, simply train the surrogate model on the predictions of a complex black box model.
from src.xai import GP
# Train and predict with blackbox
blackbox = ComplexModel()
blackbox.train(X_train, Y_train)
predictions = blackbox.predict(X_train)
# Use GP to make an approximation of the blackbox predictions
explainer = GP(max_trees=100, num_generations=50)
explainer.fit(X_train, predictions)
# Save our approximations
explainer.plot("model.png")
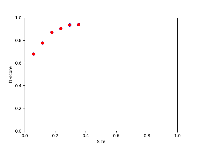
explainer.plot_pareto("frontier.png")A resulting model recreating the predictions from a 200 layer neural network
And visualising a frontier
The overall training algorithm is given above. The black-box classifier is trained once only on the original data (X_train and Y_train values), then the evolutionary process is performed based on the resulting predictions (predictions) from this black-box model. The evolutionary algorithm never sees the original labels (Y_train), as this is instead attempting to recreate the predicted labels (predictions). At the end of the evolutionary run, the result is a set of Pareto optimal models/trees which approximate the complex black-box model. Only the model with the highest reconstructive ability is used here (i.e. the largest f1). The overall evolutionary process is similar to NSGAII. When selecting individuals, the non-dominated sorting in NSGA-II algorithm is used to rank the individuals.
This work was published in GECCO 2019: https://dl.acm.org/citation.cfm?id=3321707.3321726
To cite, please use the following
@inproceedings{evans2019s,
title={What's inside the black-box?: a genetic programming method for interpreting complex machine learning models},
author={Evans, Benjamin P and Xue, Bing and Zhang, Mengjie},
booktitle={Proceedings of the Genetic and Evolutionary Computation Conference},
pages={1012--1020},
year={2019},
organization={ACM}
}


